暂无图片
暂无图片
暂无图片
暂无图片
暂无图片

“夜猫子”还是“早起鸟”?作息类型对脑与认知功能的影响

鹿鸣Cogn 2021-08-04
456


本文介绍一篇近日发表在Nature Communication上的有趣研究,这个研究考察了不同作息类型(早晨型/晚间型)的个体在早上和晚上的神经生理特点和认知表现差异。




生物周期节律(circadian rhythms)会影响广泛的生理和行为表现,并在不同个体间具有显著差异。根据对作息时间的偏好,可以将人们分为不同的作息类型(chronotype),包括喜欢早上工作的早晨型和喜欢晚上工作的晚间型

从朝九晚五到“996”或者上夜班,现代人的生活方式越来越少地依赖于24小时的昼夜周期。因此,对大脑和认知功能如何受到作息类型一天最佳工作时间的影响需要得到更多的了解,这对于公共健康、工作和学习绩效都具有广泛的意义。

在本研究中,研究者首先利用问卷将32名被试分为早晨型(early chronotypes; EC)和晚间型(late chronotypes; LC)两组,考察了这两组被试在白天和晚上的皮层兴奋性(cortical excitability)和运动皮层的神经可塑性(neuroplasticity)的差异;接着,他们探索了这两组被试分别在早上和晚上进行运动学习任务高阶认知功能任务(工作记忆、注意、抑制等)表现的差异。

从研究方法上,本研究利用经颅磁刺激TMS)的特定范式来测量皮层兴奋性,并使用经颅直流电刺激tDCS)来调控神经可塑性的变化。其中阳极的tDCS可以增强皮层兴奋性(类似LTP作用),阴极tDCS可以降低皮层兴奋性(类似LTD作用)。在所有行为任务中,研究者都记录了被试的脑电活动(EEG);两组不同类型被试会在早上和晚上两个固定时间(8:00和19:00;分别对应他们的偏好时间非偏好时间)来进行实验任务(见图1)。

图1 (a) 阶段1~2:利用TMS,每组在早上和晚上(8:00/19:00)测量皮层脊髓和皮层的兴奋性,两次测量时间间隔至少为一周;(b) 阶段3~8:每个被试按随机顺序参加了6个阶段的tDCS刺激(包括两组阳极、阴极、虚假刺激),在刺激前后都使用TMS测量其皮层兴奋性,每次刺激是早上或晚上的固定时间(每次刺激间隔一周);(c) 阶段9~10:被试分别在早上和晚上固定时间完成运动学习任务和高阶认知功能任务(工作记忆、注意)时,同时记录脑电活动,早晚两次测试顺序随机,间隔至少一周。

首先介绍皮层兴奋性的实验结果,结果表明:早晨型的人白天的皮层脊髓兴奋性显著高于晚上,而晚间型的人晚上显著高于白天(图2a)。此外,人们会在其更偏好的时间段表现出显著更低的皮层抑制(cortical inhibition)和更高的皮层易化(cortical facilitation)(图2b/d),这种更低的皮层抑制伴随着抑制性神经递质GABA活动的减少(图2c)。因此,这一结果证明了运动皮层的兴奋性是依赖于作息类型所处时间的。

图2  对不同作息类型被试,在早上和晚上利用TMS的各种范式和指标对皮层脊髓兴奋性、皮层兴奋性、GABA能抑制活动进行测量。

接下来研究者希望使用tDCS(图3a)来探索皮层兴奋性的节律变化如何影响皮层可塑性。tDCS的结果表明,利用阳极tDCS诱发了类似LTP的皮层兴奋性增强,更重要的是,个体在其偏好的时间内进行阳极tDCS刺激能够更大程度地提高皮层兴奋性(图3b/c)。此外,利用阴极tDCS诱发了类似LTD的皮层兴奋性降低,在个体所偏好的时间进行阴极tDCS刺激会更大程度地降低皮层兴奋性(图3b/c)。

图3   在早上或晚上利用阳极、阴极、虚假tDCS刺激对不同作息类型个体运动皮层进行刺激的结果


接着,研究者探索了作息类型与运动学习任务的行为和脑电表现之间的关系。这里分析了Block 5和Block 6的反应时差异(运动学习习得的指标)以及Block 6和Block 7的反应时差异(运动学习保持的指标)。行为结果表明,两组被试都在其偏好的时间点表现出更大的Block 6与Block 5反应时差异(习得)和Block 6和Block 7的反应时差异(保持)。简单来讲,个体在其更偏好的时间点运动学习的行为表现更好(图4a/b);在脑电层面,这种更好的行为表现体现在Block 6阶段更大的P300波幅上(图4c/d)。

图4   不同作息类型个体在不同时间点的运动学习任务表现和脑电结果

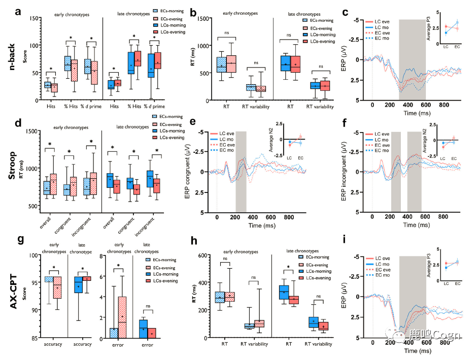
最后是高阶认知功能的结果,结果很相似,无论是工作记忆任务(n-back)、抑制任务(Stroop)还是持续性注意任务(AX-CPT),个体在其偏好的时间段都拥有显著更好的行为表现。在脑电成分上,个体在其偏好的时间里面,在n-back任务和AX-CPT任务中拥有更大的P300波幅;在Stroop任务中拥有更大的N200和N450波幅(图5)。

图5  不同作息类型个体在早上和晚上的高阶认知功能(工作记忆、抑制、持续性注意)表现差异(行为+脑电结果)。

综上所述,无论你是早起鸟还是夜猫子,在你大脑更偏好的时间段内,大脑皮层的兴奋性和可塑性会显著更高,在这个时间段你的各种认知表现也会更好。所以,遵循自己适合的时间来进行认知活动或许可以起到事半功倍的作用!


注:尽管作者在研究中利用问卷或静息态脑电指标排除了一些混淆因素的干扰(如睡眠压力),这一研究发现并不能得到作息类型和认知功能或大脑功能的因果关系,其他无关因素很有可能会共同起到作用(如睡眠-觉醒周期等),因此这也需要进一步的研究。


文献原文:Salehinejad, M. A., Wischnewski, M., Ghanavati, E., Mosayebi-Samani, M., Kuo, M.-F., & Nitsche, M. A. (2021). Cognitive functions and underlying parameters of human brain physiology are associated with chronotype. Nature Communications, 12(1). doi:10.1038/s41467-021-24885-0


留言区

这下终于有理由大胆睡懒觉了!

欢迎转发、分享,感谢支持~!


文章转载自鹿鸣Cogn,如果涉嫌侵权,请发送邮件至:contact@modb.pro进行举报,并提供相关证据,一经查实,墨天轮将立刻删除相关内容。

评论