排行
数据库百科
核心案例
行业报告
月度解读
大事记
产业图谱
中国数据库
向量数据库
时序数据库
实时数据库
搜索引擎
空间数据库
图数据库
数据仓库
大调查
2021年报告
2022年报告
年度数据库
2020年openGauss
2021年TiDB
2022年PolarDB
2023年OceanBase
首页
资讯
活动
大会
学习
课程中心
推荐优质内容、热门课程
学习路径
预设学习计划、达成学习目标
知识图谱
综合了解技术体系知识点
课程库
快速筛选、搜索相关课程
视频学习
专业视频分享技术知识
电子文档
快速搜索阅览技术文档
文档
问答
服务
智能助手小墨
关于数据库相关的问题,您都可以问我
数据库巡检平台
脚本采集百余项,在线智能分析总结
SQLRUN
在线数据库即时SQL运行平台
数据库实训平台
实操环境、开箱即用、一键连接
数据库管理服务
汇聚顶级数据库专家,具备多数据库运维能力
数据库百科
核心案例
行业报告
月度解读
大事记
产业图谱
我的订单
登录后可立即获得以下权益
免费培训课程
收藏优质文章
疑难问题解答
下载专业文档
签到免费抽奖
提升成长等级
立即登录
登录
注册
登录
注册
首页
资讯
活动
大会
课程
文档
排行
问答
我的订单
首页
专家团队
智能助手
在线工具
SQLRUN
在线数据库即时SQL运行平台
数据库在线实训平台
实操环境、开箱即用、一键连接
AWR分析
上传AWR报告,查看分析结果
SQL格式化
快速格式化绝大多数SQL语句
SQL审核
审核编写规范,提升执行效率
PLSQL解密
解密超4000字符的PL/SQL语句
OraC函数
查询Oracle C 函数的详细描述
智能助手小墨
关于数据库相关的问题,您都可以问我
精选案例
新闻资讯
云市场
登录后可立即获得以下权益
免费培训课程
收藏优质文章
疑难问题解答
下载专业文档
签到免费抽奖
提升成长等级
立即登录
登录
注册
登录
注册
首页
专家团队
智能助手
精选案例
新闻资讯
云市场
微信扫码
复制链接
新浪微博
分享数说
采集到收藏夹
分享到数说
举报
首页
/
简谈华为数字化转型方法论与转型实践
简谈华为数字化转型方法论与转型实践
戏说数据那点事
2024-02-19
1190
1
、前言
2022
年,
华为企业架构与变革管理部出版
了
的《华为数字化转型之道》
一书,就华为自身数字化转型的理念、方法与实践进行总结,在具体章节中也很系统化融合了其数字化转型方法和诸多案例,详细涉及转型过程中的规划和顶层设计、项目实施、
IT
产品建设和持续运营等多个环节。同时网上也可查阅到。
华为
编写与分享的《华为数字化转型实践分享》
PPT
。在当下很多企业越来越重视数字化转型规划的趋势下,今天老李在此以回顾与再学习的视角,简谈之。
2
、规划方法论
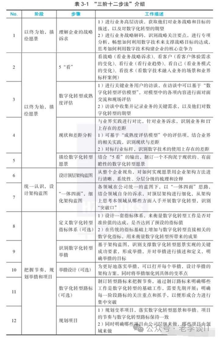
华为数字化转型采取了
三阶十二步法
,总体上是和业务过去的
IT
规划咨询方法论三阶及当下众多数字化通用的规划方法三阶是相似的,但具体的十二步法中有一些步法却很有一些华为创新的特色。同时华为关注于
4
类数字化转型场景:数字化作业、数字化交易、数字化运营、数字化办公。
下图为华为数字化转型采取了
三阶十二步法
总体示意:
第一阶:以终为始、描述愿景,就是我们通常所言的现状诊断评估与需求核心的相关事项
,主要涉及:
①
分析理解企业战略,通过
5
看,识别企业数字化转型机会与价值;
②
进行企业数字化成熟度评估,分析现状差距,明确数字化转型的需求;
③
体系化设计企业数字化转型的愿景与目标。
第二阶:统一认识、设计架构蓝图,就是我们通常所言的蓝图总体规划与具体架构展开规划
,主要涉及:
①
与企业达成共识,清晰定义其数字化战略与数字化转型愿景目标;
②
结合企业实际,制定符合企业实际所需的数字化转型顶层设计方案模式;
③
依据所确定的模式展开企业数字化转型蓝图架构所涉及的各项具体分架构的规划设计工作。
第三阶:把握节奏、规划举措和项目,就是我们通常所言的建设任务规划
,主要涉及:
①
明确企业数字化指标体系,预设指标值,衡量目标的达成与价值成效;
②
明确数字化转型项目实施所需资源,明确可能风险、规划保障措施;
③
明确数字化转型路径与任务组合模式,制定各项目的实施计划,评测总体资金投入量级。
具体各阶中的具体各步骤,老李在此采用书中阶步说明表,不再展开。
老李在此,结合过往经历、企业交流所获等,从个人的角度,对于阶步下出具哪些重点的规划成果,仅简述之相关成果明细,不展开,仅供参考。
在第一阶中,建议输出:
①
《企业战略与管控模式分析》
②
《企业对标诊断分析》
③
《企业数字化成熟度评估分析》
④
《企业业务现状与数字化转型需求分析》
在第二阶中,建议输出:
⑤
《企业数字化转型总体蓝图架构规划》
⑥
《企业数字化转型技术
\
应用
\
设施等架构规划》
⑦
《企业数字化转型治理架构规划》
⑧
《企业数字化转型数据架构规划(涉及数据治理等)》
在第三阶中,建议输出:
⑨
《企业数字化转型建设策略与总体路径及任务规划》
⑩
《企业数字化转型建设明细任务卡及推进保障卡规划》
⑪
《企业数字化转型建设资金总体与具体明细预算及资金支撑
\
分摊
\
归集使用要求规划》
⑫
《企业数字化转型建设成效及指标考评体系》
需说明,常规项目受项目金额、人员等因素影响,老李不建议依此明细成果开展与交付之。
3
、核心规划内容
在此涉及的内容很多,建议大家通过阅读
《华为数字化转型之道》
一书进行具体了解。老李在此仅对华为数字化转型愿景与转型架构进行分享之。但也建议大家关注于华为很自自我特色的:用变革的方法确保规划落地章节中的相关内容如,变革管理实现转人磨芯、七横八纵的项目式推动变革、
IT
产品全生命周期管理、业务与
IT
一体化团队以及
V
模型指导服务化设计等。
(
1
)华为数字化转型愿景
企业数字化转型的愿景,一定是基于企业的发展战略、管控模式、业务所展所需等方面来进行规划的,
书中提到了
‘
五看
’
,
主要是
从五个方面来看当前的现状,
具体为:
看战略(公司的竞争定位)
、
看客户(客群,业务模式和需求的变化)
、
看行业(国家政策,行业发展)
、
看自己(企业价值流)
、
看技术(数字化技术的应用前景)。
华为的数字化转型愿景
定义为:
“
把数字世界带入华为,实现与客户做生意简单有效,内部运营敏捷,率先实现
ROADS
体验,成为行业标杆
”
,如下图所示:
可见华为的数字化愿景
涉及
2
个重点:
1
是围绕客户
、
员工
、
合作伙伴的
ROADS
体验,
2
是
构建数字化转型所需的
大平台能力
支撑。
(2)
华为数字化转型架构
华为的数字化转型架构蓝图,整个
规划设计为
5
层:
第
1
层:客户连接。面向客户的全连接平台,根据客户旅程达到
ROADS
体验
;
第
2
层:一线作战平台。一
方面
是面向客户的业务流,
起到
保障公司当前的业务
的作用
。
另一方面
是面向市场创新的,
起到
是保障公司技术先进性的
作用;
第
3
层:能力数字化。
基于
流程
推进
底层业务能力在不同场景下的组合
与创新或变革
,
防止出现
数字化
出现
重复的开发和烟囱
的现象
。
第
4
层:数字化运营。
从
流动的数据中提取指标,
通过
指标支持公司决策。
同时
还包括数据资产管理。
第
5
层:云化的
IT
平台。
就是明确
数字化最终的技术支撑和承载
相关的事宜
。
4
、转型实践
在此老李引用
华为
编写与分享的《华为数字化转型实践分享》
PPT
的内容,简谈之。
华为的数字化转型很务实的源于从自我企业的业务需求出发,对内充分提升了运营效率,对外有效提升用户体验。并通过数据驱动、一切数据业务化、一切业务数据化的理念来驱动整个企业的运营各方面,从而实现资金流、信息流和物流可视支撑决策,很好的路径了数据驱动的理念。特别是在推进的过程中,明确自我要有战略决心,特别是在高层管理层达成共识以后再展开。且一定要从客户和用户出发,务必将服务对象、客户定义清楚,从而进一步提升用户体验。
同时华为总结了近几年数字化转型经验,并发现:数字化转型需要的是业务与技术的双轮驱动,回归业务本质,为客户和用户创造价值。具体而言就是
V
模型:模型左侧
-CBA
(
Customer-Business-Architecture
),旨在以客户为中心,回归业务,架构牵引;模型右侧
-ABC
(
AI+Big Data+Cloud
),旨在关注
AI
和大数据,并将解决方案构建在统一的云平台上。
此外,
老李观《华为数字化转型实践分享》
PPT
,华为提出其在数字化转型中的重点之一就是企业现有的数据融合“价值有限”、之二就是是否需要建立一个全新系统将旧系统完全替换、之三复杂的业务和复杂的技术以及复杂的集成问题等等,众所周知,华为在
2023
年已基于自有力量和生态伙伴共创与上线了
MetaERP,
且已经覆盖了华为公司
100%
的业务场景和
80%
的业务量,经历了月结、季结和年结的考验,实现了零故障、零延时、零调账。
老李在此也不再展开谈之,大家可通过查阅
华为
编写与分享的《华为数字化转型实践分享》
PPT
进行具体了解与学习。
未来有机会,老李可再专项为大家简谈一下:华为的数据治理相关的方法论与实践成果。
企业架构
华为
文章转载自
戏说数据那点事
,如果涉嫌侵权,请发送邮件至:contact@modb.pro进行举报,并提供相关证据,一经查实,墨天轮将立刻删除相关内容。
评论
领墨值
有奖问卷
意见反馈
客服小墨