

【中国开源年度报告】由开源社从 2015 年发起,是国内首个结合多个开源社区、高校、媒体、风投、企业与个人,以纯志愿、非营利的理念和开源社区协作的模式,携手共创完成的开源研究报告。后来由于一些因素暂停,在 2018 年重启了这个项目一直至今,每一年参与协作的伙伴社区/单位和志愿者以及点评的开源大咖越来越多,还有更多的忠实读者表示每年年初都期盼能看到中立、客观、多元而优质的【中国开源年度报告】。我们希望今年呈现给所有关心、热爱开源的读者们更优质的内容,也欢迎大家给予这份报告建议、意见和反馈,让我们能精益求精,欣欣向“龙”!
点击文末“阅读原文” 可阅读完整版报告哦!
2023 中国开源年度报告项目组
卷首语
今年的卷首语,我花了很大的“毅力”,才抑制了自己用 ChatGPT 帮助撰写的冲动,打算还是完全靠自己手写。这其实也是整个 2023 年的趋势之一:越来越多的工作,人们都开始尝试寻求 AI 的帮助。
AI & AIGC
除了已经不再开源的 OpenAI,在 2023 年诞生了无数热门的、开源的大模型;无数热门的、开源的基于 GPT 的应用;还有 AutoGPT、LangChain、CoT、RAG 这样的新名词和新项目层出不穷。在图像生成、语音生成、代码生成等一系列 AIGC 的领域,都给人一种一日千里,恍如隔世的感觉。
从 2020 年开始的每一年的开源年报,我们都会谈到“剧变”,如果 2020~2022 年的变化,是以世界风云变化为主的话,到了 2023 年,就真的已经在 IT 技术领域,在开源生态领域,掀起滔天巨浪了。
关于全域数据
今年的中国开源年度报告,本身也有一件大事发生。就是我们首次能够将 GitHub 的数据与 Gitee 的数据放在一起,进行通盘的比较与洞察,其中的一些发现可能会打破很多人对于中国开源活跃度与贡献度的“偏见”。而这样的数据扩展,我们今后还将不断延伸,使得我们的数据源,真正不负“全域”之名。
开源社区如何应对那些最棘手的挑战?
2023 年 7 月,瑞士日内瓦成为 Linux 基金会举办的 Open Source Congress 的会议地点。这次聚会讨论了开源社区面临的紧迫问题,如网络安全、技术民族主义(techno-nationalism)的崛起、人工智能的复杂性以及日益增加的监管审查的挑战。本次会议邀请了 73 家开源组织参加,其中开源社与开放原子开源基金会,也受邀派代表,参加了日内瓦的会议。
作为一次野心勃勃的尝试,第一届开源“议会”还只是一个开始,未来还需要全世界范围内的开源人,更好的携手应对挑战。
中国这一年的开源发展究竟如何?
除开疫情结束之后的报复性反弹,也不用过多引述接下来的报告中会出现的各种统计数据,只谈个人的直观感受,那就是:外热内温。一方面外部的各种国家政策、地方政策、技术会议、社区交流,的确都非常热闹;而另一方面,在开源社区内部,尤其是开发活跃度方面,其实已经“由热转温”,增长放缓了。而且,这还不仅仅是中国的开源发展,而是全球开源发展的大趋势。
除了直观感受,还应该有客观评价。我们既不必洋洋得意,也不必闷闷不乐,更不该妄自菲薄。对于中国开源,“捧杀”与“棒杀”,都是过犹不及的做法。
回首 2023,展望 2024,我们应该期待一些什么?又应该投身于哪些方向?在一个变化太快,以至于人人都感到焦虑的时代,哪些才是我们能够把握的呢?让我们一起来探索吧!
庄表伟
开源社理事暨执行长
2024 年 1 月 14 日

2023中国开源年度报告-封面
2023中国开源年度报告-目录
(请右滑查看目录)
报告预览
2023年中国开源年度报告主要由四部分组成,分别是问卷篇、数据篇、商业化篇、大事记篇。
问卷篇
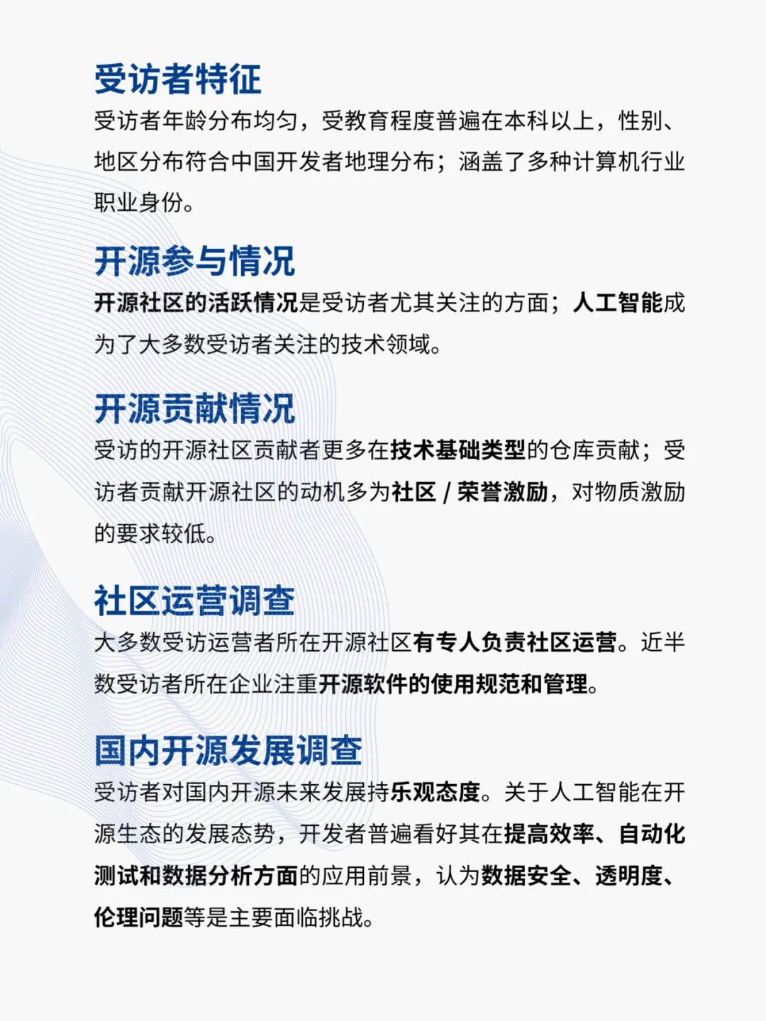
延续自 2016 年初发布的《 2015 年中国开源社区参与调查报告》以来的传统,2023 年末,我们再次启动了中国开源社区的年度参与调查,致力于通过持续的开发者调查报告,以多维度方式呈现中国开源发展的整体状况。借助数据分析手段和调查报告等工具,我们成功绘制了一份关于 2023 年中国开源世界的地图。
本问卷篇对受访者的多个角色进行提问,旨在从各个维度深入了解社区的发展趋势。本问卷根据开源社区参与程度将受访者分为使用者、参与者、贡献者、维护者、生态运营几个角色。形成洋葱模型,层层递进。除了对所有受访者提出基础问题以外,还针对使用者、贡献者、运营者几个角色分别进行了提问。
本次调查问卷的基本信息如下:
调查对象 :覆盖开发者、社区成员、贡献者、学生、政府企业管理人员
调查内容 :主要涵盖个人信息、工作状况、开源社区以及开发者技术等
调查方法 :以在线问卷方式搜集样本和数据,交叉对比法分析数据
分发渠道 :开源社、KubeCon + CloudNativeCon + Open Source Summit China、2023 第八届中国开源年会、2023 开放原子开发者大会、2023 开源产业生态大会
问题类型 :单选、多选、开放性
问题数量 :43
样本量 :875
以下是调查问卷摘要:

数据篇
2023 中国开源年度报告以深入全面的数据洞察为基础,共分为八大部分。第一部分总体宏观洞察篇,通过对基础事件、活跃仓库、活跃用户、开源许可证和编程语言等方面的深入分析,揭示中国在全球开源生态中的全貌。第二部分 OpenRank 排行榜篇,提供了全球和中国各领域开源项目、企业、基金会、开发者以及协作机器人的排名,为业界提供全面系统的 OpenRank 指标信息服务。第三部分技术领域洞察篇,深入研究了各领域 Top10 榜单和项目变化情况,展示了前沿技术的发展方向和趋势。第四和第五部分为企业洞察篇和基金会洞察篇,通过演变图和趋势分析,呈现了全球和中国企业、基金会在开源领域中的演化。第六部分开源项目洞察篇,深入探讨了不同项目类型、领域和主题的多样性和创新方向。第七部分开发者洞察篇,则通过对开发者类型、工作时间分布、地区分布和机器人使用情况的分析,展现了开发者群体的多样性和工作特征。第八部分案例分析篇,通过一系列有趣的案例分析,从一个侧面让读者一窥中国开源生态的蓬勃发展。整体而言,数据篇通过丰富多彩的数据洞察与分析,勾勒出中国开源生态在 2023 年的全景图。
商业化篇
2022-2023 年,人工智能领域迎来了预训练大模型技术的大爆发,引发了全社会的广泛关注,并且可预见在未来将持续加深对生活、工作的影响。不难发现,在这次人工智能技术迭代的浪潮中,开源生态也为技术发展起了极大的推动作用,并且有不少开源模型以及开源项目在积极寻求商业化。但开源模型与传统的开源软件又有着众多差异。在这样的时代背景下,人工智能开源项目与开源模型的商业化发展,成为了值得深入研究与讨论的话题。
在商业化过程中,包括开源软件和开源模型在内的开源项目的安全可控性是企业用户非常关注的考量因素之一。结合当下技术发展趋势,对开源软件的安全,开源模型的可控,开源商业许可证的分析是值得关注的话题。
本章内容由云启资本投资团队撰写,今年所探讨的话题都属于较为前沿的方向,讨论中不乏一些判断与预测,笔者结合工作中与从业者的探讨和展望,提出我们的看法,若有不周到之处或不同想法,欢迎和我们探讨交流。
主要内容包括:
开源源生态助力 AI 快速发展
开源安全挑战
开源项目资本市场情况
大事记篇
中国开源年度报告的《开源大事记》篇,为什么会收录很多国际开源的新闻?因为在我们看来:这些都是中国的开源人需要关心的大事,也是正在或即将影响中国开源界的大事。
今年的开源大事记,可以说是来自各界的编辑志愿者们心尖上 2023 年的开源大事件。我们思考的大致脉络是:
由全球 “开源技术” 的颠覆式创新,如人工智能与机器学习等,为主线;
加上地缘政治态势带来的全球冲突,直接或间接地影响了 “开源生态” 不问西东(或东升西变)的起伏变化;
从而导致了从区域、法律、贸易、社区方方面面 “开源治理” 的范式转移;
其中 “开源安全” 议题更是被视为为重中之重;
挑战带来机遇,更多挑战带来更多机遇,“开源商业化” 已经成为显学与主流。2023 年虽然艰难,但是全球(包含中国)仍有大批开源初创企业前仆后继;
面对这个技术、生态、治理、商业化都发生巨变的新时代,“开源教育” 承先启后,成为开创新局最重要的基石。以人工智能的颠覆式创新为例,没有高瞻远瞩的科研与高教体系的坚持投入,就不会有今天的荣景;
最后的 “开源榜单与报告”,算是餐后甜点,看看 2023 年的开源榜单与报告,是否洞烛机先,预见了今后中国的开源发展?
2023 年是 AI 爆发之年,所以在任何一种类别的大事记里,都少不了 AI 的身影,诸位读者不妨纵览全盘,以获取整体的印象。
总之,我们正处在一个 AI 即将改变世界一切运作模式的前夜,期待在 2024 年的《开源大事记》再见!



















