本文源自百度智能云数据库运维团队的实践,深入探讨了基于大模型构建「知识库智能问答系统」的设计过程和应用。
全文包括了总体的技术方案选型、各个模块的设计实现、重点难点问题的突破、以及目前的落地场景应用等。
该系统自从内部上线以来,整体的回答准确率达到 80% 以上,数据库运维工作量直接减少 50%:包括 80% 咨询量,以及 20% 工单处理工作。
1 背景
2 架构设计和实现
2.1 技术方案选型
专业性不足:作为通用大模型,对专业领域知识的训练不足,可能会产生虚假陈述、准确性不足以及信息丰富度不足的问题。 时效性问题:模型的训练数据基于某个时间之前的数据,缺乏最新的信息,每次添加新数据都会导致高昂的训练成本。 安全性问题:模型无法访问企业内部私密文档,且这些文档不能直接用于 Fine-Tuning。
为了解决这些问题,业界采用了如下几种技术手段来为大型模型提供额外知识。
Fine-Tuning(微调):使用特定领域的知识对基础大模型进行微调,以改变神经网络参数的权重。虽然适用于特定任务或风格,但需要大量资源和高质量的训练数据。 Prompt 工程:将行业领域的知识作为输入消息提供给模型,让模型对消息中的知识进行分析和处理。这种方法在正确性和精度上表现良好,但有文本长度限制,对于大规模数据不够高效。 与传统搜索结合:使用传统搜索技术构建基础知识库,然后使用大语言模型处理用户请求,对召回结果进行二次加工。这种方法具有更高的可控性和效率,并适用于大规模数据。
为了确保准确性和效率,我们选择了第 2 种和第 3 种方式相结合的方案,通过向量数据库将知识外挂作为大模型记忆体,使用 LangChain 作为基础开发框架来构建知识库问答系统,最终依靠 Prompt 工程和大模型进行交互。

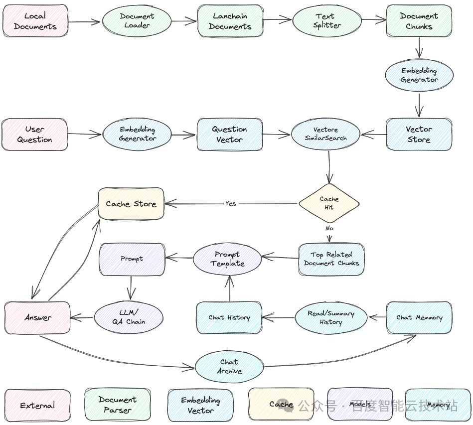
数据源加载和解析:主要使用 LangChain 支持的文档加载方法,对 PDF、CSV、Markdown 等格式的文档类型进行加载和采集。此外,考虑到很多企业的文档来源是内网网页,因此也支持 Selenium 和 BeautifulSoup 来爬取网页内容,最后再应用 LangChain 中的 Markdown 加载器进行格式解析。 文本分片:原始知识库应当被拆分成独立、较短的文本块,每个文本块将作为问答的最小记录,与问题进行匹配。文本的切分质量直接关系到 Embedding 和召回的质量。切分块不能太大或者太小,也不能超过 Embedding 和大模型的 token 限制。在很多内部网页文档中,由于多级标题和段落间是有上下文关联的,所以我们采用 Markdown 或者 HTML 方式进行切分,进而大大提高了对文档内容的感知能力。 在文本切分器的选择上,我们主要采用 LangChain 中的 RecursiveCharacterTextSplitter 和 SpacyTextSplitter这两种分词器。它们能够在保持知识点完整性的基础上,对中文句子、段落、章节等进行良好的切分。需要注意的是,由于算法有 token 数量的限制,选择好的分词器能够为切片提供很好的切分单位和依据。目前我们选择的是 tiktoken 和 Spacy 中的 Tokenizer,但有时候并不理想,需要根据大模型采用的 token 计算方法进行适配。 文本向量化:在项目初期 Embedding 模型选择了 Hugging Face 上开源的 Embedding模型,例如 GanymedeNil/text2vec-large-chinese和 moka-ai/m3e-large,但实际测试效果并不理想。最终我们选择了文心的 Embeddings 模型,效果有质的飞跃,虽然支持的 token 和向量维度低,但整体效果很好。LangChain 中对于千帆接口进行了封装,可以直接通过百度千帆调用文心 Embedding。关于文本向量化、存储和检索的详细信息,请参考下图:

存储:将生成的Embeddings(向量)与原始分片(知识点)进行存储,同时考虑存储一些关键的元信息,如链接地址和分片大小,以用于检索时作为过滤条件。专业的解决方案是使用向量数据库,但也可以考虑传统数据库或存储中间件,如RedisSearch 或 pgvector,它们都支持向量字段和向量相似性查询,可提供实时向量索引和查询功能。 在向量数据库选型上我们对 ElasticSearch、Baidu ElasticSearch(BES)、Milvus 和 PGVector分别做了测试,在查询性能方面,PostgreSQL 性能较差不可用,而 BES、ES、milvus 性能在一个层级,BES采用自研的插件实现了 HNSW 算法,召回效果表现更好。在资源消耗方面,它们都较为耗费内存,其中 BES 和 ES 相对来说消耗较小。BES 是百度智能云自研的分布式、开源搜索与分析引擎,在百度内部多模态和大模型基础平台有多年积累和应用,在性能、分布式和易用性方面表现良好,LangChain 也对其进行了集成,最终我们选择了 BES 作为向量数据库。
用户问题向量化:对用户的问题进行向量化计算。如果结果在缓存中命中,将从缓存中获取已经缓存的答案,以减少文心大模型 API 费用和提高响应速度,可使用 GPTCache 等库来实现。 向量检索:使用 Embeddings 模型在向量数据库中进行相似性计算,召回相似度最高的 n 个分片。目前设置的召回策略是默认选择前 10 个评分最高的分片。
Prompt 生成:将 n 个切片和用户原始 Question 组装成 Prompt。需要注意的是,Prompt 不能超出 Token 限制,超出限制则需要进行优化,例如淘汰或多次迭代调用等。我们在 Prompt 中除了原始问题和内容,还对大模型加入了回答内容的限制,如「不允许在答案中添加编造成分」、「请用中文回答」等。此外,我们还提供记忆功能,将历史会话信息传入 Prompt,一并发送给大模型。 大模型响应:将 Prompt 发送给大模型,获取最终的结果。同时,将对话信息和结果追加存储到 MySQL 中,以保存会话历史,这有助于会话重启和历史信息接入大模型。
尽管通过将知识嵌入(Embedding)与大型语言模型相结合已经成为一种高效的实现路径,但向量数据库在向量化、存储和检索等多个阶段都可能存在问题,进而导致检索结果的召回率不尽如人意。在实际测试中,我们在未经优化的情况下,召回率仅达到了 70% 左右。而一个相对可靠的系统,召回率至少需要达到 85% 或甚至 90% 以上。以下是我们在应用中采取的优化措施。
分割模型:由于训练的文档主要是中文文档,因此切片工具必须具备对中文的良好支持。为此,我们首选 Spacy 作为分割工具,并采用 zh_core_web_sm 模型作为标记器(tokenizer)。 分割条件:一般情况下,大部分系统会使用 LangChain 定长切分,但这样会丢失大部分上下文关联,知识点也是割裂的。在实践中,我们没有仅仅依赖 chunk size 作为唯一的切割条件,而是对那些具有明显段落或章节结构的文本格式(如 Markdown 或 HTML)进行了格式化分割,以确保文本的连续性、相关性和完整性。当段落超过 Embedding token 数限制时,我们会使用 RecursiveCharacterTextSplitter 对段落继续进行切分,切分条件除了设置换行符外,还加入了中文常见的断句符号,比如分号、叹号等。 标题补偿:当某段文字的大小超过了 chunk size 时,我们会针对没有标题的 chunk 补充标题,以确保整体切分的完整性。

标题向量化:在进行精细化切分之后,标题的重要性显现出来。因此,我们在这一阶段对标题进行向量化处理。这一方法适用于帮助手册、 HTML 和 Markdown 等文本格式。
内容关键字向量化:如果仅对标题进行向量化,对于那些标题概括性较差或段落内容丰富的情况,精召率提升仍然有限。因此,我们还尝试了了另一种方法,即首先利用大型模型或关键字模型提取关键字,数量通常限制在 10 左右,然后对这些关键字进行向量化处理。由于多轮次调用的耗时和关键字提取的可靠性问题,最终该方案被放弃。
标题 + 内容同时向量化:在文本分割时,我们强行对每个分片加入了标题。在向量化时,会将标题 + 内容打包一并进行向量化。我们将用户提问向量化后,和向量化后的切片进行检索匹配,选择与问题最相关的 topN 切片,这样可以显著提高精召率,这也是我们最终的方案。
3.2 难点二:Token 数量限制
取舍:如果选择的 10 个文本组合成的 Prompt 超出了模型的 Token 限制,我们采取逐一舍弃相似度较低的片段的策略。如果减少到召回文档为 6 个时还是超限制,则会选择 token 数支持更多的模型。 模型选择:ERNIE-Bot-turbo 模型支持 10200 个Token,ERNIE-Bot 支持 2000 个 Token 的 ERNIE-Bot 模型,以扩大上下文长度。但是 ERNIE-Bot-turbo 在问答领域的效果并不如 ERNIE-Bot,此时,我们的策略是在不超过 2000 个 token 的情况下优先选择 ERNIE-Bot,极大地提升了系统对复杂问题的处理能力。 压缩 Prompt:我们尝试对多个切片拼接后的文本进行压缩,以提取主要内容,去除无用且重复的词组。然而,这种方法的效果有限,甚至可能导致文本失真,且对中文支持较差,因此无法从根本上解决问题。压缩效果如下图:

多轮次迭代调用 LLM:面对超长文本超出大模型 token 限制的情况,我们采用了 MapReduce 的方式来突破 Token 限制。该方式将文本拆分成多个部分,并多次调用 LLM 以解决文本长度问题。具体流程包括将多个分段分别请求 LLM,获取各自的局部答案。然后将这些局部答案拼接成新的 Prompt,再次请求 LLM 以获取最终答案。这一流程有效地扩展了上下文长度,但是实际应用效果并不理想,表现为最终结果失真,尤其是在回答流程类问题场景下。主要原因是汇聚后丢失了很多原始文本细节。

在商业大型模型的大多数应用场景下,模型能够为 MySQL、Oracle 等数据库的相关问题提供令人满意的答案。然而,不可避免地,这些大型模型有时会出现知识陈旧和答案虚构的问题。为了提供更加丰富和准确的答案,我们采用了一种搜索和推荐系统的方法,并结合了大型模型的推理和总结能力。以下是我们的主要方案和流程:
提取问题关键字:首先从客户问题中提取关键字,以确保这些关键字能够准确地用于搜索引擎检索。为此,我们探索了两种不同的方法:
大模型:大型模型本身具备一定的关键字提取能力,但实际测试表明,这种方法的稳定性有待提高,可能会导致调用链出现异常。因此,我们需要对这种方式进行 Prompt 的调优,以提高其性能和可靠性。
NLP 算法:另一种思路是利用 NLP 模型来进行关键字提取。然而,我们曾尝试使用 Hugging Face 的一些模型,但效果并不十分理想。
搜索引擎检索和文档解析:为了获得与数据库问题相关的准确答案,我们评估了以下两种不同的策略:
接入百度搜索引擎:我们曾尝试使用百度搜索 API 来根据提取的关键字进行检索。然而,这一方法的答案质量较差,而且可能包含过时的信息,这可能会对最终答案造成负面影响。因此,我们最终放弃了这一方案。
接入官方文档搜索:对于 MySQL 等数据库,官方文档提供了用于客户搜索的 API。我们只需传入关键字即可获取与之匹配的搜索结果。然后,我们可以选择最相关的前 N 个结果,并对这些结果的链接内容进行爬取和解析。这一流程类似于之前描述的领域知识入库和知识检索流程,但具体细节不再赘述。

调用大模型:将多个 chunk 拼接和问题一起生成 prompt,调用大模型获取答案。

该系统自从内部上线以来,整体的回答准确率达到 80% 以上,数据库运维工作量直接减少 50%,包括 80% 咨询量,以及 20% 工单处理工作。
目前「知识库智能问答系统」主要通过两种方式接入和应用:Database Chat 和 IM 机器人。
Database Chat:除了类似于 ChatGPT 问答界面外,还具备知识管理、用户管理等功能。(该功能已经集成数据库智能驾驶舱 DBSC 中,将于 3 月底正式开放上线)

IM 机器人:IM 工具做为工作协同中最重要的软件,使用频率非常高。我们提供了 IM 接入接口,客户可以开发 IM 软件(微信、飞书、如流等)机器人,在聊天群中实现快速高效获取信息和知识。





