一、背景
在数字化时代,数据是企业最宝贵的资产之一。然而,随着数据量的增长,数据库管理的复杂性也在不断上升。数据库故障可能导致业务中断,给公司带来巨大的财务和声誉损失。正是这种对高可用性和性能的追求促使我们开发了一个全新的数据库故障诊断工具。在本篇博客中,我们将探讨这个工具的起源、设计理念和用途。
二、工具的起源
一切始于我们团队对现有数据库诊断工具的深入分析。我们注意到,尽管市场上有许多优秀的解决方案,但仍存在一些共同的痛点:复杂的配置、对非技术用户不友好的界面以及灵活性不足。由此,我们决定创建一个工具,旨在简化数据库的故障检测和性能优化过程,同时提供高度定制化的功能。
三、设计思路
- 我们的设计理念基于以下几个核心原则:
- 用户友好:即使是具有不同技能水平的用户也能轻松使用我们的工具。
- 全面监控:全面监控数据库系统的各个方面,包括性能指标、系统资源和查询效率。
- 智能诊断:利用先进的算法来识别问题的根本原因。
- 自动化修复:提供一键修复建议,并在可能的情况下,自动应用这些修复。
- 扩展性:允许用户根据他们特定的需求扩展和定制工具功能。
为确保能够提供全面的诊断,工具将对一系列关键指标进行采集,包括但不限于:
- 系统配置:数据库版本、操作系统、CPU架构和数量、内存容量、磁盘类型和容量、挂载点、文件系统类型。
- 部署情况:是否裸机或容器部署、数据库实例的部署模式和节点数量。
- 数据组织:数据目录的结构、本地与集群配置、系统表和参数。
- 数据库统计:业务数据库数量、各库下的表数量及表结构。
- 列特征:数值列和枚举列的统计特征,字符串列的长度和特殊字符检测。
- 日志文件:关系日志、时序日志、错误日志、审计日志。
- PID信息:数据库进程打开句柄数、打开MMAP数、stat等信息
- 性能数据:SQL执行计划、系统监控数据(CPU、内存、I/O)、索引使用情况和效率、数据访问模式、锁(事务冲突和等待事件)、系统事件等。
工具将提供两种运行模式以满足不同的需求:
- 一次性采集:快速抓取当前的系统状态和性能数据,适用于即时的问题诊断。
- 定时采集:按照预设的计划周期性地收集数据,用于长期的性能监控和趋势分析。
收集到的数据将被用于执行趋势分析,能力包括:
- 性能趋势:识别数据库性能随时间的变化趋势,预测潜在的性能瓶颈。
- 资源使用:追踪系统资源使用情况,帮助优化资源分配。
- 日志分析:分析日志文件,识别异常模式和频繁的错误。
- 查询优化:通过分析SQL执行计划,提供查询优化建议
- 最佳实践:通过综合分析数据分布、硬件资源,提供最佳配置建议
三、整体架构
故障诊断工具分成采集和分析两个部分:
- 采集部分对接目标操作系统/数据库/监控服务器,支持本地规则简化分析,并输出纯文本报告
- 分析部分读取采集数据格式化后上传到分析服务器持久化,支持在线规则详细分析、预测,通过UI输出详细报告

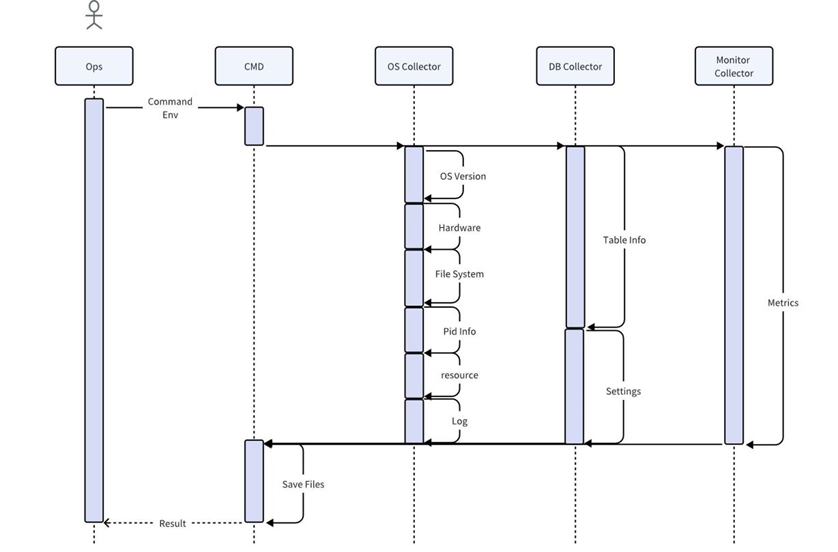
四、采集器实现
采集器是运维人员在现场直接使用的工具,通过操作系统、数据库以及监控服务,获取到现场的各项原始信息。默认支持采集后压缩直接导出。也可以使用本地规则做最基本的分析,如 找出并打印所有的Error信息。


考虑到直接采集用户业务数据可能会导致暴露用户信息的风险,因此在数据库采集器收集过程中,只会抓取用户的数据特征,不进行数据复制。而其他数据为了保证完整性与准确性,在分析之前会对采集数据不进行任何加工、且保持必要的数据,提供完整信息。为节约空间,采集到的数据应被压缩。并且,采集器要兼容大部分操作系统运行,并且不需要额外的依赖。
五、规则引擎实现
为了后续的数据分析,规则引擎需要兼容采集器的数据提供标准化数据输出,并具备一定的可扩展能力。如分析特定SQL执行时CPU使用增高的情况,需要将SQL查询的元数据(例如SQL文本、执行时间等)与性能指标(例如CPU使用率)统一按照时序引擎的格式输出,以便分析性能瓶颈。
为了提供足够的扩展性并且能够覆盖不断扩充的规则集,包括功能性问题比如错误码校验,规则引擎从外部文件中读取规则,然后应用这些规则来分析数据。以下为部分代码示例:
import pandas as pd
import json
# 加载规则
def load_rules(rule_file):
with open(rule_file, 'r') as file:
return json.load(file)
# 自定义规则函数,这个函数将检查特定SQL执行时CPU使用率是否有显著增加
def sql_cpu_bottleneck(row, threshold):
# 比较当前行的CPU使用率是否超过阈值
return row['sql_query'] == 'SELECT * FROM table_name' and row['cpu_usage'] > threshold
# 应用规则
def apply_rules(data, rules_config, custom_rules):
for rule in rules_config:
data[rule['name']] = data.eval(rule['expression'])
for rule_name, custom_rule in custom_rules.items():
data[rule_name] = data.apply(custom_rule, axis=1)
return data
# 读取CSV数据
df = pd.read_csv('sql_performance_data.csv')
# 加载规则
rules_config = load_rules('rules.json')
# 定义自定义规则
custom_rules = {
'sql_cpu_bottleneck': lambda row: sql_cpu_bottleneck(row, threshold=80)
}
# 应用规则并得到结果
df = apply_rules(df, rules_config, custom_rules)
# 输出带有规则检查结果的数据
df.to_csv('evaluated_sql_performance.csv', index=False)
规则文件应随着版本迭代不断扩展并支持热更新。
以下是一个JSON格式的规则配置文件示例。规则是以JSON对象的形式定义的,每个规则包含一个名称以及一个Pandas DataFrame能够理解的表达式。
[
{
"name": "high_execution_time",
"expression": "execution_time > 5"
},
{
"name": "general_high_cpu_usage",
"expression": "cpu_usage > 80"
},
{
"name": "slow_query",
"expression": "query_time > 5"
},
{
"name": "error_code_check",
"expression": "error_code not in [0, 200, 404]"
}
// 其他规则可以在此添加
]
六、预测实现
诊断工具也可以支持对接预测引擎以提前发现问题。该示例将使用scikit-learn的决策树分类器来训练一个模型,并使用该模型进行预测:
from sklearn.tree import DecisionTreeClassifier
from sklearn.model_selection import train_test_split
from sklearn.metrics import accuracy_score
# 读取CSV数据
df = pd.read_csv('performance_data.csv')
# 假设我们已经有了一个标记了性能问题的列 'performance_issue'
# 这个列可以通过规则引擎或历史数据分析得到
# 特征和标签
X = df[['cpu_usage', 'disk_io', 'query_time']]
y = df['performance_issue']
# 分割数据集为训练集和测试集
X_train, X_test, y_train, y_test = train_test_split(X, y, test_size=0.2, random_state=42)
# 创建决策树模型
model = DecisionTreeClassifier()
# 训练模型
model.fit(X_train, y_train)
# 预测测试集
y_pred = model.predict(X_test)
# 打印准确率
print(f'Accuracy: {accuracy_score(y_test, y_pred)}')
# 保存模型,以便以后使用
import joblib
joblib.dump(model, 'performance_predictor_model.joblib')
# 若要使用模型进行实时预测
def predict_performance(cpu_usage, disk_io, query_time):
model = joblib.load('performance_predictor_model.joblib')
prediction = model.predict([[cpu_usage, disk_io, query_time]])
return 'Issue' if prediction[0] == 1 else 'No issue'
# 示例:使用模型预测一个新的数据点
print(predict_performance(85, 90, 3))




