我们像使用chatGPT这类工具,其实关键就两件事,知我所想,予我所需。换句话说,chatGPT就像是一片全知全能的知识海洋,而我每次的诉求,其实只需要给我匹配的那一杯水,那怎样才能拿到专属我的那一杯水呢?重点其实在于让GPT做到真正的知我所想,而知我所想的关键在于Promote,所以打造一个完美的Promote是非常必要的,其实GPT的Promote的生成是有一套万能公式的,公式如下。
指令词+输入+背景+输出要求
| 名称 | 描述 | 示例 |
|---|---|---|
| 指令词(Instruction) | 你希望 AI 执行的精准的任务或命令 | "sql 优化"、"解释代码"、"翻译"、"给出示例"、"代码示例"、"写一篇文章"等。 |
| 输入(Input Data) | 输入是我们通过给模型喂数据或提供具体的内容,让 AI 提供拆解分析后的清晰完整的内容。 | 例如我把这篇文章的所有文字提供给 chatGPT,让他基于文章内容提炼出 30 个关键词 |
| 背景(Context) | 背景指的是补充信息,以帮助模型更好的理解需求 | 比如同样是翻译一段 java 代码,到底是给一个资深的架构师翻译,还是给一个才毕业的从来没接触过 java 的学生翻译,还是给一个没做过编程相关工作的人翻译,得到的结果是完全不同的。 |
| 输出要求(Output indicator) | 输出要求是核心部分,这可以让 chatGPT 给到你最终想要的结果格式 | 用 50 字以内简述"、"请按以下格式回答:1.材料 … 2.步骤一 …3.步骤二 … "等。 |
举例说明
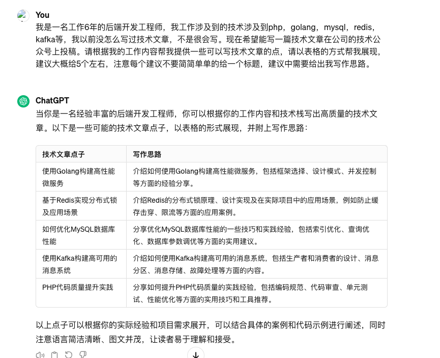
比如我想在公众号上投稿一篇技术文章,这是我的诉求,我是可以直接像 gpt 寻求答案的,但是他给的是这样的结果
很明显结果是不满足我们的诉求的。
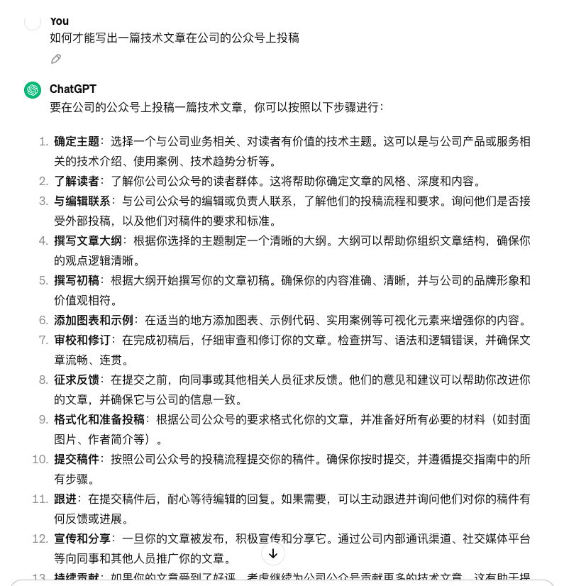
但是如果我按照上述公式提问,提问方式如下
结果明显是更具体的,很明显两次生成的答案质量天差地别。

进阶公式
上面的初级版公式已经能解决大部分问题,但是还有一个核心的问题没有解决:你必须要记住这套公司,而且基于公式还得费劲的想出完美的 Prompt,而接下来的这套公式最大的好处就是,你以后在用 chatGPT 的时候,不用提前想出专业、全面、精准的 Prompt,他可以直接把 chatGPT 变成一个顶级的 Prompt 导师,让他一步一步的引导你做出最佳的 Promot 的结果。
实施步骤
我想让你成为我的Prompt创作者。你的目标是帮助我创建最佳的Prompt,这个Prompt将由你 ChatGPT 使用。你将遵循以下过程:
1.首先,你会问我Prompt是关于什么的。我会告诉你,但我们需要通过不断的重复来改进它,通过则进行下一步。
2.根据我的输入,你会创建三个部分:
a)修订后的 Prompt(你编写修订后的Prompt,应该清晰、精确、易于理解) b)建议(你提出建议,哪些细节应该包含在Prompt中,以使其更好) c)问题(你提出相关问题,询问我需要哪些额外信息来改进Prompt)
3.你提供的 Prompt应该采用我发出请求的形式,由ChatGPT 执行。
4.我们将继续这个迭代过程。我会提供更多的信息。你会更新“修订后的Prompt”部分的请求,直到它完整为止
我们先把上面的文案直接复制给 chatGPT,GPT 会直接询问

直接填写诉求(Prompt),不用考虑任何技巧,GPT会再次引导你完善Prompt
此时GPT给我们输出了三个部分
修订后的Promote(如果你觉得已经满意了,可以直接用) 建议部分(对你的原始promote的一些建议) 问题(这部分是核心要点,因为咱们的promote不是很完善,需要在这些地方进一步完善,所以接下来直接回答GPT提出的问题即可)
GPT或给返回一个修订的Promote,并且会提一些问题,直接根据实际情况回答他的问题即可

多次回答GPT提出的问题之后(具体多少次根据他修订后的Prompt为准,直到你满意为止),直接复制修订后的Prompt,就能获取到让自己满意的答案

文章转载自程序员小饭,如果涉嫌侵权,请发送邮件至:contact@modb.pro进行举报,并提供相关证据,一经查实,墨天轮将立刻删除相关内容。




