在《云SLA是不是安慰剂》中我提出这样一个观点:“在云计算的世界里,服务等级协议(SLA)被视为云厂商对其服务质量的承诺。然而,当我们深入研究这些 SLA 时,会发现它们并不能像期望的那样“兜底”:你以为给自己的数据库上了保险可以高枕无忧,但其实白花花的银子买的是提供情绪价值的安慰剂。”
但经过阿里云与腾讯云两次大故障,我改变了自己的观点 —— SLA 绝对不是保险,在平均意义上,这是给用户喂了屎之后的擦屁股纸。在最坏的情况下,它是吃不了兜着走的哑巴亏。在最好的情况下,它才是提供情绪价值的安慰剂。
保险单还是安慰剂?
许多用户购买云服务的一个原因是“兜底”,而问他们所谓“兜底”到底指的是什么,很多人会回答“SLA”。云专家将购买云服务比作购买保险:一些故障可能在许多公司的整个生命周期中都不会出现,但一旦遇到,后果可能就是毁灭性的。在这种情况下,云服务提供商的 SLA 就是兜底保险。然而,当我们实际查看这些 SLA 时,会发现这份“保单”并不像想象中那样有用。
数据是许多企业的生命线,云盘是公有云上几乎所有数据存储的基石,所以让我们以云盘服务为例。许多云服务提供商在其产品介绍中都会宣称他们的云盘服务具有 9个9 的数据可靠性【1】。然而当查看其 SLA 时,就会发现这些最为重要的承诺压根没有写入 SLA 【2】。
写入 SLA 的通常只有服务的可用性。而且这种可用性的承诺也流于表面,相比真实世界的核心业务可靠性指标极其逊色,赔偿方案相比常见停机损失来说约等于没有。比起保险单,SLA 更像是提供情绪价值的安慰剂。
拉胯的可用性
云 SLA 中使用的关键指标是可用性。云服务可用性通常表示为:可以从外部访问该资源的时间占比,通常使用一个月作为衡量周期。如果由于云厂商的问题,导致用户无法通过 Internet 访问该资源,则该资源将被视为不可用(Unavailable Down)。
以业界标杆 AWS 为例,AWS 大部分服务使用类似的 SLA 模板。AWS 上的单个虚拟机提供以下 SLA【4】。这意味着在最好情况下,如果 AWS 上EC2 一个月内不可用时间在 21 分钟内(99.9%),AWS 一分钱不赔。在最坏情况下,只有当不可用时间超过36小时(95%),您才能获得 100% 的代金券返还。

对于一些互联网公司来说,15分钟的服务故障就足以让奖金泡汤,30分钟的故障足够让领导下课。绝大多数时间实际运行的核心系统可用性可能有5个9,6个9,甚至无穷多个9。从互联网大厂孵化出来的云厂商使用如此逊色的可用性指标,实在是让人看了摇头。
厕纸般的SLA
更过分的是,当故障发生后,这些补偿也不是自动提供给你的。用户需要在时效(通常是两个月)内,自己负责衡量停机时间,提出申诉举证,并要求赔偿才会有。这要求用户去收集监控指标与日志证据和云厂商扯皮,换回来的也不是现金,而是代金券/时长补偿 —— 对云厂商而言可以说没有任何实质损失,对用户来说没有任何实际意义,几乎没有可能弥补服务中断产生的实际损失。

例如,在本次腾讯云大故障后,我自己作为腾讯云 COS, CDN, CVM 的用户,特意找了客服要求按 SLA 赔付,作为一个测试 —— 我并不在乎几十块代金券,但我很想知道腾讯云会如何看待自己的服务等级协议 SLA 。事实证明,不主张就不赔付,主张了不认账也可以不赔付 —— 这个 SLA 确实跟厕纸一样。

每月还扣着我钱,回复是“您近期未使用相关产品服务”,确实给我整笑了。
“兜底”有意义吗?
对于企业来说,兜底意味着在故障发生后如何尽可能减少损失。不幸的是,SLA 在这里帮不上什么忙。
服务不可用对业务造成的影响因行业、时间、长度而异。几秒钟几分钟的短暂的故障,可能对一般行业影响不大,然而长时间(几个小时到几十个小时)的故障会严重影响收入与声誉。
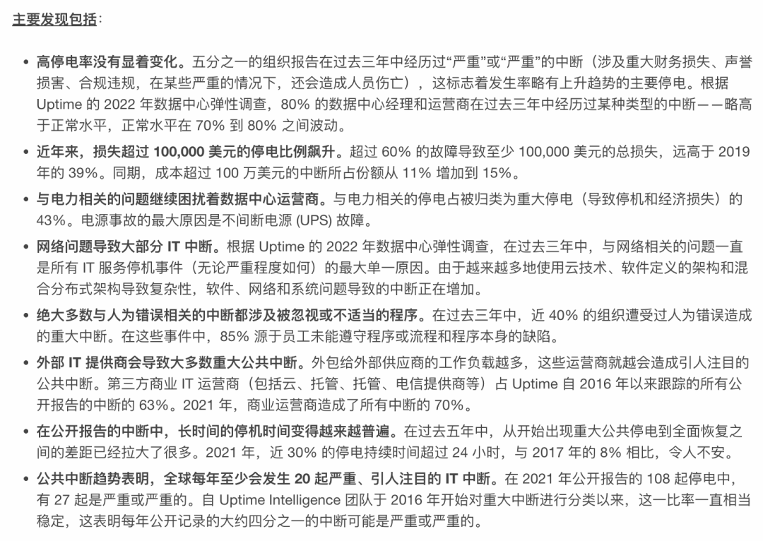
在 Uptime Institute 2021年数据中心调查中【5】,几场最严重停机故障给受访者造成的平均成本近100万美元,最惨重的 2% 不在其中,他们遭受的损失超过 4000 万美元。
然而,SLA 补偿对于这些业务损失来说是杯水车薪。以 us-east-1
区域的 t4g.nano
虚拟机实例为例,价格约为每月 3 美元。如果不可用时间少于 7 小时 18 分钟(月可用性 99%),AWS 将支付该虚拟机每月成本的 10%,总补偿为 30 美分。如果虚拟机不可用时间少于 36 小时(一个月内 95% 的可用性),补偿仅为 30% —— 不到 1 美元。如果不可用时间超过一天半,用户才能收到当月的全额退款 —— 3美元。即使是补偿个成千上万台,与损失相比也可基本忽略不计。

相比之下,传统的保险行业是实打实地为客户兜底。例如,顺丰快递的保价费用为物品价值 1%,但如果物品丢失,他们会全额赔偿。同样,每年几万商业医保,出问题真能兜底几百万。“保险”这个行业也是一分钱一分货的。
云服务提供商收取了远超BOM的昂贵服务费(参见:《公有云是不是杀猪盘》【7】),但当服务出现问题时,他们提供的补偿所谓的“兜底”却只是一些代金券,这显然是有失公平的。
消失的可靠性
有些人使用云服务是为了“甩锅”,推卸自己的责任。有一些重要的责任是无法推卸给外部 IT 供应商的。比如数据安全。用户可以忍受一段时间的服务不可用,但数据丢乱错带来的伤害往往是无法接受的。轻信浮夸承诺的后果实在是太过严重,以至于对于一个创业公司就是生与死的区别。
在各家云厂商的存储类产品中,经常能看到“承诺 99.9999999%” 9个9的可靠性【1】,可以理解为,使用云盘出现数据丢失的概率是十亿分之一。考察云厂商硬盘故障率的实际报告【6】,非常让人怀疑这个数字是拍脑袋想出来的。但只要敢说敢赔敢作敢当,那就没问题。

然而翻开各家云厂商的 SLA 就会发现,这一条“承诺”消失了!【2】
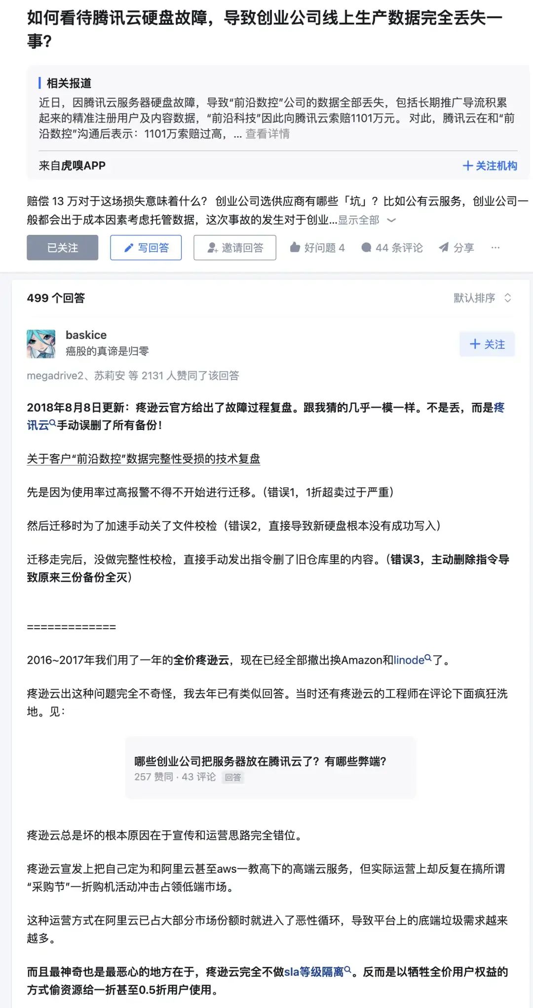
实际上确实有一个真实发生在腾讯云上的可靠性 (数据完整性)案例。在2018年轰动的《腾讯云给一家创业公司带来的灾难!》 【8】案例中,这家创业公司就相信了云厂商的承诺,把数据放在服务器硬盘上,结果遇到了所谓“硬盘静默错误”(实际上是手动误删了所有备份):“几年来积累的数据全部丢失,造成近千万元的损失”。 《腾讯云对“前沿数控”数据丢失技术复盘:运维操作违规》/ 《腾讯云毁了一家公司》。
腾讯云向该公司表达歉意,愿意赔偿该公司在腾讯云产生的实际消费共计3569元,本着帮助用户迅速恢复业务的目的,承诺为该公司提供13.29万元现金或云资源的额外补偿。达到其消费金额的 37 倍!多么慷慨,多么仁慈,但这对于用户来说能弥补损失哪怕是零头吗?不行。
如果您是企业主或IT负责人,会觉得这样的甩锅有意义吗?

https://www.doit.com.cn/p/312087.html

https://www.zhihu.com/question/288640327
SLA 到底是什么
话都讲到这里,云服务的鼓吹者会祭出最后一招:虽然出了故障后的兜底是个摆设,但是用户需要的是尽可能不出故障,按照 SLA 中的承诺,我们有 99.99% 的概率不出故障,这才是对用户最有价值的。
然而,SLA 被有意地与服务的真实可靠性相混淆:用户不应该将 SLA 视作来服务可用性的可靠预测指标 —— 甚至是过去可用性水平的真实记录。对于厂家来说,SLA 并不是真正的可靠性承诺或历史战绩,而是一种营销工具,旨在让买家相信云厂商可以托管关键业务应用。
UPTIME INSTITUTE 发布的年度数据中心故障分析报告表明,很多云服务的真实表现低于其发布的 SLA 。对 2022 年故障分析发现:行业遏制故障频率的努力落空,故障成本和后果正在不断恶化【9】。

与其说是 SLA 是对用户的补偿,不如说 SLA 是对云厂商服务质量没达标时的“惩罚”。惩罚的威慑取决于惩罚的确定性及惩罚的严重性。月消的时长/代金券赔付对云厂商来说并没有什么实际成本,所以惩罚的严重性趋近于零;赔付还需要需要用户自己举证主张并得到云厂商的批准,这意味着确定性也不会很高。
比起会因为故障丢掉奖金与工作的专家工程师来说,SLA的惩罚对于云厂商属于是自罚三杯,不痛不痒。如果惩罚没有意义,那么云厂商也没有动力会提供更好的服务质量。用户遇到问题时只能提供单等死,服务态度比起自建/三方服务公司可谓天差地别,对小客户更是趾高气扬,视若草芥。
更微妙的是,云厂商对于 SLA协议具有绝对的权力:云厂商有权单方调整修订SLA并告知用户生效,用户只有选择不用的权利,没有任何参与权和选择权。作为默认签署无法拒绝的“霸王条款”,
所以,SLA 对用户来说不是兜底损失的保险单。在平均意义上,这是给用户喂了屎之后的擦屁股纸。在最坏的情况下,它是吃不了兜着走的哑巴亏。在最好的情况下,它才是提供情绪价值的安慰剂。
Reference
【1】ESSD云盘 https://help.aliyun.com/document_detail/122389.html
【2】阿里云 SLA 汇总页:https://help.aliyun.com/document_detail/56773.htm
【3】AWS SLA 汇总页:https://aws.amazon.com/cn/legal/service-level-agreements/
【4】AWS EC2 SLA 样例:https://d1.awsstatic.com/legal/AmazonComputeServiceLevelAgreement/Amazon_Compute_Service_Level_Agreement_Chinese_Simplfied_(CN)2022-05-25.pdf
【5】云SLA更像是惩罚用户而不是补偿用户 https://journal.uptimeinstitute.com/cloud-slas-punish-not-compensate/
【6】NVMe SSD失效率统计 https://www.usenix.org/system/files/atc22-lu.pdf
【7】公有云是不是杀猪盘 https://mp.weixin.qq.com/s/UxjiUBTpb1pRUfGtR9V3ag
【8】腾讯云给一家创业公司带来的灾难!https://www.doit.com.cn/p/312087.html
【9】Uptime Institute 2022 故障分析 https://www.businesswire.com/news/home/20220608005265/en/Uptime-Institute%E2%80%99s-2022-Outage-Analysis-Finds-Downtime-Costs-and-Consequences-Worsening-as-Industry-Efforts-to-Curb-Outage-Frequency-Fall-Short




