
1 Vue
1.1 基本概念
Vue是一套构建用户界面的渐进式前端框架,其只关注视图层且易于学习,可以很方面的与其他库或已有项目进行整合,其本身通过尽可能简单的API来实现响应数据的绑定来组合的视图组件.
特点:
1.易用:在有HTML,CSS,JavaScript的基础上可以快速的上手
2.灵活:简单小巧的核心,渐进式技术线足以应付任何规模的应用
3.性能:20Kb min + gzip运行大小,超快虚拟DOM,最省心的优化
1.2 Vue组成
● Vue的核心包含视图和脚本两个核心部分<body><!-- 视图部分,定义格式:{{变量名}} 也就是插值表达式 --><div id="div"><div>姓名:{{name}}</div><div>班级:{{classRoom}}</div><button onclick="hi()">打招呼</button><button onclick="update()">修改班级</button></div></body><script src="../../js/vue.js"></script><script>// 脚本// Vue核心对象let vm = new Vue({// 选项列表el:"#div", // 接收获取的元素data:{// 保存数据// msg:"Hello Vue"name:"张三",classRoom:"一班"},methods:{ // 定义方法study:(){alert(this.name+"正在"+this.classRoom+"好好学习!");}}});// 定义打招呼方法function hi(){vm.study();}// 定义修改班级方法function update(){vm.classRoom = "二班";}</script>
1.3 Vue指令
1.3.1 基本概念
● 指令是指带有v-前缀的特殊属性,不同指令具有不同含义.例如v-html,v-if,v-for● 使用指定时通常编写在标签的属性上,值可以使用js的表达式● 常用指令● v-html:将文本解析为HTML代码● v-bind:为HTML标签绑定属性值● v-if,v-else,v-else-if:条件性的渲染某元素,判定为true时渲染,否则不渲染● v-show:根据条件展示某元素,区别在于切换的是display属性的值● v-for:列表渲染,遍历日期的元素或者对象的属性● v-on:为HTML标签绑定事件● v-model:在表单元素上创建双向数据绑定
1.3.2 文本插值(v-html)
注意事项:v-html指令相当于将选择的标签中的内容清空,用给定的值进行替换● html:<div id="div" v-html="msg"><a href="url">百度一下</a></div>● vue:let vm1 = new Vue({el:"#div",data:{msg:"<b>hello</b>"}});
1.3.3 绑定属性(v-bind)
注意事项:v-bind指令相当于给标签中的属性给定值,v-bind存在省略模式,可以不写v-bind,直接在属性名前面加上冒号(:)即可● html:<div id="div"><a v-bind:href="url">百度一下</a></div>● vue:let vm1 = new Vue({el:"#div",data:{url:"https://www.baidu.com"}})
1.3.4 条件渲染
注意事项:1.v-if,v-else-if,v-else指令和show指令的判断条件都是Boolean类型,为true就显示,为false就不显示2.v-show是通过display的值来实现标签的显示和隐藏的,而v-if是通过标签的加载与否来控制显示隐藏的3.同时使用多个v-if指令时,条件不成立的标签会替换为注释<!---->在页面上进行渲染● html:<div id="div"><div v-if="num % 3 == 0">div1</div><div v-else-if="num % 3 == 1">div2</div><div v-else="num % 3 == 2">div3</div><div v-show="num % 3 == 1">div4</div></div>● vue:let vm1 = new Vue({el: "#div",data: {num:0}});
1.3.5 列表渲染(v-for)
注意事项:v-for用于循环遍历,可以用于数组,json键值对形式的遍历.当对键值对形式数据进行遍历时若参数只有一个则取得是value,若存在两个参数则第一个参数取值,第二个参数取键.● html:<ul id="list"><li v-for="name in names">{{name}}</li><li v-for="value in student">{{value}}</li><li v-for="(value,key) in student">{{key}}:{{value}}</li></ul>● vue:new Vue({el:"#list",data:{names:["张三","李四","王五"],student:{name:"张三",age:23}}});
1.3.6 事件绑定(v-on/@)
注意事项:事件绑定的指令存在简写模式,在要绑定的事件前面加上@符号,另外事件和jquery中是一样的不需要on.● html:<div id="div"><button v-html="name"></button><br><button v-on:click="change()">单击修改显示文本</button><button @click="change()">简略模式单击修改显示文本</button><button v-on:dblclick="change()">双击修改显示文本</button></div>● vue:new Vue({el: "#div",data: {name: "好好学习,天天向上"},methods: {change() {this.name = "gogogo";}}});
1.3.7 表单绑定(v-model)
1.表单绑定:在表单元素伤创建双向数据绑定2.双向数据绑定就是指更新data数据页面中数据会进行更新,反之更新页面数据data数据也会进行更新,可通过在chrome浏览器中安装vue.js Devtools 插件进行现象的查看3.MVVM模型(Model View ViewModel)是MVC模型的改进版,在前端页面中,JS对象表示Model,页面表示View,两者做到了最大限度的分离,将Model和View关联起来的就是ViewModel,它是一个桥梁(例如Vue),ViewModel负责把Model的数据同步到View显示出来,还负责把View修改的数据同步回Model.● html:<form autocomplete="off" id="login">姓名:<input type="text" v-model="username"><br>年龄:<input type="text" v-model="age"><br></form>● vue:new Vue({el:"#login",data:{username:"张三",age:"25"}});


1.4 Vue高级-自定义组件
本质上,组件是带有一个名字且可复用的 Vue 实例,我们完全可以自己定义。定义格式:Vue.component(组件名称, {props:组件的属性,data: 组件的数据函数,template: 组件解析的标签模板})
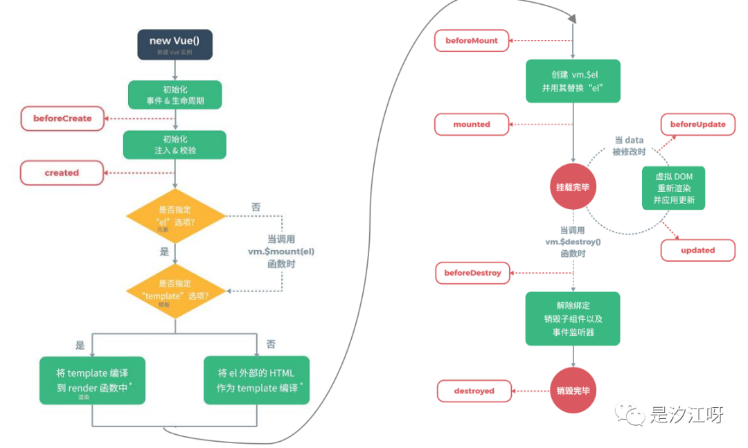
1.5 Vue高级-Vue的生命周期
生命周期的八个阶段(常用created,mounted等,用于初始数据展示)beforeCreate 创建前created 创建后beforeMount 载入前mounted 载入后beforeUpdate 更新前updated 更新后beforeDestroy 销毁前destroyed 销毁后

1.6 Vue高级-Vue的异步操作
文档:https://github.com/axios/axios#axiosgeturl-config-11.在 Vue 中发送异步请求,本质上还是 AJAX。我们可以使用 axios 这个插件来简化操作!2.使用步骤1. 引入 axios 核心 js 文件。2. 调用 axios 对象的方法来发起异步请求。3. 调用 axios 对象的方法来处理响应的数据。3.axiosget(请求的资源路径与请求的参数) // 发起GET方式请求post(请求的资源路径,请求的参数) // 发起POST方式请求then(response) // 请求成功后的回调函数,通过response获取响应的数据catch(error) // 请求失败后的回调函数,通过error获取错误信息
● html:<div id="div"><input type="text" name="username" id="username" placeholder="请输入用户名" v-model="username"><br><!-- 绑定单击事件 --><button @click="login()">登录</button></div>● vue:new Vue({el: "#div",data: {username: "111"},methods: {login() {// get/post异步请求方式//axios.get("/LoginCheckoutServlet?username=" + this.username)// axios.get("/LoginCheckoutServlet",{params:this.data})// 也可以使用json形式进行参数传递,params为声明关键字axios.post("/LoginCheckoutServlet","username="+this.username)// axios.get("/LoginCheckoutServlet",this.data)// post使用json方式进行传递.then(resp => { // =>是ES6新增的语法,是匿名函数// 的简写形式alert(resp.data);}).catch(error => {alert(error);}).then(function () {console.log("始终执行的代码");});}}});
2 ElementUI
2.1 基本概念
1.Element是一款网站快速成型工具,是饿了么公司前段开发团队提供的一套基于Vue的网站组件库2.使用Element的前提是必须要有Vue3.组件:组成网页的部件,例如:超链接,按钮,图片,表格等待4.Element官网:https://element.eleme.cn/#/zh-CN
2.2 Element使用步骤
1.引入Element样式文件element-ui/lib/theme-chalk/index.css2.引入Vue核心JS文件vue.js3.引入Element核心js文件element-ui/lib/index.js4.编写相关Element代码5.通过Vue核心对象加载元素new Vue({el:"获取元素"})
2.3 基础布局(Layout布局)
基础布局可以将页面分成最多24个部分,自由进行切分.通过el-row和el-col组件的span属性可以自由的组合布局,但要保证一个el-row中所有span值之和为24网址:https://element.eleme.cn/#/zh-CN/component/layout
2.4 容器布局(Container)
容器布局(el-container)将页面分成头部区域(el-header),侧边栏区域(el-aside),主区域(el-main)和底部区域(el-footer)四个部分网址:https://element.eleme.cn/#/zh-CN/component/container
2.5 表单组件(Form)
Form 组件提供了表单验证的功能,只需要通过 rules 属性传入约定的验证规则,并将 Form-Item 的 prop 属性设置为需校验的字段名即可网址:https://element.eleme.cn/#/zh-CN/component/form
2.6 表格组件(Table)
用于展示多条结构类似的数据,可对数据进行排序、筛选、对比或其他自定义操作网址:https://element.eleme.cn/#/zh-CN/component/table
2.7 导航栏组件(NavMenu )
2.7.1 顶栏
导航菜单默认为垂直模式,通过mode属性可以使导航菜单变更为水平模式。另外,在菜单中通过submenu组件可以生成二级菜单。Menu 还提供了background-color、text-color和active-text-color,分别用于设置菜单的背景色、菜单的文字颜色和当前激活菜单的文字颜色网址:https://element.eleme.cn/#/zh-CN/component/menu
2.7.2 侧栏
通过el-menu-item-group组件可以实现菜单进行分组,分组名可以通过title属性直接设定,也可以通过具名 slot 来设定网址:https://element.eleme.cn/#/zh-CN/component/menu
文章转载自是汐江呀,如果涉嫌侵权,请发送邮件至:contact@modb.pro进行举报,并提供相关证据,一经查实,墨天轮将立刻删除相关内容。




