
GB/T 25000.51-2016解读系列
背景
计算机软件是计算机应用的核心,其质量的好坏关系到计算机应用系统的成败,软件测评是提高软件质量的重要手段之一。
2016 年,国家标准化委员会发布了国家标准 GB/T 25000.51-2016《系统与软件工程 系统与软件质量要求和评价(SQuaRE)第 51 部分:就绪可用软件产品(RUSP)的质量要求和测试细则》,确立了就绪可用软件产品(RUSP)的质量要求,以及测试 RUSP 的测试计划、测试说明等文档要求和 RUSP 的符合性评价细则。
为帮助软件测评人员更好地了解最新标准,NLSETC组织全员学习GB/T 25000.51-2016,深入解读标准条款的内容,对产品质量相关特性及子特性进行解析。
标准结构
GB/T 25000.51-2016中RUSP的要求包括:
1. 产品说明要求
2. 用户文档集要求
3. 软件质量要求,包括产品质量和使用质量

本文主要就RUSP产品质量-维护性展开讨论。
产品质量-维护性的定义
生活中的可维护案例:

以上两图,同样展示的是对轮胎进行换胎动作的维护性操作。显而易见,图二中换胎操作的维护性更高,因为它抓住了维护性的关键点:省时(快速)、省力(容易)。当然,省时省力的同时要保证维护后的轮胎能够正常的使用。
维护性的定义:

维护性六个子特性:

👉 维护性之模块化
PANDORA
众所周知,每一条手链都是由链绳和许多串珠组成。然而潘多拉手链的奇妙之处就在于用户可以挑选任意款式链绳的同时,还可以随意根据自己的喜好来挑选串珠,搭配成属于自己独一无二的手链。
潘多拉的手链就是一种非常典型化的模块化思维产品,把任意链绳和任意串珠都看作一个独立的模块,它们之间没有绝对的联系,但又可以在需要时,组成一个完整的产品。
模块化的定义

模块化的测试方法:
测试由多个独立组件组成的系统或者计算机程序。
1.停止某一个或多个组件,不会影响其他组件的正常独立运行及处理
2.一个组件的变更对其他组件的影响的最小程度
👉 维护性之可重用性



一样的配方
成就
不一样的美食
糖醋小排、糖醋鲤鱼、糖醋里脊......这些美食都有一个共同点,那就是必不可少的“糖醋汁”。打个比方,如果你会做其中任意一道菜的糖醋汁,那我相信你只需要稍加改变糖醋汁中的调料配比,就也能造就其他“糖醋”美食,这难道不也是一种“糖醋汁”的可重用吗?
软件可重用的定义:

资产(代码、设计、规范、概念、文档等)能够被用于多个系统或其他资产建设的程度。
其中,软件开发的全生命周期都有可重用的价值,包括项目计划、体系结构、需求规格说明、用户文档和技术文档、用户界面和测试用例等都是可以被重复利用或借鉴的。结合我们工作当中如:界面操作手册、接口规范、用例基本流备选流、自动化及进度工具等,都是能够可重用的。
可重用的测试方法:
验证软件或系统中的代码、设计、规范和概念是否能够重用。
案例:

上图为新大陆办公自动平台登录界面,由图可知目前用户的同一套账号密码在该平台的权限控制模块下可以支持“内部OA系统”、“PMS系统”等10个平台的接入。后续如果要支撑第11、第12、第N个平台的接入,那我们就可以通过平台接入后,用户是否能够成功登录对应平台,来验证新大陆办公自动平台的登录权限控制功能的可重用性。
👉 维护性之易分析性
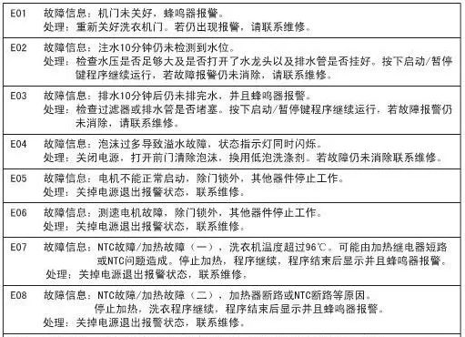
洗衣机常见故障错误信息及解决方式

上图是洗衣机常见故障错误信息及解决方式图,往往在我们购买的产品说明书的附录页都能看到类似的说明,该图中详细分类了常见故障错误码、故障原因及现象和解决方式。这就是一个非常典型的易分析案例,即使用户不了解该产品,也能够单单通过这张图来分析对应故障现象关联的具体的故障原因和解决方式。
软件易分析的定义:

易分析的测试方法:

1. 测试产品或系统的设计、代码、文档、数据等输出物是否符合要求的规范,使用了指定的模板、模式。
2. 测试产品或系统的输出文档中是否描述了常见的错误以及可能产生的原因
3. 产品或系统是否具有诊断软件本身的缺陷或失效原因的手段,比如按照不同的日志输出级别输出简单或详细的日志。
4. 测试产品或系统是否具有判定软件本身待修改部分的手段,比如输出的日志能准确描述产生该缺陷的原因以方便定位问题
👉 维护性之易修改性
软件易修改性的定义:

易修改性的测试方法:
1.验证软件或系统高频维护功能是否可配置化
2.验证软件或系统的修改方式是否详尽描述
3.验证软件或系统不会因为修改而产生问题
👉 维护性之易测试性
软件易测试性的定义:

能够为系统、产品或组件建立测试准则,并且通过执行测试来确定测试准则是否被满足的有效性和效率的程度。
测试准则是指能够根据需求文档或操作手册编写测试案例和执行测试用例。查看需求文档、设计文档、操作手册等用户文档集,是否容易选择检测点进行测试用例的贬值;软件的功能或配置被修改后,应验证是否可对修改之处进行测试。通过编写测试用例,执行测试用例,验证实际效果与预期效果是否一致。
易测试性测试方法:
1.测试是否需要附加的测试措施
2.是否容易地选择检测点进行测试
3.明确的预期结果,便于判断用例是否通过
其中第1点较难理解,本人对附加的测试措施的理解是,比如测试动作必须在某个时点进行,或者必须停止某个重要组件关联影响系统,或者必须第三方联调配合等。
👉 维护性之依从性
维护性之依从性的定义:
产品或系统遵循与维护性相关的标准、约定或法规以及类似规定的程度。
维护性之依从性的测试方法:
1.确认产品或系统是否遵循产品说明、用户文档集中涉及到的维护性要求。
2.确认产品或系统以及相关文档,是否遵循行业内与维护性相关的标准、约定或法规。
· END ·
标准解读,系列连载,敬请期待

新大陆软件评测中心
地址:福州市经济开发区儒江大道1号新大陆科技园B楼3层
邮箱:nlsetc@newland.com.cn
电话:0591-8397 9159
专业测试,成就卓越





