近两年来,全球娱乐服务行业持续回暖、升温,各类型的娱乐服务场所也重启中开始摸索更新、更具竞争力、更合规的经营管理模式。鉴于行业自身具备的体验导向、创新和多样性、个性化和定制化等特性,以及受到技术的影响越来越大这一发展现状,作为分析决策的底座,以及技术施展的“原材料”,数据的应用及其价值的充分挖掘正在受到更多关注。因此,信息全面准确的中心化数据平台对于类似场所的创新经营与管理决策至关重要。
以澳门博彩为经典案例场景:最近,一家顶级连锁赌场(以下简称为 L Casino)在尝试构建这样一个客户数据平台是遇到了巨大的挑战。本文将着重介绍 TapData 如何帮助其创建统一的客户资料数据模型,并将来自各不同应用系统的数据同步到一个集中式数据存储中,以供赌场内部新的客户 360 应用使用。
一、需求与挑战
L Casino 的挑战主要源自于其内部的信息孤岛问题——其客户信息分散在包括 SQL Server、Oracle 和 PostgreSQL 等在内的多个数据库系统中,这就导致数据管理和访问变得复杂,阻碍了高效运营。
为了应对这一挑战,客户希望将所有客户信息整合到一个统一的视图中,即创建360度客户视图。作为一种常见的企业数据管理解决方案,客户360 本质上提供了一个集中的客户信息库,能够有效简化数据管理流程。其主要目标是增强数据的可访问性,以便更轻松地从客户数据中提取有价值的简介,促进知情决策。
实施单一客户视图是为了优化数据管理实践,减轻因客户信息分散而导致的取用难问题,通过将数据整合到一个统一的视图中,企业和组织就能够对每个客户的行为、偏好和历史记录有一个统一的认识。最终实现加强客户服务,促进数据驱动决策,提高整体运营效率的目标。
二、TapData 统一客户视图解决方案
1. 思路概览
为了应对这一客户信息分散的挑战,L Casino 正在尝试利用 MongoDB 为存储底座来实施集中式存储,关键目标是将数据整合到 MongoDB 的统一结构中,并要求实现所有表的无缝同步。
而这里之所以选择 MongoDB 为承载,主要是考虑到作为正在流行的非关系型数据库,它展现出如下优势:
灵活的模式设计:MongoDB 的文档存储模型允许灵活的模式设计,可以轻松应对结构化和非结构化数据。这种灵活性使得整合来自不同源的数据变得更加简单。
高扩展性:MongoDB 支持水平扩展,通过分片技术可以处理大量数据和高并发请求。这对于需要处理大规模客户数据的 L Casino 来说尤为重要。
实时性能:MongoDB 提供高性能的数据写入和读取能力,能够有效支持实时数据同步和查询操作,确保客户信息的及时性和准确性。
强大的查询能力:MongoDB 拥有丰富的查询语言和强大的聚合框架,支持复杂的数据分析和转换操作。这对于实现客户360视图所需的复杂数据转换非常有帮助。
内置的复制和高可用性:MongoDB 原生支持复制集(Replica Set),能够提供数据的高可用性和灾难恢复能力,确保系统的可靠性。
社区和生态系统支持:MongoDB 拥有广泛的社区支持和丰富的生态系统,包括各种工具和扩展,能够满足多样化的数据管理需求。
该思路下,以 MongoDB 为目标数据库,SQL Server 等为源库,难点在于实现二者间的实时同步。
2. 数据转换与整合
作为该解决方案的一部分,L Casino 计划将 SQL Server 中的所有现有表合并到 MongoDB 内的单一聚合表中。这样的整合旨在创建一个全面的数据集,以涵盖客户信息的方方面面。为了实现统一的客户 360 视图,还将在进行数据同步的过程中,应用复杂的数据转换技术。这些转换旨在统一不同的数据格式和结构,为最终用户提供一致且丰富的客户行为理解。
3. TapData 架构及部署

TapData 本地部署版本单点架构说明:
TapData 管理:用户管理、任务管理、用户界面等
TapData API Server:负责 API 数据发布
TapData 流引擎:负责数据同步和处理
MongoDB:元数据、CDC 事件缓存、客户数据(用作数据服务平台时)
4.什么是实时数据复制和转换
实时数据复制包括从源到目标的持续数据复制和同步,同时确保在任意时间间隔,与各数据库或系统的数据保持一致。这一过程对于保持冗余、支持备份策略以及在分布式环境中实现高效数据访问至关重要。
数据转换则是将数据从一种格式转换为另一种格式,包括清洗、增强或重构以满足特定要求。在数据库管理领域,当我们需要在不同结构的系统之间迁移数据时,就必须要考虑到这一点。通过统一数据类型、格式和结构,数据转换提供了兼容性保障,促进了集成,从而助力真正从信息整合中获取有价值的见解。
实时数据复制和转换共同构成了该解决方案的基石,为组织框架内数据的完整性、可访问性和决策依据提供有力支撑。
三、实施指南:基于 TapData + MogoDB 创建客户 360 信息表
目标:总体目标是利用 TapData 构建中央化数据平台,统一并优化客户信息视图,有助于提升决策及服务质量。简而言之,就是借助 TapData 优化数据访问、简化复制流程,并通过高效的数据管理提供全面的客户 360 视图。
关键环节
① 建立连接:
利用 TapData 建立安全可靠的 SQL Server 和 MongoDB 连接。
② 实时数据复制:
配置数据管道,实现 25 个表从 SQL Server 到 MongoDB 的实时数据复制。
监控复制流程,确保数据的一致性和完整性。
③ 数据结构简化:
利用 TapData 的处理节点,特别是主从合并节点,将所有表合并为 MongoDB 统一结构
④ 实时数据转换:
实施实时数据转换管道,在 MongoDB 中构建客户 360 表,确保持续更新并集成客户信息
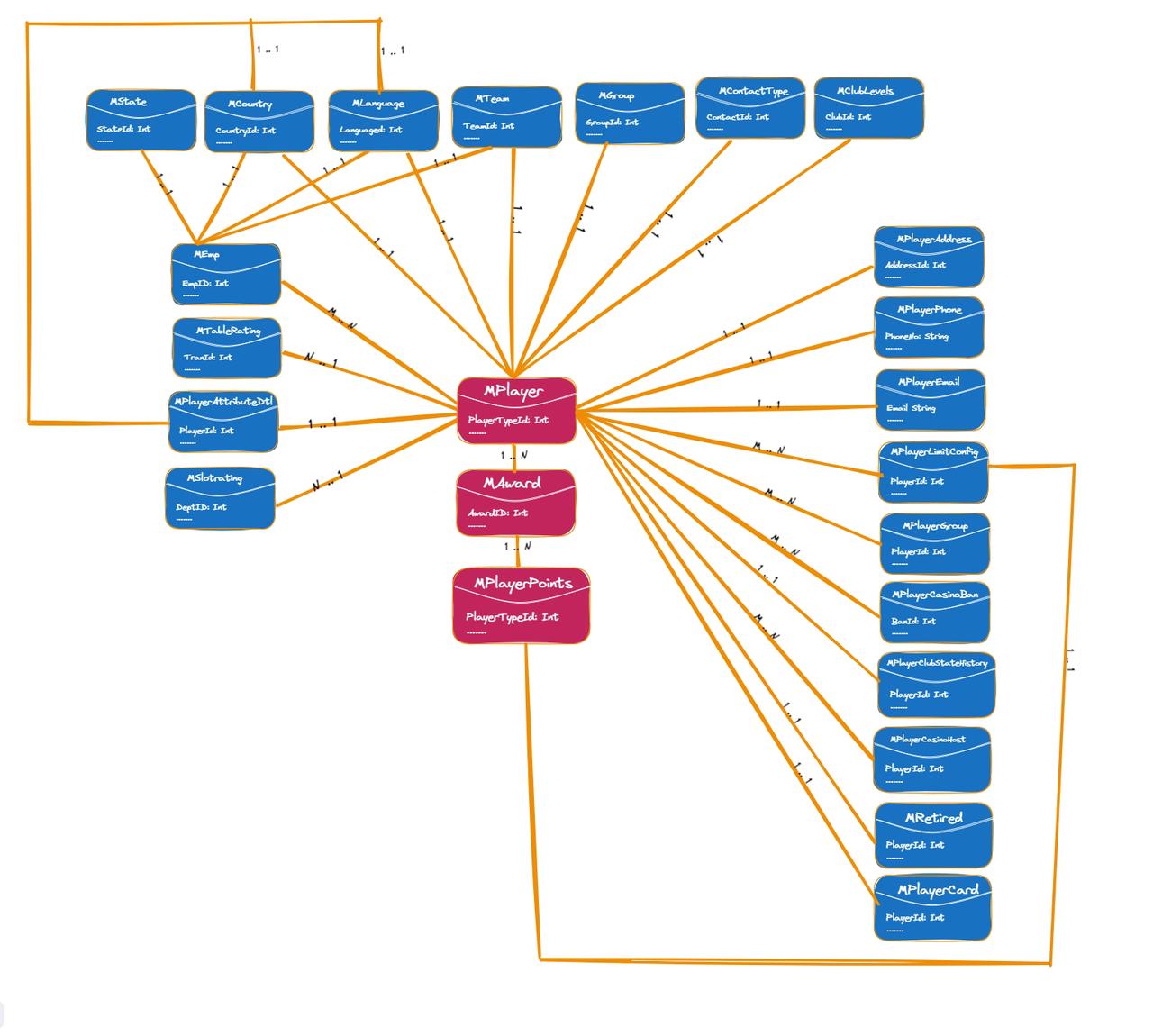
客户数据模型设计
L Casino SQL Server 数据库 ER 图:


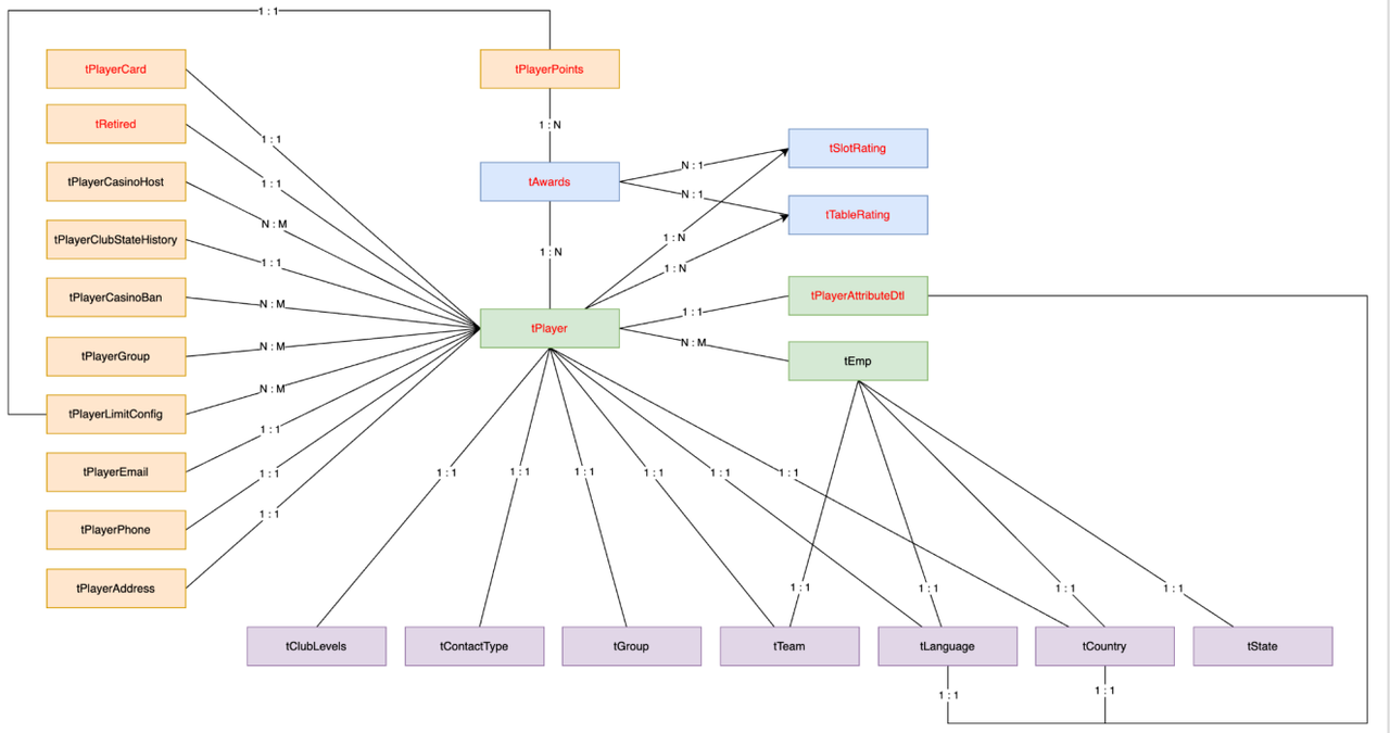
目标数据模型:

详细操作教程
① 建立数据库连接
借助 TapData 可快速建立 SQL Server 和 MongoDB 的连接,保证源库和目标库之间稳定可靠的连接。
创建数据源 SQL Server 的连接


2. 创建数据目标 MongoDB 的连接


② 创建数据复制管道:从 SQL Server 复制数据到由 MongoDB 支持的 FDM 层
创建一个实时数据复制管道,持续将来自 SQL Server 的25个表中的数据同步到 MongoDB,确保插入、更新和删除事件得到实时复制。这种集中式数据库可有效简化数据访问和管理。

③ 表合并
利用 TapData 内置的处理节点(例如主从合并节点),创建一个实时数据管道,将 MongoDB 中这25个表合并成一个聚合宽表,在增强数据可访问性的同时,简化数据结构。

④ 客户 360 表的复杂数据转换
创建实时数据转换管道,对 MongoDB 中的宽表执行复杂的数据转换,包括统一不同的数据格式和结构。目的是创建客户 360 表,提供全面统一的客户数据视图,为改进客户服务和决策提供有价值的见解。

⑤ 完成数据转换的客户 360 表

四、结论
L Casino 通过无缝连接 SQL Server 和MongoDB,建立具备实时复制能力的动态数据管道,并利用 TapData 的数据处理功能将表合并、转换成聚合宽表,再在此基础上,对宽表进一步做复杂数据转换,最终形成统一全面的客户 360 视图,以供运营管理团队从中获取分析决策的依据。




