
Git 三大特色,分支,暂存区,工作流,今天终于要写到 WorkFlow 了,我彷佛已经看到胜利的曙光,走起。
何谓工作流
WorkFlow 的字面意思,工作流,即工作流程。在分支篇里,有说过这样的话:因为有分支的存在,才构成了多工作流的特色。事实的确如此,因为项目开发中,多人协作,分支很多,虽然各自在分支上互不干扰,但是我们总归需要把分支合并到一起,而且真实项目中涉及到很多问题,例如版本迭代,版本发布,bug 修复等,为了更好的管理代码,需要制定一个工作流程,这就是我们说的工作流,也有人叫它分支管理策略。
工作流不涉及任何命令,因为它就是一个规则,完全由开发者自定义,并且自遵守,正所谓无规矩不成方圆,就是这个道理。
工作流最受欢迎榜
目前使用度最高的工作流前三名(排名不分先后哈)分别是以下三种:
•Git Flow•GitHub Flow•GitLab Flow
其中 Git Flow 出现的最早,GitHub Flow 在 Git Flow 的基础上,做了一些优化,适用于持续版本的发布,而 GitLab Flow 出现的时间比较晚,所以综合前面两种工作流的优点,制定而成的一个工作流。
Git Flow
这个工作流,是 Vincent Driessen 2010 年发布出来的他自己的分支管理模型,到现在为止,使用度非常高,我自己管理项目用的就是这个,也可以说是比较熟悉的啦。
Git Flow 的分支结构很特别,按功能来说,可以分支为5种分支,从5 种分支的生命时间上,又可以分别归类为长期分支和暂时分支,或者更贴切描述为,主要分支和协助分支。
主要分支:
在采用 Git Flow 工作流的项目中,代码的中央仓库会一直存在以下两个长期分支:
•master•develop
其中 origin/master 分支上的最新代码永远是版本发布状态。origin/develop 分支则是最新的开发进度。
当 develop 上的代码达到一个稳定的状态,可以发布版本的时候,develop上这些修改会以某种特别方式被合并到 master 分支上,然后标记上对应的版本标签。
协助分支:
除了主要分支,Git Flow 的开发模式还需要一系列的协助分支,来帮助更好的功能的并行开发,简化功能开发和问题修复。是的,就是下面的三类分支。这类分支是暂时分支非常无私奉献,在需要它们的时候,迫切地创建,用完它们的时候,又挥挥衣袖地彻底消失。
协助分支分为以下几类:
•Feature Branch•Release Branch•Hotfix Branch
Feature 分支用来做分模块功能开发,命名看开发者喜好,不要和其他类型的分支命名弄混淆就好,举个坏例子,命名为 master 就是一个非常不妥当的举动。模块完成之后,会合并到 develop 分支,然后删除自己。
Release 分支用来做版本发布的预发布分支,建议命名为 release-xxx。例如在软件 1.0.0 版本的功能全部开发完成,提交测试之后,从 develop 检出release-1.0.0 ,测试中出现的小问题,在 release 分支进行修改提交,测试完毕准备发布的时候,代码会合并到 master 和 develop,master 分支合并后会打上对应版本标签 v1.0.0, 合并后删除自己,这样做的好处是,在测试的时候,不影响下一个版本功能并行开发。
Hotfix 分支是用来做线上的紧急 bug 修复的分支,建议命名为 hotfix-xxx。当线上某个版本出现了问题,将检出对应版本的代码,创建 Hotfix 分支,问题修复后,合并回 master 和 develop ,然后删除自己。这里注意,合并到 master 的时候,也要打上修复后的版本标签。
Merge 加上 no-ff 参数
需要说明的是,Git Flow 的作者 Vincent Driessen 非常建议,合并分支的时候,加上 no-ff 参数,这个参数的意思是不要选择 Fast-Forward 合并方式,而是策略合并,策略合并会让我们多一个合并提交。这样做的好处是保证一个非常清晰的提交历史,可以看到被合并分支的存在。
下面是对比图,左侧是加上参数的,后者是普通的提交:

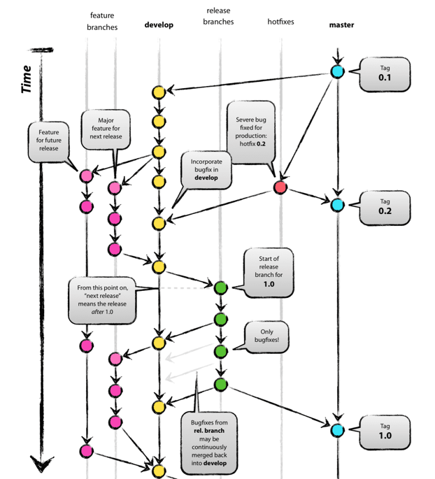
Git Flow 示意图
下面这张图,我在刚学习 Git 的时候,看到很多次这个图,然并卵,一直都没看懂过,也不知道这张图来自 Git Flow ,只能说,我当初学 Git 的方式的确不怎么认真和系统 。好在,我现在已经能看明白了这个图,并且还写了个博客,不得不感叹,时光真是好神奇,让人都遇到不一样的自己。

图中画了 Git Flow 的五种分支,master,develop,feature branchs ,release branchs , hoxfixes,其中 master 和 develop 字体被加粗代表主要分支。master 分支每合并一个分支,无论是 hotfix 还是 release ,都会打一个版本标签。通过箭头可以清楚的看到分支的开始和结束走向,例如 feature 分支从 develop 开始,最终合并回 develop ,hoxfixes 从 master 检出创建,最后合并回 develop 和 master,master 也打上了标签。
看懂之后,觉着这个图画的还挺好看的,嗯,配色也不错。
GitHub Flow
GitHub Flow 是大型程序员交友社区 GitHub 制定并使用的工作流模型,由 scott chacon 在 2011 年 8月 31 号正式发布。
文章中说,因为 Git Flow 对于大部分开发人员和团队来说,稍微有些复杂,而且没有 GUI 图形页面,只能命令行操作,所以为了更好的解决这些问题,GitHub Flow 应运而生了。
GitHub Flow 示意图
对比上面那张 Git flow 分支模型图,真的可以称得上简单明了啦,因为 GitHub Flow 推荐做法是只有一个主分支 master,团队成员们的分支代码通过 pull Request 来合并到 master 上。

GitHub Flow 模型简单说明
1.只有一个长期分支 master ,而且 master 分支上的代码,永远是可发布状态,一般 master 会设置 protected
分支保护,只有有权限的人才能推送代码到 master 分支。2.如果有新功能开发,可以从 master 分支上检出新分支。3.在本地分支提交代码,并且保证按时向远程仓库推送。4.当你需要反馈或者帮助,或者你想合并分支时,可以发起一个 pull request。5.当 review 或者讨论通过后,代码会合并到目标分支。6.一旦合并到 master 分支,应该立即发布。
特色之 Pull Request
在我看来,GitHub Flow 最大的特色就是 Pull Request 的提出,这是一个伟大的发明,它的用处并不仅仅是合并分支,还有以下功能:
•
可以很好控制分支合并权限。
分支不是你想合并就合并,需要对方同意呐
•
问题讨论 或者 寻求其他小伙伴们的帮助。
和拉个讨论组差不多,可以选择相关的人参与,而且参与的人还可以向你的分支提交代码,可以说,是非常适合代码交流了。
•
代码 Review 。
如果代码写的很烂,有了 pull request 提供的评论功能支持,准备好接受来自 review 的实时吐槽吧。当然你如果写的很棒,肯定也能被双击666的。
特色之 issue tracking 问题追踪
日常开发中,会用到很多第三方库,然后使用过程中,出现了问题,是不是第一个反应是去这个第三方库的 GitHub 仓库去搜索一下 issue ,看没有人遇到过,项目维护者修复了没有,一般未解决的 issue 是 open 状态,已解决的会被标记为 closed。这就是 issue tracking。
如果你是一个项目维护者,除了标记 issue 的开启和关闭,还可以给它标记上不同的标签,来优化项目。当提交的时候,如果提交信息中有 fix #1
等字段,可以自动关闭对应编号的 issue。

issue tracking 真的是非常适合开源项目。
如果你想体验 GitHub Flow
GitHub 社区使用的就是这个工作流模型,而且帮助文档非常详细,可以建个项目,多耍耍。
GitLab Flow
这个工作流十分地年轻,是 GitLab 的 CEO Sytse Sijbrandij 在 2014 年 9月 29 正式发布出来的。因为出现的比前面两种工作流稍微晚一些,所以它有个非常大的优势,集百家之长,补百家之短。
GitLab 既支持 Git Flow 的分支策略,也有 GitHub Flow 的 Pull Request( Merge Request ) 和 issue tracking。
Git Flow & GitHub Flow 的瑕疵
当 Git Flow 出现后,它解决了之前项目管理的很让人头疼的分支管理,但是实际使用过程中,也暴露了很多问题:
•默认工作分支是 develop,但是大部分版本管理工具默认分支都是 master,开始的时候总是需要切换很麻烦。•Hotfix 和 Release 分支在需要版本快速迭代的项目中,几乎用不到,因为刚开发完就直接合并到 master 发版,出现问题 develop 就直接修复发布下个版本了。•Hotfix 和 Release 分支,一个从 master 创建,一个从 develop 创建,使用完毕,需要合并回 develop 和 master。而且在实际项目管理中,很多开发者会忘记合并回 develop 或者 master。
GitHub Flow 的出现,非常大程度上简化了 Git Flow ,因为只有一个长期分支 master,并且提供 GUI 操作工具,一定程度上避免了上述的几个问题,然而在一些实际问题面前,仅仅使用 master 分支显然有点力不从心,例如:
•版本的延迟发布(例如 iOS 应用审核到通过中间,可能也要在 master 上推送代码)•不同环境的部署 (例如:测试环境,预发环境,正式环境)•不同版本发布与修复 (是的,只有一个 master 分支真的不够用)
GitLab Flow 解决方案
为了解决上面那些毛茸茸的小问题,GitLab Flow 给出了以下的解决方法。
版本的延迟发布--Prodution Branch
master 分支不够,于是添加了一个 prodution 分支,专门用来发布版本。

不同环境的部署--Environment Branches & Upstream First
每个环境,都对应一个分支,例如下图中的 pre-production 和 prodution 分支都对应不同的环境,我觉得这个工作流模型比较适用服务端,测试环境,预发环境,正式环境,一个环境建一个分支。
这里要注意,代码合并的顺序,要按环境依次推送,确保代码被充分测试过,才会从上游分支合并到下游分支。除非是很紧急的情况,才允许跳过上游分支,直接合并到下游分支。这个被定义为一个规则,名字叫 “upstream first”,翻译过来是 “上游优先”。

版本发布分支--Release Branches & Upstream First
只有当对外发布软件的时候,才需要创建 release 分支。作为一个移动端开发来说,对外发布版本的记录是非常重要的,如果线上出现了一个问题,需要拿到问题出现对应版本的代码,才能准确定位问题。
在 Git Flow ,版本记录是通过 master 上的 tag 来记录。发现问题,创建 hotfix 分支,完成之后合并到 master 和 develop。
在 GitLab Flow ,建议的做法是每一个稳定版本,都要从master分支拉出一个分支,比如2-3-stable、2-4-stable等等。发现问题,就从对应版本分支创建修复分支,完成之后,先合并到 master,才能再合并到 release 分支,遵循 “上游优先” 原则。

最后
这个博客,真的写好久,因为我之前对工作流的这个概念,也只限于 Git Flow ,写博客的过程中,自己也学习到很多,我目前的工作项目中,使用的是 GitLab + Git Flow 这种混搭 Style,侧面证明了 Git 的使用真的很灵活自由。但是我很喜欢 GitHub 的 Pull Request 和 GitLab 的 Merge Request,以后会多尝试。
GitHub Flow 和 GitLab Flow 的介绍很多都是来源于各自的英文介绍文档,不对之处,还请评论指证,下篇博客见。See you~
2020.05.28 加:
关于工作流,最近还看到一片很好的文章,按照集中式工作流,功能分支工作流,Gitflow 工作流,Forking 工作流分类讲解,配上了图,清晰易懂,推荐大家看下,链接在此:不熟练 Git 被优化了!腾讯是如何使用 Git 的 ?
点击下方关注个人微信公众号,最新的博客,好玩的事情,都会在上面分享,期待与你共同成长~




