信管模考
1、工业互联网:
工业互联网网络体系包括网络互联、数据互通和标识解析三部分。不包括数据汇聚。
2、网络化协同
网络化协同是通过跨部门、跨层级、跨企业的数据互通和业务互联,推动供应链上的企业和合作伙伴共享信息资源,实现网络化的协同设计、协同生产、协同服务,进而促进资源共享、能力交易以及业务优化配置等。
3、农村信息技术基础设施建设
重点是提出推动农村千兆光网、5G、移动物联网与城市同步规划建设,提升农村宽带网络水平,推动农业生产加工和农村基础设施数字化、智能化升级。
4、人工智能技术
人工智能技术研究主要聚焦在热点技术、共性技术和新兴技术三个方面,其中机器学习等新型学习方法是研究探索的热点,迁移学习、强化学习等新型学习方法也是研究的热点。
5、UEBA
UEBA利用基本分析方法(利用签名的规则、模式匹配、简单统计、阈值等)和高级分析方法(监督和无监督的机器学习等)对用户和实体行为进行分析和异常检测。
6、IT治理目标:
IT治理主要目标包括:与业务目标一致、有效利用信息与数据资源、风险管理。
(1)与业务目标一致。IT治理要从组织目标和数字战略中抽取信息与数据需求和功能需求,形成总体的IT治理框架和系统整体模型,为进一步系统设计和实施奠定基础,保证信息技术开发利用跟上持续变化的业务目标。
(2)有效利用信息与数据资源。目前信息系统工程超期、IT客户的需求没有满足、IT平台不支持业务应用、数据开发利用效能与价值不高、信息技术与业务发展融合深度不够等问题突出,通过IT治理对信息与数据资源的管理职责进行有效管理,保证投资的回收,并支持决策。
(3)风险管理。由于组织越来越依赖于信息网络、信息系统和数据资源等,新的风险不断涌现,例如,新出现的技术没有管理,不符合现有法律和规章制度,没有识别对IT服务的威胁等。IT治理重视风险管理,通过制定信息与数据资源的保护级别,强调对关键的信息与数据资源,实施有效监控和事件处理。
7、IT审计
审计准备阶段的工作包括:①明确审计目的及任务;②组建审计项目组;③搜集相关信息;④编制审计计划等。“编制审计报告”属于审计终结阶段的工作内容。
8、流程基线
当系统指标数据不稳定或不在控制优化中时,可以使用系统性能指标作为粗略估计,将给定周期内观察的系统变化与服务对象要求进行比较。
9、数据能力
数据应用能力域通常包括数据分析、数据开放共享和数据服务三个能力项。
数据分析主要活动和工作要点包括:常规报表分析、多维分析、动态预警、趋势预报。
数据开放共享主要活动和工作要点包括:梳理开放共享数据、制定外部数据资源目录、建立统一的数据开放共享策略、数据提供方管理、数据开放、数据获取。
数据服务主要活动和工作要点包括:数据服务需求分析、数据服务开发、数据服务部署、数据服务监控、数据服务授权。
10、数据安全审计
数据安全审计的主要目标是为组织以及外部监管机构提供评估和建议。
数据安全审计主要活动和工作要点包括:
•过程审计:分析实施规程和实际做法,确保数据安全目标、策略、标准、指导方针和预期结果相一致。
•规范审计:评估现有标准和规程是否适当,是否与业务要求和技术要求相一致。
•合规审计:检索和审阅组织相关监管法规要求,验证其是否符合监管法规要求。
•供应商审计:评审合同、数据共享协议,确保供应商切实履行数据安全义务。
•审计报告发布:向高级管理人员、数据管理专员以及其他利益相关者报告组织内的数据安全状态。
•数据安全建议:提出数据安全的设计、操作和合规等方面的改进工作建议。
11、信息系统工程
信息系统工程的主要任务是研究信息处理过程内在的规律,以及基于计算机、互联网和云计算等信息技术手段的形式化表达和处理规律。
12、编码效率:算法效率反映为程序的执行速度和存储容量的要求
13、数据备份系统中常见的备份策略有三种:完全备份、差分备份和增量备份。
14、可行性分析
技术可行性分析是指在当前市场的技术、产品条件限制下,能否利用现在拥有的以及可能拥有的技术能力、产品功能、人力资源来实现项目的目标、功能、性能,能否在规定的时间期限内完成整个项目。
经济可行性分析主要是对整个项目的投资及所产生的经济效益进行分析,具体包括支出分析、收益分析、投资回报分析以及敏感性分析等。
运行环境是制约信息系统在用户单位发挥效益的关键。因此,需要从用户单位(企业)的管理体制、管理方法、规章制度、工作习惯、人员素质(甚至包括人员的心理承受能力、接受新知识和技能的积极性等)、数据资源积累、硬件(包含系统软件)平台等多方面进行评估,以确定软件系统在交付以后,是否能够在用户单位顺利运行。
进行初步可行性评估时需要从项目前途、关键技术及核心问题、必须进行的辅助研究等方面进行衡量,以决定是否需要进行详细可行性研究。其他选项中的内容是进行初步可行性评估时需要考虑的因素,而不是其衡量的方面。 
15、工作绩效
•纠正措施:为使项目工作绩效重新与项目管理计划一致,而进行的有目的的活动。
•预防措施:为确保项目工作未来绩效符合项目管理计划,而进行的有目的的活动。
•缺陷补救:为了修正不一致产品或产品组件,而进行的有目的的活动。
•更新:对正式受控的项目文件或计划进行变更,以反映修改、增加的意见或内容
16、项目范围管理裁剪:
因为每个项目都是独特的,所以项目经理可能根据需要裁剪项目范围管理过程。裁剪时应考虑的因素包括:知识和需求管理、确认和控制、开发方法、需求的稳定性、治理。不包括项目生命周期。
17、项目进度管理裁剪:
由于每个项目都是独特的,因此项目经理可能根据需要裁剪项目进度管理过程。
裁剪时应考虑的因素包括:生命周期方法、资源可用性、项目维度和技术支持。
18、管理质量与控制质量
管理质量的工具技术:1、数据收集(核对单)2、数据分析(备选方案分析、文件分析、过程分析、根本原因分析)3、决策技术(多标准决策分析)4、数据表现(亲和图、因果图、流程图、直方图、矩阵图、散点图)5、审计6、面向X的设计7、问题解决8、质量改进方法控制质量的工具技术:1、数据收集(核对单、核查表、统计抽样、问卷调查)2、数据分析(绩效审查、根本原因分析)3、检查4、测试/产品评估5、数据表现(因果图、控制图、直方图、散点图)6、会议矩阵图是规划质量管理、管理质量的工具技术。控制图是控制质量的工具技术。
管理质量:质量改进的开展,可基于质量控制过程的发现和建议、质量审计的发现或管理质量过程的问题解决。计划一实施一检查一行动和六西格玛是最常用于分析和评估改进机会的两种质量改进工具。
19、赫茨伯格双因素理论
激励因素一保健因素理论是美国心理学家赫茨伯格(FredrickHerzberg)在1959年提出来的,又称双因素理论。该理论认为有两种完全不同的因素影响着人们的工作行为:
第一类是保健因素(HygieneFactor),这些因素是与工作环境或条件有关的,能防止人们产生不满意感的一类因素,包括工作环境、工资薪水、公司政策、个人生活、管理监督、人际关系等。当保健因素不健全时,人们就会对工作产生不满意感。但即使保健因素很好时,也仅仅可以消除工作中的不满意,却无法增加人们对工作的满意感,所以这些因素是无法起到激励作用的。
第二类是激励因素(Motivator),这些因素是与员工的工作本身或工作内容有关的、能促使人们产生工作满意感的一类因素,是高层次的需要,包括成就、承认、工作本身、责任、发展机会等。当激励因素缺乏时,人们就会缺乏进取心,对工作无所谓,但一旦具备了激励因素,员工则会感觉到强大的激励力量而产生对工作的满意感,所以只有这类因素才能真正激励员工。
20、书面沟通的5C原则
正确的语法和拼写、简洁的表述、清晰的目的和表述、连贯的思维逻辑、善用控制语句和承接。选项D描述的是描述细节,不属于书面沟通的5C原则。
21、项目分包合同:
项目分包合同必须同时满足5个条件:①经过买方认可;②分包的部分必须是项目非主体工作;③只能分包部分项目,而不能转包整个项目;④分包方必须具备相应的资质条件;⑤分包方不能再次分包。
22、干系人管理
规划干系人参与需要考虑所有的事业环境因素,包括设施和资源的地理分布。

23、规划绩效域管理:

(绩效偏差)审查项目以有条理、协调一致的方式推进。
24、项目估算:
项目开始时,与项目和产品范围、干系人、需求、风险和其他情况相关的信息较少,估算往往有较大的区间,随着项目进展,估算区间会逐步缩小。
25、大型项目:
对于一些大型的变更,可以召开相关的变更方案论证会议,通常需要由变更顾问委员会(相关技术和经济方面的专家组成)进行相关论证,并将相关专家意见作为项目变更方案的一部分,报项目CCB作为决策参考。
26、项目组合管理
1、项目组合分析师:负责识别、分析和追踪项目组合组件间的依赖关系是否被解决和管理,对项目组合管理过程的差距,推荐改进方案并帮助实施。项目组合分析师可以与其他角色相结合并进行相应的裁减,以满足组织需求。
2、发起人:为项目组合提供资源和支持,是整个项目组合的捍卫者,对资源分配和项目组合的成功负责。发起人通常会参与到项目组合治理机构中,在项目组合及其流程建立和持续管理方面与项目组合经理密切合作。
3、项目组合治理机构:由一个或多个具有必要权限、知识和经验的人员组成,用来指导和监督项目组合管理活动,评估项目组合绩效,并且对项目组合的投资和优先级做出决策,确保项目组合管理过程可控。适当的治理是履行职责、优化投资、向决策者升级问题和改善沟通的基础和关键。
4、项目集经理:负责确保整个项目集结构和项目集管理过程与项目组合管理计划相一致。
5、项目经理:负责根据相应的目标和规范,有效地启动、规划、执行、监控、收尾项目组合内的指定项目。项目经理直接或间接地向项目组合经理、PMO或治理机构提供项目绩效指标。
6、变更控制委员会。负责审查变更请求,并做出批准、否决或其他决定。
7、项目组合、项目集和项目管理办公室(PMO):一个提供多种能力和流程、支持项目组合管理的组织实体,集中管理和协调其控制下的项目、项目集或项目组合。
27、绩效评估方法
(1) 排序法。排序法是指根据工作绩效评估的高低对具有相同工作性质的员工进行排序的方法。该方法简便易行,一般适用于工作内容单一或工作内容相同的员工较多时进行绩效评估。
(2) 硬性分布法。硬性分布法是指将绩效评估结果进行分档,评估者根据分档档次和分档比例对被评估者进行分派的方法。这种评估方法成本相对较低,但绩效评估标准模糊,主观性较局。
(3) 尺度评价表法。尺度评价表法是指评估者通过评估表的形式,把绩效评估的每一项内容进行定量分解,对被评估者的工作绩效进行考评打分,最后将考评分值进行合计得到评估总分的方法。这种方法一般适用于对组织管理人员的绩效评估。
(4) 关键事件法。关键事件法是指评估者通过在日常工作中收集的与被评估者绩效评估相关的“重要事件”形成书面记录,并进行整理和分析后,最终形成评估结果的方法。一般情况下这种方法通常与其他方法结合使用,不单独使用。
(5) 平衡计分卡法。平衡计分卡法是指通过财务、客户、内部运营、学习与成长4个角度,将组织的战略目标落实为可操作的衡量指标和目标值,对被评估者进行综合考评的方法。平衡计分卡法是一种有效的绩效管理工具,可以将组织战略目标逐层分解转化为相互平衡的细化指标,从而有差异化地针对不同的指标进行不同时间周期的绩效评估,有助于组织战略目标的实现。这种方法广泛应用于团队和个人的绩效评估。
(6)目标管理法。目标管理法是指通过事先设定目标、制订计划对被评估者的工作目标完成情况进行绩效评估的方法。目标管理一般包括目标确定、计划执行、检查调整、完成评价等几个步骤。这种方法也广泛用于对团队和个人的绩效评估。
28、战略管理:
分析和回顾战略实施过程中进行创新和改进的要素主要包括:内外部发展环境对战略规划的影响,包括客户和用户需求、技术或监管环境等。
29、知识管理
知识管理是一个复杂的过程,要遵循以下3条原则:
①积累原则。知识积累是实施知识的管理基础。
②共享原则。知识共享是指一个组织内部的信息和知识要尽可能公开,使每一个员工都能接触和使用组织的知识和信息。
③交流原则。知识管理的核心就是要在组织内部建立一个有利于交流的组织结构和文化气氛,使人员之间的交流毫无障碍。
30、市场营销的微观环境通常包括:组织、供应商、营销中介、客户、竞争者、公众等。
31、岗位设计的主要内容包括工作内容设计、工作职责设计和工作关系设计三个方面。
32、专业英语:
estimation 评估
duration estimates:持续时间估算
Analogous Estimating 类比估算
Parametric Estimating 参数估算
Checklist Estimating 清单估算
application scenario 应用场景
conditioned reflex 条件反射
Statistical learning 统计学习
案例分析
1、风险管理
常见问题:缺少对项目风险管理的跟踪、评估和更新。
进行风险管理时,通常借助(RBS)来构建风险类别
具体风险:
(1)决策风险:该公司没有进行详细风险评估就决定参与投标。
(2)进度风险:将原来预计的开发时间压缩3个月。
(3)技术风险:该公司尚无成熟案例。
(4)组织风险:该公司对风险管理缺少体系支持。
(5)管理风险:项目经理缺乏风险管理的知识和能力。
2、整合管理:
建设高效的团队:(1)使用合适的沟通技术;(2)认可和奖励;(3)冲突管理;(4)培训。(5)人际关系技能
项目冲突解决:
(1)合作/解决问题。综合考虑不同的观点和意见,采用合作的态度和开放式对话引导各方达成共识和承诺,此时为双赢或多赢。
(2)强迫/命令。强制就是以牺牲其他各方的观点为代价,强制采纳一方的观点。
(3)妥协/调解。妥协就是冲突的各方协商并且寻找一种能够使冲突各方都有一定程度满意。
(4)缓和/包容。强调一致、淡化分歧。为维持和谐与关系而退让一步,考虑其他方的需要,先把工作做完。
(5)撤退/回避。从实际或潜在冲突中退出,将问题推迟到准备充分的时候,或者将问题推给其他人员解决。
3、进度成本计算:
调整进度/成本措施:加强监控
完工预算BAC包含应急储备,项目BAC将增加10000元。
BAC=PV之和=PMB绩效测量标准
BAC不包含管理储备;
项目总预算=成本基准BAC+管理
BAC=PV之和(包含应急储备)
希赛模考(2023-10-21)
1、2035远景规划:
《中华人民共和国国民经济和社会发展第十四个五年规划和2035年远景目标纲要》中从数字经济、数字政府、数字社会、(数字生态 )四个维度出发勾勒了建设数字中国的宏伟蓝图。

《中华人民共和国国民经济和社会发展第十四个五年规划和2035年远景目标纲要》中“迎接数字时代,激活数据要素潜能,推进网络强国建设,加快建设数字经济、数字社会、数字政府,以数字化转型整体驱动生产方式、生活方式和治理方式变革”成为了新时代我国信息化发展的主旋律。
2、大数据技术
Hive并不适合那些需要高实时性的应用,例如,联机事务处理(OLTP)。hive 查询操作过程严格遵守Hadoop MapReduce 的作业执行模型,hive 将用户的hive SQL 语句通过解释器转换为MapReduce 作业提交到Hadoop 集群上,Hadoop 监控作业执行过程,然后返回作业执行结果给用户。
Hive一般用于处理静态数据,主要是BI报表数据
HBase与Hive的功能是互补的,它实现了Hive不能提供的功能
3、智慧城市
1、数据治理:围绕数据这一新的生产要素进行能力构建,包括数据责权利管控、全生命周期管理及其开发利用等。
2、数字孪生:围绕现实世界与信息世界的互动融合进行能力构建,包括社会孪生、城市孪生和设备孪生等,将推动城市空间摆脱物理约束,进入数字空间。
3、边际决策:基于决策算法和信息应用等进行能力构建,强化执行端的决策能力,从而达到快速反应、高效决策的效果,满足对社会发展的敏捷需求。
4、多元融合:强调社会关系和社会活动的动态性及其融合的高效性等,实现服务可编排和快速集成,从而满足各项社会发展的创新需求。
5、态势感知:围绕对社会状态的本质反映及模拟预测等进行能力构建,洞察可变因素与不可见因素对社会发展的影响,从而提升生活质量。
4、信息系统
信息系统战略三角突出了业务战略、信息系统和组织机制之间的必要一致性。它用于描述信息系统与业务系统必要的协同关系,以及理解信息系统与组织机制间的相互影响。当业务战略、组织机制与信息系统运转良好时,这种多方战略决策的一致性往往很难被组织认知。但是,当发生重大生产事故和灾难时,在规划一项业务时,需要正确调整业务战略、信息系统和组织机制之间的协同实践。不包括安全技术
国内外常用的数据管理模型包括:数据管理能力成熟度模型(DCMM)、数据治理框架(Data Governance Institute,DGI)、数据管理能力评价模型(Data Management capability Assessment Model,DCAM)以及数据管理模型(DAMA定义的模型)等。
数据管理能力成熟度模型。DCMM将组织的管理成熟度划分为5个等级,分别是:初始级、受管理级、稳健级、量化管理级和优化级。
●初始级:数据需求的管理主要是在项目级体现,没有统一的管理流程,主要是被动式管理。
●受管理级:组织意识到数据是资产,根据管理策略的要求制定了管理流程,指定了相关人员进行初步管理。
●稳健级:数据已被当作实现组织绩效目标的重要资产,在组织层面制定了系列的标准化管理流程,促进数据管理的规范化。
●量化管理级:数据被认为是获取竞争优势的重要资源,数据管理的效率能量化分析和监控。
●优化级:数据被认为是组织生存和发展的基础,相关管理流程能实时优化,能在行业内进行最佳实践分享。
5、IT治理
GB/T 34960.1《信息技术服务治理第 1 部分:通用要求》规定了IT 治理的模型和框架、实施 IT 治理的原则,以及开展 IT 顶层设计、管理体系和资源的治理要求。该标准可用于:建立组织的 IT 治理体系,并实施自我评价; 开展信息技术审计; 研发、选择和评价 IT 治理相关的软件或解决方案; 三方对组织的 IT 治理能力进行评价。各级各类信息化主管部门可根据法律法规、部门规章的要求,使用该标准对所管辖各类组织的 IT 治理提出要求,并进行评估、指导和监督。不包括技术体系。
IT治理方法与标准,参考《信息系统项目管理师教程》(第4版)第3.1.4小节,P77。
COBIT框架介绍了40项核心治理和管理目标,以及其中包含的流程和其他相关组件。
COBIT中治理目标被列入评估、指导和监控(EDM)领域,在这个领域,治理机构将评估战略方案,指导高级管理层执行所选的战略方案并监督战略的实施。
管理目标分为四个领域:
①调整、规划和组织(APO)针对IT的整体组织、战略和支持活动;
②内部构建、外部采购和实施(BAI)针对IT解决方案的定义、采购和实施以及它们到业务流程的整合;
③交付、服务和支持(DSS)针对IT服务的运营交付和支持,包括安全;
④监控、评价和评估(MEA)针对IT的性能监控及其与内部性能目标、内部控制目标和外部要求的一致程度。治理流程通常由董事会和执行管理层负责,而管理流程则在高级和中级管理层的职责范围内。

6、运维管理
组织需要考虑环境的内外部因素,在治理要求的指导下,根据服务场景,识别服务能力需求,围绕人员、过程、技术、资源能力四要素,策划、实施、检查和改进运行维护能力体系,向各种服务场景赋能,通过服务提供实现服务价值;并针对能力建设、人员、过程、技术、资源建立关键指标;还需要定期评价运行维护服务能力成熟度,衡量能力水平差距,以持续提升运行维护服务能力。
6、信息系统-安全工程
由X、Y、Z三个轴形成的信息安全系统三维空间就是信息系统的“安全空间”,()是“安全机制”,()是“OSI网络参考模型”,()是“安全服务”。
X轴是“安全机制”、Y轴是“OSI网络参考模型”、Z轴是“安全服务”。
安全服务包括对等实体认证服务、数据保密服务、数据完整性服务、数据源点认证服务、禁止否认服务和犯罪证据提供服务等。
(1)对等实体认证服务。对等实体认证服务用于两个开放系统同等层中的实体建立链接或数据传输时,对对方实体的合法性、真实性进行确认,以防假冒。
(2)数据保密服务。数据保密服务包括多种保密服务,为了防止网络中各系统之间的数据被截获或被非法存取而泄密,提供密码加密保护。数据保密服务可提供链接方式和无链接方式两种数据保密,同时也可对用户可选字段的数据进行保护。
(3)数据完整性服务。数据完整性服务用以防止非法实体对交换数据的修改、插入、删除以及在数据交换过程中的数据丢失。数据完整性服务可分为:
●带恢复功能的链接方式数据完整性;
●不带恢复功能的链接方式数据完整性;
●选择字段链接方式数据完整性;
●选择字段无链接方式数据完整性;
●无链接方式数据完整性。
(4)数据源点认证服务。数据源点认证服务用于确保数据发自真正的源点,防止假冒。
(5)禁止否认服务。禁止否认服务用以防止发送方在发送数据后否认自己发送过此数据,
接收方在收到数据后否认自己收到过此数据或伪造接收数据,由两种服务组成:不得否认发送和不得否认接收。
(6)犯罪证据提供服务。指为违反国内外法律法规的行为或活动,提供各类数字证据、信息线索等。
ISSE将信息安全系统工程的实施过程分解为工程过程、风险过程和(保证)过程。
A. 保证
B. 支持
C. 项目
D. 执行
7、信息系统-系统集成技术
用语言做比喻,语法、语义、语用三者对应到系统集成技术上,网络集成解决语法的问题,数据集成解决语义的问题,应用集成解决语用的问题。
8、人力资源管理
人力资源管理目标包括:
①建立员工招聘和选择体系,以便获得最符合组织需要的员工;
②充分挖掘每个员工的潜能,使其既服务于组织的发展目标,也能满足员工的事业发展需求;
③留住那些通过自己的工作绩效助力组织实现目标的员工,同时淘汰那些无法满足组织发展需要的员工;
④确保组织遵守人力资源方面的法律、法规、政策和标准等。
人力资源管理目标不包括( )。
9、数字化转型
数字化转型KPI的制定应遵循以下原则:
KPI应涵盖组织数字化转型业务发展的各个阶段;
数字化转型指标不宜过多也不宜过少;
数字化转型指标不是独立的,应与组织其他业绩评估指标相辅相成。
制定数字化转型绩效考核指标时,建议可参考最基本的如使用频率、客户参与度和用户数量 等行为指标,这样组织能够了解某项产品和服务的受欢迎程度,以及社会的接纳趋势。
10、 组织通用治理与管理>转型升级;
组织应持续地推进创新文化的建立和改革,以适应战略的变化和发展,主要包括:
以组织战略为基础和原则,建立适应组织发展的组织文化体系;
引进国内外先进实践经验,建立文化管理制度,构建学习型组织;
打造知识获取能力、知识共享能力和知识创造能力,为转型奠定认知与观念基础;
对人员进行培训和教育,提升知识技能和专业水平;
建立人才评价机制,根据个人综合素质、履职情况等对人才进行评价。
11、组织通用治理与管理>转型升级;
常见的战略升级主线包括:技术战略:基于未来技术发展以及组织内部已有的技术能力水平,结合社会需求变化,制定技术方案,形成面向未来的技术发展战略,为产品和服务研发提供坚实的技术支撑。市场战略:通过分析社会与市场潜力、客户和服务对象需求,探索未来组织发展的驱动力量,明确业务发展方向,进而促进组织产品和服务开发动力。产品战略:将顾客的需求和新技术发展相结合,研发符合市场需求的新产品和服务,推动新技术和市场需求经济价值的实现。组织架构:创新组织架构和机制的建设,合理配置创新资源,支持技术、产品与服务创新路线等的提升。
不包括人才
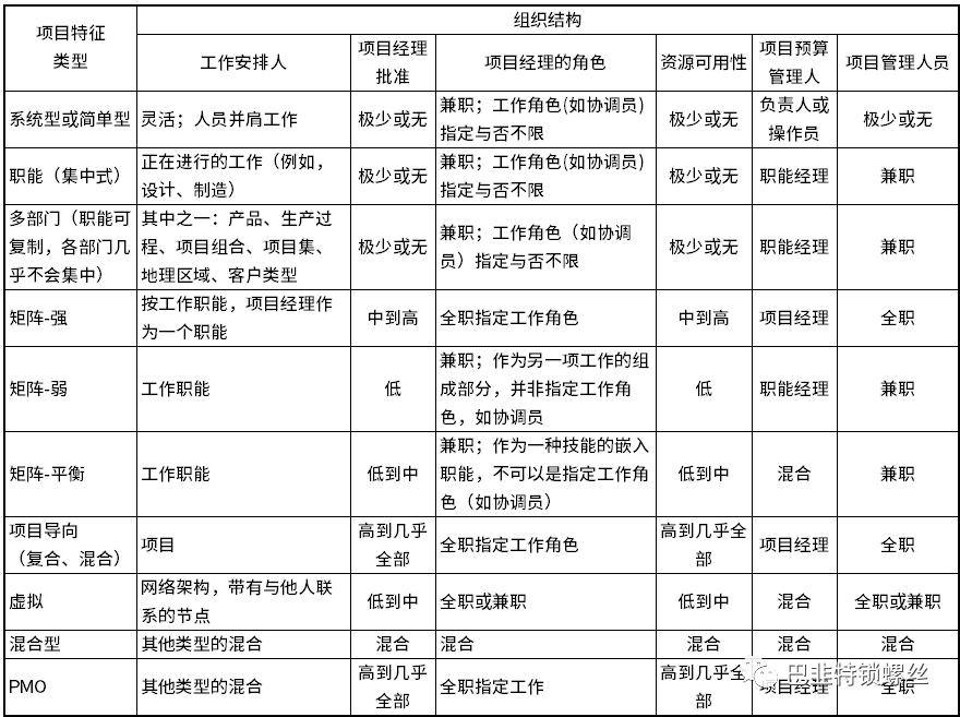
12、项目组织结构
本题考查项目管理概论-组织结构类型。参考《信息系统项目管理师教程》(第4版)第6.2.6小节,P193。(见下表)

13、项目管理概论>项目管理知识体系构成
项目管理者在坚持“聚焦于价值”原则时,应该关注的关键点包括:
①价值是项目成功的最终指标;
②价值可以在整个项目进行期间、项目结束或完成后实现;
③价值可以从定性和/或定量的角度进行定义和衡量;
④以成果为导向,可帮助项目团队获得预期收益,从而创造价值;
⑤评估项目进展并做出调整,使期望的价值最大化。价值是指某种事物的作用、重要性或实用性。价值是项目的最终成功指标和驱动因素。项目的价值具体可表现为财务收益值,也可表现为所取得的公共利益和社会收益(包括客户从项目结果中所感知到的收益)。当项目是项目集的组件时,项目的价值也可以表现为对项目集成果的贡献。
14、 项目立项管理>可行性研究;
● 一次性支出:包括开发费、培训费、差旅费、初始数据录入、设备购置费等费用。
● 非一次性支出:包括软、硬件租金、人员工资及福利、水电等公用设施使用费,以及其他消耗品支出等。
下列哪一项不属于非一次性支出?( )
15、 项目整合管理>整体变更控制
关于实施整体变更控制过程,不正确的是_____A.在基准确定之前,变更无须正式受控于实施整体变更控制过程B.变更请求可能影响项目范围、产品范围以及任一项目管理计划组件或任一项目文件C.在整个项目生命周期的任何时间,并不是所有参与项目的干系人都可以提出变更请求D.尽管也可以口头提出,但所有变更请求都必须以书面形式记录,并纳入变更管理和(或)配置管理系统中
在基准确定之前,变更无须正式受控、实施整体变更控制过程(选项A正确)。 一旦确定了项目基准,就必须通过实施整体变更控制过程来处理变更请求。尽管变更可以口头提出,但所有变更请求都 必须以书面形式记录,并纳入变更管理和(或)配置管理系统中(选项D正确)。在批准变更之前,可能需要 了解变更对进度的影响和对成本的影响。在变更请求可能影响任一项目基准的情况下,都需要开展正式的整体变更控制过程。每项记录在案的变更请求都必须由一位责任人批准、推迟或否决,这个责任人通常是项目发起人或项目经理。应该在项目管理计划或组织程序中指定这位责 任人,必要时应该由CCB 来开展实施整体变更控制过程。变更请求得到批准后,可能需要新编 (或修订)成本估算、活动排序、进度日期、资源需求和(或)风险应对方案分析,这些变更可 能会对项目管理计划和其他项目文件进行调整(选项B正确)。
16、项目成本管理>估算成本;
成本估算通常用某种货币单位进行成本估算,但有时也可采用其他计量单位,如人时数或人天数(A选项),以消除通货膨胀的影响,便于成本比较。
进行成本估算,应该考虑针对项目收费的全部资源, 一般包括人工、材料、设备、服务、设施,以及一些特殊的成本种类,如通货膨胀补贴、融资成本或应急成本(B选项)。成本估算可在活动层级呈现,也可以通过汇总形式呈现。
参数估算是指利用历史数据之间的统计关系和其他变量(如建筑施工中的平方英尺),来进行项目工作的成本估算,其准确性取决于参数模型的成熟度和基础数据的可靠性。参数估算可以针对整个项目或项目中的某个部分,并可与其他估算方法联合使用(C选项)。
应急储备是包含在成本基准内的一部分预算,用来应对已经接受的已识别风险,以及已经制定应急或减轻措施的已识别风险。应急储备通常是预算的一部分,用来应对那些会影响项目的“已知-未知”风险(D选项)。管理储备是为了管理控制的目的而特别留出的项目预算,用来应对项目范围中不可预见的 工作。管理储备用来应对会影响项目的“未知-未知”风险。
17、 项目质量管理>项目质量管理概述
关于质量的描述,正确的是(C )。A.控制界限是指结果的可接受范围B.检查是保证过程中不出现错误的手段C.TQM是一种全员、全过程、全组织的品质管理D.质量目标是组织总的质量宗旨和方向
质量管理常见术语的辨析,参考《信息系统项目管理师教程》(第4版)第12.1.1小节,P359。
“预防”——保证过程中不出现错误;
“检查”——保证错误不落到客户手中;
“公差”——结果的可接受范围;
“控制界限”——在统计意义上稳定的过程或过程绩效的普通偏差的边界。
质量方针是指“由组织的最高管理者正式发布的该组织总的质量宗旨和方向”。它体现了该组织(项目)的质量意识和质量追求,是组织内部的行为准则,也体现了顾客的期望和对顾客做出的承诺。质量方针是总方针的一个组成部分,由最高管理者批准。
全面质量管理 (TQM) 是一种全员、全过程、全组织的品质管理。它是一个组织以质量为中心,以全员参与为基础,通过让顾客满意和本组织所有成员及社会受益而达到永续经营的目的。
18、项目质量管理>质量控制;
控制质量过程的目的是在用户验收和最终交付之前测量产品或服务的完整性、合规性和适用性(A选项)。本过程通过测量所有步骤、属性和变量,来核实与规划阶段所描述规范的一致性和合规性。
控制图:用于确定一个过程是否稳定,或者是否具有可预测的绩效(B选项)。规格上限和下限是根据要求制定的,反映了可允许的最大值和最小值。上下控制界限不同于规格界限。控制界限根据标准的统计原则,通过标准的统计计算确定,代表一个稳定过程的自然波动范围。项目经理和干系人可基于计算出的控制界限,识别须采取纠正措施的检查点,以预防不在控制界限内的绩效。控制图可用于监测各种类型的输出变量。虽然控制图最常用来跟踪批量生产中的重复性活动,但也可用来监测成本与进度偏差、产量、范围变更频率或其他管理工作成果,以便帮助确定项目管理过程是否受控。
控制质量活动可能由所有团队成员在整个项目生命周期中执行;而在瀑布或预测型项目中,控制质量活动由特定团队成员在特定时间点或者项目或阶段快结束时执行(C选项)。
检查是指检验工作产品,以确定是否符合书面标准。检查的结果通常包括相关的测量数据, 可在任何层面上进行。可以检查单个活动的成果,也可以检查项目的最终产品(D选项)。
综上所述,本题参考答案为C选项。
关于控制质量的描述,不正确的是(C )。A.控制质量的目的是在用户验收和最终交付之前,测量产品或服务的完整性、合规性和适用性B.控制质量时,控制图可用于确定一个过程是否稳定C.在瀑布或预测型项目中,控制质量活动通常由特定团队成员在整个项目生命周期中持续执行D.质量检查既可以针对单个活动的成果,也可以针对项目的最终产品
19、质量管理工具
1、 亲和图;亲和图可以对潜在缺陷成因进行分类,展示最应关注的领域。
2、 因果图:因果图又称“鱼骨图”“分析图”和“石川图”,将问题陈述的原因 分解为离散的分支,有助于识别问题的主要原因或根本原因。
3、 流程图:流程图展示了引发缺陷的一系列步骤。
4、 直方图:直方图是一种展示数字数据的条形图,可展示每个可交付成果的缺陷数量、缺 陷成因排列、各个过程的不合规次数,或项目或产品缺陷的其他表现形式。
5、 矩阵图:矩阵图在行列交叉的位置展示因素、原因和目标之间的关系强弱。
6、 散点图:散点图是一种展示两个变量之间关系的图形,它能够展示两支轴的关系一支 轴表示过程、环境或活动的任何要素,另一支轴表示质量缺陷。
20、项目资源管理>估算活动资源;
适用于估算活动资源过程的数据分析技术是备选方案分析。
备选方案分析是一种对已识别的可选方案进行评估的技术,用来决定选择哪种方案或使用何种方法来执行项目工作。
以下关于估算活动资源过程使用的工具与技术的说法错误的是( )。A.类比估算适用于项目经理只能识别WBS的几个高层级的情况B.参数估算的准确性取决于参数模型的成熟度和基础数据的可靠性C.备选方案分析是一种对未识别的可选方案进行评估的技术D.项目管理信息系统可以根据软件的复杂程度确定资源分解结构
21、项目风险管理>项目风险管理概述;
考查风险的分类,参考《信息系统项目管理师教程》(第4版)第15.1.3小节,P434。
已知风险是指在认真、严格地分析项目及其计划之后就能够明确的那些经常发生的,而且其后果亦可预见的风险。已知风险发生概率高,但一般后果轻微,不严重。项目管理中已知风险的例子有:项目目标不明确,过分乐观的进度计划,设计或施工变更和材料价格波动等。概率和影响都已知。
可预测风险是指根据经验,可以预见其发生,但不可预见其后果的风险。这类风险的后果有时可能相当严重。项目管理中的例子有:业主不能及时审查批准,分包商不能及时交工,施工机械出现故障,不可预见的地质条件等。
22、 项目采购管理>项目合同管理;
合同违约索赔管理。可参考《信息系统项目管理师教程》(第四版)P499。
工期索赔就是要求买方延长项目工期,使原规定的完工日期顺延,从而避免违约罚金的发生;费用索赔就是要求买方(或卖方)补偿费用损失,进而调整合同价款;
商务索赔是指在项目执行过程中的设备采购、运输、保管等方面引起的索赔事项;
工程索赔是指涉及项目执行过程中的施工条件、技术、范围等变化引起的索赔,一般发生频率高,索赔费用大。
合同索赔是项目中常见的一项合同管理的内容,同时也是规范合同行为的一种约束力和保障措施。()是指涉及项目执行过程中的施工条件、技术、范围等变化引起的索赔,一般发生频率高,索赔费用大。A.工期索赔B.费用索赔C.商务索赔D.工程索赔
23、项目绩效域;
开发方法和生命周期绩效域。参考《信息系统项目管理师教程》(第4版)第18章 项目绩效域,18.3开发方法和生命周期绩效域,P526。
开发方法和生命周期绩效域涉及与项目的开发方法、节奏和生命周期相关的活动和职能。
在项目整个生命周期过程中,有效执行本绩效域可以实现预期目标,主要包含:
①开发方法与项目可交付物相符合;
②将项目交付与干系人价值紧密关联
③项目生命周期由促进交付节奏的项目阶段和产生项目交付物所需的开发方法组成。
(C)不属于开发方法和生命周期绩效域的预期目标。A.开发方法与项目可交付物相符合B.将项目交付与干系人价值紧密联系C.能够利用机会改进项目的绩效和成果D.项目生命周期由促进交付节奏的项目阶段和产生项目交付物所需的开发方法组成
变更的难易程度:与需求确定性和范围稳定性相关,如果可交付物的性质使得管理和合并等变更较为困难,则适合采用预测型方法;对于容易适应变更的可交付物,则更适合采用适应型的方法。
为了充分发挥单方面决策和整体决策的优势,项目团队进行决策时通常遵循发散/汇聚的模式。
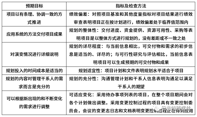
“交付进度、资金提供、资源可用性、采购等表明项目是以整体方式进行规划的,没有差距或不一致之处”这一评价指标,主要用于评价()预期绩效目标。A.项目以有条理、协调一致的方式推进B.应用系统的方法交付项目成果C.对演变情况进行详细说明D.规划投入的时间成本是适当的
规划绩效域。参考《信息系统项目管理师教程》(第4版)第18章 项目绩效域,18.4.3执行效果检查,P536。

24、 项目配置管理>项目文档管理;
文档的规范化管理主要体现在文档书写规范、图表编号规则、文档目录编写标准和文档管理制度等几个方面。
(1) 文档书写规范。管理信息系统的文档资料涉及文本、图形和表格等多种类型,无论是哪种类型的文档都应该遵循统一的书写规范,包括符号的使用、图标的含义、程序中注释行的使用、注明文档书写人及书写日期等。
(2) 图表编号规则。在管理信息系统的开发过程中用到很多的图表,对这些图表进行有规则地编号,可以方便图表的查找。图表的编号一般采用分类结构。
(3) 文档目录编写标准。为了存档及未来使用的方便,应该编写文档目录。
(4) 文档管理制度。为了更好地进行信息系统文档的管理,应该建立相应的文档管理制度。
25、 项目配置管理;
配置管理员(CMO)负责在整个项目生命周期中进行配置管理活动,具体有:
建立和维护配置管理系统;
建立和维护配置库或配置管理数据库;
配置项识别;
建立和管理基线;
版本管理和配置控制;
配置状态报告;
配置审计;
发布管理和交付;
配置控制委员会(CCB),负责对配置变更做出评估、审批以及监督已批准变更的实施。
26、高级项目管理>量化的项目管理;
项目级量化管理,参考《信息系统项目管理师教程》(第4版)第20.4.2小节,P592。
在项目过程中,技术过程可大致分为两类:开发性活动和验证性活动。
需求开发、软件设计、编码实现、产品集成等活动均为开发性活动,此类活动在整个项目中所占工作量相对较大,对生产率或项目工期的影响较大;
技术评审、代码走查和测试类活动为验证性活动,此类活动重点关注缺陷的移除,对交付质量的影响相对更大。在关键过程选择时可据此作为基本指导思路进行选择。
27、高级项目管理>项目集管理;
项目集管理。参考《信息系统项目管理师教程》(第4版)第20章 高级项目管理,20.1.2项目集管理角色和职责,P572。
项目集经理是由执行组织授权,组建并带领团队实现项目集目标的人员。项目集经理对项目集的管理、实施和绩效负责。项目集经理的典型职责包括:
●在项目集管理绩效域内开展工作;
●与项目经理和其他项目集经理交互,为支持项目集各项计划提供支持和指导;
●与项目组合经理进行交互,以确保提供适当的资源和优先级;
●与治理机构、发起人及(适用时)项目集管理办公室合作,以确保项目集持续与组织战略和持续的组织支持保持一致;
●与运营负责人和干系人进行交互,以确保项目集能够获得适当的运营支持,并有效地维持项目集所带来的效益;
●确保各项目集组件的重要性能够被认可和理解;
●确保项目集整体结构和所应用的项目集管理流程能够使项目集及其组建的团队成功完成工作并交付预期的效益;
●为项目集团队提供有效和适当的管理决策。
项目集管理。参考《信息系统项目管理师教程》(第4版)第20章 高级项目管理,20.1.2项目集管理角色和职责,P576。
项目集管理办公室(PMO)负责促进治理实践。它是对与项目集相关的治理流程进行标准化,并促进资源、方法、工具和技术共享的一种管理机构。它提供专业技能,通过使用训练有素的员工来进行项目集治理实践,从而为项目集提供监督、支持和决策能力。项目集管理办公室的角色可以扩展到监督项目集管理实践的合规性。
项目集发起人,其典型职责包括:
●为项目集提供资金,确保项目集目标与战略愿景保持一致;
●使效益实现交付;
●消除项目集管理与交付的困难和障碍。
项目集发起人和收益人是负责承诺将组织的资源应用于项目集,并致力于使项目集取得成功的人。其典型职责不包括(D)。A.为项目集提供资金,确保项目集目标与战略愿景保持一致B.使效益实现交付C.消除项目集管理与交付的困难和障碍D.提供有能力的治理资源,监督与效益交付相关的项目集的不确定性和复杂性
28、投资回收期;
甲乙丙丁4个已完工项目的历史数据如表所示。仅从投资回收期来看,( )项目最优。单位:万元

静态投资回收期的计算
甲项目的静态投资回收期:2-1+8/24=1.33
乙项目的静态投资回收期:2-1+20/110=1.18
丙项目的静态投资回收期:2-1+5/20=1.25
丁项目的静态投资回收期:2-1+10/50=1.2

案例分析
1、质量管理
1、鱼骨图:鱼头位置(直接的影响或结果)
2、规划质量管理的输入:项目管理计划、干系人登记册、风险登记册、需求文件、事业环境因素、组织过程资产。
输出:质量管理计划、过程改进计划、质量测量指标、质量核对单、项目文件更新。
3、质量审计的目标是:
(1)识别全部正在实施的良好及最佳实践。
(2)2.识别全部违规做法、差距及不足。
(3)分享所在组织或行业中类似项目的良好实践。
(4)积极、主动地提供协助,以改进过程的执行,从而帮助团队提高生产效率。
(5)强调每次审计都应对组织经验教训的积累做出贡献。
4、QA和QC的区别:
质量保证一般是每隔一定时间如阶段末进行的,主要通过系统的质量审计和过程分析来保证项目的质量。
质量控制是实时监控项目的具体结果,以判断它们是否符合相关质量标准,制定有效方案,以消除产生质量问题的原因。
质量计划是质量保证和质量控制的共同依据,达到质量要求是质量保证与质量控制的共同目的。一定时间内质量控制的结果也是质量保证的质量审计对象。质量保证的成果又可以指导下一阶段的质量工作包括质量控制和质量改进。
2、风险管理
预期货币价值分析: 
第一种计算方法(都先考虑成本,注意方案成本不同):
方案1:收益价值-损失价值=(15-8)*0.75-(6+8)*0.25=1.75
方案2:收益价值-损失价值=(15-12)*0.9-(6+12)*0.1=0.9
第二种计算方法:(最后考虑成本,注意方案成本不同)
方案1:收入-成本=15*0.75-6*0.25-8=1.75
方案2:收入-成本=15*0.9-6*0.1-12=0.9
风险分类:
按照风险来源或损失产生的原因可将风险划分为(自然风险)和人为风险,人为风险又可以细分为行为、(技术风险)、(经济风险)、政治和组织风险等。
权变措施和应急计划的区别
①应急计划可以针对威胁或机会,而权变措施只能针对威胁。
②应急计划是事先计划好的,而权变措施是未经计划的应对措施。
风险应对策略:积极/消极




