数字化时代,很多的领域都可以用数字化的手段提升价值,带来更多的改进,传统的IT资产管理,主要依赖CMDB的建设,对资源信息进行信息化的存储和统计,技术社群的这篇文章《企业CMDB建设发展趋势分析——回归IT资产数字化管理2.0》给我们讲解了IT资产数字化管理2.0,通过数字化,能让我们的IT资产管理水平有怎样的改进和提升,考虑对我们的工作有什么指导。
1.这些年,CMDB的一些建设思路
实施CMDB项目的同学都深有体会,CMDB建设的最大挑战并非技术平台功能实现,而是依据组织对CMDB的定位,来构建一套涵盖综合配置管理机制、流程支撑体系、数据治理策略及技术平台选择等复杂且细致的工作。本章主要是梳理并总结几种在行业中较为常见的CMDB建设思路。
(1)IT资产管理1.0
在CMDB出现之前,运维团队依赖线下手工方式管理IT资产信息,这种方式不仅耗时费力,还容易引发错误。CMDB的最早正是为了解决这一手工管理难题,通过实现资产的在线管理,提供基本的IT资产管理功能。IBM对IT资产管理给的定义是:对IT资产进行端到端的跟踪与管理,确保每项资产在其整个生命周期内得到正确使用、妥善维护、适时升级及最终合理处置,同时确保IT资源得到高效利用。IBM将资产管理的范畴细分为硬件服务、软件、许可、数据、云、移动终端的财务与IT服务管理两大方面。其中,财务管理聚焦于预算编制、成本分摊及财务报告的编制,旨在协助企业深入分析IT资产与服务成本,进而实现成本优化。而服务管理则侧重于IT资产的交付过程,以及企业内部围绕资产所发生的事件、问题、变更等管理活动。
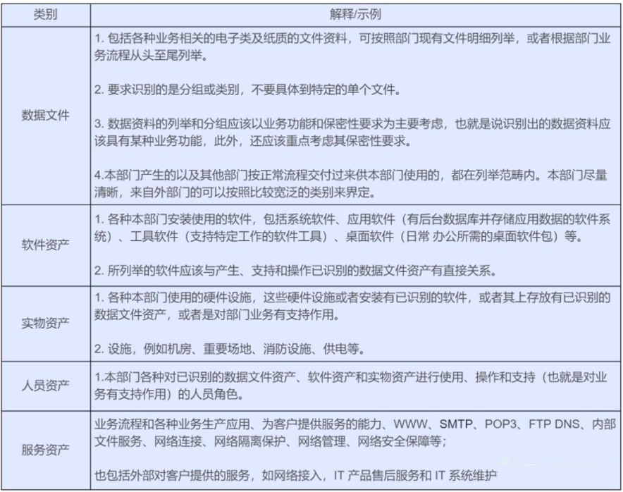
根据ISO27001标准,IT资产涵盖了有形与无形资产,具体包括基于信息技术构建的数据文件、软件、实物资产、人力资源以及服务等多种形式(如图所示)。CMDB通常聚焦于实物资产的库存跟踪、维护计划的制定及硬件生命周期管理;同时,也关注软件资产的获取、部署、使用监控、许可合规性、版本控制、访问权限管理以及优化等方面。
此外,随着云计算技术的不断发展,CMDB的资产管理范围还进一步扩展至云资源、开支优化等领域,以应对云计算环境带来的新挑战。

我在这里重点标注“1.0”的原因是,它主要聚焦于生产环境中软硬件实物资产的数字化台账管理,并围绕重要软硬件资产的全生命周期——从申请、分配、部署、维护到报废——进行精细化的过程管理,以确保重要实物资产数据的完整性与准确性。资产管理1.0的关键诉求在于,通过构建实物台账体系,实现资产的在线化管理,从而解决企业面临的IT资产清单不明晰、无法在线进行穿透式管理以及资产冗余度高等问题。这一变革能够提升企业对于自身IT资产的掌控能力,优化资源配置,减少浪费。
在CMDB的实施过程中,重点是对基础设施硬件与系统软件等关键实物资产进行数据建模。这要求结合资产交付的生命周期,建立相应的流程管理机制,并实现对资产配置数据的自动化采集与控制。值得注意的是,配置的关键模型往往与CMDB建设团队的背景紧密相关。例如,如果建设团队来自云基础设施领域,其核心模型可能更加侧重于主机服务器;而若来自应用SRE团队,则可能更加关注系统与应用层面的配置。
总的来说,IT资产管理的“1.0”阶段主要聚焦于建立一个统一的、线上化的资产实物台账系统,并重点关注重要资产类型在其关键生命周期阶段的线上化管理。
(2)运维主数据
随着企业对运维效率的不断追求,运维环境中逐渐引入了多种不同类型的平台工具。然而,在没有统一主数据管理平台的情况下,这些工具往往各自为政,导致数据割裂、离散的问题日益凸显。每种工具都拥有自己的元数据、配置数据和数据模型,且消费方式各异,这不仅增加了数据管理的复杂性,也阻碍了运维效率的提升。在此背景下,CMDB作为运维主数据的定位被明确提出。CMDB管理的是生产环境中实物资产的数字化模型,它不仅是各类运维工具之间数据互联互通的桥梁,还提供了统一的数据源,能够解决了数据离散的问题。通过将CMDB配置作为工具管控的实物对象数据,各工具能够基于共同的数据基础进行协作,从而实现更加高效、精准的运维管理。
同时,为了满足灵活修改配置模型属性以及支持复杂关系的需求,大多数CMDB产品还提供了作为主数据平台的强大支撑能力。在平台研发过程中,经常将CMDB的CI配置项作为工具的配置建模基础,进一步凸显了CMDB在运维体系中的核心地位。
然而,随着CMDB在运维管理中的广泛应用,配置数据质量问题也一直是痛点。为了保障数据质量,需要建立配套的数据治理机制,包括:明确所有CI项的负责人(owner),由其负责推动数据的准确性;为新的CI项配套消费场景,并由场景负责人提供数据质量监测规则;以及利用CMDB平台根据监测规则自动发现数据质量问题,并推动数据owner进行修正,形成闭环管理。
运维主数据的定位成为当前众多运维组织重点推进的方向,其背后有多重原因。首先,许多运维组织中的配置经理角色由运维平台研发人员兼任,他们亲身感受到数据割裂带来的痛点,并期望通过推动平台的互联互通来改善这一状况。其次,这也反映出在大多数组织中,对CMDB有深刻理解的人往往是少数,因此需要通过实践来加深全员对CMDB重要性的认识。最后,从平台赋能稳定性保障的角度来看,将CMDB定位为主数据能够直接解决SRE团队的痛点与期望,带来显著的效益提升。
(3)服务树
服务树的定位是将IT资产的管理范畴从技术层面提升至业务层面,其核心在于从业务视角出发,对IT资产进行全面管理和优化。这里的“业务”泛指所有利用IT资产配置信息的场景,不仅限于运维领域,还包括了非运维的应用场景。为了实现这一目标,一些行业内的实践是在CMDB模型的基础上,进一步构建与组织架构紧密相关的业务线、产品线、系统、子系统、应用/程序/组件等关联模型,并将这些模型与具体的岗位、团队及人员等关联起来。
服务树的引入,清晰地展现IT资产如何支撑业务服务的运行,实现业务与技术的连接。它不仅能够直观地展示资产与业务之间的关联关系,还能在资产发生变更时,评估这些变更对业务可能产生的潜在影响,从而为业务决策提供有力的数据支持。服务树的发展,也反映了运维组织开始从单一的技术视角,转而站在业务的高度来审视和管理IT资产。这一转变的起点,往往是从软件生命周期的视角出发,将IT资产的配置信息融入到整个软件交付的价值链中,包括从项目立项、IT需求受理、需求分析、产品设计、架构评审、研发、测试、变更评审、上线发布、运维保障到资源退出的每一个环节。
通过构建以业务线、产品线、项目/系统、应用/服务/组件等为核心的服务树模型,运维组织以外的其他业务部门也能更好地理解IT资产的价值和作用。另外,服务树还为成本分摊提供了精确的数据基础,帮助企业清晰地了解各个业务部门在IT系统上的成本投入,以及这些系统所包含的硬件资源情况。特别是在云原生应用日益普及的今天,传统的以主机为中心的CMDB配置模型,比较难适应以系统、集群、服务、Pod等对象模型为特征的云原生环境。相比之下,以“服务”为中心的模型较符合云原生应用的特点和需求,能够支撑服务树的构建和发展。
(4)资产的成本管理
站在财务、运营的角度,需要用公司成本角度、效率、风险角度来推动CMDB的建设。其中,IT资产的成本管理无疑是这两年备受重视的资产管理方向。
在成本管理方面,IT资产的成本控制一直是资产管理的核心目标之一。过去,由于经济环境上行,企业可能对IT成本的优化关注不够,但随着市场竞争的加剧和经济环境的变化,IT成本优化已经成为企业不可忽视的重要议题。特别是在基础设施上云之后,资产成本以线上化账单的形式呈现,使得原本可能相对模糊的IT成本变得清晰透明。这为企业进行更加精细化的成本管理提供了可能。行业FinOps方法论的诞生,正是为了应对这一挑战。FinOps通过结合财务和运维的力量,帮助企业实现IT成本的优化和管理。领先企业在成本优化方面的实践,也为整个行业提供了借鉴的方法,推动了资产成本管理的发展。
在这样的背景下,CMDB在资产成本管理中的定位愈发重要。作为底层资产台账基础设施,CMDB能够为企业提供一个全面、准确的IT资产配置视图。通过数字化的资产容量、性能评估、成本分摊和成本管控等功能,企业能够更好地评估资产成本效益,制定更加合理的资源利用策略,从而有效降低不必要的开支。在CMDB的建设过程中,CI项作为资产的数据模型,是构建资产台账的基础。每个CI项都代表了IT环境中的一个实体或组件,如服务器、网络设备、数据库等。通过对CI项进行详细的属性定义和关联关系建立,CMDB能够形成一个完整的IT资产配置图谱。另外,服务树作为成本分摊的一个关系数据,在CMDB中也扮演着重要角色。服务树通过构建业务线、产品线、系统、应用等层级关系,清晰地展示了IT资产如何支撑业务服务的运行。这种层级关系不仅有助于企业理解资产与业务之间的关联度,还能够为成本分摊提供有力的数据支持。
2. 从价值创造角度看CMDB
在上一篇《运维左移》里,我提到过当前运维组织的4个关键价值创造:加强稳定性保障、提升用户体验、提升资产效能、支撑业务创新。其中,可以认为“加强稳定性保障”是底线价值,没做好就得打板子;另外3个价值创造,在一定程度上可以作为加分项,是提升运维组织在企业影响力的一个抓手。
(1)运维的底线价值(稳定性保障)
CMDB在稳定性保障方面所发挥的关键作用,主要体现在它作为运维数字化场景与通用运维平台之间的互联互通桥梁上。通过集中化地存储、管理和维护IT资产的配置信息及其相互关系,并结合自发现、在线流程管理、配置治理等手段,CMDB确保了这些资产信息的准确性和实时性。这一特性为上层数字化运维场景提供了坚实的数据基础,支持了诸如变更发布、变更评审、容量评估、故障应急响应以及IT服务管理等各类运维活动的顺利进行,比如在变更发布场景中发布流水线将制品分发到哪些主机或服务上,变更评审场景中评估变更产生影响,容量评估场景中哪些资产对象的容量性能状况,故障应急中如何匹配支撑应急定位与应急预案处置,以及ITSM上各类流程与资产对象的关系等。CMDB成为运维数字化场景与通用运维平台互联互通的重要桥梁,为工具平台的运行提供数据支撑和决策依据。
以监控管理场景为例,CMDB已经深度的融入到监控平台与监控管理中,比如:
利用CMDB的配置数据作为监控系统的数据采控对象、监控策略对象等信息,并使用CMDB自发现新的IT资产的状态的变化,确保所有相关资产都被最小范围的策略监控。
利用CMDB的纵向部署关系、横向调用等依赖关系配置,监控系统可识别不同资产对象之间的相互依赖性,告警的影响分析提供辅助支撑。
多源监控工具的告警汇集到统一告警工具后,可利用CMDB对告警信息进行标准化,即获取告警相关的额外上下文信息,如资产所有者、位置、用途等。
监控告警的收敛、抑制、触达、升级,以及告警触发的自愈策略,都需要CMDB的配置数据支撑;
监控告警的数据治理,比如增加了一台主机未配置监控、代理版本管控等;
根据CMDB管理配置的CI项范围与采集能力,可结合监控系统进行变更后与监控告警的关联分析、生产故障下的告警辅助定位,以及影响分析等。
在可观测领域,CMDB的配置模型与依赖关系,可为指标、日志、链路数据关联提供辅助支持。
(2)运维的加分价值(成本优化、用户体验、业务创新)
故障发现、应急处置、变更发布等场景是运维组织稳定性保障价值的场景组成部分,其做得好更多的是运维“理应且必须”去做的事。CMDB的潜力远不止于此,它还能在成本优化、用户体验提升以及业务创新等多个方面发挥加分项的赋能作用。
在成本优化方面,CMDB通过提供全面的IT资源信息,帮助运维团队更精确地识别哪些资源是冗余的或利用率不高的,进而进行资源优化和整合,降低不必要的硬件和软件投入。此外,CMDB的自动化发现功能能够减少资产管理过程中的人工介入,降低运营成本。容量评估也是成本优化的关键环节,CMDB在此场景中提供资产的使用和性能数据,帮助预测资源需求。另外,基于CMDB的基础设施能力,结合FinOps的方法论引导,为财务管理与IT运维结合提供借鉴思路,建立更体系化的成本管理场景。
3. CMDB项目的一些实施思路
不管基于什么定位,在推进CMDB项目时,通常采用先识别企业涉及的IT资产,再围绕一条核心的IT资产CI配置项,并配套CI项涉及的自发现策略、流程管理、数据治理机制。结合行业IT资产管理的总体思路,梳理以下IT资产管理实施上的关注点:
资产主线:许多CMDB团队倾向于直接开始梳理和收集企业内的所有资产。然而,我建议首先确立一条核心的资产主线。例如,如果项目由应用SRE(站点可靠性工程师)推动,那么主线可以聚焦于“系统”或“应用服务”并向下扩展;若由云基础设施SRE推动,则建议以硬件资源为主线并向上延伸。CMDB不仅应包含一个核心库,还应构建一条由核心资产关系链组成的主线,并基于这条主线扩展到不同类型的资产,采用分而治之、联邦关联的策略。
资产识别:确立了主线后,下一步是围绕该主线梳理软件与硬件的IT资产清单。在此过程中,建议对资产进行分类、设定优先级,并对资产及其纵向与横向关系进行CI项建模。
资产过程管理:应以全生命周期的视角来管理资产,将所有资产过程的数据在线化、服务化,并按照IT服务管理的模式进行规划、采购、入库、初始化、申请、交付、部署、维护、升级、更换、回收、下线等全生命周期的管理工作。
资产治理:资产治理是一项既重要又细致的工作,要求建设者具备积极主动、细致入微的工作态度。其重点包括三方面:一是确保资产的高效利用,通过采集资产的财务、库存、性能指标等数据,评估资产的实际使用情况;二是降低资产风险,关注资产的保修状态、许可有效期以及运行状态不佳的资产(如主机重启时间过长、时钟源不正确等);三是进行资产数据质量治理,这是一项复杂且繁琐的任务,CMDB应提供必要的平台支持以促进治理工作的有效进行。
成本管理:成本管理应贯穿于资产的整个生命周期,包括资产的采购项目、采购成本、分摊至业主部门的情况、是否纳入资源池、实际使用的信息系统、维护成本、折旧情况,以及评估资产运行效能的技术指标等。通过建立详尽的资产成本台账,可以深入了解企业IT资产的状况、生命周期阶段、费用支出及运营效率,进而辅助进行资产效能分析,实现IT资产价值的最大化并减少浪费。例如,通过识别未使用或过时的资产来重新分配资源,并采取各种节约成本的措施。
4. 展望IT资产管理2.0
在探讨了CMDB的发展方向与价值创造后,我建议当前的CMDB应回归其核心——即IT资产管理,通过高效资源管理,实现企业价值的最大化。这里强调回归IT资产管理,是指CMDB运营者应超越运维范畴的技术管理,站在企业效率、成本控制、服务提升及创新推动的高度,重新定位并打造IT资产管理2.0。在2.0版本中,CMDB作为资源管理的核心数据台账,其有效运用不仅关乎IT运维的效率和稳定性,更直接影响企业的整体运营与发展。以下是IT资产管理2.0的一些关键业务目标,供大家参考:
建立统一台账:以CMDB配置为资产模型基础,构建企业级IT资产的集中式数字化台账,实现“物”的层面统一管理。
提升资产效率:通过全在线、可穿透的资产管理机制,深入挖掘并提升资源利用率。
成本控制:针对资产账务不清、冗余采购等问题,提供有效的成本控制辅助手段。
辅助决策:实时获取资产状态数据,为IT项目管理、预算规划及成本分摊等提供决策支持。
流程优化:分析现有流程不足,助力改进IT资产的采购、分配、使用及退役等流程。
风险管理:防范资产丢失、损坏、过保及不合理分配、部署等风险,确保资产安全与合规。
强化协同:通过数据共享机制,提升跨团队与跨场景在资产消费方面的协同效率。
加速软件交付:关注DevOps软件交付过程中与IT资产的交互,提升软件生命周期的交付速度。
增强资产关系:强化资产间的纵向与横向联系,构建全面的资产关系网络。
资产服务树:构建企业服务树模型,使IT资产管理更加贴近业务、产品及项目需求。
如果您认为这篇文章有些帮助,还请不吝点下文章末尾的"点赞"和"在看",或者直接转发朋友圈,





