暂无图片
暂无图片
暂无图片
暂无图片
暂无图片

数据架构、数据模型、数据平台、数据管控总设计方案(PPT)

BAT大数据架构 2022-01-13
180

点击上方蓝字设为星标

每天发文07:37一起成长!

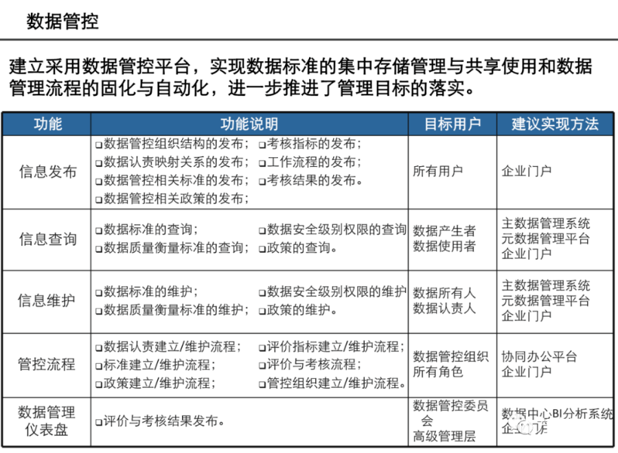
这两天看到这份PPT材料,觉得内容非常不错,分享给大家。其主要内容包含:数据架构设计原则和方法、企业数据模型设计方法,尤其是对各个数据主题域的内容设计,介绍的很详细,非常值得参考和借鉴。然后还对各种数据平台规划做了介绍,比如主数据管理平台、元数据管理平台等,最后提出了数据管控的概念和思路,也具有可借鉴性,值得研究学习。
废话不多说,下面上干货:






    据统计,99%的数据大咖都关注了这个公众号

    👇

    往期推荐

    2021最新大数据白皮书(附下载)

    数据资产管理实践白皮书5.0正式发布(附下载)

    30页PPT|DAMA-DMBOK2.0数据管理知识体系指南

    主数据管理解决方案(PPT完整版)

    数据治理体系架构方案(PPT)

    125页PPT《华为数据之道》

    数据治理:数据质量提升十步法(PPT)

    数据仓库架构、模型、调度、指标建设方案(PPT)


    ♧ 加我微信:bat6188,可发送部分PDF完整版。


    如果你喜欢本文

    请订阅关注 Bat大数据架构


    转发至 朋友圈,是对我们最大的支持


    点击左下角“阅读原文”查看更多精彩文章,公众号推送规则变了,如果您想及时收到推送,麻烦右下角点个在看或者把本号置顶  

文章转载自BAT大数据架构,如果涉嫌侵权,请发送邮件至:contact@modb.pro进行举报,并提供相关证据,一经查实,墨天轮将立刻删除相关内容。

评论