
👆 立即咨询 TiDB 企业版 👆

探索 TiDB 在数字化转型浪潮中的强大动力,本文深入剖析了 TCL 实业、云盛海宏和中通快递如何借助 TiDB 实现业务流程的优化与数据架构的革新。从海量数据管理到实时分析能力的提升,再到零售业务的敏捷响应, TiDB 展现了其在扩展性、高可用性及成本效益上的显著优势,助力企业在多变的市场环境中稳健前行。
从分销转向零售,TCL 实业
是如何考虑中台建设和数据库选型的?
选型背景
2019 年 TCL 集团重组为 TCL 实业和 TCL 科技,TCL 实业转向直面消费者的零售模式。由于缺少渠道商,需建立精细化业务平台以支持数字化转型。之前各事业部 IT 建设分散,造成客户管理不完善,阻碍精准营销。因此,TCL 实业优先建设统一平台以促进转型。
第一步,先建一个营销中台
2020 年底,TCL 实业启动了数字化转型计划,目标在 3 年内完成业务变革和平台建设。该计划采用 “6+1” 策略,涵盖研发、营销服、生产、供应链、大数据和共享六大核心业务,以及一个统一平台。
2022 年 8 月,新方舟中台正式上线,投入应用一年多以来,给 TCL 实业的营销业务带来了一系列变化:
第一,全品类客户统一。可以从不同产品不同渠道、市场分离、一客多码到统一市场统一客户码;
第二,全品类商流统一。从客户只能单品类对接需求到客户多品类需求一单受理交付;
第三,经营管理上移。定价权由战区上移大区,按战区、大区、总部各层价格权限进行审批和报价;
第四,业财一体化。业务发生立即触达财务,提升经营效果披露的实时性以及业务的标准化;
第五,通过一套平台能力。帮助各事业部快速响应市场与业务需求,加速业务创新;
第六,整个平台具备弹性伸缩的处理能力。帮助业务侧更好地应对 618 双 11 的流量峰值冲击。
所有技术和产品的选择不能成为项目瓶颈
"新方舟"项目由 TCL 中国营销本部、IFS 财经变革和流程与数字化转型中心联合主导,集结 200 多人跨部门团队。项目自 2021 年初启动,经历 10 个月分为三个阶段建设,至 2022 年 8 月上线。
首阶段接入白电和泛智屏业务线下部分,空调业务因特性差异和需求分析不足延至第二阶段。第三阶段完成所有业务和产品线的线上接入,包括电商平台和自有渠道订单。尽管线上业务数字化程度高,TCL 实业优先对接线下业务,原因是线下业务具有公共能力、紧迫性高,且线上业务对系统性能和稳定性要求更高,需充分论证和实践后推进。
完美的技术方案是不存在的
TCL 在 GaussDB、OceanBase 和 TiDB 中选择了 TiDB,因其在成熟度、稳定性、可拓展性及行业实践方面具有优势,且开源社区排名靠前,便于商业版和社区版之间的灵活切换。蔡玖发承认,尽管 TiDB 在上线过程中有磨合期,但技术方案需分清主次矛盾,短期解决痛点,长期考虑技术先进性和业务增长。
目前,TiDB 集群已支撑 TCL 实业近 20 个业务中心,新方舟应用架构涵盖 40 个业务触点、13 个业务场景、 8 个业务中心、680 个功能。应用架构图如下:

点击此处丨阅读原文
MySQL 到 TiDB 迁移实践:
云盛海宏零售业海量场景下
ToC 系统的选型思考与经验分享
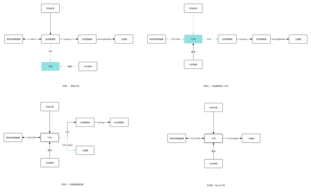
选型背景
随着消费模式升级,我们的 To C 系统由线下向线上扩展,导致数据库压力增大。最初使用 MySQL 构建业务库,包括单库和分库分表架构,现在面临的问题主要有:
● 分库分表不合理导致的数据倾斜,某个分片负载居高不下,且难以动态调整
● 个别单库架构的 MySQL,数据增长远超预期,单表数据量过大,性能问题凸显
以上两个问题均需要大幅调整数据库架构来解决,并且未来还可能再次面临这样的问题。为彻底解决以上问题,我们计划直接切换到原生分布式数据库 TiDB 。
数据库测试方案
对于数据库的切换我们比较关心以下几个问题:
☑ 迁移数据的完整性:数据是企业的核心资产,不容许丢失
☑ SQL 兼容性及性能:这意味着我们迁移改造的成本
☑ 资源隔离能力:多个业务库合并后如何保障其服务质量
测试一:迁移数据的完整性
TiDB 的 DM 工具实现 MySQL 数据的全增量同步及分表库合并,切换时需验证数据一致性,全量比对速度可达 400MB/s 以上。以下是数据比对映射关系:

测试二:SQL 兼容性及性能
针对生产的全量 SQL 语句进行兼容性以及性能的测试,靠人力手工完成测试是不现实的,所以我们引入了 Percona 开源的 playback 工具进行测试。
测试三:资源隔离能力
资源隔离能力在我们这边的用途:
● 系统间资源隔离:多个 MySQL 库上的应用系统合并到一个 TiDB 时,如何保障各个系统在业务高峰期的可用资源
● 系统内资源隔离:
○ 当某个系统中出现一个大查询时,如何限制其资源消耗,避免对该应用、对整个集群造成影响
○ 当某个系统中批量调度作业到白天还没跑完时,如何限制其资源消耗,避免对白天业务造成影响
● 其他场景的资源隔离:
○ 应用监控等定时调度操作往往比较复杂,如何限制其运行时的资源消耗
○ 客户端数据查询场景难以避免 SQL 条件不规范的情况,当出现这种情况时,如何避免人工查询导致的系统不可用
为解决以上几种问题,需要使用 TiDB 7.1 LTS 提供的 Resource Control 功能,该功能能够实现:
☑ 按用户设置资源规格
☑ 按会话设置资源规格
☑ 按 SQL 设置资源规格
应用改造
● 分页 SQL 增加排序条件
● 性能退化的 SQL 优化
● 从分库分表处理逻辑改成单库处理逻辑
● 数据回写改造
● 下游订阅改造
生产切换效果
以下是切换 TiDB 的整体流程,TiDB 切换流程简化了架构,无需分片规则,所有数据集中于单一集群,原 MySQL 综合库查询也迁移至 TiDB 。

总结
数据库迁移是一项复杂且风险高的工程,全面的测试计划对于提前发现并降低迁移风险至关重要。我们计划年后将会员运营系统( 20 个 MySQL 库)迁移至 TiDB,完成从 MySQL 的 40 个库到 TiDB 的整体转移,以支持数据规模的持续扩展。
点击此处丨阅读原文
中通快递:HTAP 在快递行业
助力时效分析的落地实践
选型背景
网购普及带来快递量激增,中通快递面临成本控制和时效提升挑战。快递流程涵盖收件、转运、分拣、派送及客户签收。公司运用自研大数据平台优化数据处理,支持多元数据源和实时任务,助力数据分析和应用查询。

图一:中通快递自研大数据平台
1.0 时代:满足业务和技术需求
● 业务与技术需求分析
大数据平台首先要满足业务的需求。中通快递的业务具有如下特点:体量很大;分析周期长;时效要求高;多维度;可用性要求高;并发高。以技术为出发点,需要实现:
○ 打通多个业务场景,设置多个业务指标;
○ 实现强一致的分布式事务,实现原有业务模式切换代价小;
○ 分析计算的工程化,以及离线存储过程;
○ 支持高并发写、高并发更新;
○ 支持二级索引与高并发查询;
○ 支持在线维护,单点故障对业务无影响;
○ 支持热点自动调度;
○ 与现有技术生态紧密结合,做到分钟级的统计分析;
○ 支持 100 以上列的大宽表,支持多维度的查询分析。
● 重构时效系统
基于上述业务需求和技术需求,中通快递引入了 TiDB,将多条业务线接到 TiDB 上,包括数据中台、实时宽表、时效分析、大促看板等。

图二:升级后的时效系统架构
● 大宽表建设
接下来给大家简单地介绍中通快递的大宽表建设情况,如图三所示。

图三:大宽表建设情况
● 运维监控
TiDB 使用 Prometheus 和 Grafana 提供了全面的监控指标,支持线上业务和开发查询。为应对潜在的异常操作和 SQL 影响,我们建立了:
○自动监管和告警系统:监控慢查询,自动终止异常 SQL,并通知相关人员。
○ 查询平台:允许使用 Spark SQL 安全地并发查询 TiDB 数据。
○自研监控:对关键指标进行监控,并通过电话通知值班人员。
2.0 时代:HTAP 提升
业务需求推动数据存储增长和系统响应速度提升,下游系统需自动信息订阅。面对大促期间 TiKV 的压力,我们通过计算存储分离优化架构。
在 2.0 时代,我们引入了 TiFlash 和 TiCDC:
● TiFlash:作为列存数据库,无需改动现有架构即可实现数据同步。虽然引入了 TiFlash,但部分 TiSpark 任务仍保留,以处理大量汇总数据,保证时效性。
● TiSpark:汇总数据部分写入 Hive 或 MySQL,提供数据服务。
● TiCDC:将 TiDB 的 Biglog 同步到消息队列,供下游业务方使用,实现地域式消费。
通过这些升级,我们提升了系统性能和灵活性,以满足不断变化的业务需求。

图四:再次升级后的架构
3.0 时代:展望未来
未来,仍然有很多问题等着我们处理,也有很多地方需要进一步提升。
● 集群规模比较大,指标很多,而且有的时候加载非常慢,排查问题的效率得不到保证。
● 执行计划偶发不准,会影响集群的指标,导致业务相互影响。
● 提升集群稳定性。
● 实现 TiSpark 对 TiFlash Batch 的支持。
● 支持用户、资源隔离,避免相互影响。
● 实现分区表支持、数据过滤,提高计算性能。
● 缓解计算抖动问题。
点击此处丨阅读原文

✦
•
✦
👇 立即咨询 TiDB 企业版 👇





