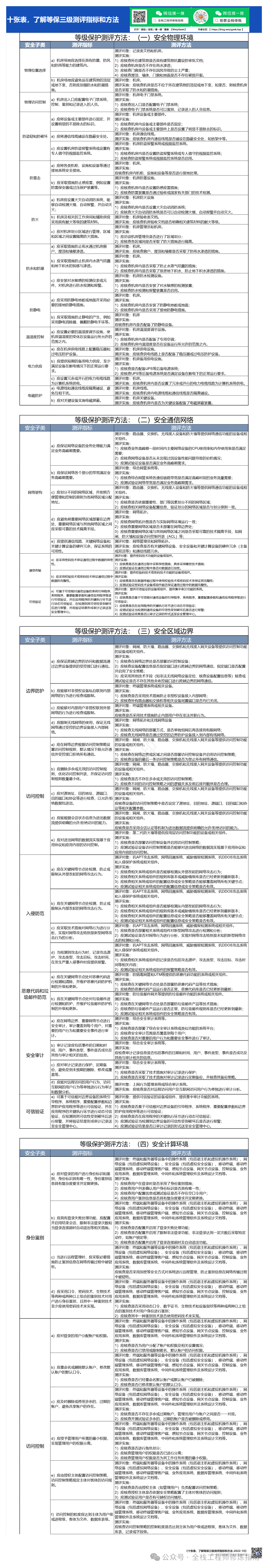
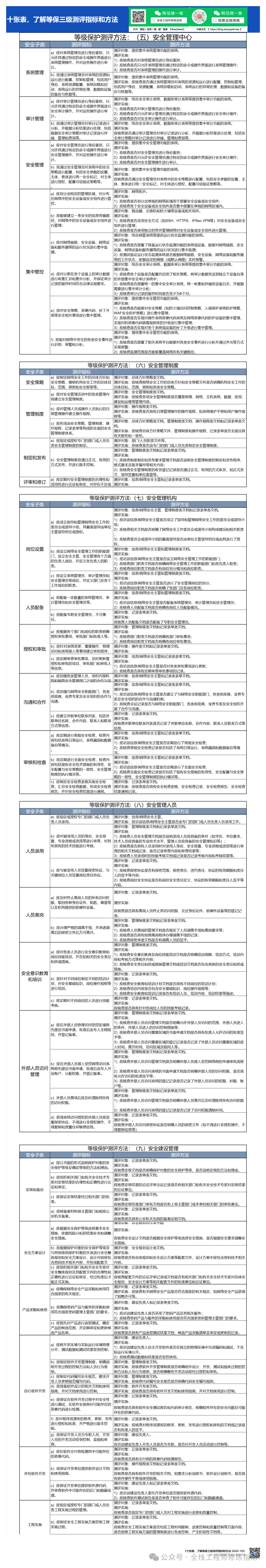
《等保三级测评指标和方法》表格下载:https://www.modb.pro/doc/133706
等级保护测评涉及方面:
✅️ 安全物理环境
✅️ 安全通信网络
✅️ 安全区域边界
✅️ 安全计算环境
✅️ 安全管理中心
✅️ 安全管理制度
✅️ 安全管理机构
✅️ 安全管理人员
✅️ 安全建设管理
✅️ 安全运维管理
部分截图展示:



若需要完整的 Excel 表格的童鞋,点击下面链接下载:
https://www.modb.pro/doc/133706
「喜欢这篇文章,您的关注和赞赏是给作者最好的鼓励」
关注作者
【版权声明】本文为墨天轮用户原创内容,转载时必须标注文章的来源(墨天轮),文章链接,文章作者等基本信息,否则作者和墨天轮有权追究责任。如果您发现墨天轮中有涉嫌抄袭或者侵权的内容,欢迎发送邮件至:contact@modb.pro进行举报,并提供相关证据,一经查实,墨天轮将立刻删除相关内容。




