作者介绍:王伟骏,花名(鸿历),2016 年硕士毕业于南京邮电大学,目前就职于阿里巴巴智能引擎事业部,长期从事大数据开发相关工作。
背景
写入 Paimon 表组合方式
Flink 入湖作业拓扑

Write 节点


Process

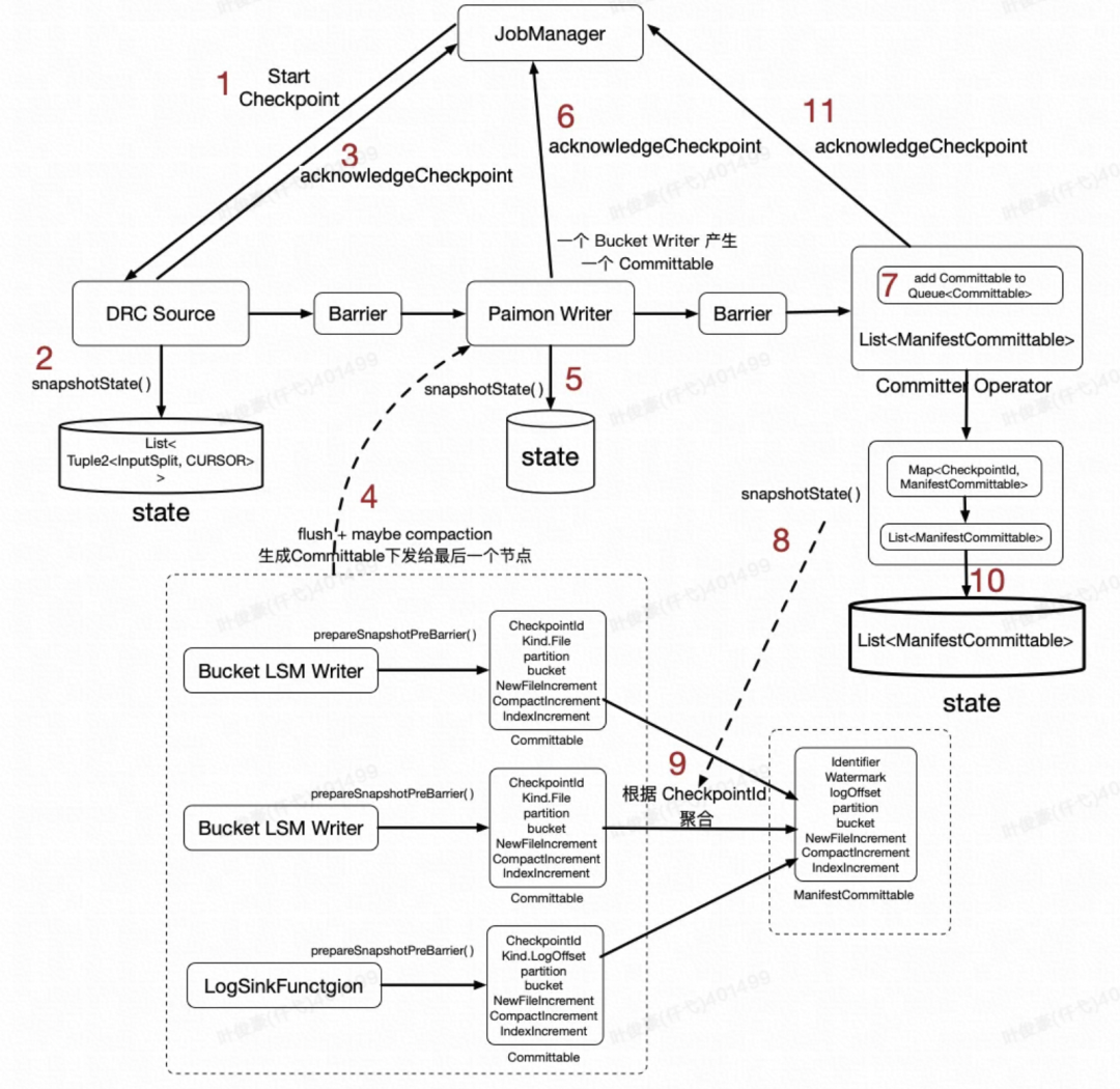
Commit 节点
两阶段提交的第一阶段


容错
第二阶段出错
IO,网络等原因导致作业 Failover




源码详解
StreamPartitioner




生成 Write + Commit 算子


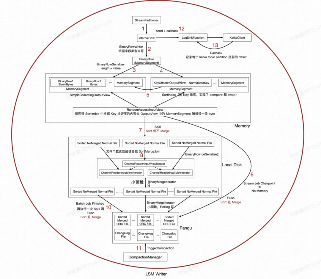
Write 内存








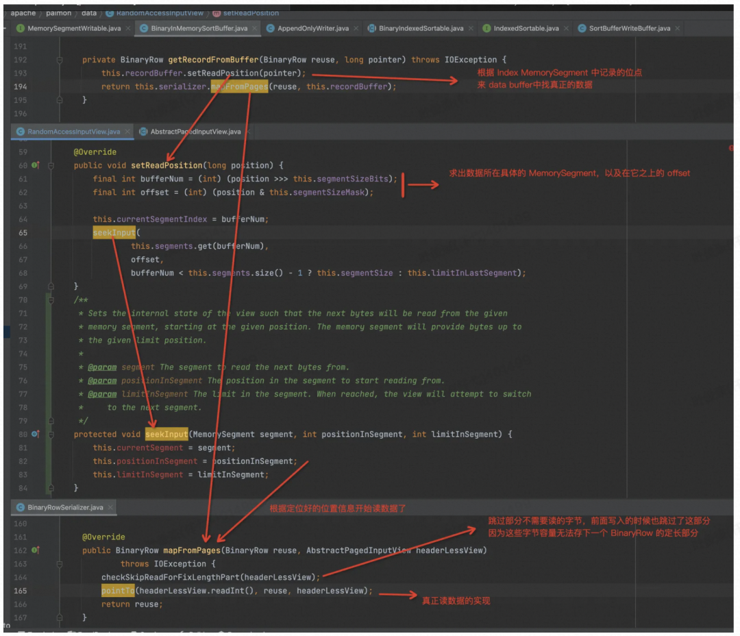
读内存数据写到 Disk 或 Pangu(DFS)






Write Pangu(DFS)








Write Kafka


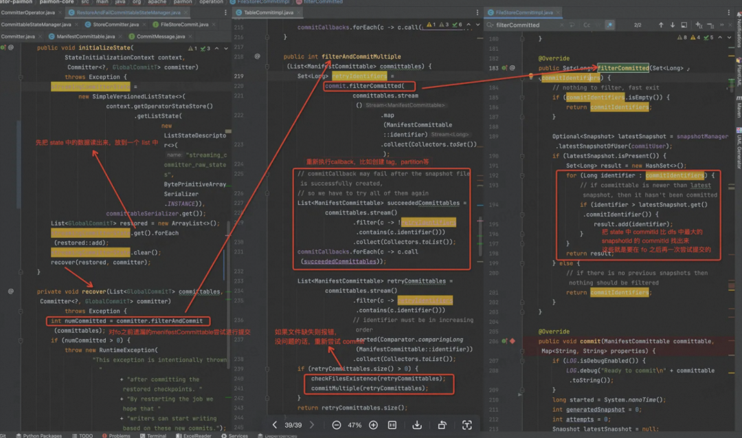
Commit

















Failover


总结
活动推荐


点击「阅读原文」跳转阿里云实时计算 Flink ~文章转载自Flink 中文社区,如果涉嫌侵权,请发送邮件至:contact@modb.pro进行举报,并提供相关证据,一经查实,墨天轮将立刻删除相关内容。





