极致RTO简单介绍
极致RTO是openGauss在并行回放的基础上,实现的一个加速回放功能。其主要原理是将record粒度的日志拆分成block粒度的日志进行回放,通过增加流水线和redoworker线程的数量,并且利用相关hash算法,保证同一张表的日志由同一流水线回放,以此提高回放速度和回放并发度。
极致RTO相关参数
recovery_parse_workers > 1 或 recovery_redo_workers > 1,即为开启极致TO.
recovery_parse_workers
参数说明:是极致RTO特性中ParseRedoRecord线程的数量。
该参数属于POSTMASTER类型参数,请参考表1中对应设置方法进行设置。
取值范围:整型,1~16
仅在开启极致RTO情况下可以设置recovery_parse_workers为>1。需要配合recovery_redo_workers使用。若同时开启recovery_parse_workers和recovery_max_workers,以开启极致RTO的recovery_parse_workers为准,并行回放特性失效。因极致RTO不支持主备从模式,仅在参数replication_type设置成1时可以设置recovery_parse_workers为>1。另外,极致RTO也不支持列存,在已经使用列存表或者即将使用列存表的系统中,请关闭极致RTO。极致RTO不再自带流控,流控统一由recovery_time_target参数来控制。
默认值:1
recovery_redo_workers
参数说明:是极致RTO特性中每个ParseRedoRecord线程对应的PageRedoWorker数量。
该参数属于POSTMASTER类型参数,请参考表1中对应设置方法进行设置。
取值范围:整型,1~8
需要配合recovery_parse_workers使用。在配合recovery_parse_workers使用时,只有recovery_parse_workers大于1,recovery_redo_workers参数才生效。
默认值:1
极致RTO回放线程类型
REDO_BATCH 负责record粒度的日志拆分成block粒度,并分发给redo manager线程
REDO_PAGE_MNG, 负责向redo worker线程分发xlog
REDO_PAGE_WORKER, 负责回放
REDO_TRXN_MNG, 负责向trxn worker分发xlog
REDO_TRXN_WORKER, 负责回放事务日志
REDO_READ_WORKER, 流复制场景,用于从磁盘读xlog
REDO_READ_PAGE_WORKER, 负责从磁盘读取xlog或从xlog缓冲区读取xlog,并校验完整性
REDO_READ_MNG, 负责控制读xlog线程
REDO_SEG_WORKER, 按需回放新增线程,
REDO_HTAB_MNG, 按需回放新增线程,
REDO_CTRL_WORKER, 按需回放新增线程,
Startup线程:负责将日志分发给对应的流水线
极致RTO流水线示意图
极致RTO后台有多个流水线,由recovery_parse_workers 参数控制,通过特定的hash算法,可以保证同一个表的日志一定会路由到特定的流水线回放,以保证日志回放时有序。

各线程功能简述
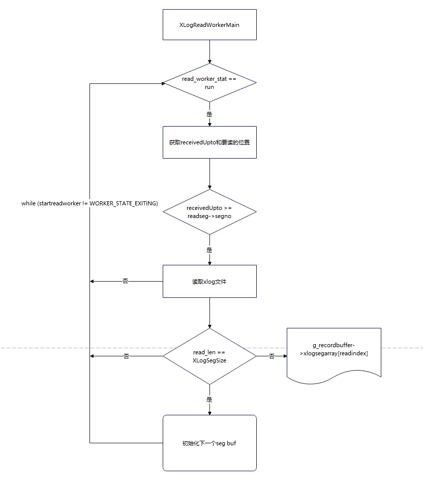
REDO_READ_WORKER
主函数:XLogReadWorkerMain
流复制场景,用于从磁盘读xlog,该线程会把xlog从磁盘读取到g_recordbuffer->xlogsegarray[readindex],read buffer中。
代码流程
XLogReadWorkerMain->XLogReadWorkRun->XLogReadFromWriteBuffer

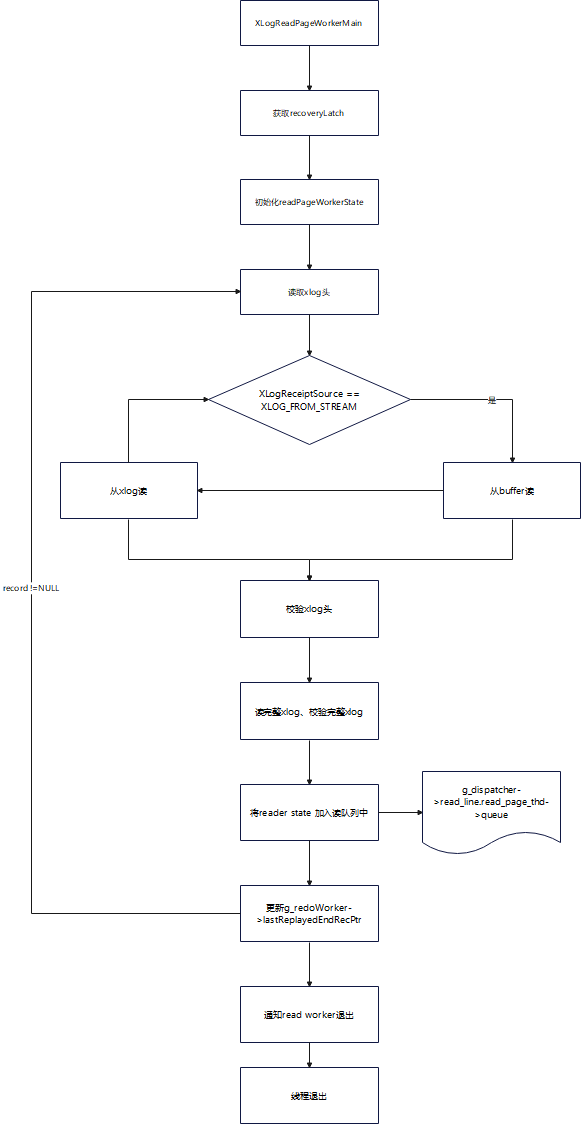
REDO_READ_PAGE_WORKER
XLogReadPageWorkerMain,循环读取xlog,将读到的xlog record,解析为XLogReaderState,并置入g_dispatcher->readLine.readPageThd->queue传递给startup线程
流复制场景(传统主备),
failover阶段,IsRecoveryDone == false,从磁盘读xlog。
备机normal状态,IsRecoveryDone == true,用于从g_recordbuffer->xlogsegarray[readindex]缓冲区读取日志,传递给Startup线程。
资源池化场景,XLogReadPageWorkerMain同时负责读取xlog和解析xlog传递给startup线程。
代码流程
xlog读取主流程
XLogReadPageWorkerMain->XLogParallelReadNextRecord->ParallelReadRecord->ParallelReadPageInternal->ParallelXLogPageRead
读xlog的场景分类
流复制场景(传统主备):ParallelXLogReadWorkBufRead->XLogPageReadForExtRto
资源池化,从DSS读xlog文件:SSXLogPageRead
非池化,通过文件系统读xlog文件:ParallelXLogPageReadFile
XLogReadPageWorkerMain循环流程
读xlog:XLogParallelReadNextRecord
生成下一个readerState: NewReaderState
更新读取最新xlog的起止点:
g_redoWorker->lastReplayedReadRecPtr = xlogreader->ReadRecPtr;g_redoWorker->lastReplayedEndRecPtr = xlogreader->EndRecPtr;
更新g_GlobalLsnForwarder:SendLsnFowarder
把读到的xlog(XLogReaderState)存入队列:PutRecordToReadQueue

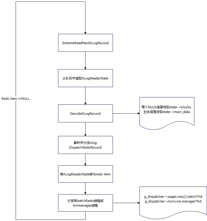
StartupXLOG
代码流程
循环执行以下流程直到XLogReaderState == NULL
从队列中读取下一条xlog:ReadNextXLogRecord->ReadNextRecordFromQueue->SPSCBlockingQueueTake(g_dispatcher->readLine.readPageThd->queue)
读取获取到record后解析xlog,从XLogReaderState解析到XLogRecord,DecodeXLogRecord
如果读到g_redoEndMark.record,则退出循环
如果读取到g_GlobalLsnForwarder.record或g_cleanupMark.record,调用StartupSendFowarder,向所有batchRedo线程和txnmanager线程分发该日志
将xlog解析成RedoItem ,并分发给下一级流水线线程
普通日志通常分发给batchRedo线程(g_dispatcher->pageLines[i].batchThd)。其中,同一个表的日志一般发给某个特定流水线,会通过rnode计算流水线Id:GetSlotId
事务日志分发给txnmanager线程。(g_dispatcher->trxnLine.managerThd),对应函数:DispatchXactRecord
ddl相关日志create、truncate,
DispatchRedoRecord->ExtremeDispatchRedoRecordToFile->g_dispatchTable[rmid].rm_dispatch(record, expectedTLIs, recordXTime);
根据XLogReaderState 偏移获取RedoItem : RedoItem *item = GetRedoItemPtr(record);
根据xlog的类型(rmid),选择对应的分发方法:g_dispatchTable[rmid].rm_dispatch(record, expectedTLIs, recordXTime);
分发策略:
极致RTO通过函数向下级流水线分发ExtremeDispatchRedoRecordToFile
具体分发方法会根据xlog类型rmid选择对应的分发算法g_dispatchTable[rmid].rm_dispatch(record, expectedTLIs, recordXTime);
在选择流水线时,为了尽量避免回放时的页面交换问题,极致RTO根据relfilenode计算hash值,该hash值用于选择哪一条流水线向下分发日志。对应函数:GetWorkerIds。

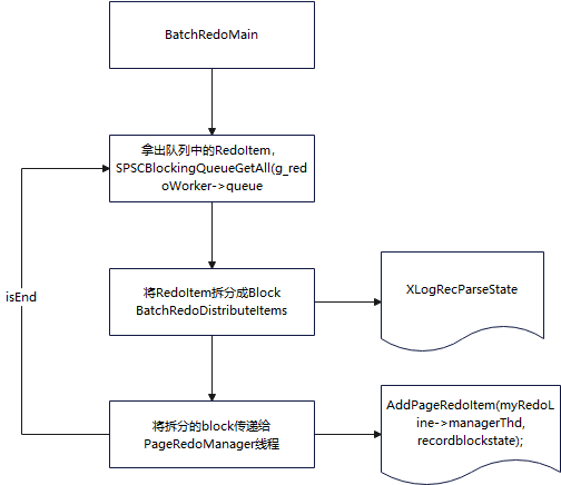
BatchRedoMain
循环把record级别的xlog(RedoItem)解析成Block级别的xlog(XLogRecParseState),并传递给PageRedoManager线程进行回放。
从流水线中循环读取区出xlog:BatchRedoMain->SPSCBlockingQueueGetAll(g_redoWorker->queue, &eleArry, &eleNum)
把record级别的xlog(RedoItem)解析成Block级别的xlog(XLogRecParseState):BatchRedoDistributeItems->BatchRedoParseItemAndDispatch->XLogParseToBlockForExtermeRTO->g_xlogParseBlockTable[rmid].xlog_parseblock(record, blocknum)
把 Block级别的xlog分发给下一级流水线:AddPageRedoItem(myRedoLine->managerThd, recordblockstate);

RedoPageManagerMain
把XLogRecParseState根据rnode等信息,分发给RedoPageWorker线程,
RedoPageManagerMain->PageManagerRedoDistributeItems->PageManagerRedoParseState->根据日志类型选择解析方式
AddPageRedoItem(myRedoLine->redoThd[work_id], record_block_state);

RedoPageWorkerMain
回放上一层流水线下发的日志。不同xlog类型执行函数不同
RedoPageWorkerMain->XLogBlockRedoForExtremeRTO->g_xlogExtRtoRedoTable[block_valid].xlog_redoextrto(blockhead, blockrecbody, bufferinfo);
一些关键变量
特殊xlog标记
RedoItem g_redoEndMark = { false, false, NULL, 0, NULL, 0 };
RedoItem g_terminateMark = { false, false, NULL, 0, NULL, 0 };
RedoItem g_GlobalLsnForwarder;
RedoItem g_cleanupMark;
RedoItem g_closefdMark;
RedoItem g_cleanInvalidPageMark;
不同类型XLOG的处理函数
极致RTOxlog分发函数
src\gausskernel\storage\access\transam\extreme_rto\dispatcher.cpp
static const RmgrDispatchData g_dispatchTable[RM_MAX_ID + 1]
极致RTO batchRedo线程解析函数
src\gausskernel\storage\access\redo\redo_xlogutils.cpp
static const XLogParseBlock g_xlogParseBlockTable[RM_MAX_ID + 1] = {
极致RTO 回放函数
src\gausskernel\storage\access\redo\redo_xlogutils.cpp
static const XLogBlockRedoExtreRto g_xlogExtRtoRedoTable[BLOCK_DATA_CSNLOG_TYPE + 1] = {{ XLogBlockDataCommonRedo, BLOCK_DATA_MAIN_DATA_TYPE }, { XLogBlockVmCommonRedo, BLOCK_DATA_VM_TYPE },{ XLogBlockUndoCommonRedo, BLOCK_DATA_UNDO_TYPE },{ XLogBlockFsmCommonRedo, BLOCK_DATA_FSM_TYPE }, { XLogBlockDdlCommonRedo, BLOCK_DATA_DDL_TYPE },{ XLogBlockBcmCommonRedo, BLOCK_DATA_BCM_TYPE }, { XLogBlockNewCuCommonRedo, BLOCK_DATA_NEWCU_TYPE },{ XLogBlockClogCommonRedo, BLOCK_DATA_CLOG_TYPE }, { XLogBlockCsnLogCommonRedo, BLOCK_DATA_CSNLOG_TYPE },};
点击查看文原跳转作者文章




