点击蓝字,关注我们
软件与信息服务业研究中心
“数据”作为当今社会第五大生产要素,对生产效率的提升、对社会的发展起着举足轻重的推动作用。随着数据要素的市场化配置已经上升到了国家战略层面,数据已经成为各行各业乃至国家的战略资源。数据库作为数据存储的载体,是信息系统的核心,是行业信息化建设中的关键软件。
因此针对关键业务系统的数据库升级成为了众多行业用户近年的发展重点。关键业务系统是指在电信、金融、交通、能源等社会基础设施行业需要保证24小时365天不间断运行的核心业务,负责保证关键业务正常运行的信息处理系统被称为关键业务系统。关键业务系统是对企业或组织的生存至关重要的系统,如果关键业务系统出现故障或安全问题,不仅会造成业务中断,进而直接影响到公司的财务收入,还会对公司的声誉造成重大的负面影响。
近日,赛迪顾问软件与信息服务业研究中心编制了《关键业务系统数据库升级实践指南》,报告经过筛选对近百份问卷进行了调研总结,得出了关键业务系统数据库升级现状、升级趋势等研判,同时报告也对关键业务系统定义、优秀升级案例、数据库升级路径等做了详细的说明。《关键业务系统数据库升级实践指南》旨在探究近年来行业关键业务系统数据库升级现状及趋势,同时综合分析相关厂商市场竞争力以及优秀的升级案例,为将来行业客户选型提供参考。以下是报告目录及部分内容节选。


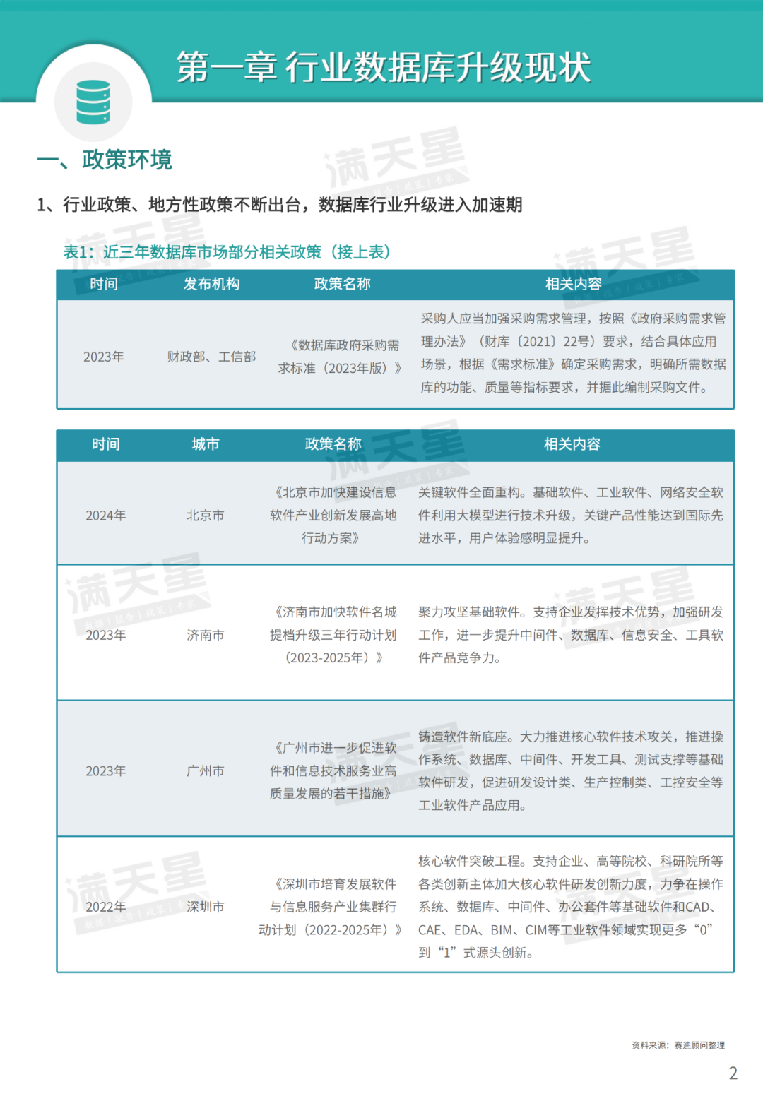
(一)政策环境
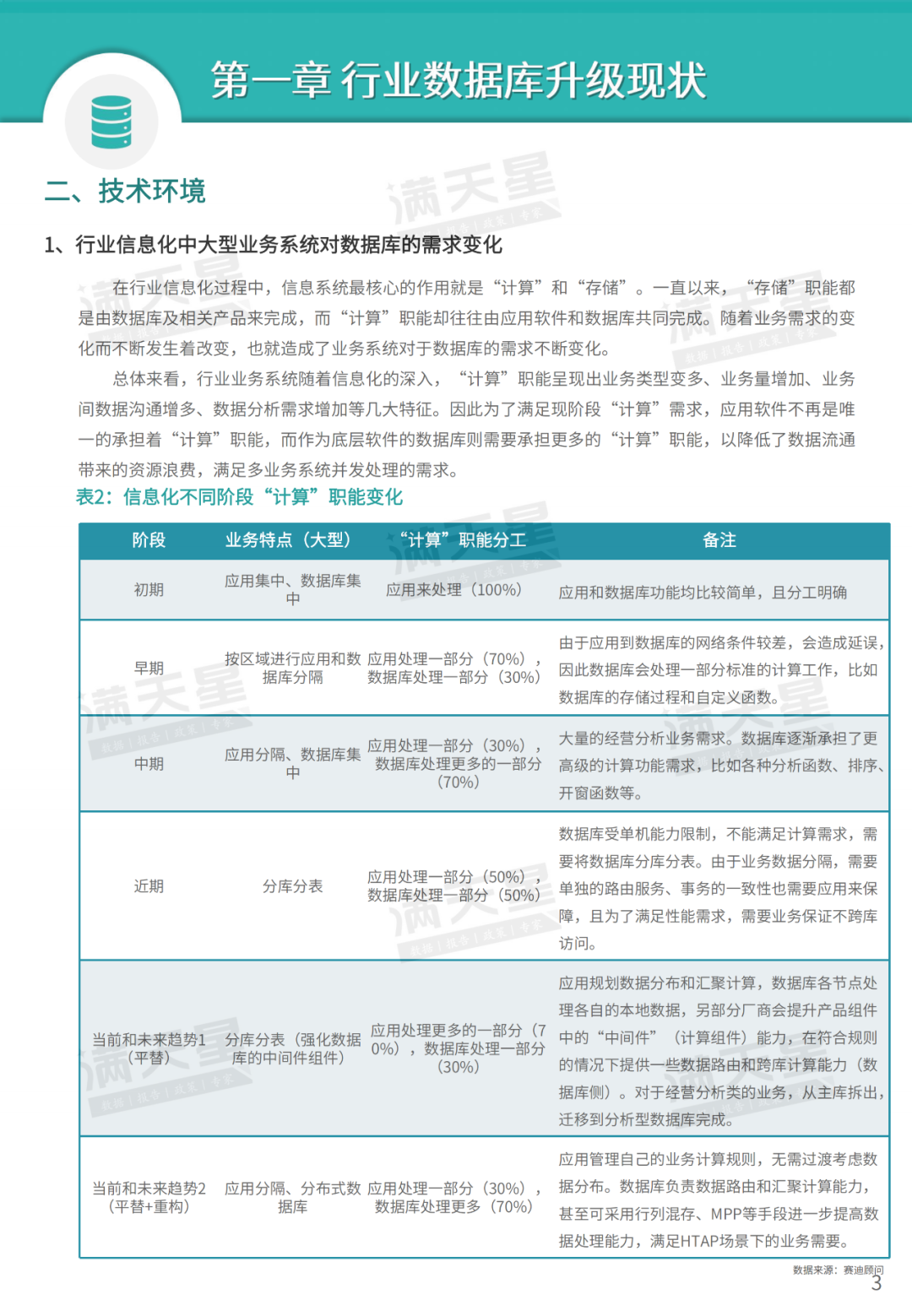
(二)技术环境
(三)行业数据库升级难点
(一)关键业务系统定义
(二)调研案例基本情况
(三)调研情况总结
(一)某城市商业银行:核心ECIF等数套系统升级
(二)某省运营商:核心CRM&BOSS系统升级
(三)某大型电力服务公司:智能电网调度技术支持系统升级
(四)某综合性保险集团:业内首个全险种核心系统升级
(五)某大型商业银行:传统集中式数据库转型升级
(六)某金融保险集团:业内规模最大核心系统全面升级
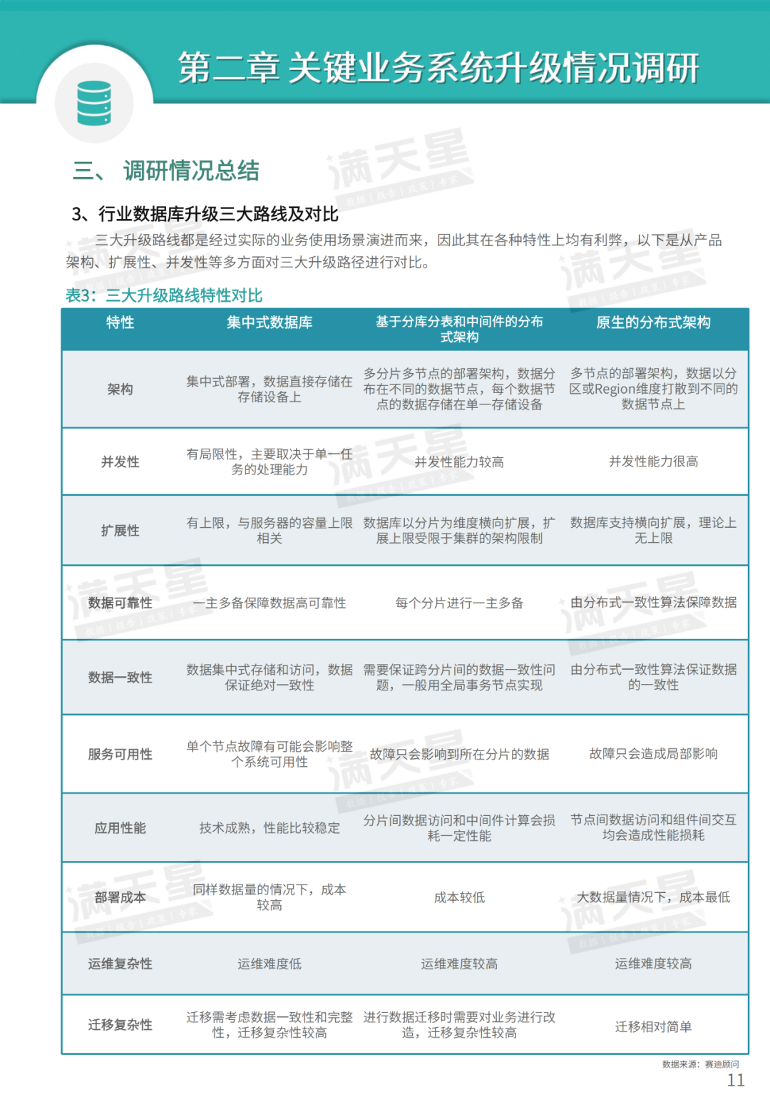
(一)国内数据库厂商重点升级路径对比
(二)重点厂商分析
(一)对企业
(二)对用户
















更多行业案例及其特点,请扫描下方二维码关注“赛迪顾问”公众号,获取最新动态。

微信号:ccidconsulting
END

本公众号提供的内容用于个人学习、研究或欣赏,不可用于其他商业用途。如有关于作品内容、版权及其它问题,请及时在公众号留言。
如果获得转载授权,请注明作者姓名和转载的出处,不修改文章的标题、文字、图片或者音视频,以免曲解原文意思。










