数据资产入表即数据资产会计核算,指的是把有价值的数据编制进资产负债表,作为企业沉淀的无形资产,让数据要素的交易流通变得合规,数据价值可计算。
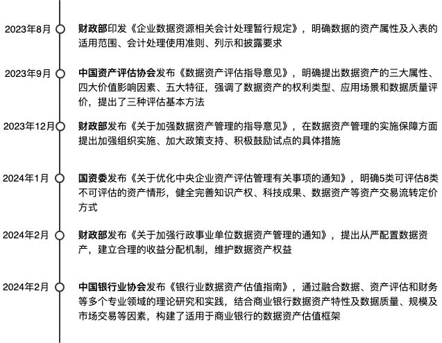
2023年8月21日,财政部发布《企业数据资源相关会计处理暂行规定》,并于2024年1月1日开始实施,首次将数据资源纳入企业会计核算体系,明确了数据资产入表的标准和要求,标志着数据资产在会计领域的正式确认,并开启了数据要素产业化的新时代。随后国资委、中国资产评估协会、中国银行业协会等多个组织相继发布了数据资产入表相关的推进政策,各地方政府也在积极鼓励企业进行数据资产入表探索尝试。
对数据资产入表的推动,一方面有利于帮助企业建立更加完善的数据资产管理体系,助力数据驱动型企业吸引外部融资、优化财务结构、提升公司价值;另一方面能够促进不同企业机构之间的数据共享与合作,建立更加开放的数据生态系统,提升社会服务的质量和效率,优化资源配置,推动经济结构升级。
数据资产入表流程通常包括数据资源化、资源产品化和产品资产化三个步骤。实践中,经过这三个步骤后形成可清晰辨认、应用场景明确、价值可以计量的数据资产凭证,并在满足资产的确认条件后形成数据资产入表。本文将以“五步法”为基础,为大家介绍从企业角度具体如何实施数据资产入表。
想要实现数据资产入表,首先企业需要了解自己的业务究竟有哪些数据,所以第一步是做数据资产盘点。盘点的目的不同,或者组织业务应用的不同,盘点的路径也就不同,需要通过数据现状的诊断明确数据盘点的目的,从而确认好盘点路径,通常数据资产盘点一共可分为6步:
1. 对业务需求进行调研,梳理出组织、数据和业务应用现状,对数据进行范围的摸底,确定好盘点目标;
2. 了解数据存在哪些业务库,数据体量、数据实体关系等,对数据做细化盘点;
3. 针对数据盘发现的问题,比如数据质量问题、标准问题,对基础元数据进行统一对标校正,为后续的数据管理打好基础;
4. 按数据安全管理的要求对数据进行分级分类,明确数据等级和访问规范;
5. 对数据进行权责划分,确定好每个库表的唯一责任人和数据消费者的角色权限;
6. 基于以上梳理建立数据资产目录,输出数据内容、体量、数据血缘、价值、存储位置等关键信息。治理
完成数据盘点后,为了将其转化为有价值的数据资源,需要建立一套符合业务情况的数据资产治理体系,在数据资产管理制度的指导下,开展数仓域划分、数据标准建立、数据模型设计、元数据定义、数据开发、数据资产目录管理、数据安全管理、应用对接等工作。
1. 数仓层级主题划分数仓可按数据的清洗加工程度纵向划分为ODS DWD DWS ADS DIM几个层级,另外横向可以按所属系统、业务、部门、行业案例在每一层级上划分主题域和主题,以此搭建数仓的整体架构。
2. 数据标准建立数据标准包含数据定义、格式、质量规则、业务规则的标准设置,其主要作用在于确保数据的一致性、准确性、合规性,因此需要在这一步对标准进行梳理。国家和行业层面有部分通用的标准参考,企业内部也可能已经积累了一些集团标准、项目标准,这些标准在梳理后可以导入数据开发治理工具中进行使用。
3. 数据模型设计数据标准建立后,可以进行数据模型的设计,首先在数据模型中定义好模型元素,例如业务系统、数仓层级、主题域、更新频率等,用来定义表名规范,在模型创建时可引用数据标准来配置表字段。
4. 元数据管理元数据需要平台进行统一管理,把元数据一次性或者周期采集到数据平台,定义好元数据的技术属性、业务属性和管理属性,在平台上进行统一维护。
5. 数据集成与开发元数据准备好后,数据开发可以按业务需求把数据通过离线/实时的方式集成到统一的数据底座进行数据开发,搭建起离线/实时数仓。
6. 数据资产管理在数据资产基础上用户可基于数据地图查找数据、进行数据价值与质量分析等操作数据服务:通常包括接口服务、指标和标签服务。
7. 数据服务数据服务可对接更上层的BI报表、业务系统等上层数据应用以支持业务分析。
数据治理的全流程需要从数据权限和用户功能权限两方面做安全管控。借助袋鼠云的「数据资产管理平台」,通过上述数据治理完整链路,企业能够实现对数据资产化全方位的标准化与规范化管理,让数据真正成为企业发展与决策过程中至关重要的战略资源。
在数据治理有一定成果后,下一个关键步骤是对这些数据资产进行全面的评估。数据资产评估是一个多维度的过程,包括数据质量评估、数据价值评估、数据成本评估和数据合规性评估。这个阶段的目标是全面了解数据资产的特性和价值,为后续的分类、计量和入账提供依据。
1. 数据质量评估包括数据的准确性、完整性、一致性和有效性,按业务情况确定好每条指标可衡量的评估标准,基于这个标准进行数据质量的抽样验证,最后得到关于数据质量的评分值。
2.数据价值评估从应用端看数据能给企业带来的收益,可以从数据的业务价值、战略价值、创新价值和市场价值这4个方面进行评估,确定评估方法,构建价值评估模型,然后依据模型计算各个维度的价值评估分值。
3. 数据成本评估数据成本从数据的流转链路角度可以分为数据的获取、存储、处理和维护成本,明确成本范围后收集成本数据进行效益分析,最后得到成本优化策略。
4. 数据合规则性评估按法律法规则明确数据的分级分类,数据使用权限,数据安全规范,并建立合规性的持续监控机制。
在完成数据资产的识别和评估后,之后需要对数据资产进行分类和计量,确保不同类型的数据资产能够得到恰当的管理和价值衡量。
1. 建立分类体系按数据的来源、类型、业务领域和敏感度等维度对数据建立分类体系。
2. 选择计量单位对数据进行计量,比如从数量上看数据占用存储、数据条数等。从时间角度数据的更新周期和生命周期,另外还可以按数据质量评分、使用频率、以及预估的市场价值来做计量。3. 制定计量标准和方法计量单位明确后可以制定计量标准和方法:明确计量目的-定义指标-设计方案梳理流程-开发工具,执行计量。
数据资产入账是将数据资产纳入企业财务报表的过程,是实现数据资产价值可视化和规范化管理的关键步骤。数据资产会计入账时,首先需要在无形资源下设置数据资产二级科目,制定科目说明和使用制度,然后通过之前的数据资产盘点和价值计算确定初始计量金额,接下来收集原始单据编制会计凭证,最后登记会计账簿,到这里数据资产入表的所有流程就全部完成。数据资产入表以后后续企业的资产披露、财报里面就可以看到数据资产相关的内容。
今年被业内称为“数据资产入表元年”,根据2024年第一季度《中国企业数据资产入表情况跟踪报告》显示,一季度已经有18家A股上市公司在财报中披露了数据资源,共涉及金额1.03亿元,另有22家城投公司和28家类城投国企披露了数据资产入表情况,更有部分企业已经通过入表资产开展融资活动,通过数据资产获取银行授信。从重磅政策的接连发布到资本市场的热烈反响,敏锐的企业管理者已经可以感知到,数据价值革命的大幕正在徐徐拉开。袋鼠云已经做好了充分的准备,以支持企业迎接这一变革。袋鼠云帮助来自金融、政府、制造业、高校等十余个行业的上千家客户实现了数据治理及数据资产管理,通过解决方案+产品+实施的丰富经验为企业数据资产入表做好全面前置准备,后续我们将通过产品和案例来详细介绍数据资产入表实践。
https://www.dtstack.com/?src=szinfoq




