在支付行业中,对账和差错处理是非常关键的功能,对于支付机构的稳定运行和用户信任度都至关重要。在本文中,将介绍网易支付的对账和差错处理功能,包括业务对账、资金对账数据来源、对账逻辑、差错常见问题,及其解决办法等方面。通过本文可以更好地了解网易支付的境内对账差错流程,掌握相关的核心知识和技能,提高工作效率和准确性。
一、基础知识
专业术语解释
| 名称 | 说明 |
|---|---|
| 业务对账 | 根据银行出具的每日业务对账文件,与支付机构的业务数据进行逐笔勾兑,确认每笔交易订单的数据正确性(金额、状态),是交易信息流的确认。 |
| 业务对账文件 | 通常是银行的业务系统出具,在业务系统日切结束后,支付机构用以日终同步交易状态的文件。 |
| 一方业务流水 | 根据支付机构业务系统中的交易而产生的明细流水,是支付机构与银行进行业务对账的源数据之一,是生成一方资金流水的前提。 |
| 三方业务流水 | 通过银行生成的业务对账文件获得,通过与业务一方流水进行逐笔勾兑,将掉单数据状态更新成功,并在与业务一方流水对账完成后,生成一方资金流水。 |
| 掉单 | 指支付单据处理过程中,由于网络通信异常,服务器并发过多,程序错误等问题导致的报文信息未达的情况。 |
| 差错处理 | 每日业务对账处理过程中会发现一些需要差错处理的异常情况,主要包括:多账:存在三方流水记录找不到对应的一方流水记录的情况;对于这些交易记录称为一方掉单,需要进行交易业务补单操作,将一方流水记录中错误的订单状态更新为正确的订单状态,使之与上游机构的订单状态保持一致。少账:存在一方流水长时间未找到与之匹配的三方流水记录的情况;对于这些一方交易记录需要人工介入,和上游机构进行确认,并根据处理结果做相应的后续处理。金额不一致:一方流水和三方流水记录都存在的情况下,双方交易流水金额大小不一致;对于这部分交易流水记录也需要人工介入,和上游机构进行确认,并根据处理结果做相应的后续处理。 |
| 资金对账 | 根据银行出具的资金对账文件,与账务系统的资金流水进行逐笔勾兑,用以明确在某一个结算周期内,由业务产生结果的债权债务关系的清偿约定。 |
| 资金对账文件 | 银行日终清算后,生成的用以体现银行和支付机构之间的资金清偿关系的文件。由于清偿关系产生的前提是业务已实际发生,所以处理失败的交易由于未形成债务清偿的前提条件,就不会出现在资金文件中。 |
| 一方资金流水 | 主账务消息消费生成一方资金流水,用于和银行的资金清算文件进行对账。 |
| 三方资金流水 | 由银行生成的资金对账文件生成,是银行根据其日终结算时间生成的所有资金流水。用于和资金一方流水进行逐笔对账,从而获得支付机构与银行产生的资金清偿明细。 |
二、对账
对账(Reconciliation):通常是指通过对账单、账目等核对双方的交易记录,确认交易是否准确无误,并解决记录不一致或错误的问题。对账通常是企业间或个人间的一种商业活动,旨在确保交易的准确性、完整性和可追溯性,同时也是一种防范欺诈和错误的手段。
网易支付现有对账整体流程:

2.1业务对账
2.1.1 业务对账含义与流程
业务对账:根据上游机构提供的上一日的业务对账文件逐笔确认我方订单的状态及金额,以便及时发现我方存在订单状态错误和订单金额不匹配的情况,从而及时的进行补单、人工介入等操作。
网易支付现有业务对账基本流程:

2.2 资金对账
资金对账:根据银行的资金对账文件,与账务系统的资金明细进行逐笔勾兑,用以明确在某一个结算周期内,由业务产生结果的债务关系的清偿约定。同时也是后续会计核心系统做相关处理的前置工作。
网易支付现有资金对账基本流程:

三、差错处理
3.1 差错含义&数据模型
差错:对账中心在执行日常对账的过程中不可能理想化的将每条银行三方流水和网易支付交易系统的一方流水都一一匹配核对完成,而对账系统的价值就在于及时发现一些差错情况,提供具有时效性的提醒机制和方便高效的人工介入处理方式。
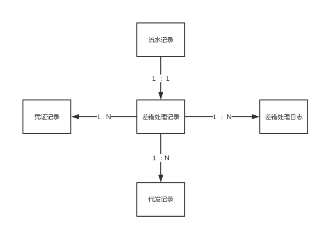
3.1.1 差错处理数据模型:

差错相关表含义:
差错处理记录:对账过程中发现需要调整的差错情况,从三方流水或一方流水产生,目的是根据银行正确的订单状态调整我方错误的订单状态,每个差错案例维护一条记录。
差错处理日志:每条差错处理记录从发出申请到审核完成并处理成功会经过很多次审核,差错处理记录的每次变动生成一条日志记录,记录差错处理记录处理过程中的状态变化及操作日志。
代发记录:对于待处理退款在明确退款无法成功的情况下,可以选择走代发交易进行处理,由于代发可能存在失败的情况,所以每笔待退款记录可以生成多笔代发记录(同一时间点只能每笔待处理退款最多只能关联一笔处理中的代发记录),直到代发处理成功或是选择采用其他方式处理。
凭证记录:对于差错处理记录和退款处理记录在发起和审核处理过程中需要有选择的上传各类凭证,作为操作人员进行此类操作的有效保证,每条记录都可能会关联多条凭证记录。
3.2 常见差错场景
需要进行差错的场景:
①多账:三方流水找不到对应一方,需要进行交易业务补单操作。
②少账:一方流水长时间找不到三方流水,对于一方交易记录需要人工介入。和银行进行确认并根据处理结果做后续处理。
③金额不一致:一方和三方都存在,双方交易金额不一致,也需要人工介入并处理。
3.2.1 人工处理流水来源&处理流程
根据现有一方业务流水,标记待处理流水流程:

由待人工确认一方流水出发,人工处理流程图

3.3 常见差错处理流程
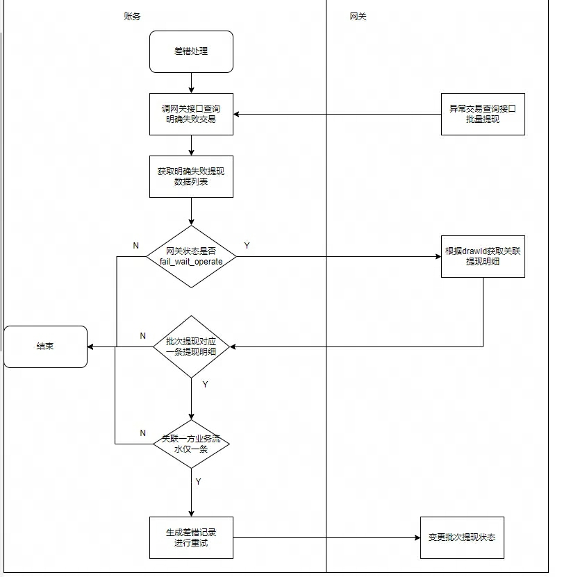
3.3.1 网关批次提现状态流转
网关批次提现状态流转图:

3.3.2 网关批次提现状态流转
自动化处理流程:只包含提现失败自动化重试

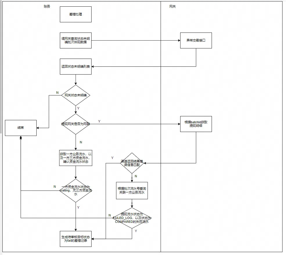
3.3.3 网关提现状态未明确处理流程
自动化处理部分:
根据网关查询结果,依据不同提现网关做不同逻辑判断,生成待审核差错记录,待人工确认后调网关接口调整对应提现数据状态。

3.3.4 网关退款状态流转
网关退款订单状态流转较为复杂,下图仅列出了差错功能涉及的几个状态流转关系。

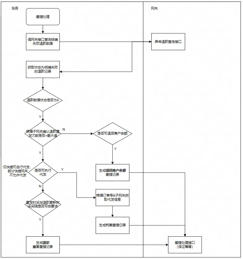
3.3.5 网关退款明确失败处理流程
自动化处理流程:包含退款失败记录
可自动执行的流程包括:重发,代发,退回商户余额

3.3.6 网关退款未明确失败处理流程
针对状态未明确的退款订单,主要是根据业务以及资金流水判断将目标状态设置为成功/失败

-- End --
点击下方的公众号入口,关注「技术对话」微信公众号,可查看历史文章,投稿请在公众号后台回复:投稿




