
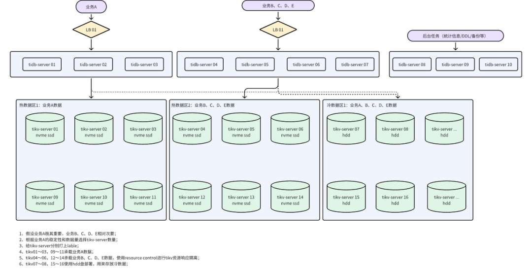
核心(业务A):bussiness-a 非核心(业务B、C、D、E):bussiness-b 其他(业务A、B、C、D、E):bussiness-all |

# 策略myplacementpolicya,存放业务A热数据 CREATE PLACEMENT POLICY myplacementpolicya PRIMARY_REGION="bussiness-a" REGIONS="bussiness-a"; # 策略myplacementpolicyb,存放业务B、C、D、E热数据 CREATE PLACEMENT POLICY myplacementpolicyb PRIMARY_REGION="bussiness-b" REGIONS="bussiness-b"; # 策略myplacementpolicyall,存放业务A、B、C、D、E热数据 CREATE PLACEMENT POLICY myplacementpolicyall PRIMARY_REGION="bussiness-all" REGIONS="hdd"; |
CREATE database db-a PLACEMENT POLICY=myplacementpolicya; CREATE database db-b PLACEMENT POLICY=myplacementpolicyb; CREATE database db-c PLACEMENT POLICY=myplacementpolicyb; CREATE database db-d PLACEMENT POLICY=myplacementpolicyb; CREATE database db-e PLACEMENT POLICY=myplacementpolicyb; # 对于业务A、B、C、D、E来说,可以根据某个date字段创建分区,将超过三年的数据,按照分区放入myplacementpolicyall(hdd盘的tikv下),作为冷数据存储,进一步降低存储成本。 ALTER TABLE t1 PARTITION p1 PLACEMENT POLICY=myplacementpolicyall; |
CREATE TABLE t1 (a INT) PLACEMENT POLICY=myplacementpolicya; CREATE TABLE t2 (a INT); ALTER TABLE t2 PLACEMENT POLICY=myplacementpolicya; |
SHOW CREATE PLACEMENT POLICY myplacementpolicya\G *************************** 1. row *************************** Policy: myplacementpolicy Create Policy: CREATE PLACEMENT POLICY myplacementpolicya PRIMARY_REGION="us-east-1" REGIONS="us-east-1,us-west-1" 1 row in set (0.00 sec) |

对于策略myplacementpolicyb下,业务B、C、D、E热数据共享6个tikv-server,使用resource-control进行一定隔离. 对于策略myplacementpolicyall下的所有业务A、B、C、D、E冷数据共享,也使用resource-control进行一定隔离. CREATE RESOURCE GROUP IF NOT EXISTS bussinessa RU_PER_SEC = 200000 BURSTABLE; CREATE RESOURCE GROUP IF NOT EXISTS bussinessb RU_PER_SEC = 50000 BURSTABLE; CREATE RESOURCE GROUP IF NOT EXISTS bussinessall RU_PER_SEC = 20000 BURSTABLE; CREATE USER 'bussiness-a'@'%' IDENTIFIED BY '123' RESOURCE GROUP bussinessa; CREATE USER 'bussiness-b'@'%' IDENTIFIED BY '123' RESOURCE GROUP bussinessb; CREATE USER 'bussiness-all'@'%' IDENTIFIED BY '123' RESOURCE GROUP bussinessall; |
文章转载自帅萌的杂谈铺,如果涉嫌侵权,请发送邮件至:contact@modb.pro进行举报,并提供相关证据,一经查实,墨天轮将立刻删除相关内容。




