
免费好上手的采集神器
八爪鱼作为一家技术起家的公司,有新技术出来那必须是第一时间用上,比如最近大火的 ChatGPT。

今天小八就从常见的采集应用——招投标数据入手,看看当八爪鱼采集器与ChatGPT结合在一起,会擦出怎样的火花?

招投标网站成百上千,平台上的招投标公告的数据格式更是五花八样。

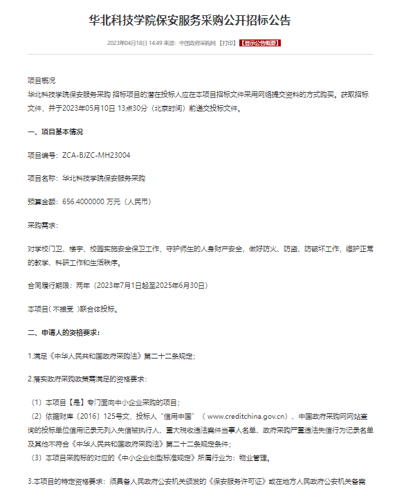
招标公告

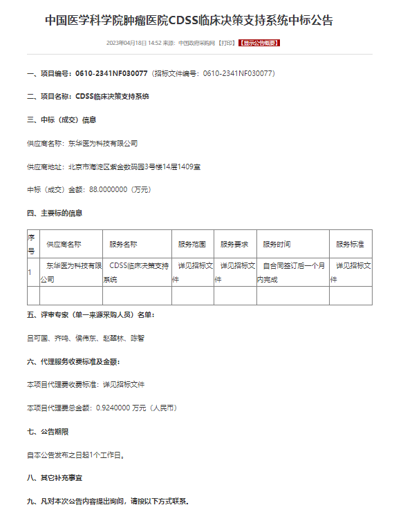
中标公告

询价公告
以中国政府采招网为例,平台上汇集了从中央到地方的所有招投标相关文件,包括不限于公开招标、中标公告、询价公告、竞争性谈判等等,发布单位不同,格式也不一样。
对于需要招投标数据的企业来说,最重要的信息如项目编号、采购单位、招标金额、截止时间等等...都包含在公告详情中。

某招投标信息聚合网站页面,重要信息需充会员查看
不同于表格式网页有固定的位置,招投标公告中的信息虽然齐全,但都聚合在正文内部,难以通过简单采集来辨别剥离。

表格式数据

文章式数据
以往想要提取出关键信息,必须要通过正则表达式多次处理实现,使用特定字符串来描述、匹配一系列符合某个规则的字符串,从而从文本中筛选出想要的信息。

正则表达式应用示例
但这种方法不仅难掌握还容易出错,甚至网页稍微有变动,都会影响正则表达式的再准确性。

利用正则表达式提取出的关键信息
如今有了ChatGPT,只需通过简单对话即可提取出关键信息,信息提取和数据清洗效率大大提升。

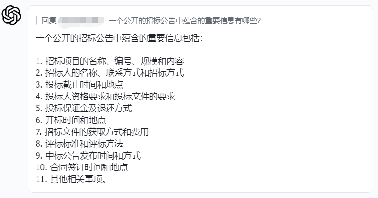
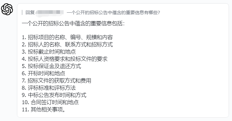
//运用ChatGPT可以提取哪些信息?

参考ChatGPT的回答,招投标项目中的规模、金额、时间、资格要求、保证金及退还方式、项目联系人等信息更为重要,这也是我们后续信息提取的方向。
//如何利用ChatGPT提取信息?
1
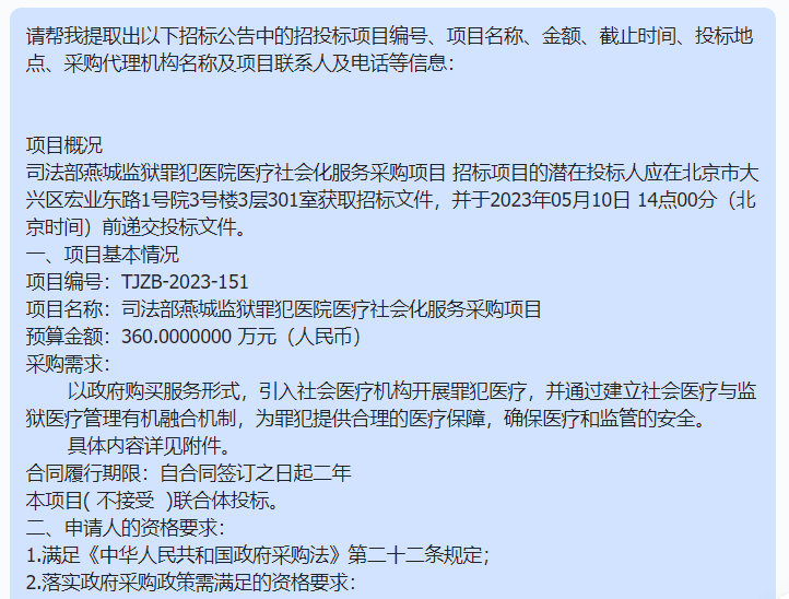
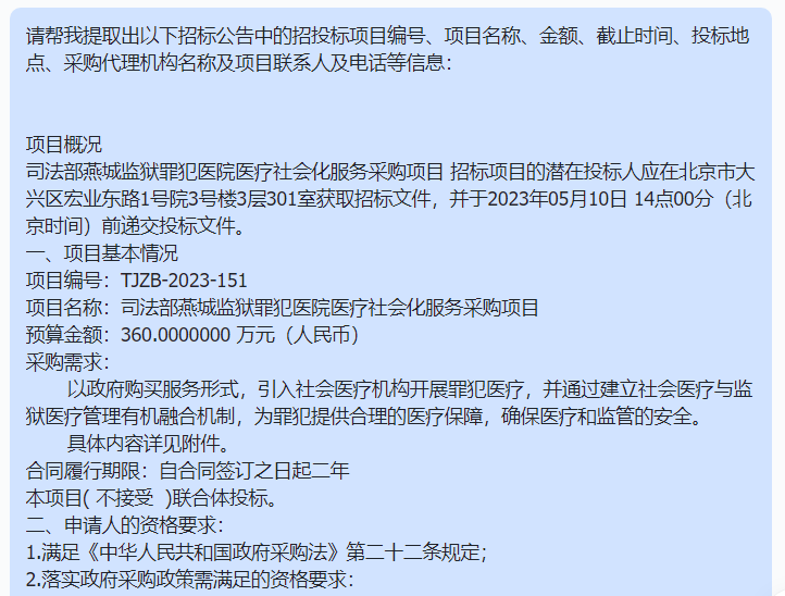
· 采购公告信息提取
我们招投标网站中随机选取一个招标公告,并提供给ChatGPT:


从ChatGPT的回答来看,信息的提取比较准确直接,甚至还可以进一步调整回答的格式:

要求ChatGPT以表格的形式反馈结果
2
· 中标公告信息提取


轻松提取出公告中的关键信息如名称、金额、代理机构名称等信息。

当然,这个只是单个招投标公告信息的提取,如果想批量完成提取,不妨考虑使用自动化办公机器人--八爪鱼rpa。仅需要在工作台上配置好业务流程步骤,就可以7*24小时无限制重复运行,从枯燥无趣的工作中解脱出来!
近期RPA也成功接入ChatGPT,已支持对话式生成应用指令。点此体验
:

八爪鱼采集器×ChatGPT×八爪鱼RPA,多个工具叠加使用助力招投标数据的采集和清洗,轻松获取关键信息辅助分析。

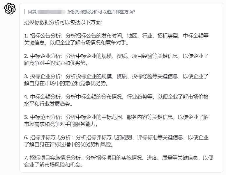
对于具体的分析方式,ChatGPT也给出了一些参考视角:

招标公告分析:分析招标公告的发布时间、地区、行业、招标类型、中标金额等关键信息,以便企业了解市场情况和竞争对手。
比如与chatGPT对话 | 如何利用八爪鱼采集招投标数据进行竞争情报分析
中标企业分析:分析中标企业的规模、资质、项目经验等关键信息,以便企业了解竞争对手的实力和优劣势。
投标企业分析:分析投标企业的规模、资质、投标经验等关键信息,以便企业了解自身在市场中的定位和竞争优劣势。
中标金额分析:分析中标金额的分布情况、行业趋势等,以便企业了解市场价格水平和行业发展趋势。
中标范围分析:分析中标企业的中标范围、服务内容等关键信息,以便企业了解市场需求和竞争对手的服务能力。
招标评标方式分析:分析招标评标方式的规则、评标标准等关键信息,以便企业了解自身在评标过程中的优劣势和风险。
招标项目实施情况分析:分析招标项目的实施情况、进度、质量等关键信息,以便企业了解市场风险和机会。





