1 根据文档注明,尽量用 yyaxis,少用plotyy
版本号:matlab2016a
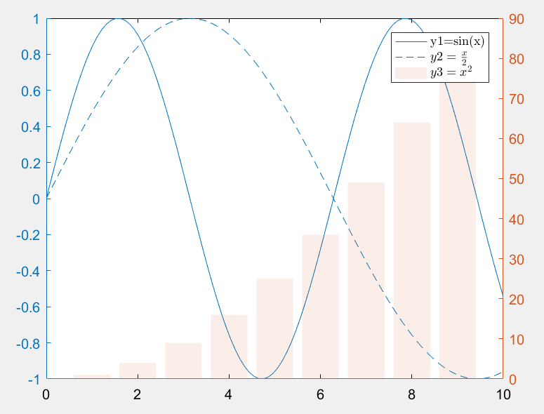
x = linspace(0,10);
yl1 = sin(x);
yl2 = sin(x/2);
yyaxis left
plot(x,yl1)
hold on
plot(x,yl2)
x = linspace(1,9,9);
yr = x.^2;
yyaxis right
ax = gca;
c = ax.YAxis(2).Color;
bar(x,yr,'FaceColor',c,'EdgeColor','None','FaceAlpha',0.1)
set(gca,'xcolor','k');
h=legend({'y1=sin(x)','$y2=\frac{x}{2}$','$y3={x}^{2}$'}); %latex分式
set(h,'Interpreter','latex')
2 画图结果

其它资源
【资源-IT视频资源01】Python、Java、Go、Linux、R等。
【资源-IT视频资源02】算法与数据结构、大数据、人工智能、小程序、数据库等。
【资源-地理资源】中国区划省-市-县shp文件、GEE教程、DEM高程数据等。
【资源-软件资源】办公软件、图像处理、视频处理、数据恢复、加解密软件等。
【资源-1000余份电子书籍】包括Python、Java、Linux、C++等。
【资源-UI设计视频资源】Photoshop、AI、设计模式等。
【资源-67项其它视频资源】环评、学习课程、雅思托福视频资源等。
【素材-PPT、简历、AE模板等】1000余份PPT模板和简历模板等。
备注:若资源失效,可以添加小编微信
end
最后如果你觉得不错,"关注+转发+右下角"

文章转载自算法笔记,如果涉嫌侵权,请发送邮件至:contact@modb.pro进行举报,并提供相关证据,一经查实,墨天轮将立刻删除相关内容。




