排行
数据库百科
核心案例
行业报告
月度解读
大事记
产业图谱
中国数据库
向量数据库
时序数据库
实时数据库
搜索引擎
空间数据库
图数据库
数据仓库
大调查
2021年报告
2022年报告
年度数据库
2020年openGauss
2021年TiDB
2022年PolarDB
2023年OceanBase
首页
资讯
活动
大会
学习
课程中心
推荐优质内容、热门课程
学习路径
预设学习计划、达成学习目标
知识图谱
综合了解技术体系知识点
课程库
快速筛选、搜索相关课程
视频学习
专业视频分享技术知识
电子文档
快速搜索阅览技术文档
文档
问答
服务
智能助手小墨
关于数据库相关的问题,您都可以问我
数据库巡检平台
脚本采集百余项,在线智能分析总结
SQLRUN
在线数据库即时SQL运行平台
数据库实训平台
实操环境、开箱即用、一键连接
数据库管理服务
汇聚顶级数据库专家,具备多数据库运维能力
数据库百科
核心案例
行业报告
月度解读
大事记
产业图谱
我的订单
登录后可立即获得以下权益
免费培训课程
收藏优质文章
疑难问题解答
下载专业文档
签到免费抽奖
提升成长等级
立即登录
登录
注册
登录
注册
首页
资讯
活动
大会
课程
文档
排行
问答
我的订单
首页
专家团队
智能助手
在线工具
SQLRUN
在线数据库即时SQL运行平台
数据库在线实训平台
实操环境、开箱即用、一键连接
AWR分析
上传AWR报告,查看分析结果
SQL格式化
快速格式化绝大多数SQL语句
SQL审核
审核编写规范,提升执行效率
PLSQL解密
解密超4000字符的PL/SQL语句
OraC函数
查询Oracle C 函数的详细描述
智能助手小墨
关于数据库相关的问题,您都可以问我
精选案例
新闻资讯
云市场
登录后可立即获得以下权益
免费培训课程
收藏优质文章
疑难问题解答
下载专业文档
签到免费抽奖
提升成长等级
立即登录
登录
注册
登录
注册
首页
专家团队
智能助手
精选案例
新闻资讯
云市场
微信扫码
复制链接
新浪微博
分享数说
采集到收藏夹
分享到数说
首页
/
刷新三观,深圳某公司重新定义八小时工作制
刷新三观,深圳某公司重新定义八小时工作制
Roger的数据库专栏
2024-10-08
172
什么是8小时工作制?按照我们常规的理解,是早上9点上班、晚上5点下班,这中间的时间跨度刚好8小时。
职场人都渴望8小时工作制,但是在互联网公司工作过的朋友们都知道,996是一种难以避免的工作状态。
不过,假如薪资和奖金能给到位,大多数人也都坦然接受了。
然而最近有网友透露,深圳有一家奇葩公司为行业重新定义了8小时工作制:
看了上面这个帖子,小灰不禁对公司老板的“创意”深深折服。
这家公司的工作时间是上午10点到晚上9点,原本在公司的总时长是11个小时,但公司却只计算正式开工的时间:
上午10点到12点、下午14点到18点、19点到21点,2小时+4小时+2小时,加起来等于8小时......
不得不说,这家公司的老板真是个人才,让整个行业重新理解了8小时工作制!
如此计算方式,虽然表面上员工的工作时间是8小时,但是员工在公司的其余时间真的能够完全处于休息状态吗?
很可能今天部门开一个重要会议拖延半小时,占用了部分午休时间;明天又有一个紧急项目,占用了部分晚餐时间......七七八八的琐碎事情加起来,一天实际工作9小时甚至10小时。
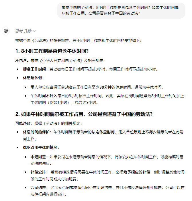
或许有人会问:这家公司如此定义“8小时工作制”,究竟是否违反劳动法呢?
小灰并非法律专业人士,因此我特意问了一下最近火爆的o1大模型,回答如下:
总结来说,根据劳动法,午休时间确实不被计入到8小时工作制。但是如果午休时间偶尔被工作占用,是有可能违法的。
不过理论归理论,在现实中如果真想维权,恐怕涉及到包括取证在内的诸多困难。
但是,即使公司的规定没有违背劳动法,他们如此又当又立的做法也不可能让员工“感恩戴德”,只会成为行业里的笑话。
8小时工作制,是100多年以前工人阶级同资产阶级长期斗争的结果,但是
咱们勤劳的中国人为了生活和梦想,常常不介意通过加班来换取更高的回报。
希望所有的企业都能够坦坦荡荡承认打工人的超额付出,给出符合价值的回报,而不是想着如何抖机灵玩文字游戏,用所谓的“8小时工作制”来糊弄打工人。
这一届打工人,真的不傻。
未来是国产数据库的天下,号主已经研究国产数据库一段时间了,这里讲整个国产主流数据库的学习笔记分享一下,供参考参考!希望与大家一起共同进步!有兴趣的小伙伴可以扫描订阅(
订阅后分享自己的二维码,还可以获得其他小伙伴订阅的50%返现哟!)
小时工
文章转载自
Roger的数据库专栏
,如果涉嫌侵权,请发送邮件至:contact@modb.pro进行举报,并提供相关证据,一经查实,墨天轮将立刻删除相关内容。
评论
领墨值
有奖问卷
意见反馈
客服小墨