# 海山数据库(He3DB)源码详解:子事务块内核函数执行过程
本文介绍了子事务执行过程中,从SAVEPOINT定义子事务开始到子事务结束释放RELEASE或者回滚ROLLBACK To的内核函数执行过程。
处理TRANS_STMT_SAVEPOINT
当终端输入SAVEPOINT XX语句时,这时会发起一个子事务保存点定义的操作。首先会调用RequireTransactionBlock函数检查当前事务的状态,之后再调用DefineSavepoint函数启动一个子事务节点,加入到事务链栈中。
RequireTransactionBlock()函数执行过程:
RequireTransactionBlock()函数会调用CheckTransactionBlock()函数完成对事务状态的检查,具体的CheckTransactionBlock()函数执行过程如下:
- 调用IsTransactionBlock()检查全局结构体变量CurrentTransactionState中的blockState成员值,如果blockState等于TBLOCK_DEFAULT或者TBLOCK_STARTED,表示不存在事务块,返回false,其他返回true:
if (IsTransactionBlock())
return;
- 调用IsSubTransaction()检查全局结构体变量CurrentTransactionState中的nestingLevel成员值,如果≥2表示有子事务嵌套,返回true,否则返回false:
if (IsSubTransaction())
return;
- 判断当前事务是否为顶层事务,如果不是顶层事务直接返回退出。
if (!isTopLevel)
return;
- 如果以上检查都没有通过,则根据输入参数throwError的值输出ERROR错误还是WARING错误。
ereport(throwError ? ERROR : WARNING,
(errcode(ERRCODE_NO_ACTIVE_SQL_TRANSACTION),
/* translator: %s represents an SQL statement name */
errmsg("%s can only be used in transaction blocks",
stmtType)));
DefineSavepoint()函数执行过程:
该函数和其他事务块操作函数十分相似,内部主要是一个swith结构,说执行流程如下:

- 通过全局状态变量获取当前事务状态,并检查是否为并行事务模式,如果时并行事务则直接报错。
TransactionState s = CurrentTransactionState;
/*
* Workers synchronize transaction state at the beginning of each
* parallel operation, so we can't account for new subtransactions
* after that point.
* (Note that this check will certainly error out if s->blockState
* is TBLOCK_PARALLEL_INPROGRESS, so we can treat that as an invalid
* case below.)
*/
if (IsInParallelMode())
ereport(ERROR,
(errcode(ERRCODE_INVALID_TRANSACTION_STATE),
errmsg("cannot define savepoints during a parallel operation")));
- 通过
swtich-case结构,同时完成事务块检查和子事务创建任务。
- 事务块为TBLOCK_INPROGRESS或TBLOCK_SUBINPROGRESS状态:正常状态,通过PushTransaction()函数创建子事务切换事务状态,并为子事务name申请内存空间并命名。
case TBLOCK_INPROGRESS:
case TBLOCK_SUBINPROGRESS:
/* Normal subtransaction start */
PushTransaction();
s = CurrentTransactionState; /* changed by push */
/*
* Savepoint names, like the TransactionState block itself, live
* in TopTransactionContext.
*/
if (name)
s->name = MemoryContextStrdup(TopTransactionContext, name);
break;
- 事务块为TBLOCK_IMPLICIT_INPROGRESS状态:错误状态,事务处在隐式状态,即事务完成会自动提交或者出错自动放弃,定义子事务会与这个目的冲突。(子事务可以回滚放弃部分操作,但是隐式事务要求回滚放弃全部操作)
case TBLOCK_IMPLICIT_INPROGRESS:
ereport(ERROR,
(errcode(ERRCODE_NO_ACTIVE_SQL_TRANSACTION),
/* translator: %s represents an SQL statement name */
errmsg("%s can only be used in transaction blocks",
"SAVEPOINT")));
break;
- 事务块处在上述三种状态之外的其他状态:这些状态均是无效的状态,提交FATAL日志。
/* These cases are invalid. */
case TBLOCK_DEFAULT:
case TBLOCK_STARTED:
case TBLOCK_BEGIN:
case TBLOCK_PARALLEL_INPROGRESS:
case TBLOCK_SUBBEGIN:
case TBLOCK_END:
case TBLOCK_SUBRELEASE:
case TBLOCK_SUBCOMMIT:
case TBLOCK_ABORT:
case TBLOCK_SUBABORT:
case TBLOCK_ABORT_END:
case TBLOCK_SUBABORT_END:
case TBLOCK_ABORT_PENDING:
case TBLOCK_SUBABORT_PENDING:
case TBLOCK_SUBRESTART:
case TBLOCK_SUBABORT_RESTART:
case TBLOCK_PREPARE:
elog(FATAL, "DefineSavepoint: unexpected state %s",
BlockStateAsString(s->blockState));
break;
处理TRANS_STMT_RELEASE
当终端输入RELEASE XX语句时,这时会发起一个子事务保存点释放的操作。首先会调用RequireTransactionBlock函数检查当前事务的状态,之后再调用ReleaseSavepoint函数修改目标子事务节点的事务块状态。
RequireTransactionBlock函数的处理过程与SAVEPOINT过程相同,不做更多的阐述。
ReleaseSavepoint()函数的执行过程:
该函数和其他事务块操作函数类似,内部有一个swith结构,在此之后会修改从当前子事务到目标事务直接的事务块状态,具体执行流程如下:

- 首先,从全局变量中获得当前事务状态,并申请两个相同的变量;之后检查当前事务是否为并行事务模式。
TransactionState s = CurrentTransactionState;
TransactionState target,
xact;
if (IsInParallelMode())
ereport(ERROR,
(errcode(ERRCODE_INVALID_TRANSACTION_STATE),
errmsg("cannot release savepoints during a parallel operation")));
-
通过
swtich-case结构,完成事务块状态检查任务,在这个结构中,除了事务块状态为TBLOCK_SUBINPROGRESS可以正常退出,其他都会报错(TBLOCK_INPROGRESS和TBLOCK_IMPLICIT_INPROGRESS两个状态报ERROR,其他报FATAL)。 -
通过for循环,从当前节点回溯寻找目标节点。PointerIsValid()用于判断输入的指针是否为NULL。如果节点中成员name存在且等于目标的name,那么找到目标节点,退出循环。
for (target = s; PointerIsValid(target); target = target->parent)
{
if (PointerIsValid(target->name) && strcmp(target->name, name) == 0)
break;
}
- 检查目标节点的有效性和保存等级。
if (!PointerIsValid(target))
ereport(ERROR,
(errcode(ERRCODE_S_E_INVALID_SPECIFICATION),
errmsg("savepoint \"%s\" does not exist", name)));
/* disallow crossing savepoint level boundaries */
if (target->savepointLevel != s->savepointLevel)
ereport(ERROR,
(errcode(ERRCODE_S_E_INVALID_SPECIFICATION),
errmsg("savepoint \"%s\" does not exist within current savepoint level",
name)));
- 临时变量xact获取当前节点的事务状态值,并通过死循环修改从当前到目标值的事务块状态,直到遇到目标值退出。
xact = CurrentTransactionState;
for (;;)
{
Assert(xact->blockState == TBLOCK_SUBINPROGRESS);
xact->blockState = TBLOCK_SUBRELEASE;
if (xact == target)
break;
xact = xact->parent;
Assert(PointerIsValid(xact));
}
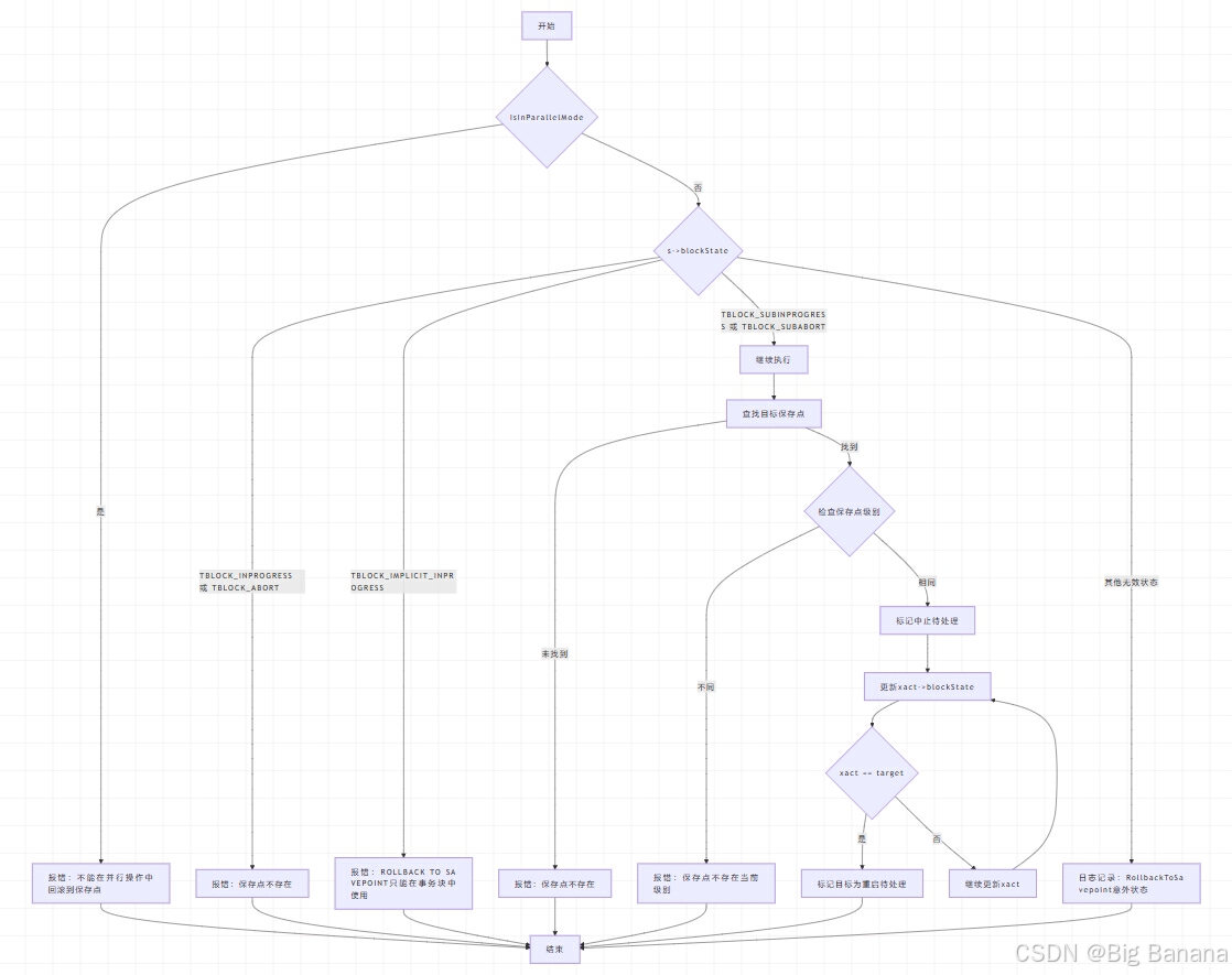
处理TRANS_STMT_ROLLBACK_TO
当终端输入ROLLBACK TO XX语句时,这时会发起一个子事务保存点回滚的操作。首先会调用RequireTransactionBlock函数检查当前事务的状态,之后再调用RollbackToSavepoint函数修改目标子事务节点的事务块状态。
RequireTransactionBlock函数的处理过程与SAVEPOINT过程相同,不做更多的阐述。
RollbackToSavepoint()函数的执行过程:

- 设定事务状态,获取当前事务状态,创建目标父节点和临时事务状态变量,并检查当前是否是并行事务模式。
TransactionState s = CurrentTransactionState;
TransactionState target, xact;
if (IsInParallelMode())
ereport(ERROR,
(errcode(ERRCODE_INVALID_TRANSACTION_STATE),
errmsg("cannot rollback to savepoints during a parallel
operation")));
- 检查事务块状态
通过switch-case结构检查当前事务块的状态,和ReleaseSavepoint()函数相似,除了处于TBLOCK_SUBINPROGRESS或TBLOCK_SUBABORT状态,可以正确退出,其余都会报错。
/* We can't rollback to a savepoint if there is no savepoint defined.*/
case TBLOCK_INPROGRESS:
case TBLOCK_ABORT:
ereport(ERROR,
(errcode(ERRCODE_S_E_INVALID_SPECIFICATION),
errmsg("savepoint \"%s\" does not exist", name)));
break;
case TBLOCK_IMPLICIT_INPROGRESS:
ereport(ERROR,
(errcode(ERRCODE_NO_ACTIVE_SQL_TRANSACTION),
errmsg("%s can only be used in transaction blocks",
"ROLLBACK TO SAVEPOINT")));
break;
/* There is at least one savepoint, so proceed. */
case TBLOCK_SUBINPROGRESS:
case TBLOCK_SUBABORT:
break;
/* These cases are invalid. */
case TBLOCK_DEFAULT:
/* ... */
elog(FATAL, "RollbackToSavepoint: unexpected state %s",
BlockStateAsString(s->blockState));
break;
- 回溯寻找目标节点。通过for循环回溯链栈,寻找目标节点target。
for (target = s; PointerIsValid(target); target = target->parent)
{
if (PointerIsValid(target->name) && strcmp(target->name, name) == 0)
break;
}
- PointerIsValid本质为宏定义,作用为判断参数是否为NULL;
- 判断target->name是否为空,且是否等于目标节点的name。如果为True,则跳出for循环;
- 检查目标节点target的状态,同时检查保存点等级。
if (!PointerIsValid(target))
ereport(ERROR,
(errcode(ERRCODE_S_E_INVALID_SPECIFICATION),
errmsg("savepoint \"%s\" does not exist", name)));
/* disallow crossing savepoint level boundaries */
if (target->savepointLevel != s->savepointLevel)
ereport(ERROR,
(errcode(ERRCODE_S_E_INVALID_SPECIFICATION),
errmsg("savepoint \"%s\" does not exist within current
savepoint level", name)));
- 修改目标点之前的状态,将当前事务到目标节点之间的状态标记为ABORT PENDING或ABORT END状态。
xact = CurrentTransactionState;
for (;;)
{
if (xact == target)
break;
if (xact->blockState == TBLOCK_SUBINPROGRESS)
xact->blockState = TBLOCK_SUBABORT_PENDING;
else if (xact->blockState == TBLOCK_SUBABORT)
xact->blockState = TBLOCK_SUBABORT_END;
else
elog(FATAL, "RollbackToSavepoint: unexpected state %s",
BlockStateAsString(xact->blockState));
xact = xact->parent;
Assert(PointerIsValid(xact));
}
- 修改xact作为目标节点的事务块状态。
/* And mark the target as "restart pending" */
if (xact->blockState == TBLOCK_SUBINPROGRESS)
xact->blockState = TBLOCK_SUBRESTART;
else if (xact->blockState == TBLOCK_SUBABORT)
xact->blockState = TBLOCK_SUBABORT_RESTART;
else
elog(FATAL, "RollbackToSavepoint: unexpected state %s",
BlockStateAsString(xact->blockState));
- 如果临时变量xact的blockState为TBLOCK_SUBINPROGRESS,将事务块状态修改为TBLOCK_SUBRESTART;
- 如果临时变量xact的blockState为TBLOCK_SUBABORT,将事务块状态修改为TBLOCK_SUBABORT_RESTART;
- 如果临时变量xact的事务块状态为其他状态,则提交FATAL日志;
完成RollbackToSavepoint函数。
BlockStateAsString(xact->blockState));
- 如果临时变量xact的blockState为TBLOCK_SUBINPROGRESS,将事务块状态修改为TBLOCK_SUBRESTART;
- 如果临时变量xact的blockState为TBLOCK_SUBABORT,将事务块状态修改为TBLOCK_SUBABORT_RESTART;
- 如果临时变量xact的事务块状态为其他状态,则提交FATAL日志;
完成RollbackToSavepoint函数。




