
客户背景
迁移方案
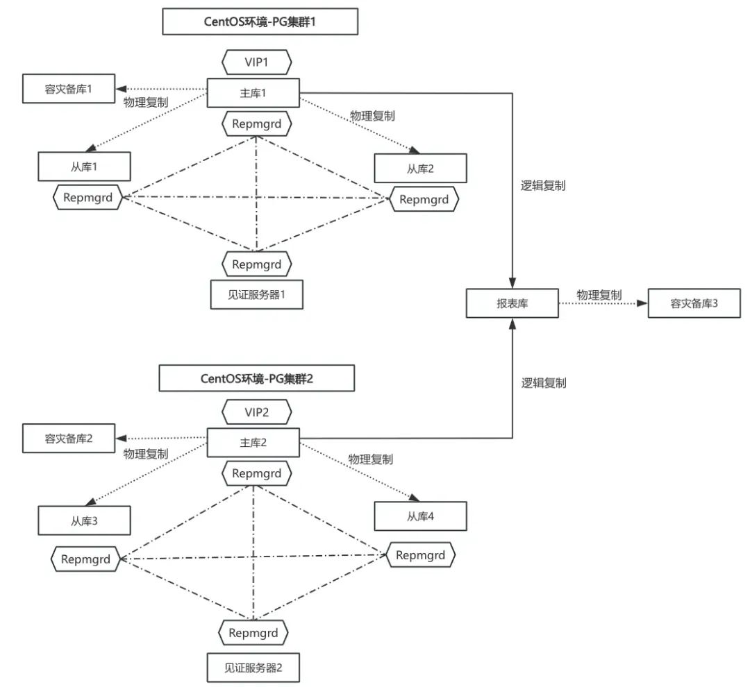
方案一


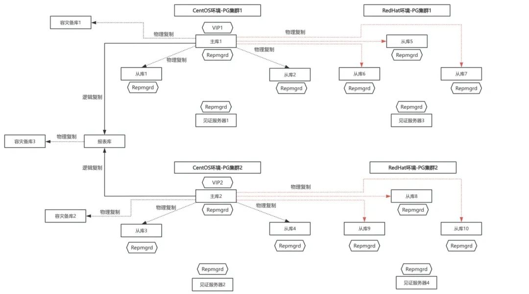
方案二

两种方案优缺点对比
方案实施
确定操作方案
具体操作步骤
RedHat环境准备工作
RedHat环境新报表库同步测试
--备份所有对象结构pg_dumpall -s -U{user_name} -p{port} -f "/xxx/all_object.sql"--备份指定schema数据pg_dump -Fd -v -a -U{user_name} -p{port} -d{db_name} -n{schema_name} -j2 -f "/xxx/{schema_name}.dump"--恢复所有对象结构psql -U{user_name} -p{port} -d{db_name} -f xxx/all_object.sql >> /xxx/all_object.log 2>&1--恢复指定schema数据pg_restore -p{port} -d{db_name} -U{user_name} -j2 xxx/schema_name.dump >> /xxx/{schema_name}.log 2>&1
--操作步骤如下a.stop PG;b.修改postgres.auto.conf,注释掉synchronous_standby_names、primary_conninfo、primary_slot_name;c.删掉pg data目录下的standby.signal文件;d.start PG
--新报表库部分命令如下create subscription {sub_name} connection 'host={master_ip} port={port} dbname={db_name} user={user_name} password={password}' publication {pub_name};alter subscription {sub_name} refresh publication ;
--新主库部分命令如下CREATE EXTENSION pgl_ddl_deploy;INSERT INTO pgl_ddl_deploy.set_configs (set_name,include_schema_regex,driver) VALUES('{pub_name}','{schema_name}','native'::pgl_ddl_deploy.driver);SELECT pgl_ddl_deploy.deploy('{pub_name}') from pgl_ddl_deploy.set_configs;SELECT pgl_ddl_deploy.add_role(oid) from pg_roles where rolname='{user_name}';select * from pgl_ddl_deploy.set_configs;--新报表库部分命令如下CREATE EXTENSION pgl_ddl_deploy;SELECT pgl_ddl_deploy.add_role(oid) from pg_roles where rolname='{user_name}';alter subscription {sub_name} refresh publication;
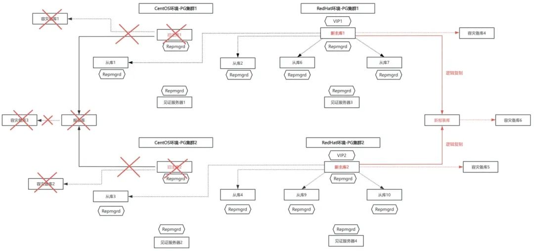
正式切换整体步骤
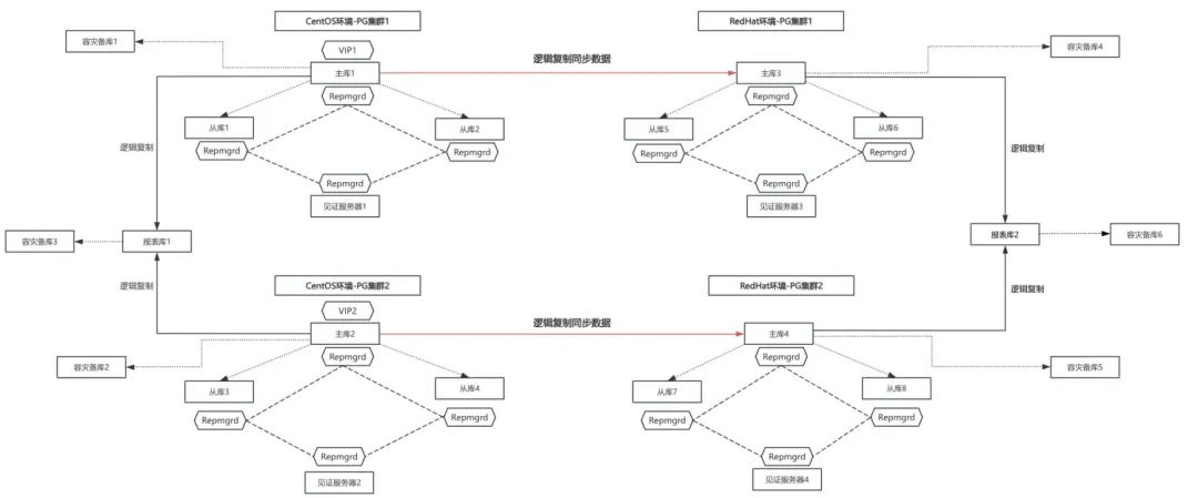
总结

点击 阅读原文 直达云掣官网
文章转载自云掣YunChe,如果涉嫌侵权,请发送邮件至:contact@modb.pro进行举报,并提供相关证据,一经查实,墨天轮将立刻删除相关内容。




