企业中构建大模型是个系统工程,除了资源外,顶层架构如何设计关系到大模型应用的质量,技术社群的这篇文章《企业大模型应用的顶层架构设计》给我们讲解了企业大模型应用的顶层架构设计,可以学习借鉴。
大模型相关历史文章,
一、大模型技术应用现状与趋势
近年来,以ChatGPT等为代表的大模型技术迅速崛起,在自然语言理解、语音识别、图像生成等领域取得显著突破,展现出广阔的商业应用前景。大模型凭借其强大的学习与泛化能力,正在加速人工智能技术赋能产业界,重塑各行各业的业务模式与价值创造路径。
然而,大模型技术的落地应用仍面临诸多挑战。算力瓶颈、数据壁垒、模型适配、人才稀缺等问题交织,亟需业界携手攻坚。如何选择合适的技术架构,建设高性能的算力平台?如何突破数据孤岛,构建高质量的数据集、加速高质量高效数据供给?如何优化模型在垂直领域的适配与应用?如何建立科学的模型评估与风险管控机制?这些都是大模型落地过程中需要直面的现实难题。
随着产业界对大模型技术的加速拥抱,从概念验证到规模化部署的大模型项目正在如火如荼地展开。金融、电商、制造等行业头部机构纷纷布局,加速技术能力与业务场景的融合。对话式AI助手、智能投顾平台、车间预测性维护等创新应用接连涌现,释放出大模型技术赋能产业升级的巨大潜力。越来越多的机构开始积极探索适合自身的大模型应用路径,大模型技术的产业化进程正在加速。
二、大模型应用落地总体“四维认知”框架
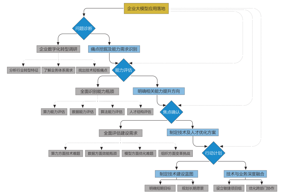
面对大模型技术应用的机遇与挑战,如何找准突破口,加速模型理念走向落地?我们提出“四维认知”的分析框架(如图1所示),从问题诊断、能力评估、焦点确认、行动计划四个维度,循序渐进地推进大模型应用项目的实施。

图1 问题诊断、能力评估、焦点确认、行动计划四维认知框架
1.问题诊断:直面行业转型现状与痛点
数字化转型是大势所趋,但不同行业、企业的起点与诉求不尽相同。在启动大模型项目时,必须深入分析行业转型的阶段性特征、业务体系的现实需求以及技术架构的短板痛点,找准问题,避免照搬照抄。例如,金融机构在数字化转型过程中可能面临客户体验不佳、风控效率低下、投研质量参差不齐等痛点。大模型技术恰恰可以助力智能客服、风控预警、智能投顾等场景,为金融业务注入新动能。选准问题,大模型才有用武之地。
同时,我们还要审慎评估大模型技术的适用边界。大模型并非包治百病的灵丹妙药,在特定场景下,规则系统、专家知识库等传统方法可能更为高效。因此,找准大模型的最佳发力点至关重要。这需要企业在大模型能力建设规划的前期调研阶段充分了解行业特点、梳理业务全流程,找到传统技术难以胜任、而大模型恰能填补空白的关键领域。唯有“对症下药”,大模型技术的效能才能淋漓尽致地释放。
2.能力评估:诊断短板,明确能力提升路径
找准问题仅仅是第一步,还需要进一步诊断企业在大模型应用方面的短板,给出补齐相关能力的“药方”。例如,面对智能客服中语料质量不高、对话连贯性差等痛点,需要企业在数据治理能力、多轮对话技术等方面加强储备。面对智能投顾的知识库构建难题,可能需要企业在知识抽取与融合、知识库查询优化等方面多下功夫。只有对症下药,持续打造与业务场景深度融合的大模型能力,才能让技术优势充分释放。
在能力诊断时,要全面审视企业在算力、数据、算法等方方面面的成熟度。针对每个维度,可以设计一套科学的评估框架,对标业界最佳实践,找出差距所在。同时,也要立足企业自身的战略定位、资源禀赋、人才储备等因素,因地制宜地制定能力提升计划。能力建设的节奏须把握好,短期可聚焦刚需,快速见效;长期应着眼全局,分步推进。在这个过程中,要注重内外部资源的有机协同。业务条线明确需求,科技条线给出方案,数据部门强化治理,外部伙伴助力攻坚。只有形成合力,大模型能力建设才能行稳致远。
3.焦点确认:聚焦待补齐能力背后的技术议题
大模型能力的提升并非一蹴而就,需要在算力基础、数据积累、模型优化等方面持续发力。在算力层面,可能涉及分布式训练、芯片选型、网络拓扑等技术难题。在数据层面,可能需要攻克多源异构数据融合、数据隐私保护、高质量数据供给等瓶颈。在模型层面,可能需要聚焦模型压缩、小样本学习、推理加速等问题。唯有对焦技术壁垒,才能为补齐能力扫清障碍。针对这些待提升能力,企业需要通过对相关技术议题进行探讨,以深入了解大模型落地过程中的关键挑战和应对思路。
同时,还要注意技术选型的前瞻性。大模型技术发展日新月异,今天的“最佳”实践可能明天就会被更优方案取代。因此,企业在技术架构设计时要兼顾当下需求与未来升级,既要立足成熟方案快速落地,又要为技术迭代预留空间。通过插件化、分层化的系统设计,构建开放、灵活、可扩展的技术框架,最大限度地延长架构生命周期。此外,伴随大模型技术的民主化趋势,开源框架不断涌现。企业需要积极拥抱开源社区,学习借鉴各路先进经验,避免闭门造车。通过内部创新与外部协作的有机融合,在错综复杂的技术路线中找准方向,让大模型能力的建设工作稳步推进。
4.行动计划:制定技术建设路线图,有的放矢地行动
梳理清楚大模型落地所需的能力体系只是第一步,接下来还需要以行动为指引,将愿景变为现实。这需要企业找准发力重点,制定技术建设的长短期目标、阶段性节奏和科学实施路径,制定大模型人才培养计划,优化跨部门协作机制,为大模型赋能业务打下坚实基础。同时,还要立足模型全生命周期管理视角,将概念验证、功能开发、流程优化、逐步扩展等环节打通,让每一个阶段性目标都能及时兑现,释放大模型的价值红利。
当然,行动计划并不止步于蓝图绘制,更要确保相关战略的有效落地执行。在企业推进大模型落地的关键节点,建议成立敏捷项目组,集中优势兵力,开展快速迭代。同时,建立科学的评估机制,通过技术指标、业务指标等多维度评估项目成效,及时优化迭代方向。此外,营造创新氛围,宽容失败,鼓励先行先试,让团队在攻坚克难中砥砺成长。最后,还要加强宣导,让大模型技术深入人心,调动全员参与的积极性,让组织的每个细胞都能感受到大模型技术带来的创新活力,进而形成强大合力。
三、解构大模型落地路径
在当前众多大模型与各类算力卡并存的复杂背景下,企业首先需要进行顶层规划,做好分层解耦的架构设计。这一设计应当能够适应不同大模型和算力资源的灵活组合,为未来的技术迭代预留空间。同时,还需要建立算力资源的集中管控机制和闭环运营体系,确保大模型应用的可持续发展。在这一总体框架下,企业可以从算力规划、数据治理、模型优化、组织进化四个维度,有序推进大模型落地的关键技术栈、典型场景应用与实施路径安排(如图2所示)。

图2 基于“四维认知”框架的大模型体系化建设安排
在算力规划方面,我们需要重点分析大模型对企业IT架构的冲击和应对策略。大模型训练对算力、网络、存储等资源有着苛刻的要求,传统数据中心可能难以完全满足。为了适应大模型时代的挑战,企业需要从硬件选型、架构设计、资源调度等多个维度进行针对性的优化和重塑,建设灵活高效的新型数据中心。
面对动辄百万核、千亿参数的超大规模训练任务,传统的小集群部署模式已然捉襟见肘。我们须与时俱进,优化IT架构,引入GPU服务器、高速互联、并行计算等先进技术,构建弹性灵活的分布式算力平台。这其中可能涉及容器编排、资源调度、混合部署、云边协同等诸多技术细节,需要科技人员审时度势、因地制宜地设计方案。同时,应当考虑引入智能化的资源调度系统,实现对不同类型算力资源的动态分配和优化利用,以适应大模型训练和推理的多样化需求。
此外,针对不同阶段的算力需求,算力平台还要具备弹性伸缩能力。概念验证阶段可通过小规模集群或云端算力快速启动;应用规模化阶段则要充分利用本地算力,平衡性能与成本;业务爆发阶段还要能够合规调用公有云等外部资源,化解峰值压力。最后,掌握芯片选型之道也是算力规划的重要内容。不同品牌、型号的AI芯片在算力、功耗、成本等方面各有千秋,需要根据训练规模、成本预算、场景特点等进行综合权衡。
在算力规划中还需要特别注意分层解耦的架构设计。这种设计应该能够支持多种大模型和算力卡的灵活组合,以适应不同的应用场景和性能需求。例如,可以将计算层、存储层、网络层进行解耦,采用模块化设计,使得各层可以独立升级和优化。同时,应建立统一的资源调度平台,实现对不同类型算力资源的集中管控和优化分配,提高资源利用效率。
总体来说,新型数据中心的建设需要在诸多技术领域统筹兼顾,准确把握技术发展脉搏,充分衡量企业自身禀赋,在性能、成本、安全、弹性等多个维度找到平衡点,才能真正构建起满足大模型应用需求的高效基础设施。
在数据治理方面,我们需要进行体系化的考虑和安排,以更好地支撑大模型的训练及推理。高质量的数据是大模型的生命力之源,但现实中的数据维度及质量可能存在一定的瑕疵。因此,数据清洗与标注是大模型数据准备阶段的头等大事。通过数据标准化、字段补全、噪声剔除等手段,持续提升训练语料的质量。针对行业定制化模型,还需要有针对性地采集、扩充行业语料。利用多方收集、众包平台等方式获取海量数据,并通过主动学习、迁移学习等技术缓解标注瓶颈。
当然,大量高质量训练数据的获取只是第一步,数据的有效组织与管理更是一大考验。这就要求我们从源头入手,打破数据孤岛,优化完善数据中台,实现数据全生命周期的采集、存储、共享和治理。作为数据中台的核心组件,面向大模型优化的数据存储系统也需要有针对性地设计。例如,采用对象存储、HDFS、NAS等适合海量非结构化数据的分布式存储技术可能是重要的技术方向。再如,同时保证数据的供给效率,通过高性能数据存储匹配算力集群训练需求,避免训练过程中昂贵GPU/NPU算力闲置等待。同时,还应考虑引入数据湖技术,以支持多源异构数据的统一存储和管理,并结合元数据管理系统,实现数据的快速检索和高效利用,为大模型训练提供更加丰富和高质量的数据支持。
此外,在数据的管理组织上我们要充分考虑大模型训练的特点和需求。通过主题划分、领域划分等方式,实现语料的细粒度管理,方便训练时快速检索和调用。合理运用知识图谱等技术,将结构化数据与非结构化数据进行融合,挖掘实体、关系等深层语义。此外,在数据共享时还要兼顾隐私保护和合规审核,在确保业务安全的同时,最大限度地释放数据价值。通过联邦学习、差分隐私等技术,实现模型与数据的隔离训练,在保护隐私的同时,赋能业务创新。
在模型优化方面,我们需要聚焦大模型应用效果与效率提升的道法术器。针对业务场景的差异化诉求,需要选择恰当的预训练模型进行微调。微调之外,模型压缩、知识蒸馏、推理优化等技术,可进一步压缩模型体积,提升推理速度,助力大模型的快速响应。此外,面向长文本、多模态场景,还需要针对性地优化模型结构。采用稀疏注意力、局部敏感哈希等技术,突破文本长度瓶颈;引入跨模态Transformer、对比语言-图像预训练等范式,实现多模态信号的深度融合。针对冷启动场景,还可利用提示学习、少样本学习,在小样本条件下实现快速任务适配。
在模型优化的基础上还需要建立完善的模型运营体系。这包括模型的持续监控、性能评估、版本管理和迭代更新等。通过建立闭环的运营机制,可以及时发现模型在实际应用中的问题,进行针对性优化,确保大模型应用的长期稳定性和效果。同时,这种运营体系也应该能够支持多种大模型的并行管理,为企业提供灵活选择和切换不同模型的能力。
在应用实施层面,全流程的模型管理平台是大模型落地的重要工具。集合数据处理、模型训练、模型服务、推理部署等环节于一体,帮助企业快速实现从训练到推理的端到端闭环。平台要做到界面友好、组件丰富、流程可视,赋能业务人员参与调优。要建立模型版本管理,实现模型快速迭代。要支持弹性伸缩,匹配业务负载变化。要全面管控风险,从数据合规、伦理审核、模型评测等环节入手,多管齐下筑牢大模型的安全防线。此外,还应建立模型性能监控和自动优化机制,通过持续的数据收集和分析,识别模型在实际应用中的瓶颈,并自动触发优化流程,确保模型性能的持续提升。
在组织保障方面,我们需要探索大模型落地背后的组织变革之道。大模型应用的引入往往需要打破原有的部门藩篱,重塑业务流程,对组织架构提出了新的挑战和要求。为了适应大模型时代的变革节奏,我们要建立敏捷高效的大模型项目团队,打通需求、算法、工程等壁垒,形成研发一体化的创新团队。这对领导者的思维方式和管理风格也提出了更高的要求。领导者要以开放心态拥抱变革,营造支持创新的企业文化,为大模型应用的落地创造良好的组织土壤。
在组织层面还需要建立跨部门的大模型应用协调机制。这个机制应该包括IT部门、业务部门、数据部门等多方代表,共同制定大模型应用的顶层规划和战略路线图。同时,要建立专门的大模型运营团队,负责算力资源的集中管控、模型的持续优化和应用场景的拓展。这个团队应该具备跨学科的知识背景,能够在技术、业务和管理之间搭建桥梁,推动大模型应用的可持续发展。
在人才队伍建设方面,大模型时代呼唤一批复合型的“全能”人才。他们需要对算法、工程、业务、产品等各领域都有深入的理解和融会贯通的能力。因此,企业要建立全方位的人才培养体系,加速人才的赋能成长。同时,还要为人才搭建内外交流的平台,鼓励跨界学习,促进思想的碰撞和融合。
随着大模型技术的深入应用,数据中心的人才结构同样也面临重塑的挑战。在传统的系统、存储、网络等基础架构人才的基础上,企业还需要引进算法、数据、MLOps等领域的专业人才。其中大规模高性能的数据存储和管理是大模型应用的基石,这就要求相关人才具备扎实的分布式存储、数据治理等专业技能。为此,建议拓宽人才引进的渠道,并构建体系化的人才培养机制。
需要强调的是,大模型带来的组织效应绝不止于技术领域,它是一场触及企业方方面面的系统性变革。财务预算、业务流程、考核体系等都需要适时优化重构,以适配大模型应用的特点和节奏。只有以变革者的视角,从战略高度系统规划大模型的组织赋能路径,才能最终实现流程再造、效率提升的转型目标,让大模型技术真正内化为组织创新的源动力。
因此,大模型技术方兴未艾,产业化之路任重道远。新型数据中心作为大模型应用落地的物理载体和技术平台,在其产业化进程中扮演着至关重要的角色。构建高效的新型数据中心需要产学研用各界通力协作,在技术选型、架构设计、场景落地等方面凝聚共识,形成最佳实践。这是一项复杂的系统工程,对前沿技术洞察力、行业需求理解力、多方资源协同力都提出了严苛要求。此外,大模型应用还面临算力瓶颈、数据壁垒、模型适配、人才稀缺等诸多难题。我们须以开放的心态广泛参与跨界交流,以多学科协同攻关推动大模型技术成熟和产业化落地。聚焦以上问题,本期专刊将集中为大家呈现当前大中型企业在探索大模型应用落地过程中的阶段性成果共识和宝贵经验。
站在时代的潮头,大模型的未来已然清晰可见。无论是金融、电商、制造还是其他领域,大模型技术正在掀起新一轮效率革命和价值洞察。面对这场智能化变革浪潮,唯有敢为人先地拥抱变化,积极探索大模型与行业应用的最佳结合点,才能在风起云涌的时代乘风而上。
我们深信,随着算力基础设施的不断完善、数据治理体系的日臻成熟、模型优化技术的持续精进、组织变革机制的逐步健全,大模型必将在更多行业、更多场景落地生根、开花结果,成为数字经济时代的璀璨星辰。





