
👆 立即咨询 TiDB 企业版 👆

12 月的上海,寒风中透着一股暖意,TiDB 社区活动(上海站)在热烈的讨论和交流中圆满落幕。来自小红书、爱奇艺、咪咕视讯等知名企业的专家,分享了 TiDB 在核心业务场景中的应用实践和降本增效的策略。现场座无虚席,热情高涨,让我们一起回顾这场盛会,感受 TiDB 如何助力企业技术革新,共同见证社区成员携手推动的数据库技术进步。

资料下载专区
小红书:如何用 TiDB 来应对业务增长和降本增效的挑战
咪咕视讯:选择 TiDB 应对内容核心业务场景的探索与挑战
爱奇艺:百套 TiDB 升级收益与实践经验分享
华安基金 ✖ TiDB:HTAP 场景下的数据库选择
TiFlash:提速聚合计算 & 简化技术栈
数禾科技:用 TiDB 简化技术栈的实践与洞见
如何上手 TiDB?轻松启航,全速前进!

分享回顾

分享嘉宾:蔡金龙 | 小红书关系数据库负责人
分享主题:小红书:如何用 TiDB 来应对业务增长和降本增效的挑战
蔡金龙老师分享了小红书在数据库方面应用 TiDB 应对业务增长和降本增效的经验。小红书业务增长迅速,面临存储和性能要求多样、数据库规模增速快等挑战,运维存在稳定性保障不足等问题。其选型思路是基于问题和需求定制方案,构建丰富生态。在降本增效上,从保稳定与降成本、提效率与降成本、省资源与降成本三方面着手,包括故障演练等措施、平台化智能化建设、关停并转等操作。
>>>左右滑动查看更多<<<
点击此处丨立即观看

分享嘉宾:郭灏 | 咪咕视讯数据库中间件技术专家
分享主题:咪咕视讯:选择 TiDB 应对内容核心业务场景的探索与挑战
郭灏老师分享了咪咕视讯选择 TiDB 应对内容核心业务场景的探索与挑战相关内容。TiDB 应用于咪咕视频内容分发平台系统,带来多方面收益,包括设备和开发成本节省、CICD 效率提升、运维架构和效率优化等。选型思路从效用、效率、支持面考虑,有九大测评维度。郭老师还分享了向容器化平台过渡及迁移一二级用户中心系统的后续计划以及相关心得感想。
>>>左右滑动查看更多<<<
点击此处丨立即观看

分享嘉宾:孟维克 | 爱奇艺 DBA
分享主题:爱奇艺:百套 TiDB 升级收益与实践经验分享
孟维克老师分享了爱奇艺在百套 TiDB 的升级收益与实践过程。爱奇艺选择 TiDB 是因为互联网业务发展致使数据量剧增,业务不想受分库分表限制,且 TiDB 的特性有助于快速决策。升级路线综合考虑版本、业务特性等因素规划。升级时遇到业务报错、组件启动失败等问题,均找到相应解决办法。升级后,在聚合计算 SQL 性能提升、TTL 清理、dashboard 功能增强、备份同步优化等多方面获得显著收益。
>>>左右滑动查看更多<<<
点击此处丨立即观看

分享嘉宾:郑圣瑜 | 华安基金大数据开发工程师
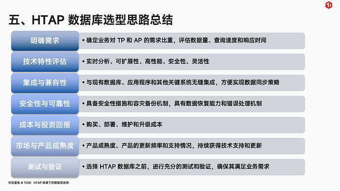
分享主题:华安基金 ✖ TiDB:HTAP 场景下的数据库选择
郑圣瑜老师分享了在 HTAP 场景下数据库选择的相关内容。华安基金业务发展需要分布式 HTAP 数据库,原有技术体系以集中式架构为主。选择 TiDB 的原因包括符合信创要求、产品架构领先且经选型验证产品能力优秀等。郑老师还着重介绍了 TiDB 新特性如 PipelinedDML、资源管控等助力业务,总结了 HTAP 数据库选型思路。
>>>左右滑动查看更多<<<
点击此处丨立即观看

分享嘉宾:姚春晖 | TiDB 社区版主
分享主题:TiFlash:提速聚合计算 & 简化技术栈
姚春晖老师分享了 TiFlash 相关内容。首先介绍了 TiDB 四种类型节点作用及架构,接着讲述个人选择 TiDB 的理由。TiFlash 适合带 groupby 的聚合计算 SQL,其 MPP 模式可优化 HASHJOIN 执行。姚老师还介绍了 TiFlash 架构及 HTAP 实现并分析了其应用的优缺点。
>>>左右滑动查看更多<<<
点击此处丨立即观看

分享嘉宾:杨赛峰 | 数禾科技资深 DBA
分享主题:数禾科技:用 TiDB 简化技术栈的实践与洞见
杨赛峰老师分享了数禾科技使用 TiDB 简化技术栈后,具有特征开发门槛降低、技术栈简化、数据时效提升、交付周期缩短、成本降低等收益。数禾科技 TiDB 运维实践包括资源隔离、应用端自动 kill、熔断功能等。杨老师期待 TiDB 新特性,希望其具备更多能力,后续计划迁移大表和部分业务至 TiDB。
>>>左右滑动查看更多<<<
点击此处丨立即观看

分享嘉宾:包光磊 | PingCAP 赋能创新团队负责人
分享主题:如何上手 TiDB?轻松启航,全速前进!
包光磊老师从实践案例和经验出发,分享新手怎么利用好 TiDB.AI、TiDBlab,学好 TiDB。
点击此处丨立即观看
颁奖环节

TiDB 社区地区组织者:赵月顺老师、薛晓刚老师

TiDB 社区荣誉地区组织者:薛晓刚老师
薛晓刚老师自从 2022 年-2024 年一共组织了 TiDB 社区上海站的 3 场活动
现场花絮

左右滑动查看更多精彩花絮
期推荐

【TiDB 大连地区交流回顾】聊聊从数据库选型到运维 TiDB 为你带来的全新体验!➠
【资料分享】玩转 Data+AI:TiDB 向量引擎解密 ➠
【TiDB 杭州地区交流回顾】核心系统上 TiDB 的收益和体验&多业务场景如何在 TiDB 一站式实现➠
👇 立即咨询 TiDB 企业版 👇









































