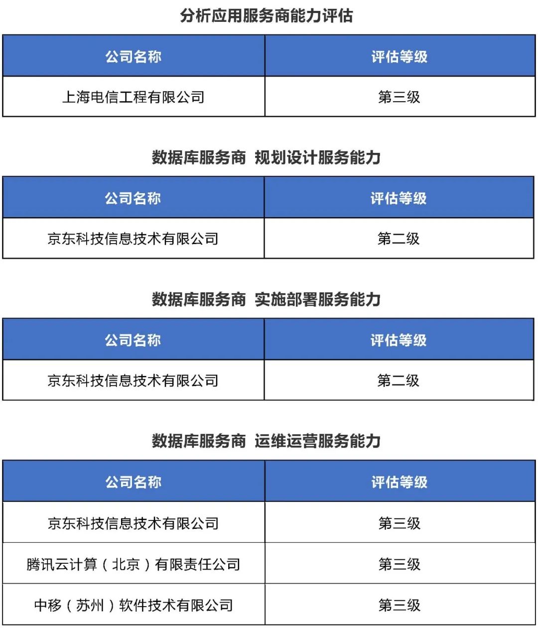
2021年11月29日,中国信通院第三批“大数据服务商能力评估”评审会结束。本次评审会专家由来自中央国债登记结算有限责任公司、中国农业银行股份有限公司、中国建设银行股份有限公司、东方证券股份有限公司等单位的专家共同担任。评审环节包括答辩材料讲解、评估报告审核、质询与答疑、集中评议4个环节。本批共计4家企业完成了6个项目的评估,整体评审结果如下。
第三批大数据服务商能力评估评审结果详情(排名不分先后):

通过本批次大数据服务商能力评估的评估证书,将于12月20日在“2021数据资产管理大会”上公开颁发。
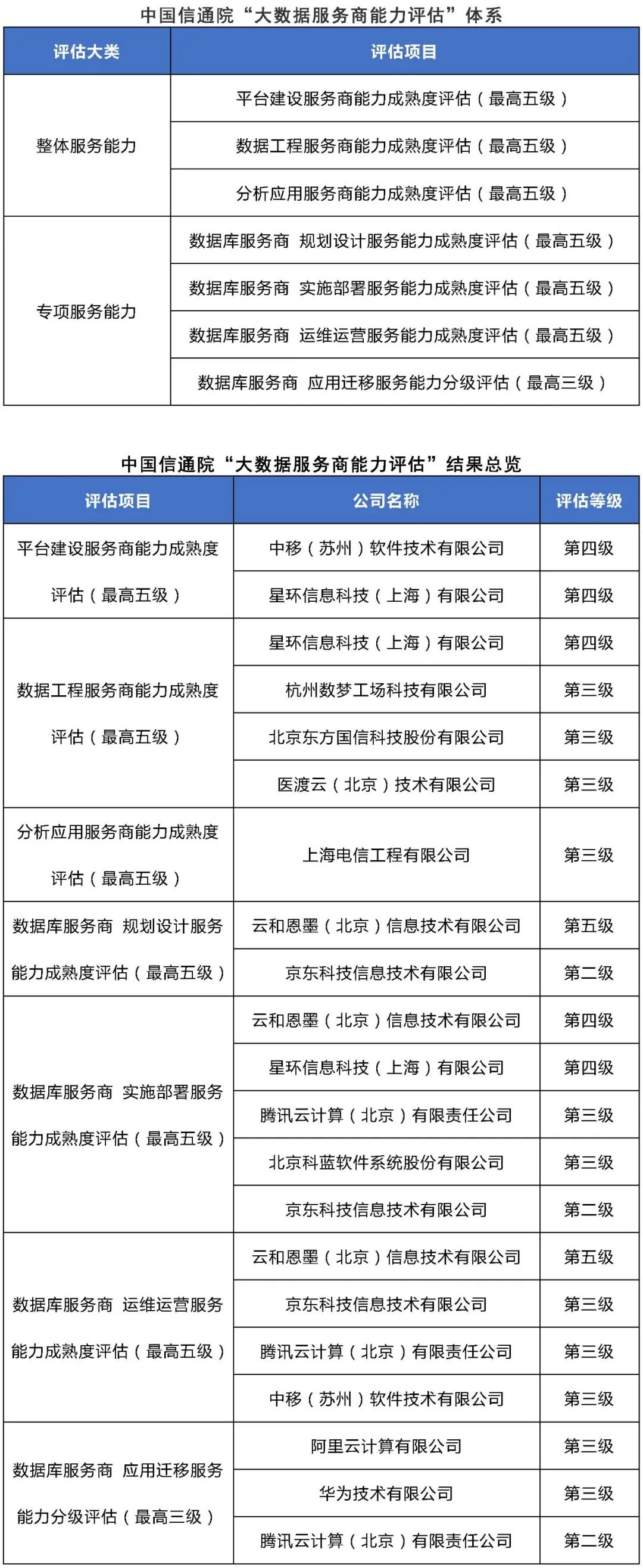
中国信通院“大数据服务商能力评估”主要面向可以为客户提供各类大数据实施运维服务的服务商,旨在依据标准通过材料展示、问答质询、工具演示等方式全面衡量服务商提供某类服务的能力水平,助力应用方完成项目建设服务商的选型,增强供应商对于自身服务能力水平的认知。大数据服务商能力评估体系当前分为面向平台建设、数据工程、分析应用三类服务商的整体服务能力,以及面向特定重要领域或业务场景的专项服务能力,自2020年7月发布以来,三个批次的评估中共完成了对于12家企业的21个评估。

第四批“大数据服务商能力评估”即将开始报名,评估证书将于2022年6月的“大数据产业峰会”颁发,欢迎各类优秀大数据服务商报名参加!
欢迎联系咨询:
马嘉慧
15596670369
majiahui@caict.ac.cn
校 审 | 陈 力、 珊 珊
编 辑 | 凌 霄

推荐阅读



文章转载自中国信通院CAICT,如果涉嫌侵权,请发送邮件至:contact@modb.pro进行举报,并提供相关证据,一经查实,墨天轮将立刻删除相关内容。




