硬盘是大家都很熟悉的设备,一路走来,从HDD到SSD,从SATA到NVMe,作为NVMe SSD的前端接口,PCIe再次进入我们的视野。作为x86体系关键的一环,PCIe标准历经PCI,PCI-X和PCIe,走过近30年时光。其中Host发现与查找设备的方式却一脉沿袭,今天我们先来聊一聊PCIe设备在一个系统中是如何发现与访问的。
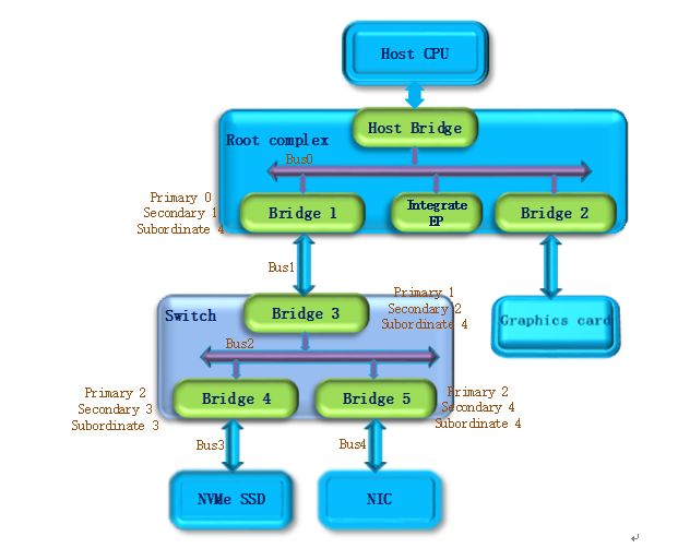
首先我们来看一下在x86系统中,PCIe是什么样的一个体系架构。下图是一个PCIe的拓扑结构示例,PCIe协议支持256个Bus, 每条Bus最多支持32个Device,每个Device最多支持8个Function,所以由BDF(Bus,device,function)构成了每个PCIe设备节点的身份证号。

PCIe体系架构一般由root complex,switch,endpoint等类型的PCIe设备组成,在root complex和switch中通常会有一些embeded endpoint(这种设备对外不出PCIe接口)。这么多的设备,CPU启动后要怎么去找到并认出它们呢? Host对PCIe设备扫描是采用了深度优先算法,其过程简要来说是对每一个可能的分支路径深入到不能再深入为止,而且每个节点只能访问一次。我们一般称这个过程为PCIe设备枚举。枚举过程中host通过配置读事物包来获取下游设备的信息,通过配置写事物包对下游设备进行设置。
第一步,PCI Host主桥扫描Bus 0上的设备(在一个处理器系统中,一般将Root complex中与Host Bridge相连接的PCI总线命名为PCI Bus 0),系统首先会忽略Bus 0上的embedded EP等不会挂接PCI桥的设备,主桥发现Bridge 1后,将Bridge1 下面的PCI Bus定为 Bus 1,系统将初始化Bridge 1的配置空间,并将该桥的Primary Bus Number 和 Secondary Bus Number寄存器分别设置成0和1,以表明Bridge1 的上游总线是0,下游总线是1,由于还无法确定Bridge1下挂载设备的具体情况,系统先暂时将Subordinate Bus Number设为0xFF。

第二步,系统开始扫描Bus 1,将会发现Bridge 3,并发现这是一个switch设备。系统将Bridge 3下面的PCI Bus定为Bus 2,并将该桥的Primary Bus Number 和 Secondary Bus Number寄存器分别设置成1和2,和上一步一样暂时把Bridge 3 的Subordinate Bus Number设为0xFF。

第三步,系统继续扫描Bus 2,将会发现Bridge 4。继续扫描,系统会发现Bridge下面挂载的NVMe SSD设备,系统将Bridge 4下面的PCI Bus定为Bus 3,并将该桥的Primary Bus Number 和 Secondary Bus Number寄存器分别设置成2和3,因为Bus3下面挂的是端点设备(叶子节点),下面不会再有下游总线了,因此Bridge 4的Subordinate Bus Number的值可以确定为3。

第四步,完成Bus 3的扫描后,系统返回到Bus 2继续扫描,会发现Bridge 5。继续扫描,系统会发现下面挂载的NIC设备,系统将Bridge 5下面的PCI Bus设置为Bus 4,并将该桥的Primary Bus Number 和 Secondary Bus Number寄存器分别设置成2和4,因为NIC同样是端点设备,Bridge 5的Subordinate Bus Number的值可以确定为4。

第五步,除了Bridge 4和Bridge 5以外,Bus2下面没有其他设备了,因此返回到Bridge 3,Bus 4是找到的挂载在这个Bridge下的最后一个bus号,因此将Bridge 3的Subordinate Bus Number设置为4。Bridge 3的下游设备都已经扫描完毕,继续向上返回到Bridge 1,同样将Bridge 1的Subordinate Bus Number设置为4。

第六步,系统返回到Bus0继续扫描,会发现Bridge 2,系统将Bridge 2下面的PCI Bus定为Bus 5。并将Bridge 2的Primary Bus Number 和 Secondary Bus Number寄存器分别设置成0和5, Graphics card也是端点设备,因此Bridge 2 的Subordinate Bus Number的值可以确定为5。
至此,挂在PCIe总线上的所有设备都被扫描到,枚举过程结束,Host通过这一过程获得了一个完整的PCIe设备拓扑结构。

系统上电以后,host会自动完成上述的设备枚举过程。除一些专有系统外,普通系统只会在开机阶段进行进行设备的扫描,启动成功后(枚举过程结束),即使插入一个PCIe设备,系统也不会再去识别它。
在linux操作系统中,我们可以通过lspci –v -t命令来查询系统上电阶段扫描到的PCIe设备,执行结果会以一个树的形式列出系统中所有的pcie设备。如下图所示,其中黄色方框中的PCIe设备是北京忆芯科技公司(Bejing Starblaze Technology Co., LTD.)推出的STAR1000系列NVMe SSD主控芯片,图中显示的9d32是Starblaze在PCI-SIG组织的注册码,1000是设备系列号。

STAR1000设备的BDF也可以从上图中找出,其中bus是0x3C,device是0x00,function是0x0,BDF表示为3C:00.0,与之对应的上游端口是00:1d.0。
我们可以通过“lspci –xxx –s 3C:00.0”命令来列出该设备的PCIe详细信息(技术发烧友或数字控请关注该部分)。这些内容存储在PCIe配置空间,它们描述的是PCIe本身的特性。如下图所示(低位地址0x00在最左边),可以看到这是一个非易失性存储控制器,0x00起始地址是PCIe的Vendor ID和Device ID。Class code 0x010802表示这是一个NVMe存储设备。0x40是第一组capability的指针,如果你需要查看PCIe的特性,就需要从这个位置开始去查询,在每组特征的头字段都会给出下一组特性的起始地址。从0x40地址开始依次是power management,MSI中断,链路控制与状态,MSI-X中断等特性组。这儿特别列出了链路特征中的一个0x43字段,表示STAR1000设备是一个x4lane的链接,支持PCIe Gen3速率(8Gbps)。

当然也可以使用lspci –vvv –s 3C:00.0命令来查看设备特性,初学者看到下面的列表也就一目了然了。

Host在枚举设备的同时也会对设备进行配置,每个PCIe设备都会指定一段CPU memory访问空间,从上面的图中我们可以看到这个设备支持两段访问空间,一段的大小是1M byte,另一段的大小是256K byte,系统会分别指定它们的基地址。基地址配置完成以后,Host就可以通过地址来对PCIe memory空间进行访问了。
PCIe memory空间关联的是PCIe设备物理功能,对于STAR1000系列芯片而言,物理功能是NVMe,memory中存放的是NMVe的控制与状态信息,对于NMVe的控制以及工作状态的获取,都需要通过memory访问来实现。
下面以NVMe命令下发为例简单描述PCIe设备的memory访问。NVMe命令下发的基本操作是1)Host写doorbell寄存器,此时使用PCIe memory写请求。如下图所示,host发出一个memory write(MWr)请求,该请求经过switch到达要访问的NVMe SSD设备。

这个请求会被端点设备接收并执行2)NVMe读取命令操作。如下图所示,此时NVMe SSD作为请求者,发出一个memory read(MRd)请求,该请求经过Switch到达Host,Host作为完成者会返回一个完成事物包(CplD),将访问结果返回给NVMe SSD。

这样,一个NVMe的命令下发过程就完成了。同样,NVMe的其他操作比如各种队列操作,命令与完成,数据传输都是通过PCIe memory访问的方式进行的,此处不再详述。
通过上面的描述,相信能够帮助大家了解PCIe的设备枚举和memory空间访问。以后会继续与大家探讨PCIe的其他内容,比如PCIe的协议分层,链路建立,功耗管理等等。目前PCIe协议还正在不断的快速演进中,2017年发布的PCIe Gen4标准,每条Serdes支持的速率已经达到16Gbps,Gen5也在加速制定中,其速率会再翻一倍达到32Gbps。Starblaze会紧跟技术的发展趋势,提供速率更高,性能更好更稳定的NVMe SSD系列产品。




