前言
各位 PGer 大家好,许久不见,春节假期躺平了半个月,都有点荒废了。
今天与各位聊一个十分专业的技术问题——PostgreSQL 中的复合索引和 INCLUDE 索引有何区别,这二者孰优孰劣?什么场景下需要选择复合索引,什么场景 INCLUDE 索引又更为合适?我想很多老鸟或许都未能说得清。同时,最近爆火的当红炸子鸡 DeepSeek 和 ChatGPT 相碰撞,同时面对这个问题又会擦除怎样的火花?
DeepSeek 怎么说
DeepSeek 最近是火出了圈,每天铺天盖地的信息,让我们试试!(同时勾选上深度思考和联网搜索 🔍)
在 PostgreSQL 中,有复合索引,也有 INCLUDE 索引,这二者的区别是什么?各自适用于什么场景?各自的优劣势是什么?
复合索引优势:
•对多列条件的查询和排序有显著优化效果。•减少随机 I/O (通过覆盖查询避免回表)。
复合索引劣势:
•索引键长度较大:所有列的值都存储在索引树的每一层,可能导致索引体积膨胀。•维护成本高:对索引列的更新 (如频繁修改 col1 或 col2) 会触发索引重组。
INCLUDE 索引优势:
•更小的索引键:包含列不参与 B-Tree 结构构建,减少索引层级和体积。•更低的维护成本:对包含列的更新不会触发索引树重组(仅叶子节点数据更新)。•灵活的覆盖查询:可以按需添加需要返回的列,无需将所有列作为键。
INCLUDE 索引劣势:
•无法优化包含列的查询条件或排序。•需要显式指定包含列,可能需权衡索引设计。
ChatGPT 怎么说
作为对比,让我们再看看 GPT-o1 怎么说。
复合索引优势:
•提高对多个列组合查询的性能,尤其是 WHERE 子句中涉及多个条件时。•对排序查询有加速作用 (比如 ORDER BY col1, col2)。
复合索引劣势:
•索引大小相对较大,尤其是当多个列的数据量较大时,索引维护的开销较高。•如果查询条件与索引列的顺序不一致,可能无法有效利用复合索引。
INCLUDE 索引优势:
•减少了回表 (访问主表数据) 次数,提高了查询性能,尤其是对某些列的查询。•索引可以包含额外的列,而不增加索引的搜索代价。
INCLUDE 索引劣势:
•包含列的数量会增加索引的存储空间。•如果没有合理选择包含列,可能会导致索引空间浪费。
分析
可以看到,一大啪啦地都讲了很多,看起来回答了许多,但是从专业角度来说,还是欠了些许火候。这里让我们先抛开两位 AI 界翘楚的回答不谈,先分析一下二者的异同。INCLUDE 索引是 11 版本之后引入的新特性,其目的是为了减少回表,使用 Index-Only-Scan 以提升查询性能,举个栗子:
postgres=# create table test(id int,info text);CREATE TABLEpostgres=# insert into test select i,md5(random()::text) from generate_series(1,100000) as i;INSERT 0 100000postgres=# insert into test select i,'test' from generate_series(1,10) as i;INSERT 0 10postgres=# create index on test(info);CREATE INDEXpostgres=# analyze test;ANALYZEpostgres=# explain select sum(id) from test where info = 'test';QUERY PLAN--------------------------------------------------------------------------------Aggregate (cost=8.44..8.45 rows=1 width=8)-> Index Scan using test_info_idx on test (cost=0.42..8.44 rows=1 width=4)Index Cond: (info = 'test'::text)(3 rows)
由于要查询的 ID 不在索引中,因此需要回表去获取数据
postgres=# create index on test(info) INCLUDE(id);CREATE INDEXpostgres=# explain select sum(id) from test where info = 'test';QUERY PLAN----------------------------------------------------------------------------------------Aggregate (cost=8.44..8.45 rows=1 width=8)-> Index Only Scan using test_info_id_idx on test (cost=0.42..8.44 rows=1 width=4)Index Cond: (info = 'test'::text)(3 rows)
当创建了 INCLUDE 索引之后,执行计划也变为了 Index Only Scan。其目的和复合索引类似,但是还是有几点明显的区别,DeepSeek 和 ChatGPT 都答不上来。
唯一性
首选,INCLUDE 索引不会影响唯一性,假设现在要求 ID 列唯一,如果创建了复合唯一索引,那么 ID 是可以重复的,毕竟其唯一性针对的“复合值”,这种情况下就是 INCLUDE 索引的用武之地了,INCLUDE 并不会影响其唯一性。
postgres=# create table test1(id int,info text);CREATE TABLEpostgres=# create unique index on test1(id,info);CREATE INDEXpostgres=# insert into test1 values(1,'hello');INSERT 0 1postgres=# insert into test1 values(1,'hello1');INSERT 0 1postgres=# drop index test1_id_info_idx ;DROP INDEXpostgres=# create unique index on test1(id) INCLUDE(info); ---不会破坏唯一性ERROR: could not create unique index "test1_id_info_idx"DETAIL: Key (id)=(1) is duplicated.
有序性
其次便是有序性,以 BTREE 为例,复合索引是按照列依次排序,但是 INCLUDE 列本身并不会阻止排序,也就是说,其还是原模原样:
postgres=# create table test2(id int,id2 int);CREATE TABLEpostgres=# create index on test2(id,id2);CREATE INDEXpostgres=# insert into test2 select ceil(random() * 100),ceil(random() * 1000) from generate_series(1,100000);INSERT 0 100000postgres=# explain select * from test2 order by id,id2;QUERY PLAN-------------------------------------------------------------------------------------------Index Only Scan using test2_id_id2_idx on test2 (cost=0.29..4474.05 rows=100118 width=8)(1 row)postgres=# drop index test2_id_id2_idx ;DROP INDEXpostgres=# create index on test2(id) INCLUDE(id2);CREATE INDEXpostgres=# explain select * from test2 order by id,id2;QUERY PLAN-------------------------------------------------------------------------------------------------Incremental Sort (cost=76.37..8847.31 rows=100000 width=8)Sort Key: id, id2Presorted Key: id-> Index Only Scan using test2_id_id2_idx on test2 (cost=0.42..2612.42 rows=100000 width=8)(4 rows)
可以看到,这种情况下,优化器会选择增量排序 Incremental Sort,进一步按照 ID2 再进行排序。增量排序相较其他排序算法占用的内存更少,因为它将数据集分成了几个较小的组;此外,它允许执行器在处理完第一个分组后便开始返回结果,而无需等待整个数据集排序完成。在 PostgreSQL 中,实现更加微妙:相对较大的组分别处理,较小的组则被合并在一起并完全排序。这减少了调用排序过程所产生的开销。
因此进一步拓展的话,INCLUDE 列不必维持顺序,因此如果进行更新,则无需重新排序,这可以减少页面拆分或其他额外写入,使操作更高效并减少内部碎片。
潜在性能
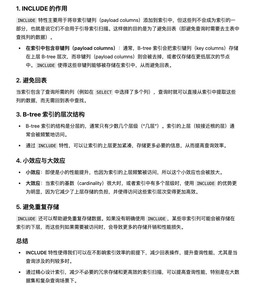
在 12 版本中,PostgreSQL 支持了后缀截断,即 suffix truncation,内部索引条目包含索引键,但它们的值仅用于在搜索过程中确定要下降到的子树。在多列索引中,通常只需取第一个键属性 (或几个首属性)。为了在页面中节省空间,可以截断其他属性。当叶子页面被分裂且内部页面需要容纳一个新指针时,便会发生这种 suffix truncation (后缀截断)。在官网上有这么一段话,耐人寻味:

In practice, covering indexes without an INCLUDE clause often avoid storing columns that are effectively payload in the upper levels. However, explicitly defining payload columns as non-key columns reliably keeps the tuples in upper levels small.
即使不使用 INCLUDE,复合索引也可能通过后缀截断自动将某些键列视为非键列 (即不存储在上层节点中)。但这一行为依赖于数据分布等特性,并不可靠。而通过 INCLUDE 显式定义非键列,可以强制确保这些列永远不会出现在上层节点,从而始终保证上层节点的体积最小。尤其是当大基数 (索引层次很高),潜在的性能收益会更为明显,因为每次查询都需要从根节点开始逐层向下遍历。因此,上层节点越小,查询性能越高。
其次,官网还提到了一种 case:SELECT f(x) FROM tab WHERE f(x) < 1; 对于这种,如果有表达式索引,理论上也可以走 Index Only Scan,但由于目前优化器还无法识别,需要额外包含在内才可以:CREATE INDEX tab_f_x ON tab (f(x)) INCLUDE (x);。
存储空间
其次便是存储空间了,在 13 中,索引支持了去重 (deduplication),非唯一索引可以包含许多指向不同堆元组的重复键。由于非唯一键出现不止一次,并因此占用大量空间,所以重复键被折叠收敛成一个单独的索引条目,其中包含键和相应元组 ID 的列表。在某些情况下,这个过程 (称为去重) 可以显著减小索引的大小,但是 INCLUDE 索引是不支持的,因此有些情况下,你会发现 INCLUDE 的索引要大得多 ( INCLUDE 索引不仅存储索引列的键值,还包括 INCLUDE 列的值)。
INCLUDE indexes can never use deduplication.
postgres=# create table test4(id int,id2 int);CREATE TABLEpostgres=# insert into test4 select ceil(random() * 100),ceil(random() * 1000) from generate_series(1,1000000);INSERT 0 1000000postgres=# create index on test4(id) INCLUDE(id2);CREATE INDEXpostgres=# create index on test4(id,id2);CREATE INDEXpostgres=# \di+ test4_id_id2_idx*List of relationsSchema | Name | Type | Owner | Table | Persistence | Access method | Size | Description--------+-------------------+-------+----------+-------+-------------+---------------+---------+-------------public | test4_id_id2_idx | index | postgres | test4 | permanent | btree | 21 MB |public | test4_id_id2_idx1 | index | postgres | test4 | permanent | btree | 9088 kB |(2 rows)postgres=# select attname,n_distinct from pg_stats where tablename = 'test4';attname | n_distinct---------+------------id | 100id2 | 1000(2 rows)
由于我插入的是固定随机值,因此数据量越大,对于普通复合索引,能够做去重的机会就越多,其大小自然也小得多。
花絮
关于 suffix truncation 这一段内容,笔者最开始也有点云里雾里,丢给 GPT-o1 的时候,其回答就显得"一本正经的胡说八道"

而 DeepSeek 就回答地十分专业,笔者也是从中顿悟

小结
可以看到,复合索引或者 INCLUDE 索引本身二者就有各自的优劣势,并且有很大区别,但是其目的是相同的 —— 使用 Index Only Scan,提升查询性能。
回到最近爆火的 DeepSeek,用下来之后,DeepSeek 雀氏牛逼 ~可以看到,它的回答在这个场景下和上下文中,相较于我每个月要花费 140 RMB 的 GPT 甚至更为准确与完善,尤其是当上下文和提示词 (Prompt) 足够多的时候。
工欲善其事,必先利其器,AI 可以成为我们十分重要的利器,常有人说,随着人工智能的不断发展,我们会不会失业诸如此类的话题,我想说的是,我们不必过于杞人忧天,有风险意识是好的,说明我们在思考,有忧患意识,但是更重要的是,我们毕竟是个体,是人,人的一大优势便是能使用工具,这类 AI 工具便可以成为我们的轮子,极大提升我们的价值,其次,在专业领域,AI 工具至少短期内是无法替代我们的。
我们要学会适应这个快速发展的时代,稍有懈怠,可能就会落下,时代像筛子,筛得每一个人流离失所,筛得少数人出类拔萃,我们在低头拉车的同时也要抬头看看路,定期深度思考一下,规划一下。
参考
https://postgres-internals.cn/[1]
https://postgres.ai/blog/20211029-how-partial-and-covering-indexes-affect-update-performance-in-postgresql[2]
https://dba.stackexchange.com/questions/313274/advantage-of-using-INCLUDE-as-against-adding-the-column-in-index-for-covering-in[3]
https://www.postgresql.org/docs/16/btree-implementation.html[4]
https://www.tubring.cn/articles/INCLUDE-columns-in-btree-indexes[5]
References
[1]: https://postgres-internals.cn/[2]: https://postgres.ai/blog/20211029-how-partial-and-covering-indexes-affect-update-performance-in-postgresql[3]: https://dba.stackexchange.com/questions/313274/advantage-of-using-INCLUDE-as-against-adding-the-column-in-index-for-covering-in[4]: https://www.postgresql.org/docs/16/btree-implementation.html[5]: https://www.tubring.cn/articles/INCLUDE-columns-in-btree-indexes




