热衷于分享各种干货知识,大家有想看或者想学的可以评论区留言,秉承着“开源知识来源于互联网,回归于互联网”的理念,分享一些日常工作中能用到或者比较重要的内容,希望大家能够喜欢,不足之处请大家多提宝贵地意见,我们一起提升,守住自己的饭碗。
正文开始

一、打开DeepSeek
输入问题:例如,”请我帮我生成一份关于数据库行业调研的PPT,主要用来向领导汇报的,注意生成结果的专业性“。这里大家可以根据自己的实际需求进行修改,输入后就等着输出就行了。官网地址:https://www.deepseek.com/



输出完成后,将此文字内容复制到kimi,进行PPT的制作。
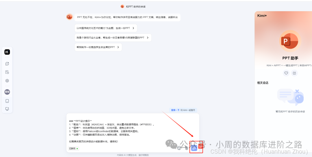
二、打开Kimi
官网地址:https://kimi.moonshot.cn/


选择PPT

点击执行

点击一键生成PPT


PPT可以进行编辑,也可以下载下来后进行编辑三、PPT制作


下载到本地

打开PPT



使用DeepSeek+Kimi制作PPT,有太多的好处了,我这里简单总结下:
1. 节省时间成本:借助DeepSeek和Kimi强大的AI能力,能在短时间内生成PPT框架、内容排版以及设计元素,大大减少了从无到有创建PPT的时间。员工无需花费大量精力去构思页面布局、设计风格等基础工作,有更多时间聚焦于内容的精准打磨与修改完善,提高整体工作效率。 2. 提供专业设计基础:AI生成的PPT通常具备专业的设计美感,如色彩搭配协调、字体选择恰当、页面布局合理等。这为员工提供了一个高质量的设计起点,即便是后续修改,也能确保最终呈现给老板的PPT在视觉上极具吸引力,提升公司文档的专业形象。 3. 激发创意灵感:DeepSeek和Kimi在生成PPT过程中,可能会给出一些新颖的内容呈现方式或创意构思,这能启发员工的思维。员工在修改过程中,可借鉴这些灵感,融入自己的想法,使PPT内容更具创新性,在众多汇报材料中脱颖而出,给老板留下深刻印象。 4. 内容完整性与准确性辅助:AI能够依据输入的主题和相关信息,生成较为全面的内容框架,涵盖关键要点和逻辑结构。员工在修改时,能以此为基础,查漏补缺,保证PPT内容的完整性。同时,AI还能对部分内容进行语法、逻辑校验,减少错误,让呈递给老板的PPT内容更严谨、准确。
文中的概念来源于互联网,如有侵权,请联系我删除。
欢迎关注公众号:小周的数据库进阶之路,一起交流数据库、中间件和云计算等技术。如果觉得读完本文有收获,可以转发给其他朋友,大家一起学习进步!感兴趣的朋友可以加我微信,拉您进群与业界的大佬们一起交流学习。
文章转载自小周的数据库进阶之路,如果涉嫌侵权,请发送邮件至:contact@modb.pro进行举报,并提供相关证据,一经查实,墨天轮将立刻删除相关内容。




