
数据库的逻辑优化,是查询优化过程中的关键阶段,旨在通过调整查询语句的逻辑结构和操作顺序,生成更高效的执行计划,而不涉及底层存储结构或硬件资源。其核心在于利用关系代数的等价变换和查询重写技术,减少计算量和中间结果规模。
【系列文章】
谓词重写,又称为等价谓词重写,是指将原执行效率低的谓词改写为效率高的谓词并重写SQL,从而提高SQL的整体执行效率的一种优化手段。其本质是在于不同谓词的处理效率存在差异所导致。常见的谓词重写规则如下
1).优化规则

2).数据库支持情况

3).数据库测评
-- Oracle
-- Like(未改写)
SQL> select * from emp where emp_name like 'emp12%';
--------------------------------------------------------------------------
| Id | Operation | Name | Rows | Bytes | Cost (%CPU)| Time |
--------------------------------------------------------------------------
| 0 | SELECT STATEMENT | | 118 | 3304 | 15 (0)| 00:00:01 |
|* 1 | TABLE ACCESS FULL| EMP | 118 | 3304 | 15 (0)| 00:00:01 |
--------------------------------------------------------------------------
Predicate Information (identified by operation id):
---------------------------------------------------
1 - filter("EMP_NAME" LIKE 'emp12%')
-- Between And(改写)
SQL> select * from emp where salary between 1000 and 1200;
--------------------------------------------------------------------------
| Id | Operation | Name | Rows | Bytes | Cost (%CPU)| Time |
--------------------------------------------------------------------------
| 0 | SELECT STATEMENT | | 1799 | 50372 | 15 (0)| 00:00:01 |
|* 1 | TABLE ACCESS FULL| EMP | 1799 | 50372 | 15 (0)| 00:00:01 |
--------------------------------------------------------------------------
Predicate Information (identified by operation id):
---------------------------------------------------
1 - filter("SALARY"<=1200 AND "SALARY">=1000)
-- IN-OR/IN-ANY(改写)
SQL> select * from emp where dept_id in (20,30);
--------------------------------------------------------------------------
| Id | Operation | Name | Rows | Bytes | Cost (%CPU)| Time |
--------------------------------------------------------------------------
| 0 | SELECT STATEMENT | | 189 | 5292 | 15 (0)| 00:00:01 |
|* 1 | TABLE ACCESS FULL| EMP | 189 | 5292 | 15 (0)| 00:00:01 |
--------------------------------------------------------------------------
Predicate Information (identified by operation id):
---------------------------------------------------
1 - filter("DEPT_ID"=20 OR "DEPT_ID"=30)
-- OR-ANY(未改写)
SQL> select * from emp where dept_id=20 or dept_id=30;
--------------------------------------------------------------------------
| Id | Operation | Name | Rows | Bytes | Cost (%CPU)| Time |
--------------------------------------------------------------------------
| 0 | SELECT STATEMENT | | 189 | 5292 | 15 (0)| 00:00:01 |
|* 1 | TABLE ACCESS FULL| EMP | 189 | 5292 | 15 (0)| 00:00:01 |
--------------------------------------------------------------------------
Predicate Information (identified by operation id):
---------------------------------------------------
1 - filter("DEPT_ID"=20 OR "DEPT_ID"=30)
--ALL/ANY-MIN/MAX(改写)
SQL> SELECT * FROM emp WHERE salary > ANY ( SELECT salary FROM emp WHERE dept_id=20);
----------------------------------------------------------------------------
| Id | Operation | Name | Rows | Bytes | Cost (%CPU)| Time |
----------------------------------------------------------------------------
| 0 | SELECT STATEMENT | | 8999 | 325K| 32 (7)| 00:00:01 |
| 1 | MERGE JOIN SEMI | | 8999 | 325K| 32 (7)| 00:00:01 |
| 2 | SORT JOIN | | 10000 | 273K| 16 (7)| 00:00:01 |
| 3 | TABLE ACCESS FULL| EMP | 10000 | 273K| 15 (0)| 00:00:01 |
|* 4 | SORT UNIQUE | | 101 | 909 | 16 (7)| 00:00:01 |
|* 5 | TABLE ACCESS FULL| EMP | 101 | 909 | 15 (0)| 00:00:01 |
----------------------------------------------------------------------------
Predicate Information (identified by operation id):
---------------------------------------------------
4 - access(INTERNAL_FUNCTION("SALARY")>INTERNAL_FUNCTION("SALARY"))
filter(INTERNAL_FUNCTION("SALARY")>INTERNAL_FUNCTION("SALARY"))
5 - filter("DEPT_ID"=20)
-- NOT(改写)
SQL> select * from emp where not dept_id!=20;
--------------------------------------------------------------------------
| Id | Operation | Name | Rows | Bytes | Cost (%CPU)| Time |
--------------------------------------------------------------------------
| 0 | SELECT STATEMENT | | 101 | 2828 | 15 (0)| 00:00:01 |
|* 1 | TABLE ACCESS FULL| EMP | 101 | 2828 | 15 (0)| 00:00:01 |
--------------------------------------------------------------------------
Predicate Information (identified by operation id):
---------------------------------------------------
1 - filter("DEPT_ID"=20)
-- OR-UNION(未改写)
SQL> select * from emp where dept_id=1 or dept_id=2;
--------------------------------------------------------------------------
| Id | Operation | Name | Rows | Bytes | Cost (%CPU)| Time |
--------------------------------------------------------------------------
| 0 | SELECT STATEMENT | | 141 | 3948 | 15 (0)| 00:00:01 |
|* 1 | TABLE ACCESS FULL| EMP | 141 | 3948 | 15 (0)| 00:00:01 |
--------------------------------------------------------------------------
Predicate Information (identified by operation id):
---------------------------------------------------
1 - filter("DEPT_ID"=1 OR "DEPT_ID"=2)
-- DM
-- Like(改写)
SQL> explain select * from emp where emp_name like 'emp12%';
1 #NSET2: [1, 111, 163]
2 #PRJT2: [1, 111, 163]; exp_num(6), is_atom(FALSE)
3 #BLKUP2: [1, 111, 163]; IDX_EMP_NAME(EMP)
4 #SSEK2: [1, 111, 163]; scan_type(ASC), IDX_EMP_NAME(EMP), scan_range['emp12','emp13'), is_global(0)
-- Between And(改写)
SQL> explain select * from emp where salary between 1000 and 1200;
1 #NSET2: [1, 1762, 163]
2 #PRJT2: [1, 1762, 163]; exp_num(6), is_atom(FALSE)
3 #SLCT2: [1, 1762, 163]; (EMP.SALARY >= var1 AND EMP.SALARY <= var2) SLCT_PUSHDOWN(TRUE)
4 #CSCN2: [1, 10000, 163]; INDEX33555484(EMP) NEED_SLCT(TRUE); btr_scan(1)
-- IN-OR/IN-ANY(不改写)
SQL> explain select * from emp where dept_id in (20,30);
1 #NSET2: [3, 500, 193]
2 #PRJT2: [3, 500, 193]; exp_num(6), is_atom(FALSE)
3 #HASH2 INNER JOIN: [3, 500, 193]; KEY_NUM(1); KEY(DMTEMPVIEW_889193477.colname=EMP.DEPT_ID) KEY_NULL_EQU(0)
4 #CONST VALUE LIST: [1, 2, 30]; row_num(2), col_num(1)
5 #CSCN2: [1, 10000, 163]; INDEX33555484(EMP); btr_scan(1)
-- OR-ANY(未改写)
SQL> explain select * from emp where dept_id=20 or dept_id=30;
1 #NSET2: [3, 500, 193]
2 #PRJT2: [3, 500, 193]; exp_num(6), is_atom(FALSE)
3 #HASH2 INNER JOIN: [3, 500, 193]; KEY_NUM(1); KEY(DMTEMPVIEW_889193481.colname=EMP.DEPT_ID) KEY_NULL_EQU(0)
4 #CONST VALUE LIST: [1, 2, 30]; row_num(2), col_num(1)
5 #CSCN2: [1, 10000, 163]; INDEX33555484(EMP); btr_scan(1)
--ALL/ANY-MIN/MAX(未改写)
SQL> explain SELECT * FROM emp WHERE salary > ANY ( SELECT salary FROM emp WHERE dept_id=20);
1 #NSET2: [5, 500, 60]
2 #PRJT2: [5, 500, 60]; exp_num(6), is_atom(FALSE)
3 #HASH RIGHT SEMI JOIN32: [5, 500, 60]; op any;, key_num(0) join condition(EMP.SALARY > DMTEMPVIEW_889193482.colname)
4 #CSCN2: [1, 10000, 163]; INDEX33555484(EMP); btr_scan(1)
5 #PRJT2: [1, 250, 60]; exp_num(1), is_atom(FALSE)
6 #SLCT2: [1, 250, 60]; EMP.DEPT_ID = var1
7 #CSCN2: [1, 10000, 60]; INDEX33555484(EMP); btr_scan(1)
-- NOT(改写)
SQL> explain select * from emp where not dept_id!=20;
1 #NSET2: [1, 250, 163]
2 #PRJT2: [1, 250, 163]; exp_num(6), is_atom(FALSE)
3 #SLCT2: [1, 250, 163]; EMP.DEPT_ID = var1 SLCT_PUSHDOWN(TRUE)
4 #CSCN2: [1, 10000, 163]; INDEX33555484(EMP) NEED_SLCT(TRUE); btr_scan(1)
-- OR-UNION(未改写)
SQL> explain select * from emp where dept_id=1 or dept_id=2;
1 #NSET2: [3, 500, 193]
2 #PRJT2: [3, 500, 193]; exp_num(6), is_atom(FALSE)
3 #HASH2 INNER JOIN: [3, 500, 193]; KEY_NUM(1); KEY(DMTEMPVIEW_889193490.colname=EMP.DEPT_ID) KEY_NULL_EQU(0)
4 #CONST VALUE LIST: [1, 2, 30]; row_num(2), col_num(1)
5 #CSCN2: [1, 10000, 163]; INDEX33555484(EMP); btr_scan(1)
-- MySQL
-- Like(未改写)
mysql> explain select * from emp where emp_name like 'emp12%';
+----+-------------+-------+------------+-------+---------------+--------------+---------+------+------+----------+-----------------------+
| id | select_type | table | partitions | type | possible_keys | key | key_len | ref | rows | filtered | Extra |
+----+-------------+-------+------------+-------+---------------+--------------+---------+------+------+----------+-----------------------+
| 1 | SIMPLE | emp | NULL | range | idx_emp_name | idx_emp_name | 33 | NULL | 111 | 100.00 | Using index condition |
+----+-------------+-------+------------+-------+---------------+--------------+---------+------+------+----------+-----------------------+
1 row in set, 1 warning (0.00 sec)
mysql> show warnings;
+-------+------+-----------------------------------------------------------------------------------------------------------------------------------------------------------------------------------------------------------------------------------------------------------------------------------------+
| Level | Code | Message
+-------+------+-----------------------------------------------------------------------------------------------------------------------------------------------------------------------------------------------------------------------------------------------------------------------------------------+
| Note | 1003 | * select#1 */ select `testdb`.`emp`.`emp_id` AS `emp_id`,`testdb`.`emp`.`dept_id` AS `dept_id`,`testdb`.`emp`.`emp_name` AS `emp_name`,`testdb`.`emp`.`birthday` AS `birthday`,`testdb`.`emp`.`salary` AS `salary` from `testdb`.`emp` where (`testdb`.`emp`.`emp_name` like 'emp12%') |
+-------+------+-----------------------------------------------------------------------------------------------------------------------------------------------------------------------------------------------------------------------------------------------------------------------------------------+
-- Between And(未改写)
mysql> explain select * from emp where salary between 1000 and 1200;
+----+-------------+-------+------------+-------+----------------+----------------+---------+------+------+----------+-----------------------+
| id | select_type | table | partitions | type | possible_keys | key | key_len | ref | rows | filtered | Extra |
+----+-------------+-------+------------+-------+----------------+----------------+---------+------+------+----------+-----------------------+
| 1 | SIMPLE | emp | NULL | range | idx_emp_salary | idx_emp_salary | 5 | NULL | 1328 | 100.00 | Using index condition |
+----+-------------+-------+------------+-------+----------------+----------------+---------+------+------+----------+-----------------------+
1 row in set, 1 warning (0.00 sec)
mysql> show warnings;
+-------+------+-----------------------------------------------------------------------------------------------------------------------------------------------------------------------------------------------------------------------------------------------------------------------------------------------+
| Level | Code | Message |
+-------+------+-----------------------------------------------------------------------------------------------------------------------------------------------------------------------------------------------------------------------------------------------------------------------------------------------+
| Note | 1003 | * select#1 */ select `testdb`.`emp`.`emp_id` AS `emp_id`,`testdb`.`emp`.`dept_id` AS `dept_id`,`testdb`.`emp`.`emp_name` AS `emp_name`,`testdb`.`emp`.`birthday` AS `birthday`,`testdb`.`emp`.`salary` AS `salary` from `testdb`.`emp` where (`testdb`.`emp`.`salary` between 1000 and 1200) |
+-------+------+-----------------------------------------------------------------------------------------------------------------------------------------------------------------------------------------------------------------------------------------------------------------------------------------------+
-- IN-OR/IN-ANY(未改写)
mysql> explain select * from emp where dept_id in (20,30);
+----+-------------+-------+------------+------+---------------+------+---------+------+-------+----------+-------------+
| id | select_type | table | partitions | type | possible_keys | key | key_len | ref | rows | filtered | Extra |
+----+-------------+-------+------------+------+---------------+------+---------+------+-------+----------+-------------+
| 1 | SIMPLE | emp | NULL | ALL | NULL | NULL | NULL | NULL | 10117 | 20.00 | Using where |
+----+-------------+-------+------------+------+---------------+------+---------+------+-------+----------+-------------+
1 row in set, 1 warning (0.00 sec)
mysql> show warnings;
+-------+------+-------------------------------------------------------------------------------------------------------------------------------------------------------------------------------------------------------------------------------------------------------------------------------------+
| Level | Code | Message
|
+-------+------+-------------------------------------------------------------------------------------------------------------------------------------------------------------------------------------------------------------------------------------------------------------------------------------+
| Note | 1003 | * select#1 */ select `testdb`.`emp`.`emp_id` AS `emp_id`,`testdb`.`emp`.`dept_id` AS `dept_id`,`testdb`.`emp`.`emp_name` AS `emp_name`,`testdb`.`emp`.`birthday` AS `birthday`,`testdb`.`emp`.`salary` AS `salary` from `testdb`.`emp` where (`testdb`.`emp`.`dept_id` in (20,30)) |
+-------+------+-------------------------------------------------------------------------------------------------------------------------------------------------------------------------------------------------------------------------------------------------------------------------------------+
-- OR-ANY(未改写)
mysql> explain select * from emp where dept_id=20 or dept_id=30;
+----+-------------+-------+------------+------+---------------+------+---------+------+-------+----------+-------------+
| id | select_type | table | partitions | type | possible_keys | key | key_len | ref | rows | filtered | Extra |
+----+-------------+-------+------------+------+---------------+------+---------+------+-------+----------+-------------+
| 1 | SIMPLE | emp | NULL | ALL | NULL | NULL | NULL | NULL | 10117 | 19.00 | Using where |
+----+-------------+-------+------------+------+---------------+------+---------+------+-------+----------+-------------+
1 row in set, 1 warning (0.00 sec)
mysql> show warnings;
+-------+------+--------------------------------------------------------------------------------------------------------------------------------------------------------------------------------------------------------------------------------------------------------------------------------------------------------------------+
| Level | Code | Message
+-------+------+--------------------------------------------------------------------------------------------------------------------------------------------------------------------------------------------------------------------------------------------------------------------------------------------------------------------+
| Note | 1003 | * select#1 */ select `testdb`.`emp`.`emp_id` AS `emp_id`,`testdb`.`emp`.`dept_id` AS `dept_id`,`testdb`.`emp`.`emp_name` AS `emp_name`,`testdb`.`emp`.`birthday` AS `birthday`,`testdb`.`emp`.`salary` AS `salary` from `testdb`.`emp` where ((`testdb`.`emp`.`dept_id` = 20) or (`testdb`.`emp`.`dept_id` = 30)) |
+-------+------+--------------------------------------------------------------------------------------------------------------------------------------------------------------------------------------------------------------------------------------------------------------------------------------------------------------------+
--ALL/ANY-MIN/MAX(改写)
mysql> explain SELECT * FROM emp WHERE salary > ANY ( SELECT salary FROM emp WHERE dept_id=20);
+----+-------------+-------+------------+------+---------------+------+---------+------+-------+----------+-------------+
| id | select_type | table | partitions | type | possible_keys | key | key_len | ref | rows | filtered | Extra |
+----+-------------+-------+------------+------+---------------+------+---------+------+-------+----------+-------------+
| 1 | PRIMARY | emp | NULL | ALL | NULL | NULL | NULL | NULL | 10117 | 66.67 | Using where |
| 2 | SUBQUERY | emp | NULL | ALL | NULL | NULL | NULL | NULL | 10117 | 10.00 | Using where |
+----+-------------+-------+------------+------+---------------+------+---------+------+-------+----------+-------------+
2 rows in set, 1 warning (0.00 sec)
mysql> show warnings;
+-------+------+-------------------------------------------------------------------------------------------------------------------------------------------------------------------------------------------------------------------------------------------------------------------------------------------------------------------------------------------------------------------------------------------------+
| Level | Code | Message
+-------+------+-------------------------------------------------------------------------------------------------------------------------------------------------------------------------------------------------------------------------------------------------------------------------------------------------------------------------------------------------------------------------------------------------+
| Note | 1003 | * select#1 */ select `testdb`.`emp`.`emp_id` AS `emp_id`,`testdb`.`emp`.`dept_id` AS `dept_id`,`testdb`.`emp`.`emp_name` AS `emp_name`,`testdb`.`emp`.`birthday` AS `birthday`,`testdb`.`emp`.`salary` AS `salary` from `testdb`.`emp` where <nop>((`testdb`.`emp`.`salary` > (/* select#2 */ select min(`testdb`.`emp`.`salary`) from `testdb`.`emp` where (`testdb`.`emp`.`dept_id` = 20)))) |
+-------+------+-------------------------------------------------------------------------------------------------------------------------------------------------------------------------------------------------------------------------------------------------------------------------------------------------------------------------------------------------------------------------------------------------+
-- NOT(改写)
mysql> explain select * from emp where not dept_id!=20;
+----+-------------+-------+------------+------+---------------+------+---------+------+-------+----------+-------------+
| id | select_type | table | partitions | type | possible_keys | key | key_len | ref | rows | filtered | Extra |
+----+-------------+-------+------------+------+---------------+------+---------+------+-------+----------+-------------+
| 1 | SIMPLE | emp | NULL | ALL | NULL | NULL | NULL | NULL | 10117 | 10.00 | Using where |
+----+-------------+-------+------------+------+---------------+------+---------+------+-------+----------+-------------+
1 row in set, 1 warning (0.00 sec)
mysql> show warnings;
+-------+------+-------------------------------------------------------------------------------------------------------------------------------------------------------------------------------------------------------------------------------------------------------------------------------+
| Level | Code | Message
|
+-------+------+-------------------------------------------------------------------------------------------------------------------------------------------------------------------------------------------------------------------------------------------------------------------------------+
| Note | 1003 | * select#1 */ select `testdb`.`emp`.`emp_id` AS `emp_id`,`testdb`.`emp`.`dept_id` AS `dept_id`,`testdb`.`emp`.`emp_name` AS `emp_name`,`testdb`.`emp`.`birthday` AS `birthday`,`testdb`.`emp`.`salary` AS `salary` from `testdb`.`emp` where (`testdb`.`emp`.`dept_id` = 20) |
+-------+------+-------------------------------------------------------------------------------------------------------------------------------------------------------------------------------------------------------------------------------------------------------------------------------+
-- OR-UNION(未改写)
mysql> explain select * from emp where dept_id=1 or dept_id=2;
+----+-------------+-------+------------+------+---------------+------+---------+------+-------+----------+-------------+
| id | select_type | table | partitions | type | possible_keys | key | key_len | ref | rows | filtered | Extra |
+----+-------------+-------+------------+------+---------------+------+---------+------+-------+----------+-------------+
| 1 | SIMPLE | emp | NULL | ALL | NULL | NULL | NULL | NULL | 10117 | 19.00 | Using where |
+----+-------------+-------+------------+------+---------------+------+---------+------+-------+----------+-------------+
1 row in set, 1 warning (0.00 sec)
mysql> show warnings;
+-------+------+------------------------------------------------------------------------------------------------------------------------------------------------------------------------------------------------------------------------------------------------------------------------------------------------------------------+
| Level | Code | Message
-------+------+------------------------------------------------------------------------------------------------------------------------------------------------------------------------------------------------------------------------------------------------------------------------------------------------------------------+
| Note | 1003 | * select#1 */ select `testdb`.`emp`.`emp_id` AS `emp_id`,`testdb`.`emp`.`dept_id` AS `dept_id`,`testdb`.`emp`.`emp_name` AS `emp_name`,`testdb`.`emp`.`birthday` AS `birthday`,`testdb`.`emp`.`salary` AS `salary` from `testdb`.`emp` where ((`testdb`.`emp`.`dept_id` = 1) or (`testdb`.`emp`.`dept_id` = 2)) |
+-------+------+------------------------------------------------------------------------------------------------------------------------------------------------------------------------------------------------------------------------------------------------------------------------------------------------------------------+
-- Kingbase
-- Like(未改写)
TEST=# explain select * from emp where emp_name like 'emp12%';
QUERY PLAN
------------------------------------------------------------------------
Gather (cost=1000.00..16394.33 rows=100 width=42)
Workers Planned: 2
-> Parallel Seq Scan on emp (cost=0.00..15384.33 rows=42 width=42)
Filter: ((emp_name)::text ~~ 'emp12%'::text)
-- Between And (改写)
TEST=# explain select * from emp where salary between 1000 and 1200;
QUERY PLAN
-----------------------------------------------------------------------------------------------------
Bitmap Heap Scan on emp (cost=4857.22..17791.45 rows=183882 width=42)
Recheck Cond: ((salary >= '1000'::double precision) AND (salary <= '1200'::double precision))
-> Bitmap Index Scan on idx_emp_salary (cost=0.00..4811.24 rows=183882 width=0)
Index Cond: ((salary >= '1000'::double precision) AND (salary <= '1200'::double precision))
-- IN-OR/IN-ANY(改写为ANY)
TEST=# explain select * from emp where dept_id in (20,30);
QUERY PLAN
--------------------------------------------------------------------------
Gather (cost=1000.00..18284.33 rows=19000 width=42)
Workers Planned: 2
-> Parallel Seq Scan on emp (cost=0.00..15384.33 rows=7917 width=42)
Filter: (dept_id = ANY ('{20,30}'::numeric[]))
-- OR-ANY(未改写)
TEST=# explain select * from emp where dept_id=20 or dept_id=30;
QUERY PLAN
--------------------------------------------------------------------------
Gather (cost=1000.00..19317.00 rows=18910 width=42)
Workers Planned: 2
-> Parallel Seq Scan on emp (cost=0.00..16426.00 rows=7879 width=42)
Filter: ((dept_id = '20'::numeric) OR (dept_id = '30'::numeric))
-- ALL/ANY-MIN/MAX(未改写)
TEST=# explain SELECT * FROM emp WHERE salary > ANY ( SELECT salary FROM emp WHERE dept_id=20);
QUERY PLAN
--------------------------------------------------------------------------------------------------
Gather (cost=1000.42..1009054.30 rows=333333 width=42)
Workers Planned: 2
-> Nested Loop Semi Join (cost=0.42..974721.00 rows=138889 width=42)
-> Parallel Seq Scan on emp (cost=0.00..14342.67 rows=416667 width=42)
-> Index Scan using idx_emp_salary on emp emp_1 (cost=0.42..6667.14 rows=3156 width=8)
Index Cond: (salary < emp.salary)
Filter: (dept_id = '20'::numeric)
-- NOT(改写)
TEST=# explain select * from emp where not dept_id!=20;
QUERY PLAN
--------------------------------------------------------------------------
Gather (cost=1000.00..17331.03 rows=9467 width=42)
Workers Planned: 2
-> Parallel Seq Scan on emp (cost=0.00..15384.33 rows=3945 width=42)
Filter: (dept_id = '20'::numeric)
-- OR-UNION(未改写)
TEST=# explain select * from emp where dept_id=1 or dept_id=2;
QUERY PLAN
--------------------------------------------------------------------------
Gather (cost=1000.00..18889.70 rows=14637 width=42)
Workers Planned: 2
-> Parallel Seq Scan on emp (cost=0.00..16426.00 rows=6099 width=42)
Filter: ((dept_id = '1'::numeric) OR (dept_id = '2'::numeric))
-- YashanDB
-- Like(未改写)
SQL> explain select * from emp where emp_name like 'emp12%';
+----+--------------------------------+----------------------+------------+----------+-------------+--------------------------------+
| Id | Operation type | Name | Owner | Rows | Cost(%CPU) | Partition info |
+----+--------------------------------+----------------------+------------+----------+-------------+--------------------------------+
| 0 | SELECT STATEMENT | | | | | |
| 1 | TABLE ACCESS BY INDEX ROWID | EMP | TESTUSER | 118| 1( 0)| |
|* 2 | INDEX RANGE SCAN | IDX_EMP_NAME | TESTUSER | 60| 1( 0)| |
+----+--------------------------------+----------------------+------------+----------+-------------+--------------------------------+
Operation Information (identified by operation id):
---------------------------------------------------
2 - Predicate : access("EMP"."EMP_NAME" LIKE 'emp12%')
filter("EMP"."EMP_NAME" LIKE 'emp12%')
-- Between And(改写)
SQL> explain select * from emp where salary between 1000 and 1200;
+----+--------------------------------+----------------------+------------+----------+-------------+--------------------------------+
| Id | Operation type | Name | Owner | Rows | Cost(%CPU) | Partition info |
+----+--------------------------------+----------------------+------------+----------+-------------+--------------------------------+
| 0 | SELECT STATEMENT | | | | | |
| 1 | TABLE ACCESS BY INDEX ROWID | EMP | TESTUSER | 880| 6( 0)| |
|* 2 | INDEX RANGE SCAN | IDX_EMP_SALARY | TESTUSER | 880| 2( 0)| |
+----+--------------------------------+----------------------+------------+----------+-------------+--------------------------------+
Operation Information (identified by operation id):
---------------------------------------------------
2 - Predicate : access("EMP"."SALARY" >= 1000 AND "EMP"."SALARY" <= 1200)
-- IN-OR/IN-ANY(不改写)
SQL> explain select * from emp where dept_id in (20,30);
+----+--------------------------------+----------------------+------------+----------+-------------+--------------------------------+
| Id | Operation type | Name | Owner | Rows | Cost(%CPU) | Partition info |
+----+--------------------------------+----------------------+------------+----------+-------------+--------------------------------+
| 0 | SELECT STATEMENT | | | | | |
|* 1 | TABLE ACCESS FULL | EMP | TESTUSER | 200| 46( 0)| |
+----+--------------------------------+----------------------+------------+----------+-------------+--------------------------------+
Operation Information (identified by operation id):
---------------------------------------------------
1 - Predicate : filter("EMP"."DEPT_ID" IN [20, 30])
-- OR-ANY(未改写)
SQL> explain select * from emp where dept_id=20 or dept_id=30;
+----+--------------------------------+----------------------+------------+----------+-------------+--------------------------------+
| Id | Operation type | Name | Owner | Rows | Cost(%CPU) | Partition info |
+----+--------------------------------+----------------------+------------+----------+-------------+--------------------------------+
| 0 | SELECT STATEMENT | | | | | |
|* 1 | TABLE ACCESS FULL | EMP | TESTUSER | 152| 47( 0)| |
+----+--------------------------------+----------------------+------------+----------+-------------+--------------------------------+
Operation Information (identified by operation id):
---------------------------------------------------
1 - Predicate : filter("EMP"."DEPT_ID" = 20 OR "EMP"."DEPT_ID" = 30)
--ALL/ANY-MIN/MAX(改写)
SQL> explain SELECT * FROM emp WHERE salary > ANY ( SELECT salary FROM emp WHERE dept_id=20);
+----+--------------------------------+----------------------+------------+----------+-------------+--------------------------------+
| Id | Operation type | Name | Owner | Rows | Cost(%CPU) | Partition info |
+----+--------------------------------+----------------------+------------+----------+-------------+--------------------------------+
| 0 | SELECT STATEMENT | | | | | |
| 1 | SUBQUERY | QUERY[1] | | | | |
| 2 | AGGREGATE | | | 1| 1( 0)| |
| 3 | FIRST ROW | | | 1| 1( 0)| |
|* 4 | TABLE ACCESS BY INDEX ROWID| EMP | TESTUSER | 1| 1( 0)| |
| 5 | INDEX FULL SCAN (MIN/MAX) | IDX_EMP_SALARY | TESTUSER | 1| 1( 0)| |
|* 6 | TABLE ACCESS FULL | EMP | TESTUSER | 3301| 47( 0)| |
+----+--------------------------------+----------------------+------------+----------+-------------+--------------------------------+
Operation Information (identified by operation id):
---------------------------------------------------
1 - Subquery NDV info - NDV percentage: 0.000000, NDV Expression: ()
4 - Predicate : filter("EMP"."DEPT_ID" = 20)
6 - Predicate : filter("EMP"."SALARY" > QUERY[1])
-- NOT(改写)
SQL> explain select * from emp where not dept_id!=20;
+----+--------------------------------+----------------------+------------+----------+-------------+--------------------------------+
| Id | Operation type | Name | Owner | Rows | Cost(%CPU) | Partition info |
+----+--------------------------------+----------------------+------------+----------+-------------+--------------------------------+
| 0 | SELECT STATEMENT | | | | | |
|* 1 | TABLE ACCESS FULL | EMP | TESTUSER | 103| 46( 0)| |
+----+--------------------------------+----------------------+------------+----------+-------------+--------------------------------+
Operation Information (identified by operation id):
---------------------------------------------------
1 - Predicate : filter("EMP"."DEPT_ID" = 20)
-- OR-UNION(不改写)
SQL> explain select * from emp where dept_id=1 or dept_id=2;
+----+--------------------------------+----------------------+------------+----------+-------------+--------------------------------+
| Id | Operation type | Name | Owner | Rows | Cost(%CPU) | Partition info |
+----+--------------------------------+----------------------+------------+----------+-------------+--------------------------------+
| 0 | SELECT STATEMENT | | | | | |
|* 1 | TABLE ACCESS FULL | EMP | TESTUSER | 151| 47( 0)| |
+----+--------------------------------+----------------------+------------+----------+-------------+--------------------------------+
Operation Information (identified by operation id):
---------------------------------------------------
1 - Predicate : filter("EMP"."DEPT_ID" = 1 OR "EMP"."DEPT_ID" = 2)
-- Vastbase
-- Like(未改写)
vastbase=> explain select * from emp where emp_name like 'emp12%';
QUERY PLAN
------------------------------------------------------
Seq Scan on emp (cost=0.00..243.00 rows=1 width=44)
Filter: ((emp_name)::text ~~ 'emp12%'::text)
-- Between And (改写)
vastbase=> explain select * from emp where salary between 1000 and 1200;
QUERY PLAN
-------------------------------------------------------------------------------------------------
Bitmap Heap Scan on emp (cost=50.84..196.05 rows=1814 width=44)
Recheck Cond: ((salary >= 1000::double precision) AND (salary <= 1200::double precision))
-> Bitmap Index Scan on idx_emp_salary (cost=0.00..50.39 rows=1814 width=0)
Index Cond: ((salary >= 1000::double precision) AND (salary <= 1200::double precision))
-- IN-OR/IN-ANY(改写为ANY)
vastbase=> explain select * from emp where dept_id in (20,30);
QUERY PLAN
--------------------------------------------------------
Seq Scan on emp (cost=0.00..243.00 rows=204 width=44)
Filter: (dept_id = ANY ('{20,30}'::number[]))
-- OR-ANY(未改写)
vastbase=> explain select * from emp where dept_id=20 or dept_id=30;
QUERY PLAN
--------------------------------------------------------------
Seq Scan on emp (cost=0.00..268.00 rows=203 width=44)
Filter: ((dept_id = 20::number) OR (dept_id = 30::number))
-- ALL/ANY-MIN/MAX(未改写)
vastbase=> explain SELECT * FROM emp WHERE salary > ANY ( SELECT salary FROM emp WHERE dept_id=20);
QUERY PLAN
------------------------------------------------------------------
Nested Loop Semi Join (cost=0.00..9677.06 rows=3333 width=44)
Join Filter: (testuser.emp.salary > testuser.emp.salary)
-> Seq Scan on emp (cost=0.00..218.00 rows=10000 width=44)
-> Materialize (cost=0.00..243.46 rows=91 width=8)
-> Seq Scan on emp (cost=0.00..243.00 rows=91 width=8)
Filter: (dept_id = 20::number)
-- NOT(改写)
vastbase=> explain select * from emp where not dept_id!=20;
QUERY PLAN
-------------------------------------------------------
Seq Scan on emp (cost=0.00..243.00 rows=91 width=44)
Filter: (dept_id = 20::number)
-- OR-UNION(未改写)
vastbase=> explain select * from emp where dept_id=1 or dept_id=2;
QUERY PLAN
------------------------------------------------------------
Seq Scan on emp (cost=0.00..268.00 rows=196 width=44)
Filter: ((dept_id = 1::number) OR (dept_id = 2::number))
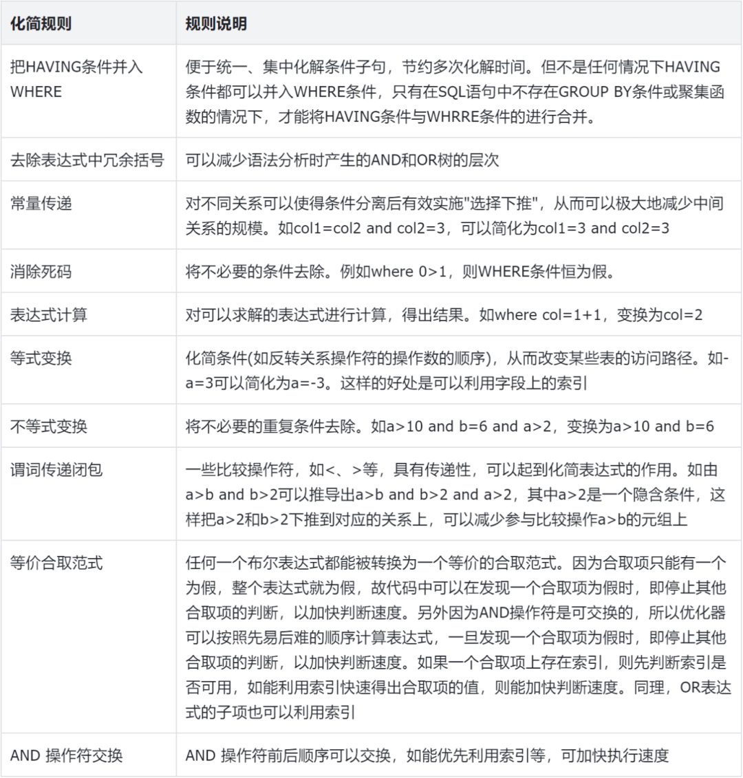
1).优化规则

2).数据库支持情况

3).数据库测评
-- Oracle
-- Having 并入 Where(不支持)
SQL> SELECT * FROM emp where dept_id=100 HAVING salary > 5000;
SELECT * FROM emp where dept_id=100 HAVING salary > 5000
*
ERROR at line 1:
ORA-00979: not a GROUP BY expression
--去除冗余括号
SQL> SELECT * FROM emp WHERE ((dept_id=2));
--------------------------------------------------------------------------
| Id | Operation | Name | Rows | Bytes | Cost (%CPU)| Time |
--------------------------------------------------------------------------
| 0 | SELECT STATEMENT | | 102 | 2856 | 15 (0)| 00:00:01 |
|* 1 | TABLE ACCESS FULL| EMP | 102 | 2856 | 15 (0)| 00:00:01 |
--------------------------------------------------------------------------
Predicate Information (identified by operation id):
---------------------------------------------------
1 - filter("DEPT_ID"=2)
-- 常量传递(支持)
SQL> select * from emp where dept_id=10 and emp_id=dept_id;
--------------------------------------------------------------------------------------
| Id | Operation | Name | Rows | Bytes | Cost (%CPU)| Time |
--------------------------------------------------------------------------------------
| 0 | SELECT STATEMENT | | 1 | 28 | 2 (0)| 00:00:01 |
|* 1 | TABLE ACCESS BY INDEX ROWID| EMP | 1 | 28 | 2 (0)| 00:00:01 |
|* 2 | INDEX UNIQUE SCAN | EMP_PK | 1 | | 1 (0)| 00:00:01 |
--------------------------------------------------------------------------------------
Predicate Information (identified by operation id):
---------------------------------------------------
1 - filter("DEPT_ID"=10)
2 - access("EMP_ID"=10)
-- 消除死码(支持)
SQL> select * from emp where (0>1) or dept_id=10;
--------------------------------------------------------------------------
| Id | Operation | Name | Rows | Bytes | Cost (%CPU)| Time |
--------------------------------------------------------------------------
| 0 | SELECT STATEMENT | | 98 | 2744 | 15 (0)| 00:00:01 |
|* 1 | TABLE ACCESS FULL| EMP | 98 | 2744 | 15 (0)| 00:00:01 |
--------------------------------------------------------------------------
Predicate Information (identified by operation id):
---------------------------------------------------
1 - filter("DEPT_ID"=10)
-- 表达式计算(支持)
SQL> select * from emp where dept_id=1+2;
--------------------------------------------------------------------------
| Id | Operation | Name | Rows | Bytes | Cost (%CPU)| Time |
--------------------------------------------------------------------------
| 0 | SELECT STATEMENT | | 107 | 2996 | 15 (0)| 00:00:01 |
|* 1 | TABLE ACCESS FULL| EMP | 107 | 2996 | 15 (0)| 00:00:01 |
--------------------------------------------------------------------------
Predicate Information (identified by operation id):
---------------------------------------------------
1 - filter("DEPT_ID"=3)
-- 等式变换(不支持)
SQL> select * from emp where -dept_id=-10;
--------------------------------------------------------------------------
| Id | Operation | Name | Rows | Bytes | Cost (%CPU)| Time |
--------------------------------------------------------------------------
| 0 | SELECT STATEMENT | | 100 | 2800 | 15 (0)| 00:00:01 |
|* 1 | TABLE ACCESS FULL| EMP | 100 | 2800 | 15 (0)| 00:00:01 |
--------------------------------------------------------------------------
Predicate Information (identified by operation id):
---------------------------------------------------
1 - filter((-"DEPT_ID")=(-10))
-- 不等式转换(支持)
SQL> select * from emp where salary >1100 and salary>2000;
----------------------------------------------------------------------------------------------
| Id | Operation | Name | Rows | Bytes | Cost (%CPU)| Time |
----------------------------------------------------------------------------------------------
| 0 | SELECT STATEMENT | | 1 | 28 | 4 (0)| 00:00:01 |
| 1 | TABLE ACCESS BY INDEX ROWID| EMP | 1 | 28 | 4 (0)| 00:00:01 |
|* 2 | INDEX RANGE SCAN | IDX_EMP_SALARY | 1 | | 2 (0)| 00:00:01 |
----------------------------------------------------------------------------------------------
Predicate Information (identified by operation id):
---------------------------------------------------
2 - access("SALARY">2000)
--谓词传递闭包(支持)
SQL> select * from emp where emp_id>dept_id and dept_id>900;
----------------------------------------------------------------------------------------------
| Id | Operation | Name | Rows | Bytes | Cost (%CPU)| Time |
----------------------------------------------------------------------------------------------
| 0 | SELECT STATEMENT | | 1 | 28 | 3 (0)| 00:00:01 |
|* 1 | TABLE ACCESS BY INDEX ROWID| EMP | 1 | 28 | 3 (0)| 00:00:01 |
|* 2 | INDEX RANGE SCAN | IDX_EMP_DEPTID | 1 | | 2 (0)| 00:00:01 |
----------------------------------------------------------------------------------------------
Predicate Information (identified by operation id):
---------------------------------------------------
1 - filter("EMP_ID">900 AND "EMP_ID">"DEPT_ID")
2 - access("DEPT_ID">900)
-- 等价合取范式(支持)
SQL> select * from emp where (0>1) and dept_id=10;
---------------------------------------------------------------------------
| Id | Operation | Name | Rows | Bytes | Cost (%CPU)| Time |
---------------------------------------------------------------------------
| 0 | SELECT STATEMENT | | 1 | 28 | 0 (0)| |
|* 1 | FILTER | | | | | |
|* 2 | TABLE ACCESS FULL| EMP | 98 | 2744 | 15 (0)| 00:00:01 |
---------------------------------------------------------------------------
Predicate Information (identified by operation id):
---------------------------------------------------
1 - filter(NULL IS NOT NULL)
2 - filter("DEPT_ID"=10)
-- AND 操作符交换(不支持)
SQL> select * from emp where dept_id+emp_id=1000 and salary>900;
--------------------------------------------------------------------------
| Id | Operation | Name | Rows | Bytes | Cost (%CPU)| Time |
--------------------------------------------------------------------------
| 0 | SELECT STATEMENT | | 90 | 2520 | 15 (0)| 00:00:01 |
|* 1 | TABLE ACCESS FULL| EMP | 90 | 2520 | 15 (0)| 00:00:01 |
--------------------------------------------------------------------------
Predicate Information (identified by operation id):
---------------------------------------------------
1 - filter("DEPT_ID"+"EMP_ID"=1000 AND "SALARY">900)
-- DM
-- Having 并入 Where(不支持)
SQL> explain SELECT * FROM emp where dept_id=100 HAVING salary > 5000;
explain SELECT * FROM emp where dept_id=100 HAVING salary > 5000;
[-4028]:Error in line: 1
Invalid having item.
--去除冗余括号(支持)
SQL> explain SELECT * FROM emp WHERE ((dept_id=2));
1 #NSET2: [1, 250, 163]
2 #PRJT2: [1, 250, 163]; exp_num(6), is_atom(FALSE)
3 #SLCT2: [1, 250, 163]; EMP.DEPT_ID = var1 SLCT_PUSHDOWN(TRUE)
4 #CSCN2: [1, 10000, 163]; INDEX33555484(EMP) NEED_SLCT(TRUE); btr_scan(1)
-- 常量传递(不支持)
SQL> explain select * from emp where dept_id=10 and emp_id=dept_id;
1 #NSET2: [1, 1, 163]
2 #PRJT2: [1, 1, 163]; exp_num(6), is_atom(FALSE)
3 #SLCT2: [1, 1, 163]; EMP.DEPT_ID = var1
4 #BLKUP2: [1, 1, 163]; INDEX33555485(EMP)
5 #SSEK2: [1, 1, 163]; scan_type(ASC), INDEX33555485(EMP), scan_range[exp_cast(10),exp_cast(10)], is_global(0)
-- 消除死码(支持)
SQL> explain select * from emp where (0>1) or dept_id=10;
1 #NSET2: [1, 250, 163]
2 #PRJT2: [1, 250, 163]; exp_num(6), is_atom(FALSE)
3 #SLCT2: [1, 250, 163]; EMP.DEPT_ID = var1 SLCT_PUSHDOWN(TRUE)
4 #CSCN2: [1, 10000, 163]; INDEX33555484(EMP) NEED_SLCT(TRUE); btr_scan(1)
-- 表达式计算(支持)
SQL> explain select * from emp where dept_id=1+2;
1 #NSET2: [1, 250, 163]
2 #PRJT2: [1, 250, 163]; exp_num(6), is_atom(FALSE)
3 #SLCT2: [1, 250, 163]; EMP.DEPT_ID = var2 SLCT_PUSHDOWN(TRUE)
4 #CSCN2: [1, 10000, 163]; INDEX33555484(EMP) NEED_SLCT(TRUE); btr_scan(1)
-- 等式变换(不支持)
SQL> explain select * from emp where -dept_id=-10;
1 #NSET2: [1, 250, 163]
2 #PRJT2: [1, 250, 163]; exp_num(6), is_atom(FALSE)
3 #SLCT2: [1, 250, 163]; -EMP.DEPT_ID = var2 SLCT_PUSHDOWN(TRUE)
4 #CSCN2: [1, 10000, 163]; INDEX33555484(EMP) NEED_SLCT(TRUE); btr_scan(1)
-- 不等式转换(支持)
SQL> explain select * from emp where salary >1100 and salary>2000;
1 #NSET2: [1, 1, 163]
2 #PRJT2: [1, 1, 163]; exp_num(6), is_atom(FALSE)
3 #BLKUP2: [1, 1, 163]; IDX_EMP_SALARY(EMP)
4 #SSEK2: [1, 1, 163]; scan_type(ASC), IDX_EMP_SALARY(EMP), scan_range(exp_cast(2000),max], is_global(0)
--谓词传递闭包(不支持)
SQL> explain select * from emp where emp_id>dept_id and dept_id>900;
1 #NSET2: [1, 25, 163]
2 #PRJT2: [1, 25, 163]; exp_num(6), is_atom(FALSE)
3 #SLCT2: [1, 25, 163]; (EMP.DEPT_ID > var1 AND EMP.EMP_ID > EMP.DEPT_ID) SLCT_PUSHDOWN(TRUE)
4 #CSCN2: [1, 10000, 163]; INDEX33555484(EMP) NEED_SLCT(TRUE); btr_scan(1)
-- 等价合取范式(支持)
SQL> explain select * from emp where (0>1) and dept_id=10;
1 #NSET2: [1, 1, 163]
2 #PRJT2: [1, 1, 163]; exp_num(6), is_atom(FALSE)
3 #SLCT2: [1, 1, 163]; FALSE
4 #CSCN2: [1, 10000, 163]; INDEX33555484(EMP); btr_scan(1)
-- AND 操作符交换(支持)
SQL> explain select * from emp where dept_id+emp_id=1000 and salary>900;
1 #NSET2: [1, 225, 163]
2 #PRJT2: [1, 225, 163]; exp_num(6), is_atom(FALSE)
3 #SLCT2: [1, 225, 163]; (EMP.SALARY > var1 AND EMP.DEPT_ID+EMP.EMP_ID = var2)
4 #CSCN2: [1, 10000, 163]; INDEX33555484(EMP); btr_scan(1)
-- MySQL
-- Having 并入 Where(未改写)
mysql> explain SELECT * FROM emp where dept_id=100 HAVING salary > 5000;
+----+-------------+-------+------------+------+---------------+------+---------+------+-------+----------+-------------+
| id | select_type | table | partitions | type | possible_keys | key | key_len | ref | rows | filtered | Extra |
+----+-------------+-------+------------+------+---------------+------+---------+------+-------+----------+-------------+
| 1 | SIMPLE | emp | NULL | ALL | NULL | NULL | NULL | NULL | 10117 | 10.00 | Using where |
+----+-------------+-------+------------+------+---------------+------+---------+------+-------+----------+-------------+
1 row in set, 1 warning (0.00 sec)
mysql> show warnings;
+-------+------+------------------------------------------------------------------------------------------------------------------------------------------------------------------------------------------------------------------------------------------------------------------------------------------------------------------------+
| Level | Code | Message
+-------+------+------------------------------------------------------------------------------------------------------------------------------------------------------------------------------------------------------------------------------------------------------------------------------------------------------------------------+
| Note | 1003 | * select#1 */ select `testdb`.`emp`.`emp_id` AS `emp_id`,`testdb`.`emp`.`dept_id` AS `dept_id`,`testdb`.`emp`.`emp_name` AS `emp_name`,`testdb`.`emp`.`birthday` AS `birthday`,`testdb`.`emp`.`salary` AS `salary` from `testdb`.`emp` where (`testdb`.`emp`.`dept_id` = 100) having (`testdb`.`emp`.`salary` > 5000) |
+-------+------+------------------------------------------------------------------------------------------------------------------------------------------------------------------------------------------------------------------------------------------------------------------------------------------------------------------------+
--去除冗余括号
mysql> explain SELECT * FROM emp WHERE ((dept_id=2));
+----+-------------+-------+------------+------+---------------+------+---------+------+-------+----------+-------------+
| id | select_type | table | partitions | type | possible_keys | key | key_len | ref | rows | filtered | Extra |
+----+-------------+-------+------------+------+---------------+------+---------+------+-------+----------+-------------+
| 1 | SIMPLE | emp | NULL | ALL | NULL | NULL | NULL | NULL | 10117 | 10.00 | Using where |
+----+-------------+-------+------------+------+---------------+------+---------+------+-------+----------+-------------+
1 row in set, 1 warning (0.00 sec)
mysql> show warnings;
+-------+------+------------------------------------------------------------------------------------------------------------------------------------------------------------------------------------------------------------------------------------------------------------------------------+
| Level | Code | Message |
+-------+------+------------------------------------------------------------------------------------------------------------------------------------------------------------------------------------------------------------------------------------------------------------------------------+
| Note | 1003 | * select#1 */ select `testdb`.`emp`.`emp_id` AS `emp_id`,`testdb`.`emp`.`dept_id` AS `dept_id`,`testdb`.`emp`.`emp_name` AS `emp_name`,`testdb`.`emp`.`birthday` AS `birthday`,`testdb`.`emp`.`salary` AS `salary` from `testdb`.`emp` where (`testdb`.`emp`.`dept_id` = 2) |
+-------+------+------------------------------------------------------------------------------------------------------------------------------------------------------------------------------------------------------------------------------------------------------------------------------+
-- 常量传递(支持)
mysql> explain select * from emp where dept_id=10 and emp_id=dept_id;
+----+-------------+-------+------------+------+---------------+------+---------+------+------+----------+-----------------------------------------------------+
| id | select_type | table | partitions | type | possible_keys | key | key_len | ref | rows | filtered | Extra
|
+----+-------------+-------+------------+------+---------------+------+---------+------+------+----------+-----------------------------------------------------+
| 1 | SIMPLE | NULL | NULL | NULL | NULL | NULL | NULL | NULL | NULL | NULL | Impossible WHERE noticed after reading const tables |
+----+-------------+-------+------------+------+---------------+------+---------+------+------+----------+-----------------------------------------------------+
-- 消除死码(支持)
mysql> explain select * from emp where (0>1) or dept_id=10;
+----+-------------+-------+------------+------+---------------+------+---------+------+-------+----------+-------------+
| id | select_type | table | partitions | type | possible_keys | key | key_len | ref | rows | filtered | Extra |
+----+-------------+-------+------------+------+---------------+------+---------+------+-------+----------+-------------+
| 1 | SIMPLE | emp | NULL | ALL | NULL | NULL | NULL | NULL | 10117 | 10.00 | Using where |
+----+-------------+-------+------------+------+---------------+------+---------+------+-------+----------+-------------+
1 row in set, 1 warning (0.00 sec)
mysql> show warnings;
+-------+------+-------------------------------------------------------------------------------------------------------------------------------------------------------------------------------------------------------------------------------------------------------------------------------+
| Level | Code | Message
-------+------+-------------------------------------------------------------------------------------------------------------------------------------------------------------------------------------------------------------------------------------------------------------------------------+
| Note | 1003 | * select#1 */ select `testdb`.`emp`.`emp_id` AS `emp_id`,`testdb`.`emp`.`dept_id` AS `dept_id`,`testdb`.`emp`.`emp_name` AS `emp_name`,`testdb`.`emp`.`birthday` AS `birthday`,`testdb`.`emp`.`salary` AS `salary` from `testdb`.`emp` where (`testdb`.`emp`.`dept_id` = 10) |
+-------+------+-------------------------------------------------------------------------------------------------------------------------------------------------------------------------------------------------------------------------------------------------------------------------------+
-- 表达式计算(支持)
mysql> explain select * from emp where dept_id=1+2;
+----+-------------+-------+------------+------+---------------+------+---------+------+-------+----------+-------------+
| id | select_type | table | partitions | type | possible_keys | key | key_len | ref | rows | filtered | Extra |
+----+-------------+-------+------------+------+---------------+------+---------+------+-------+----------+-------------+
| 1 | SIMPLE | emp | NULL | ALL | NULL | NULL | NULL | NULL | 10117 | 10.00 | Using where |
+----+-------------+-------+------------+------+---------------+------+---------+------+-------+----------+-------------+
1 row in set, 1 warning (0.00 sec)
mysql> show warnings;
+-------+------+---------------------------------------------------------------------------------------------------------------------------------------------------------------------------------------------------------------------------------------------------------------------------------------------+
| Level | Code | Message
+-------+------+---------------------------------------------------------------------------------------------------------------------------------------------------------------------------------------------------------------------------------------------------------------------------------------------+
| Note | 1003 | * select#1 */ select `testdb`.`emp`.`emp_id` AS `emp_id`,`testdb`.`emp`.`dept_id` AS `dept_id`,`testdb`.`emp`.`emp_name` AS `emp_name`,`testdb`.`emp`.`birthday` AS `birthday`,`testdb`.`emp`.`salary` AS `salary` from `testdb`.`emp` where (`testdb`.`emp`.`dept_id` = <cache>((1 + 2))) |
+-------+------+---------------------------------------------------------------------------------------------------------------------------------------------------------------------------------------------------------------------------------------------------------------------------------------------+
-- 等式变换(不支持)
mysql> explain select * from emp where -dept_id=-10;
+----+-------------+-------+------------+------+---------------+------+---------+------+-------+----------+-------------+
| id | select_type | table | partitions | type | possible_keys | key | key_len | ref | rows | filtered | Extra |
+----+-------------+-------+------------+------+---------------+------+---------+------+-------+----------+-------------+
| 1 | SIMPLE | emp | NULL | ALL | NULL | NULL | NULL | NULL | 10117 | 100.00 | Using where |
+----+-------------+-------+------------+------+---------------+------+---------+------+-------+----------+-------------+
1 row in set, 1 warning (0.01 sec)
mysql> show warnings;
+-------+------+----------------------------------------------------------------------------------------------------------------------------------------------------------------------------------------------------------------------------------------------------------------------------------------------+
| Level | Code | Message
+-------+------+----------------------------------------------------------------------------------------------------------------------------------------------------------------------------------------------------------------------------------------------------------------------------------------------+
| Note | 1003 | * select#1 */ select `testdb`.`emp`.`emp_id` AS `emp_id`,`testdb`.`emp`.`dept_id` AS `dept_id`,`testdb`.`emp`.`emp_name` AS `emp_name`,`testdb`.`emp`.`birthday` AS `birthday`,`testdb`.`emp`.`salary` AS `salary` from `testdb`.`emp` where (-(`testdb`.`emp`.`dept_id`) = <cache>(-(10))) |
+-------+------+----------------------------------------------------------------------------------------------------------------------------------------------------------------------------------------------------------------------------------------------------------------------------------------------+
-- 不等式转换(不支持)
mysql> explain select * from emp where salary >1100 and salary>2000;
+----+-------------+-------+------------+-------+----------------+----------------+---------+------+------+----------+-----------------------+
| id | select_type | table | partitions | type | possible_keys | key | key_len | ref | rows | filtered | Extra |
+----+-------------+-------+------------+-------+----------------+----------------+---------+------+------+----------+-----------------------+
| 1 | SIMPLE | emp | NULL | range | idx_emp_salary | idx_emp_salary | 5 | NULL | 421 | 100.00 | Using index condition |
+----+-------------+-------+------------+-------+----------------+----------------+---------+------+------+----------+-----------------------+
1 row in set, 1 warning (0.01 sec)
mysql> show warnings;
+-------+------+-----------------------------------------------------------------------------------------------------------------------------------------------------------------------------------------------------------------------------------------------------------------------------------------------------------------------+
| Level | Code | Message
+-------+------+-----------------------------------------------------------------------------------------------------------------------------------------------------------------------------------------------------------------------------------------------------------------------------------------------------------------------+
| Note | 1003 | * select#1 */ select `testdb`.`emp`.`emp_id` AS `emp_id`,`testdb`.`emp`.`dept_id` AS `dept_id`,`testdb`.`emp`.`emp_name` AS `emp_name`,`testdb`.`emp`.`birthday` AS `birthday`,`testdb`.`emp`.`salary` AS `salary` from `testdb`.`emp` where ((`testdb`.`emp`.`salary` > 1100) and (`testdb`.`emp`.`salary` > 2000)) |
+-------+------+-----------------------------------------------------------------------------------------------------------------------------------------------------------------------------------------------------------------------------------------------------------------------------------------------------------------------+
--谓词传递闭包(不支持)
mysql> explain select * from emp where emp_id>dept_id and dept_id>900;
+----+-------------+-------+------------+------+---------------+------+---------+------+-------+----------+-------------+
| id | select_type | table | partitions | type | possible_keys | key | key_len | ref | rows | filtered | Extra |
+----+-------------+-------+------------+------+---------------+------+---------+------+-------+----------+-------------+
| 1 | SIMPLE | emp | NULL | ALL | NULL | NULL | NULL | NULL | 10117 | 11.11 | Using where |
+----+-------------+-------+------------+------+---------------+------+---------+------+-------+----------+-------------+
1 row in set, 1 warning (0.01 sec)
mysql> show warnings;
+-------+------+-------------------------------------------------------------------------------------------------------------------------------------------------------------------------------------------------------------------------------------------------------------------------------------------------------------------------------------------+
| Level | Code | Message
+-------+------+-------------------------------------------------------------------------------------------------------------------------------------------------------------------------------------------------------------------------------------------------------------------------------------------------------------------------------------------+
| Note | 1003 | * select#1 */ select `testdb`.`emp`.`emp_id` AS `emp_id`,`testdb`.`emp`.`dept_id` AS `dept_id`,`testdb`.`emp`.`emp_name` AS `emp_name`,`testdb`.`emp`.`birthday` AS `birthday`,`testdb`.`emp`.`salary` AS `salary` from `testdb`.`emp` where ((`testdb`.`emp`.`emp_id` > `testdb`.`emp`.`dept_id`) and (`testdb`.`emp`.`dept_id` > 900)) |
+-------+------+-------------------------------------------------------------------------------------------------------------------------------------------------------------------------------------------------------------------------------------------------------------------------------------------------------------------------------------------+
-- 等价合取范式(支持)
mysql> explain select * from emp where (0>1) and dept_id=10;
+----+-------------+-------+------------+------+---------------+------+---------+------+------+----------+------------------+
| id | select_type | table | partitions | type | possible_keys | key | key_len | ref | rows | filtered | Extra |
+----+-------------+-------+------------+------+---------------+------+---------+------+------+----------+------------------+
| 1 | SIMPLE | NULL | NULL | NULL | NULL | NULL | NULL | NULL | NULL | NULL | Impossible WHERE |
+----+-------------+-------+------------+------+---------------+------+---------+------+------+----------+------------------+
1 row in set, 1 warning (0.00 sec)
mysql> show warnings;
+-------+------+-----------------------------------------------------------------------------------------------------------------------------------------------------------------------------------------------------------------------------------------------------+
| Level | Code | Message
+-------+------+-----------------------------------------------------------------------------------------------------------------------------------------------------------------------------------------------------------------------------------------------------+
| Note | 1003 | * select#1 */ select `testdb`.`emp`.`emp_id` AS `emp_id`,`testdb`.`emp`.`dept_id` AS `dept_id`,`testdb`.`emp`.`emp_name` AS `emp_name`,`testdb`.`emp`.`birthday` AS `birthday`,`testdb`.`emp`.`salary` AS `salary` from `testdb`.`emp` where false |
+-------+------+-----------------------------------------------------------------------------------------------------------------------------------------------------------------------------------------------------------------------------------------------------+
-- AND 操作符交换(支持)
mysql> explain select * from emp where dept_id+emp_id=1000 and salary>900;
+----+-------------+-------+------------+------+----------------+------+---------+------+-------+----------+-------------+
| id | select_type | table | partitions | type | possible_keys | key | key_len | ref | rows | filtered | Extra |
+----+-------------+-------+------------+------+----------------+------+---------+------+-------+----------+-------------+
| 1 | SIMPLE | emp | NULL | ALL | idx_emp_salary | NULL | NULL | NULL | 10117 | 88.96 | Using where |
+----+-------------+-------+------------+------+----------------+------+---------+------+-------+----------+-------------+
1 row in set, 1 warning (0.01 sec)
mysql> show warnings;
+-------+------+---------------------------------------------------------------------------------------------------------------------------------------------------------------------------------------------------------------------------------------------------------------------------------------------------------------------------------------------------+
| Level | Code | Message |
+-------+------+---------------------------------------------------------------------------------------------------------------------------------------------------------------------------------------------------------------------------------------------------------------------------------------------------------------------------------------------------+
| Note | 1003 | * select#1 */ select `testdb`.`emp`.`emp_id` AS `emp_id`,`testdb`.`emp`.`dept_id` AS `dept_id`,`testdb`.`emp`.`emp_name` AS `emp_name`,`testdb`.`emp`.`birthday` AS `birthday`,`testdb`.`emp`.`salary` AS `salary` from `testdb`.`emp` where (((`testdb`.`emp`.`dept_id` + `testdb`.`emp`.`emp_id`) = 1000) and (`testdb`.`emp`.`salary` > 900)) |
+-------+------+---------------------------------------------------------------------------------------------------------------------------------------------------------------------------------------------------------------------------------------------------------------------------------------------------------------------------------------------------+
-- KingBase
-- Having 并入 Where(不支持)
TEST=# explain SELECT * FROM emp where dept_id=100 HAVING salary > 5000;
ERROR: column "emp.emp_id" must appear in the GROUP BY clause or be used in an aggregate function
--去除冗余括号
TEST=# explain SELECT * FROM emp WHERE ((dept_id=2));
QUERY PLAN
--------------------------------------------------------------------------
Gather (cost=1000.00..17401.03 rows=10167 width=42)
Workers Planned: 2
-> Parallel Seq Scan on emp (cost=0.00..15384.33 rows=4236 width=42)
Filter: (dept_id = '2'::numeric)
-- 常量传递(支持)
TEST=# explain select * from emp where dept_id=10 and emp_id=dept_id;
QUERY PLAN
-------------------------------------------------------------------
Index Scan using EMP_PK on emp (cost=0.42..8.45 rows=1 width=42)
Index Cond: (emp_id = '10'::numeric)
Filter: (dept_id = '10'::numeric)
-- 消除死码(支持)
TEST=# explain select * from emp where (0>1) or dept_id=10;
QUERY PLAN
--------------------------------------------------------------------------
Gather (cost=1000.00..17377.63 rows=9933 width=42)
Workers Planned: 2
-> Parallel Seq Scan on emp (cost=0.00..15384.33 rows=4139 width=42)
Filter: (dept_id = '10'::numeric)
-- 表达式计算(支持)
TEST=# explain select * from emp where dept_id=1+2;
QUERY PLAN
--------------------------------------------------------------------------
Gather (cost=1000.00..17447.63 rows=10633 width=42)
Workers Planned: 2
-> Parallel Seq Scan on emp (cost=0.00..15384.33 rows=4430 width=42)
Filter: (dept_id = '3'::numeric)
-- 等式变换(不支持)
TEST=# explain select * from emp where -dept_id=-10;
QUERY PLAN
--------------------------------------------------------------------------
Gather (cost=1000.00..17926.00 rows=5000 width=42)
Workers Planned: 2
-> Parallel Seq Scan on emp (cost=0.00..16426.00 rows=2083 width=42)
Filter: ((- dept_id) = '-10'::numeric)
-- 不等式转换(支持)
TEST=# explain select * from emp where salary >1100 and salary>2000;
QUERY PLAN
---------------------------------------------------------------------------
Index Scan using idx_emp_salary on emp (cost=0.42..8.44 rows=1 width=42)
Index Cond: (salary > '2000'::double precision)
-- 谓词传递闭包(不支持)
TEST=# explain select * from emp where emp_id>dept_id and dept_id>900;
QUERY PLAN
------------------------------------------------------------------------
Gather (cost=1000.00..17429.00 rows=30 width=42)
Workers Planned: 2
-> Parallel Seq Scan on emp (cost=0.00..16426.00 rows=12 width=42)
Filter: ((emp_id > dept_id) AND (dept_id > '900'::numeric))
-- 等价合取范式(支持)
TEST=# explain select * from emp where (0>1) and dept_id=10;
QUERY PLAN
------------------------------------------
Result (cost=0.00..0.00 rows=0 width=0)
One-Time Filter: false
-- AND 操作符交换(支持)
TEST=# explain select * from emp where dept_id+emp_id=1000 and salary>900;
QUERY PLAN
-------------------------------------------------------------------------------------------------
Gather (cost=1000.00..18919.77 rows=4521 width=42)
Workers Planned: 2
-> Parallel Seq Scan on emp (cost=0.00..17467.67 rows=1884 width=42)
Filter: ((salary > '900'::double precision) AND ((dept_id + emp_id) = '1000'::numeric))
-- YashanDB
-- Having 并入 Where(不支持)
SQL> explain SELECT * FROM emp where dept_id=100 HAVING salary > 5000
[1:52]YAS-04316 not a single-group group function
--去除冗余括号(支持)
SQL> explain SELECT * FROM emp WHERE ((dept_id=2));
+----+--------------------------------+----------------------+------------+----------+-------------+--------------------------------+
| Id | Operation type | Name | Owner | Rows | Cost(%CPU) | Partition info |
+----+--------------------------------+----------------------+------------+----------+-------------+--------------------------------+
| 0 | SELECT STATEMENT | | | | | |
|* 1 | TABLE ACCESS FULL | EMP | TESTUSER | 89| 46( 0)| |
+----+--------------------------------+----------------------+------------+----------+-------------+--------------------------------+
Operation Information (identified by operation id):
---------------------------------------------------
1 - Predicate : filter("EMP"."DEPT_ID" = 2)
-- 常量传递(不支持)
SQL> explain select * from emp where dept_id=10 and emp_id=dept_id;
+----+--------------------------------+----------------------+------------+----------+-------------+--------------------------------+
| Id | Operation type | Name | Owner | Rows | Cost(%CPU) | Partition info |
+----+--------------------------------+----------------------+------------+----------+-------------+--------------------------------+
| 0 | SELECT STATEMENT | | | | | |
|* 1 | TABLE ACCESS FULL | EMP | TESTUSER | 1| 47( 0)| |
+----+--------------------------------+----------------------+------------+----------+-------------+--------------------------------+
Operation Information (identified by operation id):
---------------------------------------------------
1 - Predicate : filter("EMP"."EMP_ID" = "EMP"."DEPT_ID" AND 10 = "EMP"."DEPT_ID")
-- 消除死码(支持)
SQL> explain select * from emp where (0>1) or dept_id=10;
+----+--------------------------------+----------------------+------------+----------+-------------+--------------------------------+
| Id | Operation type | Name | Owner | Rows | Cost(%CPU) | Partition info |
+----+--------------------------------+----------------------+------------+----------+-------------+--------------------------------+
| 0 | SELECT STATEMENT | | | | | |
|* 1 | TABLE ACCESS FULL | EMP | TESTUSER | 99| 46( 0)| |
+----+--------------------------------+----------------------+------------+----------+-------------+--------------------------------+
Operation Information (identified by operation id):
---------------------------------------------------
1 - Predicate : filter("EMP"."DEPT_ID" = 10)
-- 表达式计算(支持)
SQL> explain select * from emp where dept_id=1+2;
+----+--------------------------------+----------------------+------------+----------+-------------+--------------------------------+
| Id | Operation type | Name | Owner | Rows | Cost(%CPU) | Partition info |
+----+--------------------------------+----------------------+------------+----------+-------------+--------------------------------+
| 0 | SELECT STATEMENT | | | | | |
|* 1 | TABLE ACCESS FULL | EMP | TESTUSER | 114| 46( 0)| |
+----+--------------------------------+----------------------+------------+----------+-------------+--------------------------------+
Operation Information (identified by operation id):
---------------------------------------------------
1 - Predicate : filter("EMP"."DEPT_ID" = 3)
-- 等式变换(支持)
SQL> explain select * from emp where -dept_id=-10;
+----+--------------------------------+----------------------+------------+----------+-------------+--------------------------------+
| Id | Operation type | Name | Owner | Rows | Cost(%CPU) | Partition info |
+----+--------------------------------+----------------------+------------+----------+-------------+--------------------------------+
| 0 | SELECT STATEMENT | | | | | |
|* 1 | TABLE ACCESS FULL | EMP | TESTUSER | 99| 46( 0)| |
+----+--------------------------------+----------------------+------------+----------+-------------+--------------------------------+
Operation Information (identified by operation id):
---------------------------------------------------
1 - Predicate : filter("EMP"."DEPT_ID" = 10)
-- 不等式转换(支持)
SQL> explain select * from emp where salary >1100 and salary>2000;
+----+--------------------------------+----------------------+------------+----------+-------------+--------------------------------+
| Id | Operation type | Name | Owner | Rows | Cost(%CPU) | Partition info |
+----+--------------------------------+----------------------+------------+----------+-------------+--------------------------------+
| 0 | SELECT STATEMENT | | | | | |
| 1 | TABLE ACCESS BY INDEX ROWID | EMP | TESTUSER | 1| 1( 0)| |
|* 2 | INDEX RANGE SCAN | IDX_EMP_SALARY | TESTUSER | 1| 1( 0)| |
+----+--------------------------------+----------------------+------------+----------+-------------+--------------------------------+
Operation Information (identified by operation id):
---------------------------------------------------
2 - Predicate : access("EMP"."SALARY" > 2000)
--谓词传递闭包(支持)
SQL> explain select * from emp where emp_id>dept_id and dept_id>900;
+----+--------------------------------+----------------------+------------+----------+-------------+--------------------------------+
| Id | Operation type | Name | Owner | Rows | Cost(%CPU) | Partition info |
+----+--------------------------------+----------------------+------------+----------+-------------+--------------------------------+
| 0 | SELECT STATEMENT | | | | | |
|* 1 | TABLE ACCESS FULL | EMP | TESTUSER | 1| 47( 0)| |
+----+--------------------------------+----------------------+------------+----------+-------------+--------------------------------+
Operation Information (identified by operation id):
---------------------------------------------------
1 - Predicate : filter("EMP"."DEPT_ID" > 900 AND "EMP"."EMP_ID" > 900 AND "EMP"."EMP_ID" > "EMP"."DEPT_ID")
-- 等价合取范式(支持)
SQL> explain select * from emp where (0>1) and dept_id=10;
+----+--------------------------------+----------------------+------------+----------+-------------+--------------------------------+
| Id | Operation type | Name | Owner | Rows | Cost(%CPU) | Partition info |
+----+--------------------------------+----------------------+------------+----------+-------------+--------------------------------+
| 0 | SELECT STATEMENT | | | | | |
|* 1 | RESULT | | | | 1( 0)| |
+----+--------------------------------+----------------------+------------+----------+-------------+--------------------------------+
Operation Information (identified by operation id):
---------------------------------------------------
1 - Predicate : filter(FALSE)
-- AND 操作符交换(不支持)
SQL> explain select * from emp where dept_id+emp_id=1000 and salary>900;
+----+--------------------------------+----------------------+------------+----------+-------------+--------------------------------+
| Id | Operation type | Name | Owner | Rows | Cost(%CPU) | Partition info |
+----+--------------------------------+----------------------+------------+----------+-------------+--------------------------------+
| 0 | SELECT STATEMENT | | | | | |
|* 1 | TABLE ACCESS FULL | EMP | TESTUSER | 10| 47( 0)| |
+----+--------------------------------+----------------------+------------+----------+-------------+--------------------------------+
Operation Information (identified by operation id):
---------------------------------------------------
1 - Predicate : filter("EMP"."DEPT_ID"+"EMP"."EMP_ID" = 1000 AND "EMP"."SALARY" > 900)
-- Vastbase
-- Having 并入 Where(不支持)
vastbase=> explain SELECT * FROM emp where dept_id=100 HAVING salary > 5000;
ERROR: column "emp.emp_id" must appear in the GROUP BY clause or be used in an aggregate function
LINE 1: explain SELECT * FROM emp where dept_id=100 HAVING salary > ...
--去除冗余括号(支持)
vastbase=> explain SELECT * FROM emp WHERE ((dept_id=2));
QUERY PLAN
--------------------------------------------------------
Seq Scan on emp (cost=0.00..243.00 rows=106 width=44)
Filter: (dept_id = 2::number)
-- 常量传递(支持)
vastbase=> explain select * from emp where dept_id=10 and emp_id=dept_id;
QUERY PLAN
-------------------------------------------------------------------
Index Scan using emp_pk on emp (cost=0.00..8.27 rows=1 width=44)
Index Cond: (emp_id = 10::number)
Filter: (dept_id = 10::number)
-- 消除死码(支持)
vastbase=> explain select * from emp where (0>1) or dept_id=10;
QUERY PLAN
-------------------------------------------------------
Seq Scan on emp (cost=0.00..243.00 rows=91 width=44)
Filter: (dept_id = 10::number)
-- 表达式计算(支持)
vastbase=> explain select * from emp where dept_id=1+2;
QUERY PLAN
-------------------------------------------------------
Seq Scan on emp (cost=0.00..243.00 rows=91 width=44)
Filter: (dept_id = 3::number)
-- 等式变换(不支持)
vastbase=> explain select * from emp where -dept_id=-10;
QUERY PLAN
-------------------------------------------------------
Seq Scan on emp (cost=0.00..268.00 rows=50 width=44)
Filter: ((- dept_id) = (-10)::number)
-- 不等式转换(不支持)
vastbase=> explain select * from emp where salary >1100 and salary>2000;
QUERY PLAN
-----------------------------------------------------------------------------------------
Index Scan using idx_emp_salary on emp (cost=0.00..8.27 rows=1 width=44)
Index Cond: ((salary > 1100::double precision) AND (salary > 2000::double precision))
-- 谓词传递闭包(不支持)
vastbase=> explain select * from emp where emp_id>dept_id and dept_id>900;
QUERY PLAN
------------------------------------------------------------
Seq Scan on emp (cost=0.00..268.00 rows=1 width=44)
Filter: ((emp_id > dept_id) AND (dept_id > 900::number))
-- 等价合取范式(支持)
vastbase=> explain select * from emp where (0>1) and dept_id=10;
QUERY PLAN
------------------------------------------------------------
Result (cost=0.00..218.00 rows=1 width=44)
One-Time Filter: false
-> Seq Scan on emp (cost=0.00..218.00 rows=1 width=44)
-- AND 操作符交换(支持)
vastbase=> explain select * from emp where dept_id+emp_id=1000 and salary>900;
QUERY PLAN
--------------------------------------------------------------------------------------
Seq Scan on emp (cost=0.00..293.00 rows=45 width=44)
Filter: ((salary > 900::double precision) AND ((dept_id + emp_id) = 1000::number))
1).优化规则

2).数据库支持情况

3).数据库测评
受篇幅限制,略去操作部分。
如果语句中不仅包含有Select(选择)、Project(投影)、Join(连接) 三种基础操作,还有其他类操作(如分组等)。此时,优化器是可以根据索引进行一定的优化。
1).优化规则

2).数据库支持情况

3).数据库测评
受篇幅限制,略去操作部分。




