
东方通
作为国产中间件软件厂商龙头企业,从业绩预告来看,2024年亏损是最大的。

总的来看,2024年度东方通的业务增长还是比较给力的,同比增长在30%~46%。
如果2025年能够保持这个增速,那么2025年度大概率会扭亏为盈!
宝兰德

普元信息

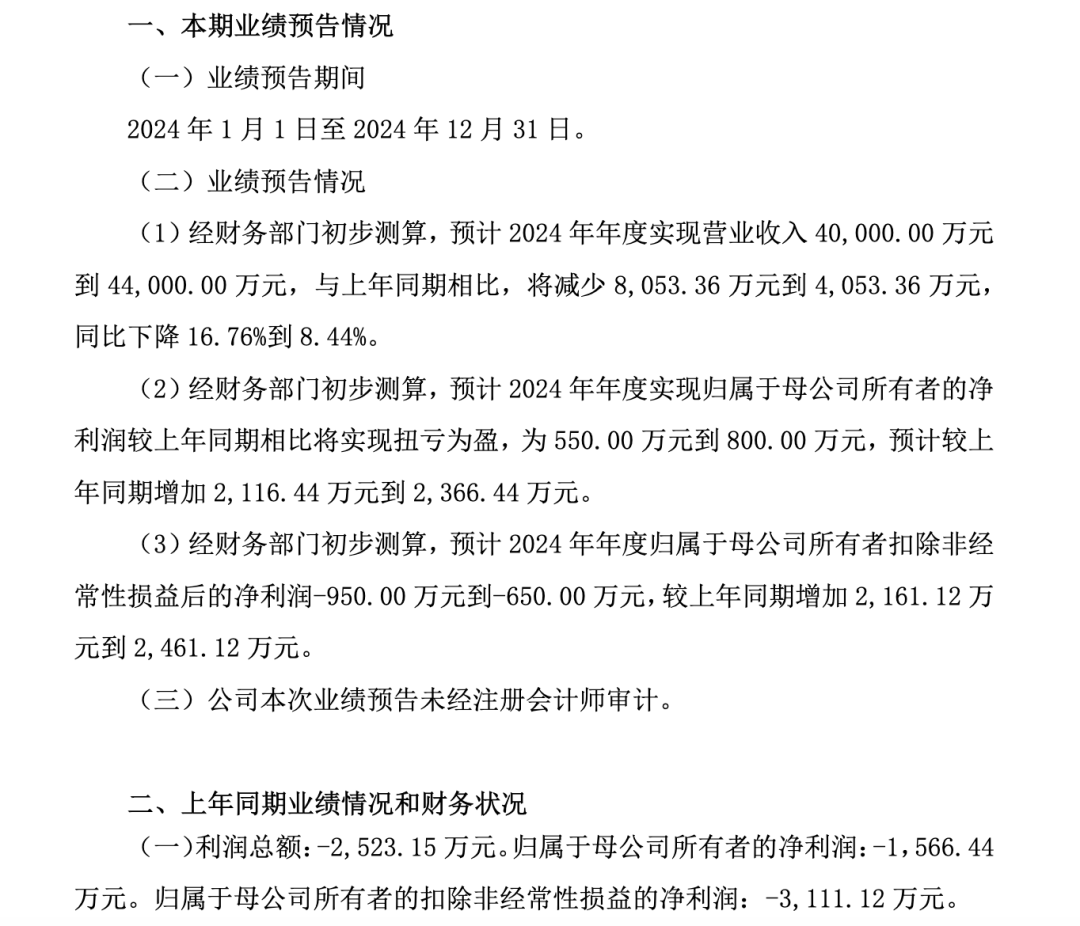
从普元的业绩预告来看,尽管2024年度业绩同步下降了一些【16.76%~8.44%】,但是利润方面反而扭亏为盈了。
这确实非常难得,在艰难的2024年,能够保持盈利的公司并不多。
山东中创
尽管该公司目前并未公布2024年度业绩预告,然而从其1-9月的财务数据来看,整个2024年度大概率是盈利的。
金蝶天燕
暂未从公开财务数据中看到金蝶天燕的2024年度营收情况,然而从其母公司公布的2024年度中期财报来看,2024年度整个金蝶集团应该都不是太好过。
因此看上去,国产4大中间件上市公司,目前2家亏损,2家盈利!
真的是几家欢喜几家愁!
2024年底开始做了一个数据库训练营【覆盖数据库底层原理、性能分析、故障分析、数据恢复,国产数据库如达梦、GaussDB等等相关内容,算是个人1年的学习记录总结吧】,大约有近30名学员加入其中,大家一起交流学习互动,收获满满!我也将其中的内容全部录制了下来,截至2025春节放假之前已经录制了20个视频,共计时长近50小时【当然,系列视频仍然会不断录制,预计全部录制完毕大约会有80个视频】。

目前录制的视频接近20GB,估计全部录制完毕将达到80GB;另外配套的视频资料文档都存放在百度云盘,如下一部分:



有兴趣的小伙伴可以添加我的vx进行咨询!
文章转载自Roger的数据库专栏,如果涉嫌侵权,请发送邮件至:contact@modb.pro进行举报,并提供相关证据,一经查实,墨天轮将立刻删除相关内容。




