暂无图片
暂无图片
暂无图片
暂无图片
暂无图片

图谱动态|学苑周刊 NO.214

图谱学苑 2025-03-04
131

本期将分享近期全球知识图谱相关

行业动态、会议讲座、开源工具




行业动态


 预测与防止盗猎

 


卡迪夫大学的研究人员开发了一种名为PoachNet的新型人工智能系统,利用知识图谱和深度学习技术,帮助防止马来西亚沙巴州的大象盗猎行为。该系统通过整合大象GPS数据、行为知识和区域环境信息,构建了一个基于本体的知识图谱,结合序列神经网络预测大象的未来位置,并利用规则推理识别盗猎风险。PoachNet能够将复杂的时空数据转化为可操作的规则,显著提升盗猎预测的准确性。研究人员表示,这种基于知识图谱的方法不仅适用于沙巴州,还可推广到其他保护区和国家公园,优化执法资源分配。未来计划整合更多数据源,如声学传感器和卫星图像,进一步增强系统的预测能力。
https://t.hk.uy/bPBH

知识图谱技术赋能企业AI应用

 


2025年2月25日,IBM宣布计划收购DataStax,旨在通过整合知识图谱等先进技术,帮助企业充分挖掘非结构化数据的价值,推动生成式AI的规模化应用。DataStax的AstraDB和DataStax Enterprise数据库支持向量和知识图谱功能,能够捕捉数据之间的关系、层次结构和连接,为AI应用提供更丰富的知识表示。结合IBM的watsonx AI平台,双方将共同开发多模态RAG(如图谱RAG)等创新技术,提升数据搜索的准确性和相关性。此次收购还将推动开源社区发展,支持Apache Cassandra®和Langflow等项目,助力企业构建下一代AI应用。交易完成后,IBM将继续为DataStax客户提供稳定支持,确保其关键数据工作负载的高效运行。

https://t.hk.uy/bPBJ



会议讲座


CSECS 2025

2025年IEEE第七届软件工程和计算机科学国际会议 (CSECS 2025) 将于2025年3月21-23日在中国江苏省太仓市举行。该会议由西交利物浦大学主办,西交利物浦大学人工智能与先进计算学院承办,IEEE,IEEE南京分会,国际计算机应用技术学会赞助;该会议将在西浦创业家学院(太仓)举行。

CSECS 2025 旨在作为一个国际论坛,将软件工程和计算机科学领域的院士、科学家、工程师和研究人员聚集在一起,交流观点,分享他们的专业知识、经验和研究成果,并讨论各自专业领域的挑战和未来方向。

详情请访问:
https://www.csecs2025.net/

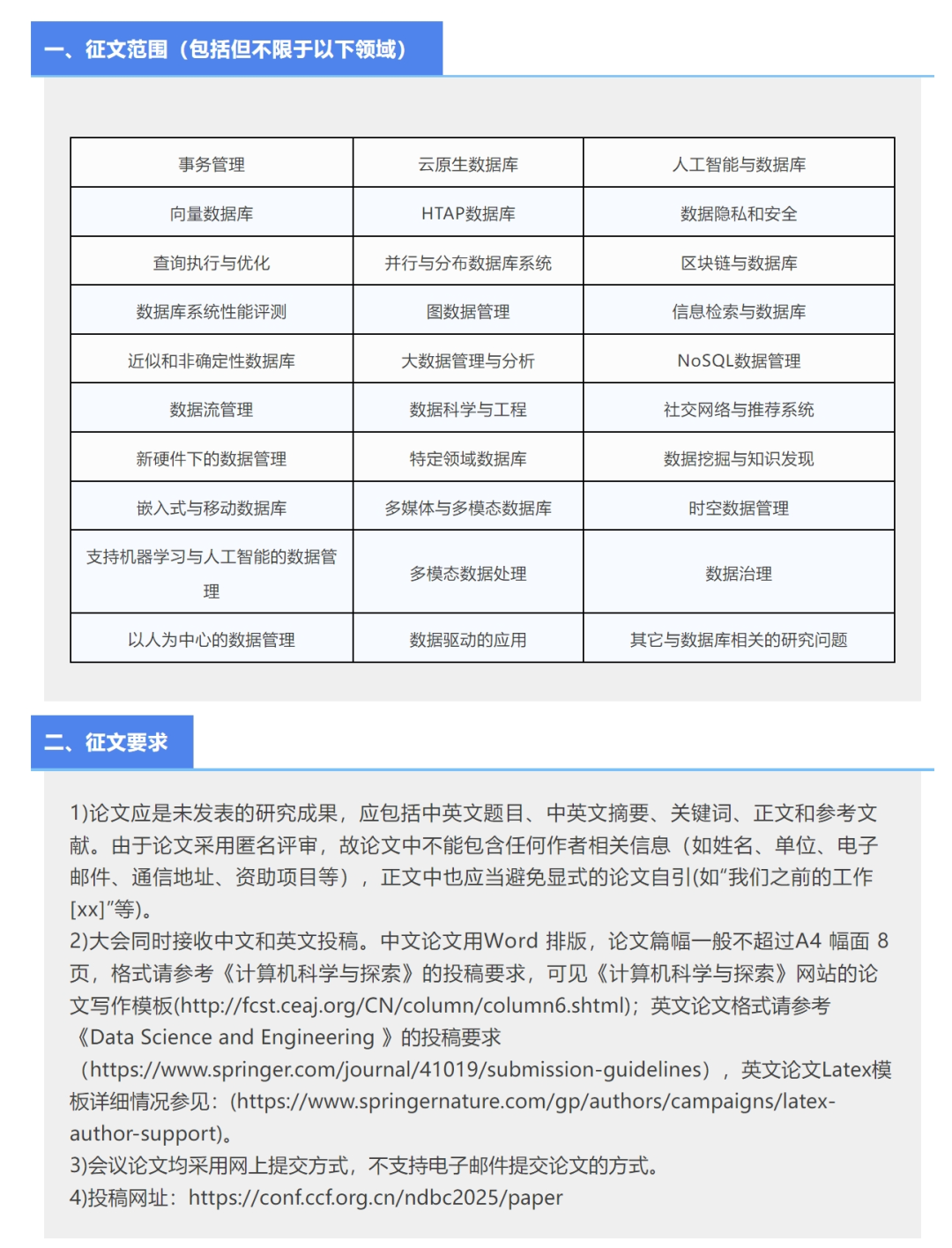
NDBC2025 征稿

第42届中国数据库学术会议(NDBC 2025)将于2025年8月1-3日在吉林长春举行。本届大会由中国计算机学会(CCF)主办,CCF数据库专业委员会和吉林大学承办。本届大会将主要关注数据库领域所面临的新挑战、新问题和新方向,着力反映我国数据库技术研究的最新进展,为高校、科研院所、科技企业的数据库研究、开发和应用相关人员搭建交流平台。大会期间将设立多个技术论坛,并继续开设“系统演示”主题,开设“研究生论文辅导”研讨班等。届时还将邀请国内外数据库领域著名专家到会作专题报告。我们诚征数据库及其应用领域的论文、专题讨论与系统演示报告等。


开源工具

kg-gen

一个基于AI可从任意文本中提取知识图谱的工具:kg-gen,支持处理长、短文本,也可以处理对话格式的消息。支持对相似的实体和关系进行聚类,减少冗余信息;提供图谱合并功能,可以把多个图谱合并成一个可以处理对话格式消息,提取对话中不同角色间的关系可以用于构建知识库、做数据分析等。

详情请访问:

https://github.com/stair-lab/kg-gen?continueFlag=7049ea96caa2a13a13002ba757f8d6d0



更多链接


辞旧迎新 | 回顾gStore的2024
图解李白的“朋友圈”
图解《狂飙》人物关系
用知识图谱打开梁山好汉一百单八将
公开课程 | 玩转gStore 更新啦!
公开课程 | 图数据管理与挖掘 最终讲-第九讲:面向知识图谱的自然语言问答
图说《人民的名义》
导师访谈 | 邹磊:对数据科学以及本科生科研的思考

内容:程湘婷、王图图





诚邀您加入我们的gStore社区,我们将在群内解决使用问题,分享最新成果~


请在微信公众号图谱学苑发送“社区”入群~



免责声明本文全部内容均来源于网络开放信息整理,如有侵权,请联系删除
欢迎关注北京大学王选计算机研究所数据管理实验室微信公众号“图谱学苑“
实验室官网:https://mod.wict.pku.edu.cn/

微信社区群:请回复“社区”获取

实验室开源产品图数据库gStore
gStore官网:https://www.gstore.cn/
GitHub:https://github.com/pkumod/gStore
Gitee:https://gitee.com/PKUMOD/gStore

文章转载自图谱学苑,如果涉嫌侵权,请发送邮件至:contact@modb.pro进行举报,并提供相关证据,一经查实,墨天轮将立刻删除相关内容。

评论