随着大数据应用复杂度提升,高效的日志监控成为保障系统稳定性的关键。DolphinDB 作为高性能时序数据库,其高可用集群的运维需实时日志分析支持。本文基于 Loki、Promtail 与 Grafana 构建轻量级日志监控体系,提供从部署到告警的全流程实践,涵盖多节点环境配置、日志标签解析、实时告警规则及高频问题解决方案。通过低存储成本、高扩展性的设计,助力用户快速定位异常,提升运维效率,适用于金融、物联网等实时性要求高的场景。
1.日志监控方案概述
1.1 整体架构概述
典型的基于 Loki 的日志监控架构由 3 个组件组成:Promtail + Loki + Grafana
- Promtail 是一个用于日志采集和推送的代理工具,负责从数据源(如 DolphinDB)抓取日志,将日志中的关键字解析为标签以便分类和过滤,并将日志以流的形式通过 HTTP API 推送到 Loki,供进一步存储和查询。
- Loki 是主服务器,负责接收推送日志,存储日志及处理查询。
- Grafana 提供日志可视化查询面板、实时监控和警报通知功能。
本教程的架构示例图见图 1-1,不同颜色的箭头代表不同的数据流。其中红色箭头代表写入数据流,蓝色箭头代表查询数据流。

1.2 Promtail 概述
Promtail 是一个代理程序,负责将本地日志的内容推送到私有的 Loki 实例上。它通常部署在需要监控的应用程序所在的每台机器上。
它的主要功能包括:
- 提取目标目录下日志
- 为日志流附加标签
- 将日志推送到 Loki 实例
目前,Promtail 可以从两个数据源获取日志:本地日志文件和 systemd 日志(适用于 ARM 和 AMD64 架构的机器)。
日志文件发现
在 Promtail 将日志数据从日志文件推送到 Loki 之前,它需要了解环境信息。这意味着 Promtail 需要找出是哪些应用程序将日志写入文件中,并且了解哪些文件需要被监控。
Promtail 直接采用Prometheus的服务发现机制,但受限于其守护进程部署模式(仅运行于单节点本地),无法实现跨节点标签发现。为此,Promtail 通过对接 Kubernetes API 获取所需的元数据标签,从而在分布式架构中完成日志采集的目标定位。
配置
类似 Prometheus,Promtail 使用配置段(stanza)进行配置。这使得用户可以对要获取的数据、要丢弃的数据以及附加到日志行上的元数据进行取舍。有关配置 Promtail 的更多详细信息,请参考文档 configuring Promtail。
1.3 Loki 概述
Loki 是由 Grafana Labs 开发的开源日志聚合系统,专为支持云原生应用而设计。它以高效、可扩展和成本低为核心理念,与传统日志系统不同,Loki 不对日志内容进行全文索引,而是通过元数据标签实现快速查询。这种设计使 Loki 更加轻量级且与 Prometheus 紧密集成,用户可以通过类似 PromQL 的查询语言(LogQL)轻松分析日志。
- 软件简介
Loki 是一个受 Prometheus 启发的横向可扩展、高可用、多租户的日志聚合系统。与 Prometheus 专注于指标(metrics)不同,Loki 专注于日志,并通过推送而非拉取方式收集日志。Loki 的设计目标是成本效益高且高度可扩展。与其他日志系统不同,Loki 不对日志内容进行索引,而仅对日志的元数据进行索引,将每个日志流的元数据存储为一组标签。而日志流是指共享相同标签的一组日志。标签帮助 Loki 在数据存储中快速找到日志流,因此拥有一组高质量的标签是实现高效查询的关键。日志数据会被压缩并以块的形式存储在对象存储中,例如 Amazon S3 或 Google Cloud Storage (GCS),也可以在开发或概念验证阶段存储在文件系统中。小型索引和高压缩率的数据块简化了 Loki 的操作,同时显著降低了成本。
- 官方教程、下载、安装
Loki 是由 Grafana Labs 开发和维护的。Grafana Labs 是一个知名的开源监控和可视化平台提供商,旗下拥有多个流行的开源工具,包括:
- Grafana:用于数据监控和可视化的核心平台。
- Prometheus:时间序列数据库(与社区合作开发)。
- Loki:轻量级日志聚合系统,与 Prometheus 深度集成。
本文示例使用 Loki 2.5。与 Grafana 的版本保持一致,其他版本的 Loki 详情见已发布的 Loki 版本。
- Loki 部分核心功能介绍
- 可扩展性
Loki 设计为具有高扩展性,可以从运行在树莓派上的小规模实例扩展到每天处理 PB 级数据的规模。在最常见的部署模式“简单可扩展模式”中,Loki 将请求解耦为独立的读取和写入路径,使其可以分别扩展,从而实现灵活的大规模部署,能够快速适应任何时刻的工作负载需求。如果需要,Loki 的各个组件也可以作为微服务运行,并原生支持 Kubernetes 环境。 - 多租户
Loki 支持多个租户共享同一个 Loki 实例。通过多租户机制,每个租户的数据和请求都与其他租户完全隔离。多租户通过在代理中分配租户 ID 来配置。 - 第三方集成
许多第三方代理(客户端)通过插件支持 Loki。这使用户可以保留现有的可观测性工具,同时将日志推送到 Loki。 - 高效存储
Loki 使用高压缩的块存储来存储日志数据,并且它的索引只关注标签,这使得与其他日志工具相比,Loki 的索引占用的空间明显更小。Loki 采用对象存储作为唯一的数据存储方式,继承了对象存储的可靠性和稳定性。相比于本地的固态硬盘(SSD)或硬盘驱动器(HDD),对象存储具有更高的成本效益和更简便的操作。
通过压缩存储块、更小的索引以及使用低成本对象存储,使得Loki 的运行成本较低。 - LogQL
LogQL 是 Loki 的查询语言,可以用来生成日志查询。该语言还支持从日志数据中生成指标,这是一项强大的功能,远远超越了单纯的日志聚合。 - 告警功能
Loki 包含一个名为 Ruler 的组件,可以持续监控日志并根据结果执行告警操作。借助这一功能,可以通过日志监控异常或特定事件。Loki 还与 Prometheus 的 Alertmanager 或 Grafana 内置的告警管理器集成。
利用这些核心功能,可以为 DolphinDB 实现日志监控、报错告警等功能,下文将以三个数据节点的 DolphinDB 高可用集群为例,逐步介绍安装部署、启动服务的过程。
2. 环境部署
- 模拟服务器环境:
| IP地址 | 主机名 | 节点类型 | 端口 | 部署服务 | 部署服务端口 |
|---|---|---|---|---|---|
| 10.0.0.80 | vagrant1 | controller agent datanode computenode | 8800 8801 8802 8803 | Grafana Loki Promtail | 3000 3100 9080 |
| 10.0.0.81 | vagrant2 | controller agent datanode computenode | 8800 8801 8802 8803 | Promtail | 9080 |
| 10.0.0.82 | vagrant3 | controller agent datanode computenode | 8800 8801 8802 8803 | Promtail | 9080 |
- 软件环境:
| 软件名称 | 版本信息 |
|---|---|
| Grafana | 9.0.5 |
| Loki | 2.5 |
| Promtail | 2.5 |
注:本教程需要在监控服务器提前部署 Grafana,具体安装方法可以参考集群运维监控中软件安装部署的部分。
3. Loki 安装、部署、应用流程
注:在流程开始前建议预先构建具有多数据节点 DolphinDB 高可用集群。具体安装方法可以参考高可用集群部署与升级。也可以参考基于 Docker-Compose 部署 DolphinDB。
3.1 Loki + Promtail 安装与部署
- 部署 Loki
于附件中下载 Loki 与 Promtail 的安装包,将 loki-linux-amd64.zip 上传至监控服务器(10.0.0.80);再将 promtail-linux-amd64.zip 上传至 DolphinDB 高可用集群(10.0.0.80、10.0.0.81、10.0.0.82)。
在监控服务器(10.0.0.80)上创建目录 /usr/local/logsCollect/loki 用于安装 Loki:
mkdir -p /usr/local/logsCollect/loki在监控服务器上(10.0.0.80)创建目录,用于文件存储和索引存储:
mkdir /data/loki
mkdir /data/loki/{chunks,index}使用 cd 命令切换到 loki-linux-amd64.zip 安装包所在的目录,将其解压到 /usr/local/logsCollect/loki 目录下:
unzip loki-linux-amd64.zip -d /usr/local/logsCollect/lokicd 命令切换到 /usr/local/logsCollect/loki,创建配置文件 config.yaml:
vim config.yaml文件中加入以下内容:
auth_enabled: false #定义是否启用身份验证
server:
http_listen_port: 3100 #HTTP服务监听的端口号
ingester:
lifecycler:
address: 10.0.0.80 #监控服务器ip,即本机地址
ring:
kvstore:
store: inmemory #将分片元数据存储在内存中。适合单节点部署, 可选值:inmemory、consul、etcd
replication_factor: 1 #设置数据的副本数。值为1时不进行副本存储
final_sleep: 0s #生命周期结束前的等待时间,用于安全退出
chunk_idle_period: 5m #如果一个块在5分钟内没有接收到任何日志数据,则标记为已完成,准备写入存储。
chunk_retain_period: 30s #块完成后,等待30秒再将其写入存储
schema_config:
configs:
- from: 2024-04-01 #模式生效的开始日期
store: boltdb #索引数据的存储类型, 常用值:boltdb、cassandra
object_store: filesystem #块存储的类型, 常用值:filesystem、s3、gcs
schema: v11 #Loki使用的存储模式版本
index:
prefix: index_
period: 168h #每张索引表覆盖的时间范围(7天)
storage_config:
boltdb:
directory: /data/loki/index #索引文件存储地址
filesystem:
directory: /data/loki/chunks #块存储地址
limits_config:
enforce_metric_name: false #是否强制要求日志流包含指标名称标签
reject_old_samples: true #是否拒绝超过最大时间范围的日志样本
reject_old_samples_max_age: 168h #定义拒绝日志样本的时间窗口(7天)
# 全局速率限制
ingestion_rate_mb: 1024 #全局速率限制设置为 1024 MB/s(即 1 GB/s)
ingestion_burst_size_mb: 2048 #全局突发速率设置为 2 GB/s
chunk_store_config:
# 最大可查询历史日期7天,这个时间必须是schema_config中的period的倍数,否则报错。
max_look_back_period: 168h
table_manager:
retention_deletes_enabled: true #是否启用过期表的自动清理
retention_period: 168h #定义表的保留时间(7天)配置时根据实际服务器的需求配置监听端口和服务器 IP。额外配置了全局速率限制,因为 Loki 为防止其储存空间被快速占满,默认有 4MB/s 的日志上传速率限制,若不更改则可能会报错。
使用以下命令启动 Loki,注意需要在 Loki 对应的安装目录下执行 :
nohup ./loki-linux-amd64 -config.file=./config.yaml >./server.log 2>&1 &使用以下命令关闭 Loki:
kill -9 $(pgrep -f "loki-linux-amd64")查看启动信息:
tail -200f server.log启动成功后的运行截图如图 3-1:

- 在 DolphinDB 高可用集群中配置 Promtail:
按照教程在DolphinDB 高可用集群(10.0.0.80、10.0.0.81、10.0.0.82)上依次执行以下操作,以 10.0.0.80 为示例。
创建目录 /usr/local/logsCollect/promtail 用于部署 Promtail:
mkdir -p /usr/local/logsCollect/promtail使用 cd 命令切换到安装包所在目录,解压 promtail-linux-amd64.zip:
unzip promtail-linux-amd64.zip -d /usr/local/logsCollect/promtail使用 cd 命令切换到 /usr/local/logsCollect/promtail 并配置 promtail.yaml:
vim promtail.yaml在文件中加入以下内容:
server:
http_listen_port: 9080
grpc_listen_port: 0
positions:
filename: ./positions.yaml
clients:
- url: http://10.0.0.80:3100/loki/api/v1/push # 日志服务器 Loki 地址和端口
scrape_configs:
# ucenter1
- job_name: dolphinDB
static_configs:
- targets:
- 10.0.0.80
labels:
job: dolphinDB
host: 10.0.0.80
__path__: /home/vagrant/v2.00.11.13/server/clusterDemo/log/*.log
pipeline_stages:
- regex:
expression: '^(?P<ts>\d{4}-\d{2}-\d{2}\s\d{2}:\d{2}:\d{2}\.\d+)\s(?P<level><\w+>)\s:(?P<message>.*)$'
- timestamp:
source: ts
format: 2006-01-02 15:04:05.000000
timezone: "China/Beijing"
- labels:
level:
- output:
source: message
- job_name: core_file_monitor
static_configs:
- targets:
- 10.0.0.80
labels:
job: core_files
host: 10.0.0.80
__path__: /home/vagrant/v2.00.11.13/server/clusterDemo/log/core.* # 对应地址匹配 core 文件
pipeline_stages:
- labels:
filename: __path__ # 从文件路径提取文件名作为标签
- output:
source: filename # 只记录文件名为日志内容
- limit:
rate: 10 # 限制每秒最多采集 10 条日志
burst: 10 # 短时间内最多允许采集 10 条日志
drop: true # 超出限制时丢弃日志其中,job_name: dolphinDB 用于监控 DolphinDB 日志,job_name: core_file_monitor 用于监控 core 宕机文件生成。需要根据实际情况更改 Promtail 的上传配置,例如对应已部署 Loki 的 url,本地存储 DolphinDB 日志的路径。日志路径 __path__ 中的 *.log 意为匹配当前目录下所有后缀为 log 的文件。
注:配置文件中的targets与job后的 IP 用于标识数据,向 Loki 标识上传日志数据的来源,因此填写当前正在进行部署的机器的 IP。
使用以下命令启动 Promtial,注意需要在 Promtail 对应的目录下执行 :
nohup ./promtail-linux-amd64 -config.file=./promtail.yaml >./server.log 2>&1 &使用以下命令关闭 Promtail:
kill -9 $(pgrep -f "promtail-linux-amd64")查看启动信息:
tail -200f server.log启动成功后的运行截图如图3-2:

出现类似输出则为启动成功,之后依次在集群的每台机器上部署 Promtail。
3.2 应用 Loki:告警配置
- 配置 Grafana 的 Loki 数据源:
根据集群运维监控中软件安装部署中 Grafana 部分的配置,Grafana 默认在 3000 端口打开。本教程的监控服务器配置在 10.0.0.80,因此 url 为10.0.0.80:3000,默认的登录账号与密码均为 admin。
登录成功后,在 Grafana 界面选择 Data Source,如图 3-3:

在数据源配置界面,如图 3-4 所示,找到红框标记的 URL 输入框,将 URL 修改为 Loki 服务的地址:

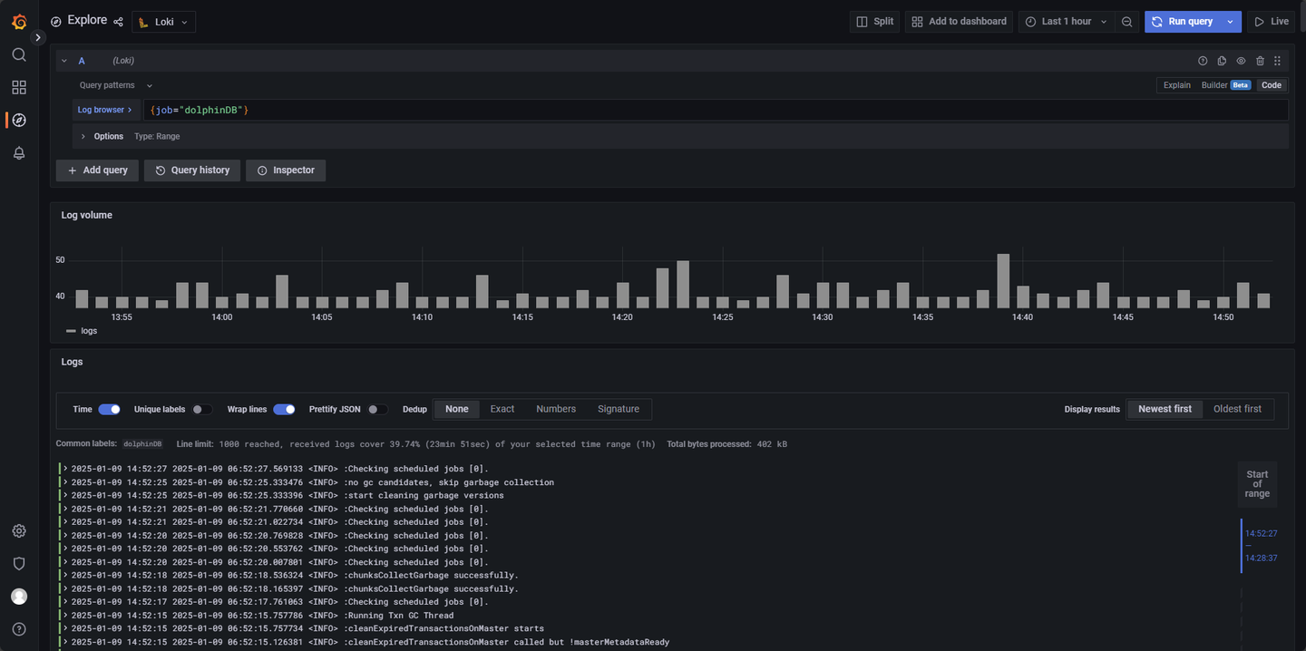
点击 save & test 测试配置是否正确并保存配置。之后在主页左侧点击 Explore,选择 Loki 作为数据源,然后依次点击 Log browser → dolphinDB → show logs,如图 3-5 所示:

成功查询日志,则配置成功,如图 3-6 所示:

- Alert 告警面板配置:
本部分指导如何在 Grafana 面板中配置基于 Loki 的告警规则。本例的具体实现形式为:Loki 告警每 1 分钟会检查 1 次应用是否生成了新的报错日志,每次检查都会对过去 5 分钟期间新生成的日志进行扫描。当 Loki 告警检查到报错日志时,则进入 2 分钟的告警评估期,评估期内若始终满足程序的告警条件,则评估期结束后程序发送告警邮件。
创建一个新的告警规则,在主界面的左边点击 Alerting → Alert rules,再点击 New alert rule 创建,如图 3-7 所示:

为实现本例,请参考以下步骤进行设置,图 3-7 中的数字区域对应如下操作步骤:
- 选择告警数据源,选择
Loki; - 选择单次告警的检查范围,图中选择查询在过去 5 分钟期间生成的新日志;
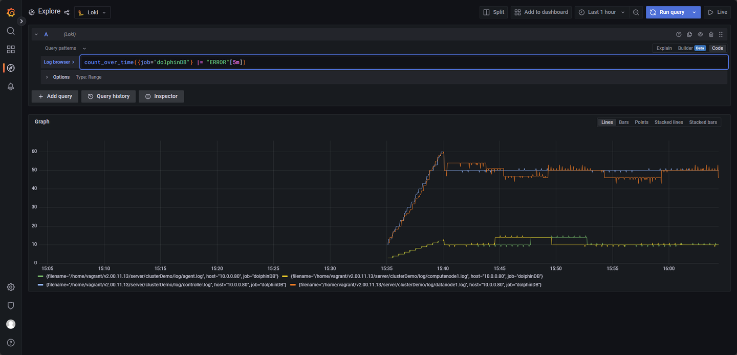
- 定义表达式,使用
count_over_time({job="dolphinDB"} |= "ERROR"[5m])表达式统计过去 5 分钟内包含"ERROR"关键字的日志数量(结果如图 3-8 所示)。例如,若当前时间为 15:25:10,则查询的时间范围为 15:20:10 - 15:25:10,并将结果记录在 15:25:10 时刻; - 告警条件
Conditions中设置告警触发条件为WHEN last() OF A IS ABOVE 0,其中,last()的含义为:从第三步中的表达式获取最新结果,即当前时间在过去 5 分钟的时间窗口内生成的目标日志数量;IS ABOVE 0的含义为:如果获取值大于 0,即时间窗口内至少有一条 "ERROR" 相关的日志,则告警条件满足,返回布尔值给程序,令程序进入告警评估期; - 设置告警条件,设置第四步中的表达式作为告警条件;
- 设置检查频率与评估期时长,其中 Evaluate every 1m 代表每 1 分钟检查一次;for 2m 代表评估期设置为 2 分钟;
- 没有报错日志生成时,第三步中的表达式不会得到数据,反映状态为
Nodata,为了避免 Grafana 误判无数据状态为异常情况,需要将 Alert state if no data or all values are null 选项修改为 OK,确保当日志查询结果为空时,系统不会触发错误告警。
注:Grafana 通过接收一个布尔值来决定是否触发告警,当last() OF A > 0时, 第四步的表达式返回true,令程序进入告警评估期,last() OF A ≤ 0时,查询 B 返回false,不触发告警,因此,单一的查询语句无法进行告警(单一的查询语句返回的是具体数值,不是布尔值),还需要一个查询来返回布尔值。

图 3-9 为告警规则的状态。Pending 表示该指标已经触发告警条件,但程序还处于告警评估期,一旦告警持续时间超过评估期,Pending 就会变为 Alerting警告。Nodata 表示表达式查询返回值为空。Normal 表示指标正常。

点击 Preview Alert 可以对告警信息进行预览,图 3-10 中的 info 部分为报错日志被 promtail 提取时所解析的标签(label),例如图 3-5 中的 filename,job,host 等。具体配置可在 Promtail 配置文件中的 label 部分查看:

用户可以根据需求自定义配置告警名称、属组等信息,如下图 3-11 所示:

点击 Save & exit 保存并离开该界面。
- 告警邮件发送配置:
首先需要为 Grafana 配置 SMTP,即邮件发送服务器:
根据前置文档的配置,grafana 的配置文件为 ./grafana-9.0.5/conf/defaults.ini,找到其中 SMTP 的部分,进行配置:
[smtp]
enabled = true
host = smtp.163.com:465 #指定 SMTP 服务器的地址和端口,此处使用网易邮箱
user = xxxxxxxxx@163.com #此处可以使用个人网页邮箱进行配置
# If the password contains # or ; you have to wrap it with triple quotes. Ex """#password;"""
password = xxxxxxxx #此处使用网易邮箱授权码
cert_file =
key_file =
skip_verify = false
from_address = xxxxxxxx@163.com #同前一步填写的邮箱
from_name = Grafana
ehlo_identity =
startTLS_policy =如果有搭建好的 SMTP 服务器可以直接使用,如果没有可以使用 QQ 邮箱,网易邮箱等服务。授权码并非邮箱密码,需要到邮箱界面获取。在配置好 SMTP 后重启 Grafana。
注:如果有钉钉或企业微信的告警需求,可参考钉钉告警与预警和企业微信告警与预警进行配置。
回到 Alerting 的页面,点击 Contact points,点击创建 New contact point,按照图 3-12 配置即可。若想在告警邮件中加入动态标签(label)信息,可参考官方文档模板注释和标签来配置 Message 部分。

Addresses 为接受告警邮件的邮件地址,Message 与 Subject 为告警邮件所发送的内容与标题,可根据需求自定义修改,Disable resolved message 勾选后,Loki 不会为告警解除单独发送一封邮件。完成配置后点击 Test 测试发送功能是否正常,若正常,对应邮箱会收到一封邮件,如图 3-13:

若测试成功,则点击 Save contact point 保存。
接下来编辑 Notification policies,参考图 3-14,只需要配置告警对应的 Default Contact point 即可,点击 Save 保存。

- 验证配置:
打开高可用集群中的一个数据节点,执行数次以下语句,在 DolphinDB 日志中写入数行 ERROR 日志信息:
writeLogLevel(ERROR,"This is an ERROR message") 写入错误信息后,设置的接收邮件会收到一封由 Grafana 发送的告警邮件,如图 3-15,若发送时间符合告警规则配置,则配置成功。

4. 常见告警规则
- 设置非交易时间段静默
在 Notification policies 中选择 New mute timing,按照下图进行配置,点击 submit 应用即可,如图 4-1。

其中 Time range 可以创建数条静默时间规则,以覆盖一天中的多个时间段,此处设置 00:00 - 09:00 和 15:00 - 23:59 以覆盖一日中的非交易时间段;Days of the week中配置 monday:friday,覆盖周一至周五;Days of the month 配置 1:31;而 Month 配置 1:12,Years 配置 2025 以覆盖 2025 年 12 个月的每一天。
- 高频数据导入时的丢包监控:
上交所发送的股票逐笔数据中,股票和基金共享同一通道,通道内(ChannelNo)OrderIndex 和 TradeIndex 按顺序排列,若其发生跳变,可视为通道异常,可以通过监控 SeqNo 字段的变化来判断是否发生了丢包。目前 insight 插件已支持逐笔数据的丢包监控日志输出,其他插件也将在后续更新中提供该功能。可通过以下方式输出日志并配置告警机制,完成丢包监控与告警。
于 DolphinDB 中创建以下日志规则:
输出日志如图 4-2:

在 Alert Rules 界面,配置告警时间等方式不再赘述,这里展示如何查询到该报错并进行告警,LogQL 查询语句如下:
count_over_time({job="dolphinDB"} |= "wrong applseqnum" [5m])查询 5 分钟内,数据丢包的报错数量。并设置查询频率与评估期参数为:Evaluate every:10s,For:20s。
- 实时行情数据股票 ID 缺失或者 TradeDate 缺失日志监控:
日志级别监控 ERROR 预警:实时行情数据股票 ID 缺失或者 TradeDate 缺失,可以在开发代码中使用 writeLogLevel 进行错误日志输出,该项报错会输出 ERROR 日志,因此对 ERROR 字段进行监控即可,配置如图 4-3:

LogQL 查询语句如下:
count_over_time({job="dolphinDB"} |= "ERROR"[5m])其他参数:
Evaluate every:1m
For:2m
Condition: When last() OF A IS ABOVE 0
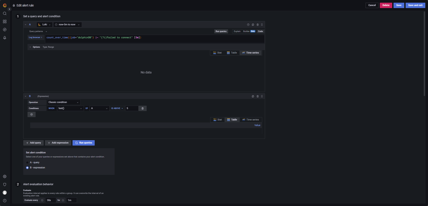
- 客户端连接超时日志监控:
在 5 分钟内出现超过 5 条包含 timeout 或 connection failed 的日志,触发预警,配置如图 4-4。

LogQL 查询语句如下:
count_over_time({job="dolphinDB"} |~ "(?i)failed to connect" [5m])其他参数:
Evaluate every:30s
For:1m
Condition: When last() OF A IS ABOVE 5
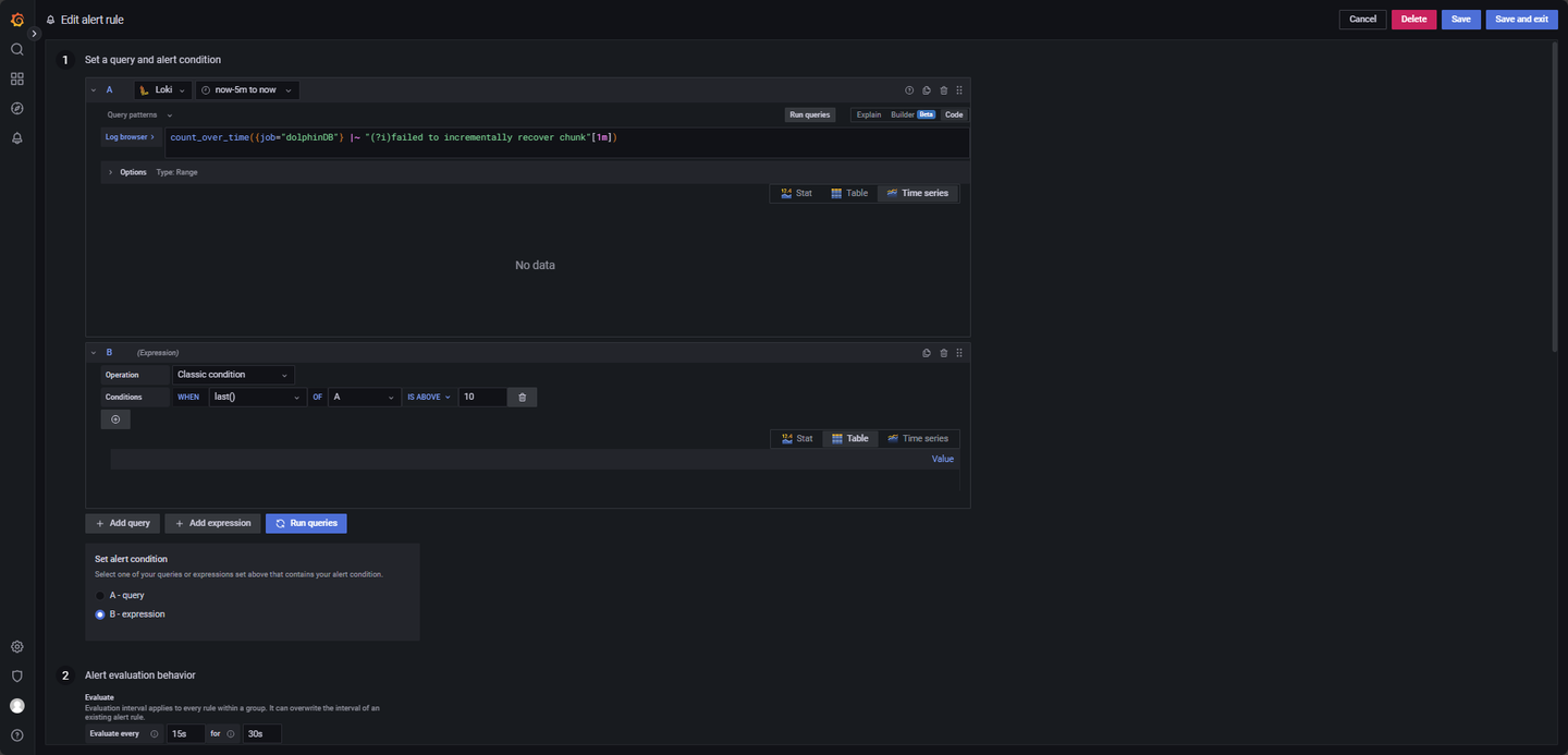
- 元数据 recovery 日志监控:
元数据出现 recovery,如 1 分钟内 recovery 失败超过 10 次,触发预警,配置如图 4-5。

LogQL 查询语句如下:
count_over_time({job="dolphinDB"} |~ "(?i)failed to incrementally recover chunk"[1m])其他参数:
Evaluate every:15s
For:30s
Condition: When last() OF A IS ABOVE 10
- 日志长时间不生成监控:
如果某个服务在 10 分钟内没有生成任何日志,触发预警,配置如图 4-6。

LogQL 查询语句如下:
count_over_time({job="dolphinDB"}[10m])其他参数:
Evaluate every:1m
For:2m
Condition: When last() OF A IS BELOW 1
注:
1.确保查询时间范围至少覆盖now-10m to now。
2.如果需要监控特定服务,可以在该查询语句的基础上增加标签,如count_over_time{{filename="/home/vagrant/v2.00.11.13/server/clusterDemo/log/agent.log",job="dolphinDB"}[10m]},仅统计特定日志文件(agent.log) 在过去 10 分钟内的日志条数。
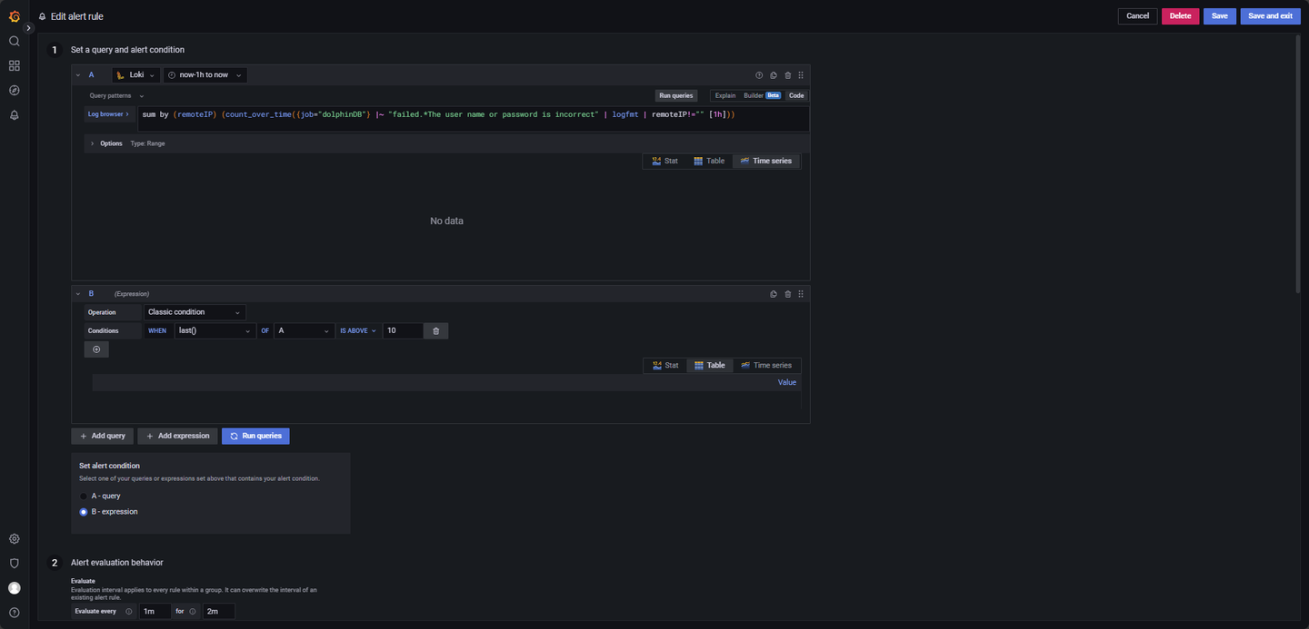
- 用户登录失败日志监控:
如果某个用户在1小时内登录失败超过10次,触发预警,配置如图 4-7。

LogQL 查询语句如下:
sum by (remoteIP) (count_over_time({job="dolphinDB"} |~ "failed.*The user name or password is incorrect" | logfmt | remoteIP!="" [1h]))该语句用于统计不同 IP 登录失败的次数,并按 IP 地址(remoteIP) 进行分类聚合。只有当某个特定 IP 的登录失败次数超出阈值时,才会触发告警。注意修改查询时间段,至少覆盖 now-1h to now。
其他参数:
Evaluate every:1m
For:2m
Condition: When last() OF A IS ABOVE 10
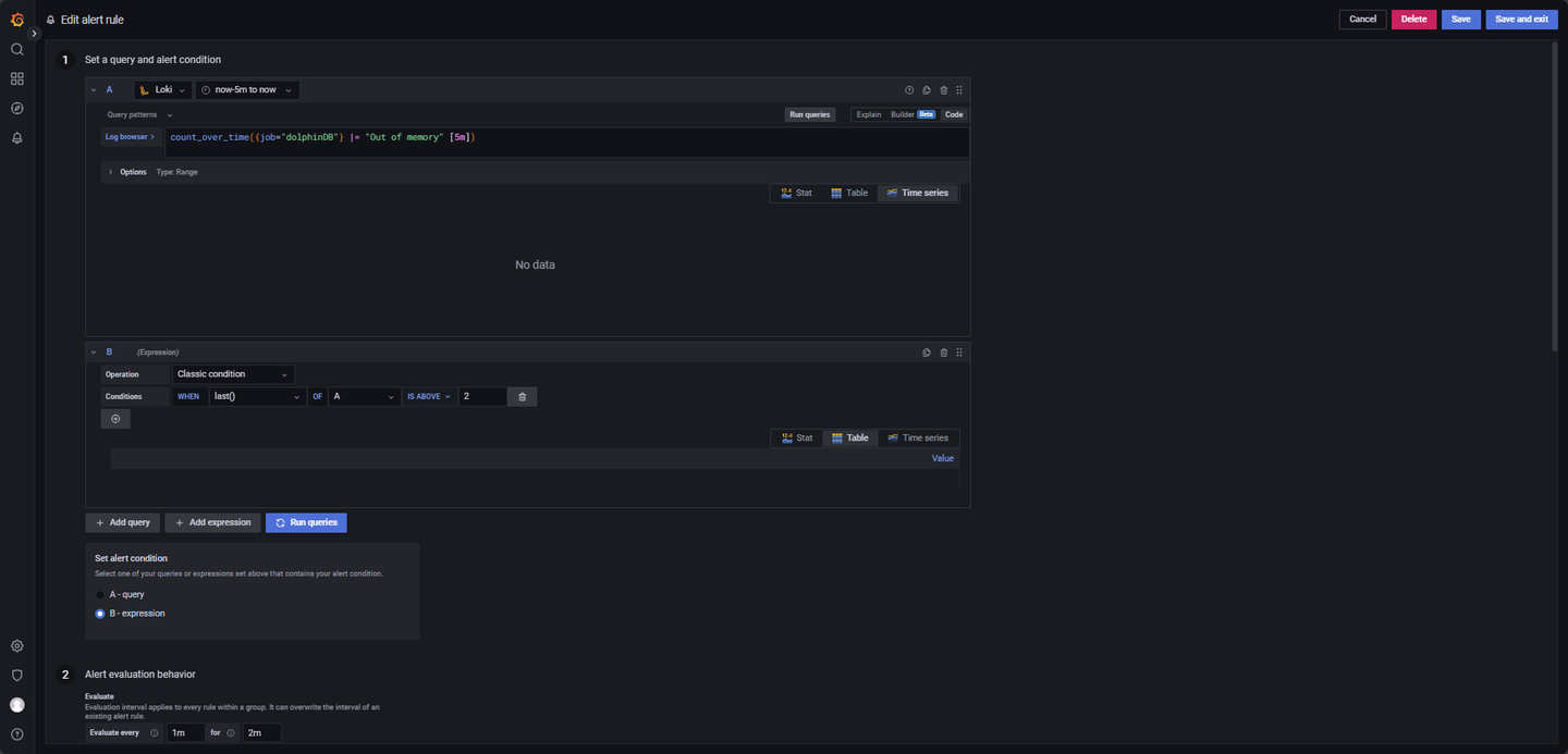
- 内存 Out of memory 日志监控:
如果 5 分钟内出现超过 2 条 Out of memory 的异常日志,触发预警,配置如图 4-8。

LogQL 查询语句如下:
count_over_time({job="dolphinDB"} |= "Out of memory" [5m])其他参数:
Evaluate every:1m
For:2m
Condition: When last() OF A IS ABOVE 2
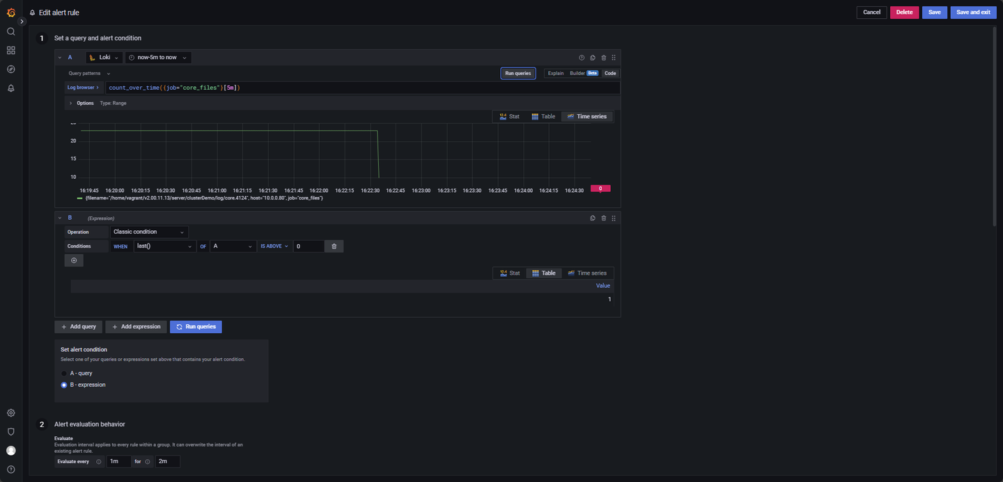
- core 文件生成监控:
有 core 文件生成,触发预警。
Promtail 配置文件 promtail.yaml 中 job_name: core_file_monitor 专门用于监控 core 宕机文件的生成,配置如图 4-9。

LogQL 查询语句如下:
count_over_time({job="core_files"}[5m])其他参数:
Evaluate every:1m
For:2m
Condition: When last() OF A IS ABOVE 0
- 节点停机日志监控:
节点若停机,触发预警,配置如图 4-10。

LogQL 查询语句如下:
count_over_time({job="dolphinDB"} |= "MainServer shutdown." [5m])其他参数:
Evaluate every:15s
For:30s
Condition: When last() OF A IS ABOVE 0
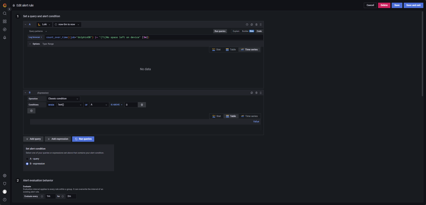
- 磁盘空间不足日志监控:
磁盘空间不足时,触发预警,配置如图 4-11。

LogQL 查询语句如下:
count_over_time({job="dolphinDB"} |~ "(?i)No space left on device" [5m])其他参数:
Evaluate every:1m
For:2m
Condition: When last() OF A IS ABOVE 0
- 节点频繁上下线或网络波动日志监控:
节点频繁上下线或网络波动时,若 3 分钟内上下线超过 10 次,触发预警,配置如图 4-12。

LogQL 查询语句如下:
count_over_time({job="dolphinDB"} |~ "(?i)HeartBeatSender exception" [3m])其他参数:
Evaluate every:15s
For:30s
Condition: When last() OF A IS ABOVE 10
5.常见问题解答(FAQ)
- Promtail 中对于日志条目时间戳的解析
在 Loki + Promtail 的日志监控架构中,若 Promtail 并未解析日志的时间戳,则 Loki 会将日志条目推送至 Loki 的时间作为日志条目的新时间戳,如果想要解析日志条目的时间戳,则需要更改 Promtail 的配置文件 Promtail.yaml:
server:
http_listen_port: 9080
grpc_listen_port: 0
positions:
filename: ./positions.yaml
clients:
- url: http://10.0.0.80:3100/loki/api/v1/push # 日志服务器 Loki 地址和端口
scrape_configs:
# ucenter1
- job_name: dolphinDB
static_configs:
- targets:
- 10.0.0.80
labels:
job: dolphinDB
host: 10.0.0.80
__path__: /home/vagrant/v2.00.11.13/server/clusterDemo/log/*.log
pipeline_stages:
# 使用正则表达式提取日志的时间戳、日志级别和消息内容
- regex:
expression: '^(?P<ts>\d{4}-\d{2}-\d{2}\s\d{2}:\d{2}:\d{2}\.\d+)\s(?P<level><\w+>)\s:(?P<message>.*)$'
# `ts` 是时间戳,`level` 是日志级别,`message` 是日志内容
# 解析提取到的时间戳字段,将其转化为标准时间格式
- timestamp:
source: ts # 取自正则提取的 `ts` 字段
format: 2006-01-02 15:04:05.000000 # 时间戳格式(Golang 标准时间格式)
timezone: "China/Beijing" # 设置时区为北京时间
# 将日志级别作为标签,以便在 Loki 查询时使用
- labels:
level: # 提取日志级别,如 <INFO> 或 <ERROR>
# 将日志内容指定为消息的主要输出
- output:
source: message # 提取正则中的 `message` 字段作为主要日志内容重新启动 Loki + Promtail,Promtail 端可能报错 “timestamp too old” 如图 5-1。

原因是现在新导入的日志的时间戳不再以日志导入 Loki 的时间作为新时间戳,而是直接解析日志原有的时间戳,因此若旧日志接受的时间戳范围超过 Loki 可接收范围,则会报错。修改 Loki 的配置文件中的 limit_config 的 reject_old_samples_masx_age 部分:
limits_config:
enforce_metric_name: false
reject_old_samples: true
reject_old_samples_max_age: 1680h # 可接受最旧的日志时间戳,将其调大
ingestion_rate_mb: 1024
ingestion_burst_size_mb: 2048 重启 Grafana,发现 Loki 可以使用 level 字段检索日志了(如图 5-2),且日志的时间戳只剩下一列(如图 5-3),因为日志的时间戳已经被解析并使用,不会再出现 Loki 时间戳和日志时间戳并列的情况,解析时间戳成功;


注:在解析日志的 level 字段后,对 level 字段的查询不能再以关键字搜索表示,应指定 level 标签搜索的形式表示,例,对 level=”ERROR” 的日志,LogQL 查询语句原先为count_over_time({job="dolphinDB"} |= "ERROR"[5m]),应改为count_over_time({job="dolphinDB", level="ERROR"}[5m]),告警规则也应对应进行更改。
- 告警配置中设置最短的告警评估期
若想令告警反馈尽可能及时,则应缩短评估期,使程序进入告警流程后尽快发送邮件提醒用户,参考配置见图 5-4。

Evaluate every:10s,For:20s,是对应参数可以设置的最小值,该配置下每 10s 检查一次,评估期为 20s。
注:For对应的参数值不能低于Evaluate every对应参数值的两倍,若检查频次设置为每 1m 检查 1 次,则评估期至少为 2m。
6.总结
在分布式时序数据库 DolphinDB 的高可用集群中,日志监控是保障系统稳定性和快速定位异常的关键环节。本文提出的基于 Loki + Promtail + Grafana 的日志监控方案,为 DolphinDB 提供了一套高效、灵活且低成本的日志管理实践。
7.附录
参考链接:




