
黄尖 百丽时尚数据库专家
百丽时尚集团(以下简称“百丽”)作为中国领先的鞋服零售巨头,构建了覆盖300余城、超9000家直营门店的立体化零售网络。其独创的垂直一体化运营模式,深度融合消费者洞察与数字化技术,构建起从时尚潮流研究、商品企划、设计研发、生产制造、商品管理、DTC 零售及客户运营的全价值链,且每个步骤运用数字化技术,并将持续加强科技投入。
面对早期零售、商品管理及私域运营等多业务线并发的复杂场景,传统MySQL+MyCAT分库分表架构渐显疲态。该架构在应对业务快速迭代时暴露三大痛点:数据分片策略僵化导致业务调整成本高昂,横向扩展能力受限制约增长潜力,以及高并发场景下性能波动影响用户体验。为突破技术瓶颈,百丽启动数据库架构升级战略,将目光投向具备原生分布式能力的解决方案。
当前,OceanBase已全面承载百丽订单中心、消息中枢等核心业务系统,构建起稳如磐石的技术底座。在日均海量交易处理的常态化考验之外,更在双11等流量洪峰期间展现出卓越表现:通过分布式架构的弹性扩展能力,系统成功抵御瞬时流量冲击,实现核心业务"零故障"运行,为百丽数字化转型提供了坚实的技术保障,充分验证了新一代数据库在复杂零售场景下的商业价值。
一、MyCAT使用痛点及分布式数据库选型
MyCAT 是一个开源的分布式数据库中间件,主要用于解决单机 MySQL 处理大规模数据和高并发访问时的性能瓶颈。百丽的业务系统普遍使用了 MySQL+MyCAT 的分库分表架构设计。尽管 MyCAT 在过去一直支撑着百丽的业务发展,并在某些场景下发挥了重要作用,但随着数据量日益增长和业务场景逐渐多样性,其不足开始显露。以下是百丽使用 MyCAT 时面临的常见问题。
(一)聚合性能不稳定
在 MyCAT+MySQL 分库分表的架构下,MyCAT 作为分布式中间件,在聚合查询场景下,尤其是在多个分片的数据聚合方面,性能容易抖动。MySQL 多个分片查询到数据需要汇总到 MyCAT 之后再进行统一聚合,最终返回结果,在大数据量需要聚合的场景下,性能下降比较明显。
(二)数据分片调整困难
在日常运维的过程中,经常会面临一些业务调整需求的情况,而 MySQL 的分库分表架构调整起来非常困难。一方面会涉及数据的重分布,另一方面是 DBA 实操的复杂度较高且非常繁重。
(三)水平扩容较差
受制于原生 MySQL 数据库的原因,现有架构不能进行水平扩容,无法满足不断增长的数据处理需求。
(四)硬件成本高昂
MySQL 主从+ MyCAT 分片的架构配置动辄需要几十台服务器,给企业带来了高昂的 IT 成本,不符合当前降本增效的时代背景和业务需求。
在新架构的选型过程中,我们发现 OceanBase 可以解决上述问题。
🚀 OceanBase 作为原生分布式数据库从根本上避免了聚合性能不稳定的问题。在生产系统 MyCAT 聚合需要 10 分钟一条 bad SQL,使用 OceanBase 进行测试数据聚合只需要 1 分钟左右,性能提升了 10 倍。
🚀 在 OceanBase 中,当业务分片需要调整时,只需要调整表分区,OceanBase 会自动对分区做重分布操作,操作非常简洁、迅速,极大地减少了 DBA 的整体工作量。
🚀 OceanBase 可以根据业务的实际需求和实际情况,灵活选择水平扩容或垂直扩容。比如可以水平做租户资源,或者在集群级别添加 OBServer 节点;再比如扩容磁盘,我们数据盘的使用率较高,对磁盘扩容后,数据文件也会自动扩展。
🚀 得益于 OceanBase 优秀的存储压缩性能,生产环境数据同步到 OceanBase 后,所需的存储减少到原先 MySQL 的 1/3 以上。
二、业务架构优化之高可用设计
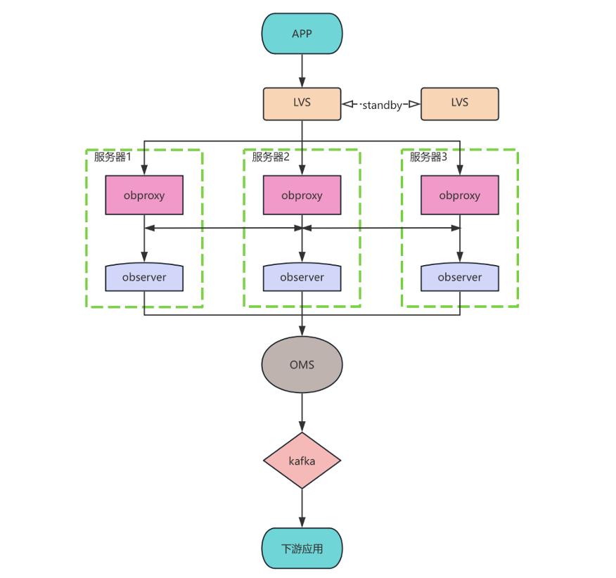
基于选型结果,我们的订单中心应用率先上线了 OceanBase 数据库,上线流程如下图所示。

订单中心系统是百丽电商系统中的核心系统,通过统一管理和配置所有渠道电商订单,实现订单业务的标准化、通用化、配置化,以及统一全渠道订单业务数据,提供更加准确、全面和标准化的数据来源。
为了保证上线顺利,以及上线后的效果符合预期,我们做了大量的准备工作,包括:
🚩 提前上线数据库管理平台,从 MySQL 切换到 OceanBase,测试各种运维场景操作和 MySQL 兼容性。
🚩 在边缘业务使用 OceanBase 观测运行情况,并积累运维经验。
🚩 上线核心业务前进行灰度压测。
🚩 针对重点业务场景进行演练,如“618”大促实战演练、“双 11”预案准备及全链路演练、逃生方案演练,演练内容覆盖大促预估的订单量。
同时,优化高可用设计、强化监控及故障预案,进一步保证系统的稳定与性能的提升。
对于高可用设计的优化,我们结合业务准备了灰度的切换方案,将旧的订单系统业务按照店铺的维度切换到新的订单中心系统。为此,在上线规划中,我们首先在内部使用的数据库管理平台上线 OceanBase 并试点运行,确认 OceanBase 能满足业务需求后,开始逐步从试点店铺切换到正式店铺。
在逃生方案的选择上,通过高可用部署的 OMS 将 OceanBase 的变更实时下发到 Kafka,通过业务系统对 Kafka 的监听,并对数据进行业务组装后写入旧系统数据库,通过新旧系统的并行运行和灰度切换,保证在新系统出现问题时可以无缝切换到原来的订单系统。通过数据库和应用数据同步的双边监控,实现整个同步逃生方案的可控性。
在“双 11”实践中,通过应用的双轨运行,保证业务在 OceanBase 和 RDS 之间无缝切换,通过业务间的拆分,拉单业务等所有写入的业务迁移到 OceanBase,而订单售后等部分查询业务保留在原来 RDS 上,通过 OceanBase 到 RDS 的同步保证双边数据一致,在任何一边出现问题时都能无缝切换。
目前订单中心使用 OceanBase 的系统架构如下:

在数据库架构设计的过程中,我们也做了许多工作。
首先,为了降低单个 OBProxy 的负载,增加系统的并发处理能力,使用 LVS 代理 OBProxy 节点的 IP,以实现所有 OBProxy 节点的负载均衡。
其次,和零售等有明确大区信息的业务不同,电商业务没有明确的分区字段,使用用户 ID 不能很好地分散负载,因此,我们设置 Primary Zone 为 Zone1;Zone2,Zone3,把主副本都集中到单个 Zone,尽可能地避免分布式事务。
最后,由于 OBProxy 的部署通常有集中部署、独立部署和客户端部署三种方式,为了提高性能并减少对应用的影响,我们把 OBProxy 和 OBServer 部署在同一台服务器上,减少 OBProxy 路由时的 RPC 请求时间。
自 OceanBase 上线后,我们发现,相较于原来的数据库架构,存储成本下降为原来的 1/3。另外,OceanBase 丰富的生态工具体系使我们的运维工作大幅简化,比如 OceanBase 的运维平台 OCP 提供了一系列管理和运维操作的功能,支持备份管理、监控管理和 TOP SQL 等管理展示,在一定程度上实现了运维自动化,降低了运维成本;再比如 obdiag 提供了一系列诊断功能,使故障定位的时间被大幅缩短,我们可以使用闪回技术处理数据恢复案例,相对于 MySQL 只能分析 Binlog 回滚的方式,显著提高了故障处理效率。
三、“双11”大促场景性能调优方案
电商行业中“双 11”大促是对业务和技术架构的一次考验,此前使用 MySQL 总是遇到瓶颈,具体表现在高并发、扩展性、复杂查询等方面。
👉 高并发读写压力:在大促期间,大量用户同时进行商品查询、下单等操作,导致 MySQL 面临大量的并发读写压力且无法弹性扩展。
👉 扩容能力较差:大促期间的数据增长快速,受制于集中式数据库的特性,MySQL 扩容操作繁琐且复杂,面临一定的业务侵入风险。
👉 复杂查询处理:大促期间电商涉及的查询操作较多,当客服进行发货、统计赠品等操作时,需要进行复杂的聚合查询处理,MySQL 面对这类 AP 类的查询时,响应时间显著增高。
订单中心系统上线 OceanBase 后,迎来了 2024 年的“双 11”大考。虽然过程中遇到了一些问题,但通过相关优化全都得以解决,最终比较圆满地支撑了这次“双 11”场景。
为了避免大促期间的性能波动,保障业务的稳定运行,我们在前期进行了如下操作:
🔎 进行全链路压测,提前对系统进行压测,暴露风险点。
🔎 对整体资源进行预估,根据需要对租户进行扩容操作。
🔎 使用 obdiag 工具对集群进行整理巡检,以发现可能存在的隐患。
🔎 提前发起合并,避免促销时数据修改过多引发性能问题,并且调整每日自动合并的时间。
尽管做好了迎接大促的准备,但面对新的数据库,在大促过程中还是遇到了一些问题。在 OceanBase 社区技术人员的帮助下,问题得以解决。
问题 1:热点行,导致执行计划的多样性。
经过分析出现的 SQL,我们发现一个共同特点,即条件字段中使用 sku_no 字段,而 sku_no 字段存在严重的数据倾斜问题。在电商业务中,sku_no 代表商品的编号,商品存在热门款和普通款,当 SQL 传的参数是热门款时,由于需要扫描的行数较多,会选择其它条件字段的索引扫描作为驱动,而由于 OceanBase 的执行计划缓存机制, sku_no 的传值是普通款时也复用了该计划,而值少的正确参数应该使用该字段索引作为驱动,由于没有走到最优的执行计划,从而导致了 SQL 相应时间的整体提高。
解决办法是通过 Outline 绑定一个执行计划,实践发现,对于这部分 SQL,使用 sku_no 的索引作为驱动 SQL 的整体表现较好,即使传参为值较多的 sku_no 损失的性能也较为有限。因此,我们对这一部分的 SQL 进行 Outline 固定执行计划的处理。
问题 2:后台定时任务时间设置不合理,导致高峰期间前后台资源争抢。
OceanBase 缓存失效有以下几种原因:
💡 执行计划缓存使用的内存达到阈值,开始触发执行计划缓存淘汰。
💡 SQL 中涉及表的 Schema 变更时(比如添加索引、删除或增加列等),该 SQL 在计划缓存中所对应的执行计划将被刷新。
💡 SQL 中涉及重新收集表的统计信息时,该 SQL 在计划缓存中所对应的执行计划会被刷新。
根据 22:00 点这个关键信息分析,OceanBase 收集统计的窗口恰恰是工作日的 22:00 开始,因此可以判断出是因为统计信息的收集导致 Plan Cache 的失效,大量 SQL 重新硬解析,而 SQL 的执行计划往往取决于第一次硬解析时候所传的参数值。如果硬解析时候传参对应的执行计划不是全局最优的,就可能导致该问题。
MONDAY_WINDOW 22:00/per week 4 hoursTUESDAY_WINDOW 22:00/per week 4 hoursWEDNESDAY_WINDOW 22:00/per week 4 hoursTHURSDAY_WINDOW 22:00/per week 4 hoursFRIDAY_WINDOW 22:00/per week 4 hoursSATURDAY_WINDOW 6:00/per week 20 hoursSUNDAY_WINDOW 6:00/per week 20 hours
对应的解决办法也比较简单,我们在大促前不仅要调整每日自动合并的时间,还需要调整维护窗口的时间,以避开大促业务时间。
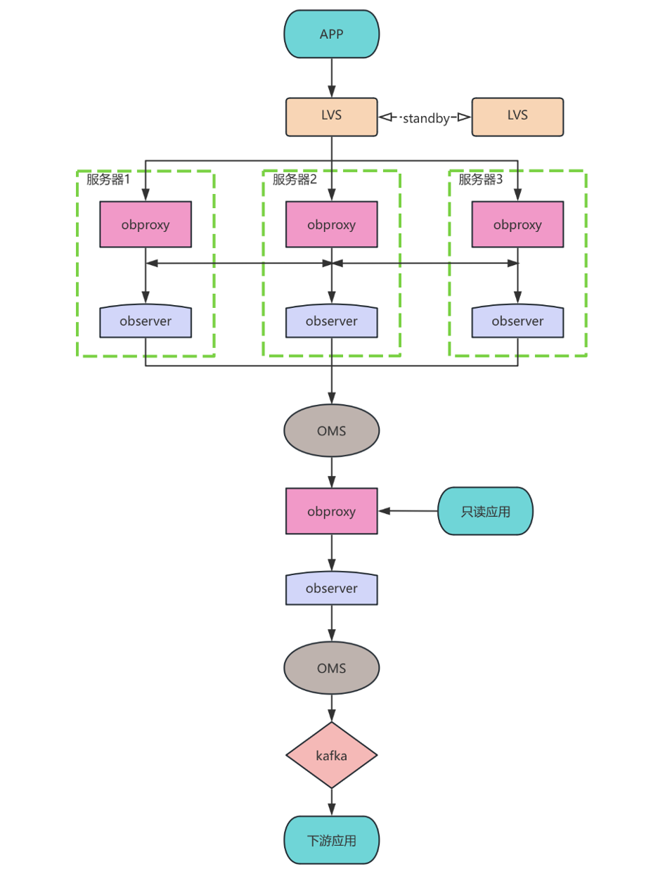
问题 3:下游的同步业务增加了资源消耗,导致高峰期间资源争抢。
由于业务逻辑要求,新系统写入的每一条数据都要通过特定逻辑组装后同步到旧系统,因此 OceanBase 中的每一次数据变更下游系统都需要一次或多次的查询负载。增大的数据库压力在大促业务高峰时体现得尤为明显。大促使用的 OceanBase 版本备库不支持作为 OMS 源端(新版已经支持),我们对架构进行了一定的优化。

通过 OMS 同步到单实例 OceanBase 供下游只读的业务使用,可以有效减少主集群的压力,并且经过测试,OMS 的同步性能也完全满足数据同步的要求,同步延迟在可接受范围之内。
四、总结
上线之后,OceanBase 承载了百丽所有的电商渠道订单业务,每天主单量 10万+,大促高峰每小时 50万+。总而言之,OceanBase 解决了百丽在使用 MySQL+MyCAT 架构时遇到的痛点。在性能、数据压缩上的优秀表现和丰富的生态工具给我们留下了深刻印象:
✅ OCP 丰富的功能可以大大减少 DBA 的运维工作量。
✅ obdiag 敏捷诊断工具使问题的诊断变得简单高效。
当然,目前在使用方式上我们也有待提高的点,比如分区字段和业务架构的设计,从而最大程度发挥分布式数据库的性能优势,以及改善某些 DDL 时 Offline 需要业务闲时处理的问题。
我们将深入研究和探索,积极参与社区共建,打造一个高扩展、高可用、高性价比、高性能的原生分布式数据库。




