


一、销售类指标
二、用户行为类指标
三、运营类指标
四、用户体验类指标
五、财务类指标
六、商品类指标
七、渠道类指标
八、技术类指标
九、运营效率类指标
十、风险控制类指标
十一、社交媒体类指标
十二、客户服务类指标
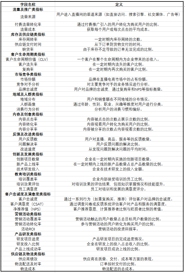
十三、流量及推广类指标
十四、库存及供应链类指标
十五、客户生命周期类指标
十六、市场竞争类指标
十七、地域及人群类指标
十八、内容及创意类指标
十九、反馈及改进类指标
二十、客户忠诚度及满意度类指标
二十一、营销活动类指标
二十二、产品研发类指标
二十三、供应链及物流类指标

文章转载自码奋,如果涉嫌侵权,请发送邮件至:contact@modb.pro进行举报,并提供相关证据,一经查实,墨天轮将立刻删除相关内容。




