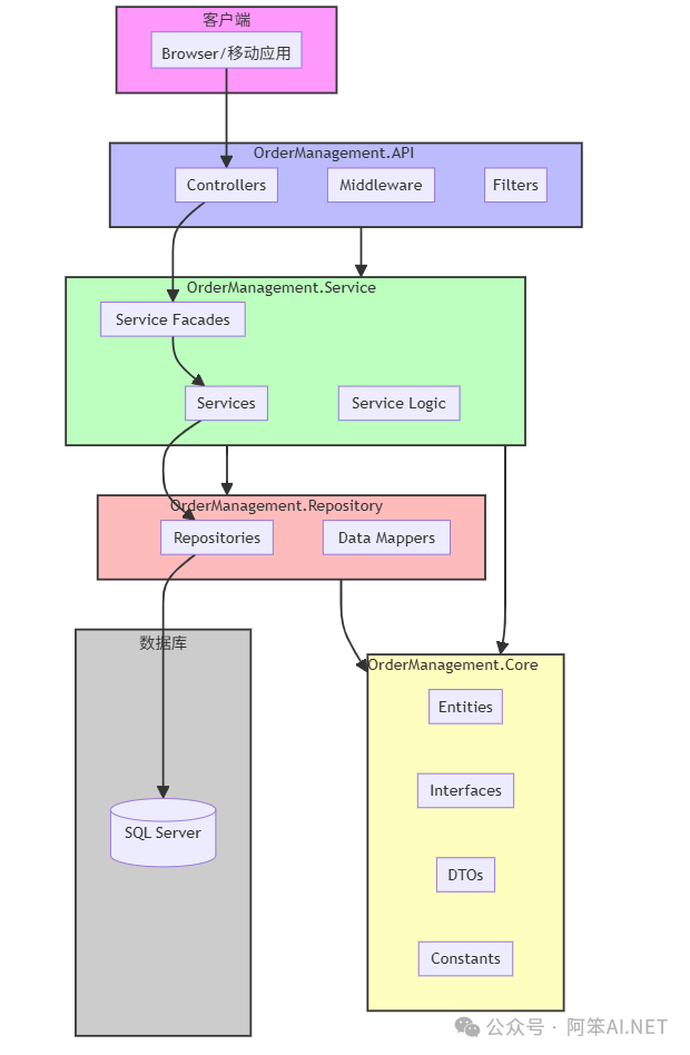
OrderManagement/
├── OrderManagement.API (WebAPI层)
├── OrderManagement.Service (业务逻辑层)
├── OrderManagement.Repository (数据访问层)
└── OrderManagement.Core (实体层和公共类)
三层架构图表的形式
让我用图表和详细说明来展示这个三层架构的结构。

每一层的具体职责如下:
处理HTTP请求和响应 实现API接口和路由 请求验证和模型绑定 处理认证和授权 实现过滤器和中间件 格式化API响应 错误处理和日志记录 主要组件:
Controllers Filters Middleware API Models Startup Configuration
实现核心业务逻辑 处理业务规则和工作流 实现事务管理 数据验证和业务验证 集成外部服务 实现Facade模式处理复杂业务 主要组件:
Service Interfaces Service Implementations Business Logic Facades Validators Integration Services
实现数据库访问 执行CRUD操作 实现查询逻辑 处理数据映射 管理数据连接 实现数据缓存策略 主要组件:
Repository Interfaces Repository Implementations Data Mappers Query Builders Cache Providers
定义实体模型 定义接口契约 定义数据传输对象(DTOs) 提供公共工具类 定义常量和枚举 定义自定义异常 主要组件:
Entity Models Interfaces DTOs Constants Enums Exceptions Utilities
关键特点:
每一层只依赖于比它低的层或Core层 Core层不依赖于其他任何层 每一层都通过接口进行通信 使用依赖注入来管理层之间的依赖关系 各层之间通过DTOs传输数据
最佳实践:
遵循单一职责原则 使用依赖注入 实现接口分离 保持层之间的松耦合 统一的异常处理 合适的日志记录 适当的事务管理 统一的返回格式
这种架构的主要优势:
关注点分离 代码复用 可维护性强 易于测试 扩展性好 团队协作方便。
如果一个业务很复杂,需要多个service协同工作,那这个代码写在那层比较合适?
Facade是一种设计模式,应该被视为业务逻辑层(Service层)的一部分,而不是一个独立的架构层次。
让我详细解释这个问题:
Facade模式在三层架构中的位置
Facade模式在三层架构中最适合放在Service层内部,具体来说:

为什么不需要单独一层
- 增加复杂性
:额外添加一层会增加项目结构的复杂性,违背了架构设计的简单性原则 - 违背三层架构设计
:传统三层架构强调表示层、业务层和数据层的分离,过多的层次会模糊这种区分 - 职责重叠
:Facade的主要职责是协调服务,这本质上仍然是业务逻辑的一部分 - 依赖关系复杂化
:增加一层会导致依赖关系更加复杂,依赖注入和层次间通信变得更加繁琐
Facade模式的正确实现方式
在Service层内部,将Facade作为一种特殊类型的服务:

依赖注入配置
在启动配置中,将Facade与其他服务一起注册:

总结
Facade模式是业务逻辑层的一部分,用于协调多个服务完成复杂业务流程。它不需要单独抽象为一个架构层,而应该作为Service层的内部组件。这种方式既保持了三层架构的清晰性,又能够优雅地处理复杂业务逻辑,实现关注点分离和代码复用。
通过将Facade集成到现有的Service层中,我们可以避免不必要的结构复杂性,同时获得这种设计模式带来的所有好处。
文章转载自跟着阿笨一起玩NET,如果涉嫌侵权,请发送邮件至:contact@modb.pro进行举报,并提供相关证据,一经查实,墨天轮将立刻删除相关内容。




