
1. 共享存储集群(DMDSC)
特点:多实例同时访问单一数据库,支持高可用性、负载均衡和高吞吐量。
架构:数据文件和控制文件位于共享存储上,每个节点有独立的日志文件。
组件:
DMCSS(DM Cluster Synchronization Services:集群同步服务):负责节点启动、故障处理等协调工作 。
DCR(DM Clusterware Registry:集群注册表):集群配置信息的集中存储,包括资源和故障信息 。DCR 必须存储在集群中所有节点都可以访问到的共享存储中,并且只支持裸设备。在一个集群环境中只能配置一个 DCR 磁盘。
表决磁盘(Voting Disk):表决磁盘记录了集群成员信息,用于心跳检测和状态判定,确保集群稳定运行。DMCSS 通过 Voting Disk 传递控制命令,通知节点执行 相应命令。Voting Disk 必须存储在集群中所有节点都可以访问到的共享存储中,并且只 支持裸设备。在一个集群环境中只能配置一个表决磁盘。
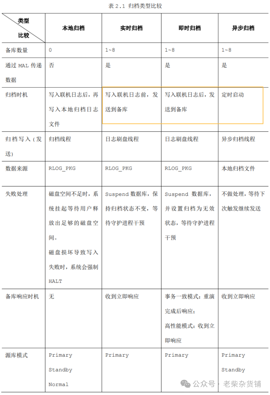
2. 主备读写分离
原理:通过传输主库的Redo日志到备库并重放,实现数据同步 。
模式:
实时归档(Realtime):在日志写入前发送至备库,降低延迟 。

即时归档(Timely):支持事务一致性和高性能两种模式,平衡一致性与性能需求 。
异步归档(Async):定时触发,适用于对延迟要求较低的场景 。

功能:
支持一键切换、自动故障处理和接管,保障服务连续性 。

提供读写分离访问,优化查询性能 。
3. 透明分布式架构
特性:结合数据多副本、横向扩展能力,同时支持全SQL和完整事务。
层次结构:
计算层:由多个数据库服务器组成,提供并发SQL服务 。
日志层:DRS接收变更日志并转发,DRAS备份日志确保数据一致性 。
存储层:分布式存储系统,基于REDO日志更新数据页 。
目录服务器:管理集群元数据和数据分布。

此外,达梦还通过以下技术增强高可用性:
Failover功能:利用守护进程和监视器实现故障检测和自动切换 。
负载均衡:通过JDBC接口将只读操作分流至备库,减轻主库压力 。
虚拟IP:配置应用服务名,实现故障时的透明切换 。
这些方案可根据实际需求灵活选择和部署,为业务提供可靠的数据服务保障。




