Apache Cloudberry™ (Incubating) 是 Apache 软件基金会孵化项目,由 Greenplum 和 PostgreSQL 衍生而来,作为领先的开源 MPP 数据库,可用于建设企业级数据仓库,并适用于大规模分析和 AI/ML 工作负载。
GitHub: https://github.com/apache/cloudberry
在传统的分析场景(如聚合,过滤,排序等)中,列存储通过减少不必要的 I/O,实现了出色的性能。但对于宽表点查、记录快速更新等场景时,行存储则可以规避 IOPS 过多,获得更优秀的实时能力。如何在一套数仓架构下同时实现行列混存,从而在事务处理与分析查询之间找到平衡呢?
Apache Cloudberry™ 推出的 PAX 存储引擎正是面向这个需求的创新实践。PAX 通过行列混存设计、多版本并发控制(MVCC)、灵活的编码压缩算法等特性,显著提升了存储效率和不同场景下的查询性能。
本文将从架构设计、核心特性及实例操作等方面,深入解析 Cloudberry PAX 的技术实现,并探讨其在实际场景中的应用价值。
PAX 源码目录:https://github.com/apache/cloudberry/tree/main/contrib/pax_storage
01 概述
PAX,作为 Cloudberry 的行列混存存储引擎,其核心设计理念在于精妙地平衡数据布局与存储策略,以同时满足事务处理的敏捷性与复杂查询的深度需求。Cloudberry PAX 引擎的几大核心功能亮点:
行列混存设计:在文件内部按列组织数据,同时支持按行或按列的高效访问,为多样化的数据访问模式提供强有力支持。这种设计使得 PAX 在处理 OLTP(在线事务处理)和 OLAP(在线分析处理)混合负载时表现出色。 完整的 PostgreSQL 类型支持:涵盖基础类型(如整型、布尔型)、复合类型(如数组、范围类型)及用户自定义类型。这一特性确保了 PAX 与 PostgreSQL 生态系统的无缝集成。 编码与压缩:支持多种算法(如 rlev2、字典编码、zstd 压缩),并根据数据类型动态选择最优策略。这显著减少了存储空间的占用,提高了数据访问速度。
统计信息与稀疏过滤:通过文件级和组(Group)级统计信息(如 min/max、布隆过滤器),快速跳过无关数据,减少了不必要的数据扫描。 向量化执行支持:兼容行式执行器和向量化执行器,减少了数据转换开销,提高了查询性能。
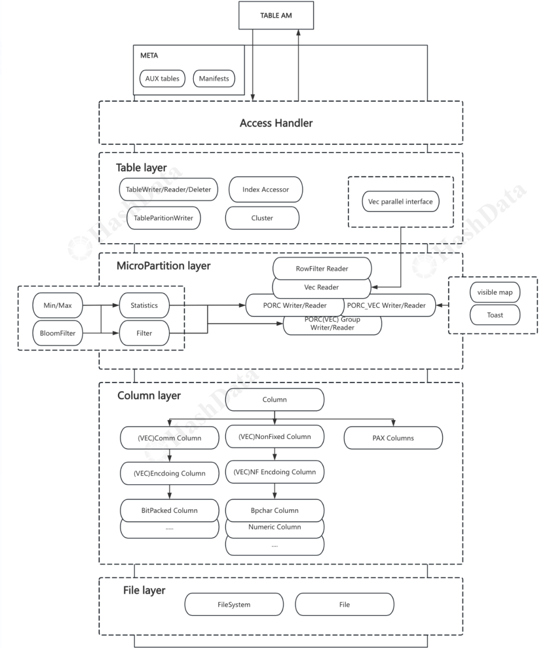
1. 分层架构
PAX 的架构分为多层,各层协同实现高效的数据管理:

Access Handler 层:负责对接 TABLE AM 进行交互。由于 PAX 使用 CI(Compaction Interface)加写模式,Access Handler 执行了与行引擎的连接,处理异常转化。此外,Access Handler 还负责资源的管理,尤其是在筛选过程中需要处理的资源,如描述符(Describe)资源和文件描述符(FD)。 Table Layer 层:负责表级别的读写操作,支持行式和向量化接口。这一层提供了对表数据的直接访问和操作功能。 MicroPartition Layer 层:管理文件(Block)和组(Stripe)级别的数据操作,支持动态分片与统计信息生成。这一层是 PAX 实现高效数据存储和访问的关键。 Column Layer 层:列数据的内存抽象,处理编码、解码及内存对齐。这一层确保了列数据在内存中的高效表示和处理。 File Layer 层:文件系统抽象,支持数据文件、元数据及可见性映射(Visibility Map)的持久化。这一层负责将数据存储到物理文件中,并管理文件的元数据。
2. 元数据管理
元数据主要由 PAX 辅助表(Heap AM)中的记录构成。每一个文件都对应辅助表中的一条记录。这条记录详细描述了文件的各种属性,以便引擎能够高效地管理和访问这些数据。
辅助表主要由以下几个字段组成:
| 字段名称 | |
| BLOCKNAME | 文件名字段,用于唯一标识每个文件。当引擎需要扫描或访问某个文件时,它会根据这个文件名来打开文件并返回数据。 |
| TUPCOUNT | 表示tuple(元组)的数量,即文件中包含的数据条数。 |
| BLOCKSIZE | 文件大小字段,用于记录文件的实际大小。 |
| STATISTICS | 统计信息字段,存储了文件级别的统计信息,可以用于优化查询性能,例如通过稀疏过滤来减少需要扫描的数据量。如果配置了相关选项,单个文件内部还可能包含更详细的统计信息。 |
| VISIMAPNAME | 可视化表名称字段,仅用于存储表的名称,VISIMAP 被用在 MVCC 中。 |
| EXISTEXTTOAST | 表示是否存在external toast文件。Toast是PostgreSQL中用于存储大字段(如大文本、大图像等)的机制,external toast则是指这些大字段被存储在了外部文件中。 |
| ISCLUSTERED | 表示文件是否已经做过cluster操作。Cluster是数据库中的一种优化技术,通过重新组织数据来提高查询性能。 |
3.MVCC 实现
PAX 通过结合 Heap 的 MVCC 机制和可见性映射表(visimap)来实现多版本并发控制(MVCC),确保不同事务在访问数据时互不干扰。
Heap 的 MVCC 机制:PAX 继承了 Heap 的 MVCC 设计,通过为每个数据行维护多个版本来支持并发操作。每个事务只能看到与其相关的数据版本,从而避免了读写冲突。 可见性映射表(visimap):visimap 是 PAX 用来管理数据文件可见性的关键组件。每个 visimap 文件的命名规则如下:
<blocknum>_<generation>_<tag>.visimap
blocknum:当前数据文件的唯一标识(例如文件名),用于快速定位物理存储位置。 generation:visimap 的代数(版本号)。每次对数据文件执行删除操作时,代数会 +1,用于区分不同修改状态。 tag:当前事务的唯一 ID,确保不同事务生成的 visimap 文件名不会重复。 辅助表的作用:PAX 通过辅助表记录哪些数据文件对当前事务可见。辅助表中的每一行对应一个数据文件,结合 visimap 文件,事务可以快速判断哪些数据版本是可见的。 工作流程 事务启动时:系统为事务分配唯一的事务 ID(tag),并生成对应的 visimap 文件。 数据修改时:删除或更新操作会生成新的 visimap 文件(generation+1),标记哪些数据行对当前事务可见。 数据读取时:事务通过查询辅助表和 visimap 文件,快速定位可见的数据版本。
4.数据格式设计

统计信息独立存放:PAX 将统计信息(如最大值、最小值)单独存储,而不是像 ORC 那样放在列数据中,这样可以更快地访问和过滤数据。
去掉了 Index Data:PAX 移除了 ORC 中的索引数据,简化了文件结构,减少了存储开销。
重新设计的列类型:PAX 优化了列类型的存储方式,使其更高效。 自定义 Attributes:PAX 允许为列添加自定义属性,方便扩展和优化。
重新设计 DataStream 和 MetaStream:PAX 重新设计了这两种数据流的结构,使其更适合 Cloudberry 的执行器。 DataStream:存储实际的列数据,与内存中的列结构(Column 抽象)一一对应。 MetaStream:存储与 DataStream 相关的元信息,比如数据的描述和结构。 PAX 支持两种数据格式,分别针对不同的执行器: PORC 格式:适合 Cloudberry 的行式执行器,按行存储数据,适合事务处理场景。 PORC_VEC 格式:适合 Cloudberry 的向量化执行器,按列存储数据,适合分析查询场景。这两种格式在写入时就会进行转换,避免读取时的额外开销。
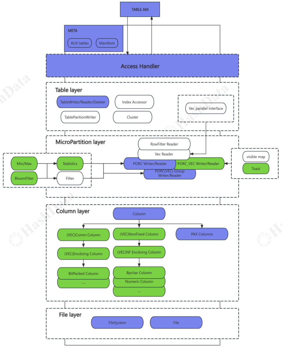
5. Column结构
在 PAX 中,Column 是内存中用来管理列数据的结构。它负责将磁盘上的数据映射到内存中,并在读写时进行必要的格式转换。

图3 Column 架构
映射磁盘数据:Column 是磁盘数据在内存中的表示形式。当从磁盘读取数据时,Column 会将数据加载到内存中;当写入数据时,Column 会将内存中的数据写回磁盘。 格式转换:在读写数据时,Column 会根据需要将数据从磁盘格式转换为内存格式,或者反过来。这种转换确保了数据在不同存储介质之间的高效传输。 编码与压缩支持:Column 支持多种编码和压缩算法(如 rlev2、字典编码、zstd 压缩),以减少存储空间并提高读写效率。 灵活的读写接口: 按单行读写:适合事务处理场景,逐行处理数据。 按批量读写:适合分析查询场景,一次处理多行数据,提升效率。 内存对齐与复合类型对齐: 内存对齐:Column 确保数据在内存中按照 CPU 缓存的要求对齐,提升访问速度。 复合类型对齐:对于复杂数据类型(如数组、范围类型),Column 会特别处理其内存布局,确保高效访问。
1.编码与压缩算法
PAX 为了提高存储效率和查询性能,会对 Group(stripe) 中的列进行编码或压缩操作。
| 编码/压缩类型 | 适用场景 |
| rlev2 | 适用于重复值较多的列,将连续重复的值编码为一个值和其重复次数的组合 |
| dict | 对于取值范围小的列,将实际值映射到字典中的索引,从而减少存储空间 |
| zstd | 在压缩速度、解压速度和压缩比方面通常优于传统的压缩算法 |
| zlib | 基于 DEFLATE 的传统压缩算法 |
| lz | 仅限于 Toast(一种用于存储大字段的机制) |
| lz4 | 仅限于 Toast(一种用于存储大字段的机制) |
2.稀疏过滤
文件级过滤/组级(Stripe)过滤:基于文件/stripe 内记录的 min/max 值,快速排除不符合条件的文件。例如,查询“年龄<18”时,直接跳过只存在 min_age≥18 的文件/stripe。或是基于布隆过滤器(Bloom Filter)排除不匹配的数据块,例如,筛选“用户 ID=10086”时,可精确跳过不含该 ID 的 Stripe。
优化建议:若数据按分区写入或经过 Z-Order/Lexical 排序(Cluster 优化),稀疏过滤效率可进一步提升。
3.分区写入与 Cluster 优化
分区写入:按列的 min/max 范围(如时间戳、地域 ID)将数据分文件存储。例如,将 2023 年与 2024 年的订单数据写入不同文件,查询时可直接定位目标文件,减少扫描范围。 Cluster 优化: Z-Order 排序:将多维数据(如经纬度、时间)映射为一维顺序存储,显著提升范围查询效率(如“某时间段内某区域的订单”)。 Lexical 排序:按多列字典序排列(如先按省份、再按城市),适合等值查询(如“北京市海淀区的用户”)。Cluster 后的数据物理分布更有序,稀疏过滤命中率更高,复杂查询响应速度可提升数倍。
1. PAX 写入流程

接下来,数据会进入 MicroPartition Writer 阶段。在这里,系统会决定当前数据应写入哪个 Group(Stripe),并判断是否需要对部分列生成统计信息。同时,还会决定是否需要生成 Toast(用于存储大字段的机制)。
随后,数据进入 Column 阶段。系统会决定将数据写入哪个 Buffer,并进行格式转换、对齐等操作。接着,系统会选择合适的编码和压缩方式对数据进行处理。
最后,在 File 阶段,经过处理的 Buffer 数据会聚合成单个 IO 操作,写入到文件中。
2. PAX 读取流程

图5 PAX 读取流程
数据的读取可以通过 AM/Vec Parallel 调用 PAX TableReader 来实现。首先,系统会读取元数据,获取可见文件列表以及统计信息。然后,根据元数据创建迭代器。
在 MicroPartition Reader 阶段,系统会根据选项决定使用哪些 reader(装饰器)。如果存在统计信息,将会进行稀疏过滤,以优化读取性能。接着,系统会打开并读取当前需要被读的文件,包括 VM(visiable map) 和 Toast。
在 Column 阶段,系统会根据文件的自描述部分创建 Columns。最后,在 File 阶段,系统会产生读 IO 操作,将数据按行或 batch(列式)返回。
3. PAX 删除操作
下图展示了使用 VM 的方式进行删除操作。删除操作(通过 CTID 标识)会通过 AM 调用到 PAX TableDeleter。系统会通过 CTID 获取对应的 blockno,并进行标记删除。

图6 PAX 删除流程
Cloudberry PAX 通过行列混存设计、灵活的编码压缩策略及高效的稀疏过滤机制,为混合负载场景提供了理想的存储解决方案。未来,Cloudberry 社区将进一步优化动态统计信息采集、增强分布式场景下的数据分片策略,并扩展更多编码算法以适应多样化数据类型。
推荐阅读
👇🏻️扫码加入 Apache Cloudberry 交流群👇🏻️





