
随着大语言模型(LLM)技术由实验室逐步向产业落地推进,AI 应用开发者面临的核心矛盾日益突出:大模型的认知能力与物理世界的具身化需求之间存在明显断层。
传统的 HTTP/RPC 接口采用的“刚性协议”与自然语言的“柔性交互”处于割裂状态,使得 AI 系统开发陷入“接口适配地狱”的困境——每个业务接口都需要定制化的解析逻辑,在多工具协同之时开发效率大幅下降,在复杂场景之中模型幻觉频繁出现。
在此背景下,模型上下文协议(Model Context Protocol, MCP) 应运而生。该协议由 Anthropic 于 2024 年 11 月开源,其核心思想是将「接口适配」转化为「语义理解」,通过三层革新重塑 AI 应用架构:
认知解耦
传统 Function Calling 需要为每个接口编写 JSON Schema(如 OpenAI 函数调用),而 MCP 通过自然语言描述工具能力("能查询北京天气"),让 LLM 自主理解接口语义。这种「描述即接口」的模式,使业务服务无需改造即可被 AI 系统理解。
协议进化
MCP 创造性地将 API 交互抽象为「工具选择→执行→结果解释」的思维链。这种类人决策过程(类似工程师查阅文档→调用接口→分析结果)使 AI 系统具备了「自解释」能力,开发者不再需要为每个接口编写硬编码解析逻辑。
生态革命
作为首个模型无关的开放协议,MCP 打破了厂商锁定困境。开发者可将企业内部系统(如 ERP 接口)、云服务(AWS S3)、开源工具(GitHub API)统一封装为 MCP Server,形成可复用的「认知工具库」。这种「插件式架构」让 AI 应用开发从「写代码」转向「组能力」。

此次 MCP 的革新意义堪比软件领域的 USB 协议:正如 USB 统一了外设接口标准,MCP 正在构建 AI 与物理世界的「通用语义总线」。
通过标准化协议与自动化适配技术,企业得以在零代码改造前提下,将存量系统转化为「AI 可理解」的数字资产。这种无需侵入式改造的智能化转型,标志着 AI 应用开发正式迈入「认知型工具自由编排」的新纪元。
KWDB MCP Server 是一个基于 MCP 协议的服务器实现方案。它通过 MCP 协议提供一套工具和资源,用于与 KWDB 数据库交互和提供商业智能功能。KWDB MCP Server 支持读取、写入、查询、修改数据以及执行 DDL 操作。
也就是说,配合 LLM 用户可以通过 KWDB MCP Server 以自然语言轻松实现对 KWDB 的操作,也可以与其他支持 MCP 协议的应用轻松完成集成,实现应用间的无缝集成。
目前,该功能已开源 🔻
https://gitee.com/kwdb/kwdb-mcp-server
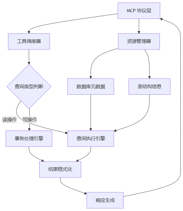
架构设计
KWDB MCP Server 的核心流程包括以下几个部分:
• 协议解析:处理 MCP 标准输入或 HTTP SSE 请求。 • 工具路由:根据工具类型(read/write)分发处理请求。 • 查询预处理:自动添加 LIMIT 语法检查。 • 结果封装:采用统一 JSON 响应格式。
KWDB MCP Server 架构图功能特性
• 读取操作:支持 SELECT
、SHOW
、EXPLAIN
和其他只读查询。• 写入操作:支持 INSERT
、UPDATE
、DELETE
DML 操作和CREATE
、DROP
、ALTER
DDL 操作。• 数据库信息:获取数据库信息,包括数据库中所有的表及其架构。 • 语法指南:根据提示,访问 KWDB 支持的综合 SQL 语法指南。 • 标准化 API 响应:所有 API 响应遵循一致的 JSON 结构。
{
"status": "success", // 或 "error"
"type": "query_result", // 响应类型
"data": { ... }, // 响应数
"error": null // 错误信息,成功时为 null
}
• 自动 LIMIT:自动为没有 LIMIT
子句的SELECT
查询语句添加LIMIT 20 子句
,防止生成大型结果集。
应用价值
• 智能交互革新:借助 LLM 和 MCP 协议实现了自然语言指令与复杂的 SQL 操作的互相转化,用户无需掌握专业数据库语法即可完成复杂数据查询、多模数据融合分析等操作。 • 数据资产激活:依托 KWDB 原生支持的千万级设备接入能力和亿级数据秒级读取性能,KWDB MCP Server 可将企业现有的工业物联网平台、智慧城市系统等数字资产快速转化为AI可理解资源。 • 打破数据孤岛:MCP 提供了一种标准化的方式,使 LLM 可以与各类数据库、API 和工具进行高效交互,从而破除 “数据孤岛” 现象,迅速达成多工具、多平台之间的无缝协作。
KWDB MCP Server 具备与任意支持 MCP 协议的 LLM Agent 协同作业的能力。LLM Agent 可通过 HTTP SSE 传输协议或者 StdIO 标准输入/输出协议与 KWDB MCP Server 构建连接,从而实现与 KWDB 数据库的连接,并执行创建、插入以及查询等操作。
本节示例使用 Cline(https://cline.bot/),但类似步骤也适用于其他兼容 MCP 协议的 LLM Agent。有关支持 MCP 协议的 LLM Agent 的详细信息,参见 MCP 官方文档(https://modelcontextprotocol.io/clients)。
前提条件
• 安装 Visual Studio Code。 • 在 Visual Studio Code 安装 Cline 插件。 • 安装和运行 KWDB 数据库、配置数据库认证方式、创建数据库。有关详细信息,参见https://www.kaiwudb.com/kaiwudb_docs/#/oss_dev/ • 创建具有表级别及以上操作权限的用户。有关详细信息,参见https://www.kaiwudb.com/kaiwudb_docs/#/sql-reference/db-mgmt/user-mgmt-sql.html#%E5%88%9B%E5%BB%BA%E7%94%A8%E6%88%B7
安装部署
一、源码编译
克隆仓库
拉取 kwdb-mcp-server
仓库
git clone https://gitee.com/kwdb/kwdb-mcp-server.git
cd kwdb-mcp-server
安装依赖make deps
构建应用make build
编译和安装成功后的文件清单如下:
kwdb-mcp-server/
├── bin
│ └── kwdb-mcp-server # 二进制可执行文件
├── cmd/
│ └── kwdb-mcp-server/
│ └── main.go # 主应用入口点
├── pkg/
│ ├── db/
│ │ └── db.go # 数据库操作
│ ├── prompts/
│ │ ├── prompts.go # MCP 提示词
│ │ └── docs/ # 提示的 Markdown 文件
│ │ ├── ReadExamples.md # 读取查询示例
│ │ ├── WriteExamples.md # 写入查询示例
│ │ ├── DBDescription.md # 数据库描述
│ │ ├── SyntaxGuide.md # SQL 语法指南
│ │ ├── ClusterManagementGuide.md # 集群管理指南
│ │ ├── DataMigrationGuide.md # 数据迁移指南
│ │ ├── InstallationGuide.md # 安装指南
│ │ ├── PerformanceTuningGuide.md # 性能调优指南
│ │ ├── TroubleShootingGuide.md # 故障排除指南
│ │ ├── BackupRestoreGuide.md # 备份和恢复指南
│ │ └── DBATemplate.md # 数据库管理模板
│ ├── resources/
│ │ └── resources.go # MCP 资源
│ ├── server/
│ │ └── server.go # 服务器设置
│ └── tools/
│ └── tools.go # MCP 工具
├── Makefile # 构建和运行命令
└── README.md # 本文件
您也可以做直接下载编译好的二进制可执行文件 kwdb-mcp-server
,下载地址:https://gitee.com/kwdb/kwdb-mcp-server/releases
配置 Cline 连接 KWDB MCP Server
本示例采用标准 I/O 模式运行 KWDB MCP Server, 如您想采用 SSE 模型运行,请参考官方文档。
1. 在 Visual Studio Code 右侧边栏,单击 Cline 图标。 2. 在 Cline 插件的顶部导航栏中,单击 MCP Servers 图标。 3. 选择 Installed 页签,然后单击页面底部的 Configure MCP Servers。

"mcpServers": {
"kwdb-server": {
"command": "/path/to/bin/kwdb-mcp-server", 替换为二进制可执行文件所在绝对路径
"args": [
"postgresql://<username>:<password>@<host>:<port>/<database_name>" 替换对应参数
],
"disabled": false,
"autoApprove": []
}
}
command
:指定在命令行中通过什么命令执行操作。args
:一个数组,包含传递给 command 的参数。username
:连接 KWDB 数据库的用户名。password
:身份验证时使用的密码。hostname
:KWDB 数据库的 IP 地址。port
:KWDB 数据库的连接端口。database_name
:需要访问的 KWDB 数据库名称。sslmode
:SSL 模式。支持的取值包括disable
、allow
、prefer
、require
、verify-ca
和verify-full
。
5. 选择 Installed 页签,单击 KWDB MCP Server 旁边的重启按钮,或者单击页面底部的 Restart Server。
开始体验
这里我们准备了一些数据用来验证 KWDB MCP Server,在 KWDB 中执行以下 SQL 创建时序数据库、时序表并写入测试数据:
/* 创建时序数据库数据库 */
CREATE TS DATABASE ts_db;
/* 切换为 ts_db */
use ts_db;
/* 创建 iot_sensor_data 表 */
CREATE TABLE iot_sensor_data (
"timestamp" TIMESTAMPTZ(3) NOT NULL,
temperature FLOAT8 NULL,
humidity FLOAT8 NULL,
pressure FLOAT8 NULL,
battery_level FLOAT8 NULL,
signal_strength INT4 NULL
) TAGS (
device_id VARCHAR(50) NOT NULL,
location VARCHAR(100) ) PRIMARY TAGS(device_id)
retentions 0s
activetime 0d
partition interval 7d;
/* 插入验证数据 */
INSERT INTO iot_sensor_data
(timestamp, temperature, humidity, pressure, battery_level, signal_strength, device_id, location)
VALUES
('2025-04-15 03:55:55.327+00:00', 22.5, 45.2, 1013.2, 85, 75, 'DEV-001', 'Building A - Floor 3'),
('2025-04-15 02:00:00+00:00', 23.1, 42.8, 1012.8, 82.5, 80, 'DEV-001', 'Building A - Floor 3'),
('2025-04-15 03:00:00+00:00', 21.8, 48.5, 1013.5, 90, 65, 'DEV-002', 'Building B - Server Room'),
('2025-04-15 02:30:00+00:00', 19.5, 52.3, 1014.1, 75, 70, 'DEV-003', 'Building C - Lab');
在 Cline 页面,用户输入一个问题:“告诉我 iot_sensor_data 里面现在有几台设备在工作”。大模型将其转化为可执行的 SQL 语句:
SELECT COUNT(DISTINCT device_id) AS active_devices FROM ts_db.iot_sensor_data;
运行结果如下所示:

从上图中可以看出,Cline 调取 KWDB MCP Server 的 read-query 工具,统计表内不同 device_id
的数量。最后再由 Cline 中配置的大模型来汇总数据。
关于 KWDB MCP Server 的更多内容,参见官方文档>>
https://www.kaiwudb.com/kaiwudb_docs/#/development/connect-kaiwudb/kwdb-mcp-server/connect-kwdb-mcp-server.html
MCP 作为标准化协议,在大规模语言模型(LLM)领域具有重大意义,它能够实现 LLM 与外部数据的交互。伴随智能体生态的持续发展,MCP 极有可能成为连接 LLM、智能体以及企业数据的关键桥梁。
KWDB 当下正依托 MCP 构建智能助手,该助手将自然语言处理与时间序列数据库进行有机结合。用户能够凭借简洁的对话形式,达成诸如性能分析、故障定位、开发指导、复杂查询等操作任务。通过面向 LLM 的自然语言交互,降低数据库使用开发的技术门槛,简化流程,提高效率,同时提供实时的问题诊断和解决方案。二者的结合有助于提升数据交互的效率,为企业更加高效地掌控业务洞察提供有力支持。









