引言
在数字化转型的浪潮中,数据库作为企业核心系统的"中枢神经",其选型决策往往牵动着整个技术架构的命脉。开发团队在技术演进过程中,常常陷入"兼容性陷阱"与"迁移成本沼泽"的双重困境:
一方面,PostgreSQL 生态以其开源灵活的特性吸引着技术团队,但现有 Oracle 体系下积累的存储过程、PL/SQL 代码和业务逻辑却形成沉重的历史包袱; 另一方面,完全迁移至新数据库所需的重构成本、数据迁移风险以及人员技能转换的隐性支出,往往让决策者望而却步。
正是在这样的行业痛点中,IvorySQL 通过独创的双引擎架构开辟了破局之道——既深度兼容 PostgreSQL 的扩展生态,又实现了对 Oracle 语法、PL/SQL 程序包等高阶功能的像素级兼容,使得传统 Oracle 应用能够以"热切换"方式实现平滑迁移。
如何让数据库同时兼容 PostgreSQL 和 Oracle 语法?IvorySQL 的 initdb 初始化过程暗藏哪些玄机?本文为你揭秘底层实现细节。
IvorySQL 初始化模式选择
IvorySQL 在初始化过程中支持两种数据库模式:
PG 模式:保持与原生 PostgreSQL 的兼容性 Oracle 模式(默认):提供 Oracle 语法兼容及增强功能
用户可通过 initdb 命令参数指定初始化模式,实现不同场景下的兼容性需求。
参数解析与处理
核心参数解析
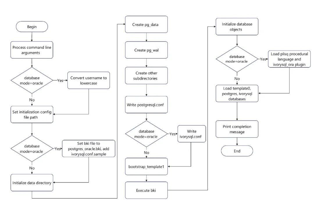
initdb 在开始阶段会解析输入的命令行参数。
参数解析流程
继承 PostgreSQL 原有参数处理机制 新增模式选择参数 -m
的解析逻辑增加大小写转换参数 -C
的处理模块
文件路径初始化
执行 setup_data_file_paths()
函数完成关键文件路径配置:if (DB_PG == database_mode)
set_input(&bki_file, "postgres.bki");
else
set_input(&bki_file, "postgres_oracle.bki");
路径检查机制:
验证 BKI 文件的存在性(postgres_oracle.bki postgres.bki) 确认配置文件模板的可用性 建立与数据库模式对应的系统目录结构
数据目录初始化流程
通过 initialize_data_directory()
函数完成核心初始化操作:
目录结构创建
调用 create_data_directory()
创建主数据目录(PGDATA)。
通过 create_xlog_or_symlink()
建立 WAL 日志目录。
循环创建 base,global 等标准子目录。
配置文件初始化
调用 set_null_conf()
创建空的 postgresql.conf
。
Oracle 模式下额外创建 ivorysql.conf
配置文件。
调用 setup_config()
将配置信息写入 postgresql.conf
。在写入配置时,如果是 Oracle 模式,则会额外向 ivorysql.conf
中写入配置信息。
模板数据库引导
执行 bootstrap_template1()
加载对应模式的 BKI 文件初始化 template1 模板数据库,在此期间,IvorySQL 会将数据库模式(oracle/pg)和大小写转换模式写入到 pg_control 文件中。后面数据库启动时会将这些信息读取出来并设置相应的 GUC 变量。
load_plisql()
:安装兼容 Oracle PL/SQL 的 PL/iSQL 过程语言
load_ivorysql_ora()
:加载核心 Oracle 兼容层扩展
make_ivorysql()
:创建默认的 ivorysql 数据库
Oracle 兼容用户名处理
当数据库模式是 Oracle 时,会对用户名进行强制小写转换。
技术细节与扩展
在 PostgreSQL 中,"bki" 是 "Backend Interface" 的简写。Backend Interface 是 PostgreSQL 内部用于引导(bootstrap)数据库系统的一组工具和文件集合。
Backend Interface 主要用于初始化 PostgreSQL 数据库系统的基础结构,包括系统目录(system catalog)、系统表(system table)以及其他必要的系统对象。这些系统目录和表存储了 PostgreSQL 数据库系统的元数据信息,如数据库对象、表结构、索引信息等。
genbki.pl
处理系统表文件如 pg_class.h
,pg_namespace.h
,pg_proc.h
等,并生成 postgres.bki
供 initdb 加载,主要是加载初始化数据,如创建系统表,系统函数和预定义类型等。
在 initdb 前的编译阶段,会通过 genbki.pl
生成 postgres.bki
和 postgres_oracle.bki
,postgres.bki
保持 PostgreSQL 原样,postgres_ora.bki
在 PostgreSQL 的基础上增加 Oracle 兼容的系统对象。

总结
- 推荐阅读 -
直播回顾|从 Oracle 到 PostgreSQL:IvorySQL v4 如何让数据库迁移更丝滑
深入 PostgreSQL 内部:5 个关键阶段拆解查询处理全流程
突破关系型边界:PostgreSQL 的 JSON 如何重新定义数据敏捷性
手把手教你在 openKylin 上部署 IvorySQL 4.4
在 PostgreSQL 中设置调试环境以更好地理解 OpenSSL API
深入理解 PostgreSQL Planner:简化扫描路径与查询计划
DeepSeek 加持!IvorySQL 文档智能助手正式上线!
如何利用 PostgreSQL 的 JSONB API 作为扩展的轻量级 JSON 解析器
IvorySQL v4 逻辑复制槽同步功能解析:高可用场景下的数据连续性保障
「2024 年度技术精华盘点」IvorySQL & PostgreSQL 技术干货全解析!
IvorySQL 4.0 之 Invisible Column 功能解析
IvorySQL 4.0 之兼容 Oracle 包功能设计思路解读
IvorySQL 升级指南:从 3.x 到 4.0 的平滑过渡
IvorySQL 4.0 发布:全面支持 PostgreSQL 17





