中国 PostgreSQL 培训认证由中国开源软件联盟 PostgreSQL 分会(简称”中国PG分会“)、中国电子工业标准化协会和知名培训机构三方携手打造。认证体系面向PostgreSQL应用管理分为初级PGCA、中级PGCE、高级PGCM三个通用课程,以及面向PostgreSQL内核开发的PGCH初、中、高级专项课程。
随着国内外AI大模型的广泛应用,向量数据库在增强检索生成(RAG)应用方面发挥了重要的企业私有数据向量化存取的作用,成为企业AI大模型应用架构中重要的组成部分,pgvector作为优秀的PostgreSQL生态向量数据库扩展,提供了知识元数据与向量数据联合高校检索的核心优势。从2021年发布至今,已迭代了8个主版本,得到了大量用户的认可和使用。
为了面向企业数据AI融合应用场景提供专业人才保障,现推出面向PostgreSQL与AI融合应用的PGAI初、中、高级培训认证专项课程。由中国PG分会与杭州云贝专家讲师联合打造 ,为学员赋能DB融合AI向量数据管理技术能力,拓展提升技术竞争力,通过RAG项目实战举一反三,帮助企业上线AI应用,实现降本增效。以下将主要围绕PGAI应用工程师培训认证展开描述。




具体课时以培训机构培训安排为主,以下为参考课时分配:
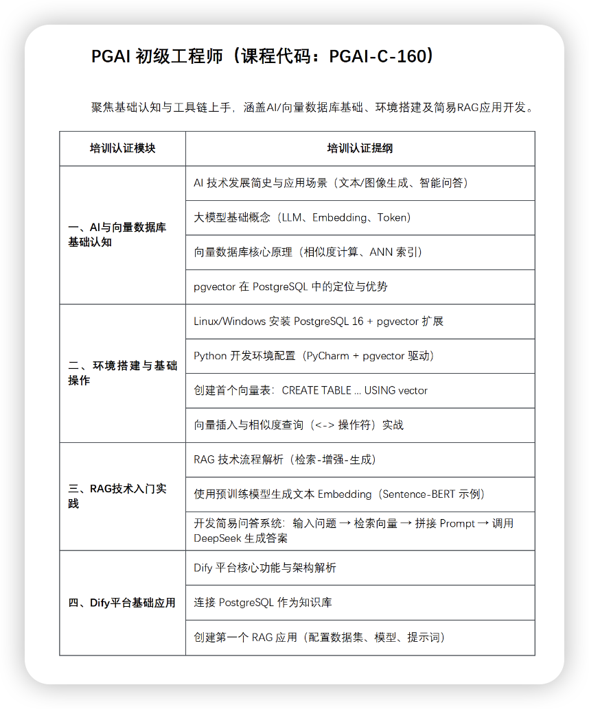
• 初级(2天×6课时):侧重基础认知与工具链上手
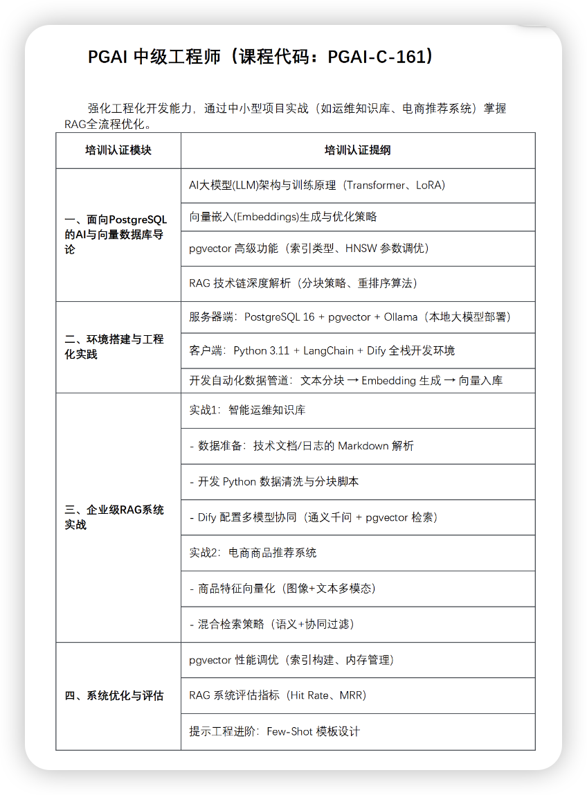
• 中级(3天×6课时):强化工程化开发与中小型项目实战
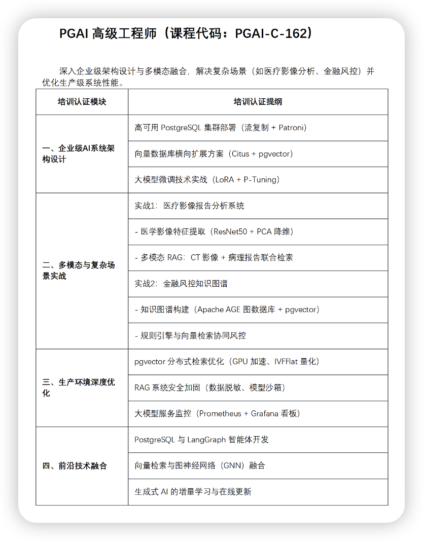
• 高级(5天×6课时):覆盖企业级架构、多模态融合与生产级优化


学员通过培训和认证考核后,可获得由PG分会和中国电子工业标准化协会授予的相应等级证书。正式样式如下:
初级:






级别 | PGAI初级工程师 | PGAI中级工程师 | PGAI高级工程师 |
培训指导价 | 1800元/学员 | 4800元/学员 | 8800元/学员 |
考评认证费 | 1200元/学员 | 2400元/学员 | 5000元/学员 |
1. 与国际社区联系紧密,获得最新的PG技术动态。
2. 完整、科学的培训认证体系技术内容持续升级迭代。
3. 培训渠道囊括业内主流数据库培训机构和专业讲师,提供多种便捷学习途径。
4. 中国IT标准化权威认定机构—工信部中国电子工业标准化技术协会颁发证书。
5. 获取认证,招投标、求职、职称晋升等应用广泛,已形成主流证书共识。
6. 全国各授权培训机构携手中国PostgreSQL培训认证委员会,保障所有取证学员全职业周期、全国覆盖的就业推荐服务。





