插个广告,ITPub的IT新媒体影响力年度评选,如果各位方便的,登录网址或者扫这个二维码,https://zt.itpub.net/topic/peanit/



言归正传,北京按照家庭申请的小客车指标即将揭晓,可能很多人都比较关注的家庭总积分是怎么计算的?
两种计算公式:
(1)家庭申请人中包含家庭主申请人配偶的
家庭总积分=[(主申请人积分+配偶积分)x2+其他成员积分之和]x家庭代际数。
(2)家庭申请人中不包含家庭主申请人配偶的
家庭总积分=(主申请人积分+其他成员积分之和)x家庭代际数
其中,
(1)家庭代际数是指家庭申请人中包含有几代人,最多为3代。
(2)家庭申请人积分由基础积分和阶梯(轮候)积分组成。
家庭申请人积分=家庭申请人基础积分+家庭申请人阶梯(轮候)积分。
(3)基础积分说明
家庭主申请人:基础积分为2分。
其他家庭申请人:基础积分为每人1分。
(4)阶梯(轮候)积分说明
(4.1)家庭申请人当前在参加普通小客车指标摇号的,阶梯积分=按其累积的阶梯数每1阶梯加1分。
(4.2)具有有效残疾人专用小型自动挡载客汽车准驾车型驾驶证(C5)的家庭主申请人,额外增加1个。
(4.3)阶梯数:其他家庭申请人不额外增加阶梯数。
阶梯积分计算规则参见下表:

(5)家庭申请人正在轮候新能源小客车指标的,按其最近一次开始轮候的时间距离家庭摇号申请年。上一年12月31日,每满一年加1分,以往参加摇号获得的阶梯数合并加分,求和后为其阶梯(轮候)积分。
注:家庭申请人正在轮候新能源小客车指标的,参与家庭申报后,其以个人身份申请新能源小客车指标的轮候时间将不再保留(即不再保留原轮候次序)。
(6)以往没有参加摇号或轮候的,没有阶梯(轮候)积分,以家庭为单位申请每满一年,所有家庭申请人积分各增加1分。
除了常规的10万个小客车指标配额外,北京将于5月26日面向无车家庭定向增发4万个新能源小客车指标,

相应审核时间,

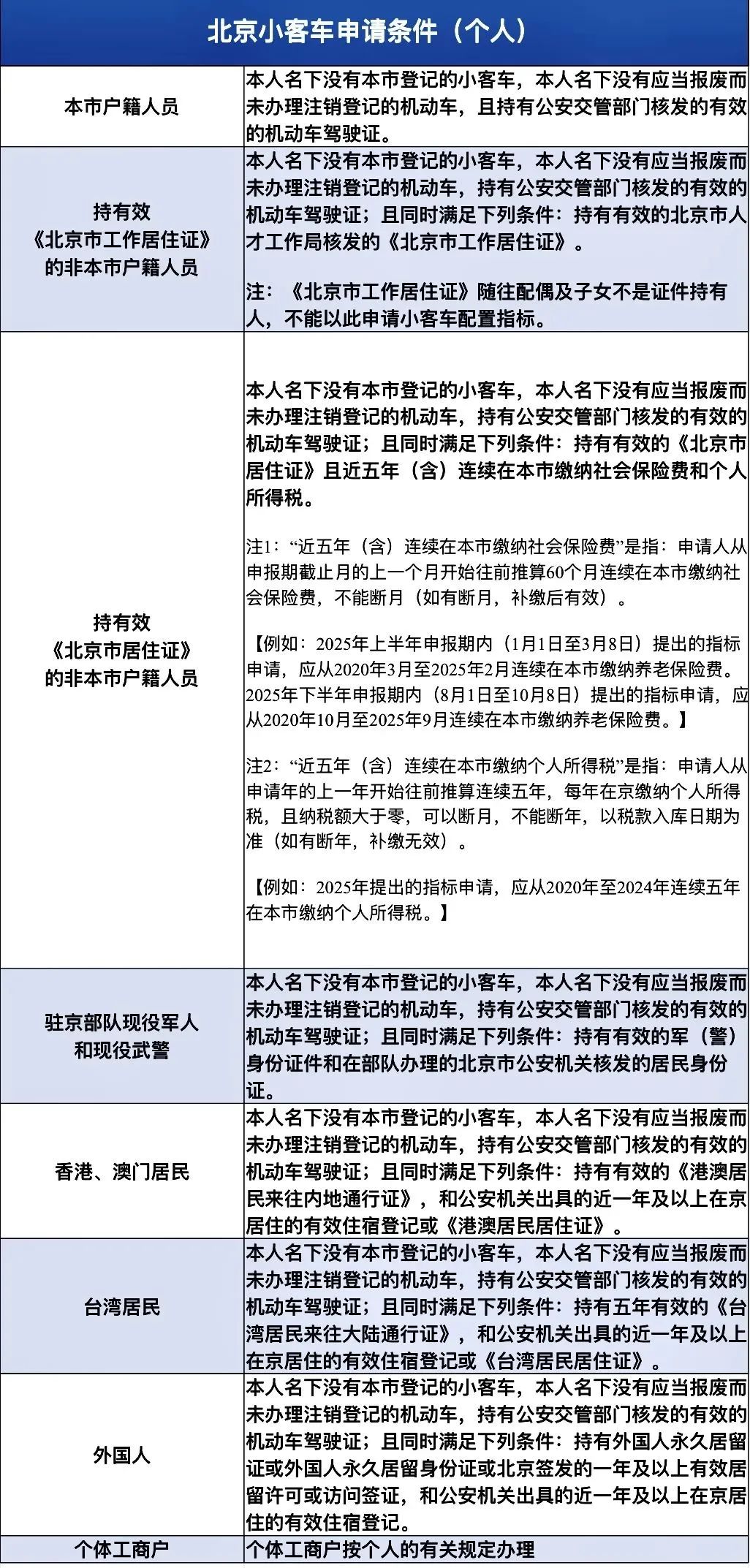
北京小客车申请条件,

如果您认为这篇文章有些帮助,还请不吝点下文章末尾的"点赞"和"在看",或者直接转发朋友圈,

微信公众号:@bisal的个人杂货铺 腾讯云开发者社区:@bisal的个人杂货铺 头条号:@bisal的个人杂货铺 CSDN:@bisal ITPub:@bisal 墨天轮:@bisal 51CTO:@bisal 小红书:@bisal 抖音:@bisal




