当销售报表显示某爆款商品狂销10万件,库存系统却显示该商品积压1200万库存——这类“数据打架”的根源,往往在于企业中存在多个互不相通的数据仓库孤岛。本文将揭示用一致性维度构建企业级数据血脉的核心方法。
一、 数据孤岛之痛:一场没有赢家的内战
某零售企业“优购”的典型困境:
市场部定义“高价值客户”为年消费>10万,销售部却按半年购买频次>10次定义
供应链发现某高端T恤积压,却无法定位哪些高价值客户可能感兴趣
财务按“到账时间”、销售按“下单时间”统计月度收入,结果永远差15%
根本矛盾:各业务域数据仓库(数据集市)自成体系,导致:
相同业务实体(客户/产品等)在不同系统中有不同编码和定义
跨域分析需要复杂的数据映射和清洗
企业级决策缺乏统一事实依据
二、 什么是一致性维度?
一致性维度是在多个数据仓库中具有统一主键、属性定义、粒度和管理流程的维度表,如同给所有孤岛安装了标准电源插座。
核心四要素:
统一代理键:跨系统唯一标识实体(如客户ID_Z001)
统一属性定义:字段名、数据类型、业务含义一致(如“客户等级”统一定义规则)
统一粒度:所有系统存储相同颗粒度(如产品维度均到SKU级别)
统一数据管道:由中心化流程加工并分发
一致性维度架构图:中心化维度管理向各数据集市分发数据

🌉 三、 为什么一致性维度能打通孤岛?
提供统一的业务视角: 无论数据最初来自哪个孤岛(如销售系统、财务系统、客服系统),只要它们都使用一致的“客户”维度、“产品”维度、“时间”维度等,分析时就能基于相同的业务实体定义进行关联和比较。
实现跨事实表分析: 不同孤岛的事实表(如销售事实、库存事实、服务请求事实)通过共享的一致性维度(如
产品键
、仓库键
、日期键
)可以方便地进行关联。例如,分析特定产品在不同仓库的销售情况与库存水平的关系。支持企业级报表和仪表盘: 基于一致性维度构建的报表和仪表盘可以整合来自多个孤岛的数据,提供完整的企业视图。
简化数据集成: 在构建新的数据集市或整合数据时,如果已有权威的一致性维度,可以直接引用,大大减少重复开发、数据映射和清洗的复杂性。
确保数据质量和可信度: 统一的数据定义和来源减少了歧义和冲突,提高了分析结果的可靠性和用户的信任度。

🛠 四、 如何实施一致性维度来打通孤岛(关键步骤)
📋 1. 识别关键共享维度(企业总线矩阵)
分析业务过程 :梳理各个孤岛(数据集市)支持的主要业务过程(如销售订单处理、库存管理、客户服务、财务核算)。
识别公共维度: 找出这些业务过程共同涉及的核心业务实体。
最常见的包括:
* ** 日期/时间维度: 几乎所有事实表都需要。
* ** 客户维度:销售、营销、客服、财务等都需要。
* ** 产品维度:销售、库存、采购、财务等都需要。
* ** 员工维度:销售、HR、服务、绩效等可能需要。
* ** 地理位置维度:销售区域、仓库位置、客户地址等。
* ** 组织架构维度:部门、业务单元、成本中心等。
构建企业总线矩阵: 创建一个矩阵,行是关键业务过程(通常对应事实表),列是关键维度。在交叉点标记某个业务过程是否需要某个维度。共享列最多的维度就是需要优先建立一致性的维度。 (这是Kimball方法论的基石)
示例:零售企业业务总线矩阵
| 业务域 | 客户 | 产品 | 时间 | 仓库 | 渠道 |
|---|---|---|---|---|---|
| 市场营销 | ✅ | ✅ | ✅ | ✅ | |
| 销售分析 | ✅ | ✅ | ✅ | ✅ | ✅ |
| 供应链 | ✅ | ✅ | ✅ |
结论:优先构建客户、产品、时间三个一致性维度
📏 2. 定义统一维度标准(数据治理核心)
成立数据治理工作组: 包括业务代表(数据所有者/专家)和IT专家(数据架构师、建模师、ETL开发人员)。业务方对定义达成共识至关重要!
明确维度的业务定义: 精确界定每个维度代表什么(例如,“客户”是指签订合同的法律实体,还是下订单的联系人?)。
定义维度的粒度: 明确维度记录描述的详细程度(例如,“产品”维度是到SKU级别还是到产品系列级别?)。
定义属性和值域:
列出所有需要包含的属性(如客户维度:客户ID、名称、地址、行业、客户等级、客户状态等)。
明确定义每个属性的业务含义(例如,“客户状态”是合同状态还是活跃度状态?)。
规定每个属性的数据类型、格式、允许值(枚举值列表或规则)。
明确属性之间的依赖关系和计算规则(如果有)。
制定缓慢变化维度策略: 明确当维度属性发生变化时如何处理历史数据(Type 1 覆盖历史、Type 2 新增记录跟踪历史、Type 3 新增字段记录历史)。策略必须在所有使用该维度的孤岛中保持一致。
建立维度标准(示例:客户维度)
# 客户维度规范
- **业务定义**:至少有过一次消费的注册会员
- **粒度**:自然人级别(身份证号去重)
- **关键属性**:
- 客户代理键:SK_10001(中心生成)
- 客户等级:铂金(年消费>10万)/金卡(5-10万)/...
- SCD策略:等级变化时Type2新增记录
🔄 3. 建立中心化的维度管理流程(权威数据源)
确定权威数据源: 为每个一致性维度确定一个单一、最可靠、最完整的源系统或流程来生成“黄金记录”。例如,“客户主数据管理系统”通常是客户维度的权威源。
设计维度加工流水线(ETL/ELT):
抽取: 从权威源(或必要的多个源)抽取数据。
清洗与转换: 严格应用步骤2中定义的标准。包括数据清洗、格式转换、代码值映射、属性合并、生成代理键等。这是确保一致性的核心环节。
处理缓慢变化: 根据制定的SCD策略更新维度表。
加载: 将处理好的、符合标准的维度数据加载到中心化的维度库/表中。这个中心库就是权威的“一致性维度”源。
生成代理键: 在中心流水线中为维度记录生成唯一的、无业务意义的代理键。这是实现一致性维度的技术关键!

🌐 4. 分发一致性维度到各个孤岛
订阅机制: 各个孤岛(数据集市)不再从各自的源头独立构建这些共享维度,而是从中心化的维度库/表“订阅” 一致性维度数据。
ETL/ELT集成: 在孤岛加载事实表或本地特定维度表时,其ETL/ELT流程需要:
用中心维度表提供的代理键替换掉源系统中的自然键。
仅加载孤岛本地分析所需的那部分维度属性(如果中心维度包含非常多的属性,某些孤岛可能只需要子集)。
保持代理键不变! 这是不同孤岛间能关联数据的纽带。
同步机制: 确保中心维度库的更新能够及时、准确地传播到所有订阅的孤岛中。通常采用增量更新的方式。

🧪 5. 处理特殊情况与挑战
局部不一致性:
遗留系统约束: 某些孤岛可能因历史原因无法直接使用中心代理键。解决方案:在孤岛内建立映射表(本地自然键 <-> 中心代理键),确保在需要跨孤岛关联时能正确映射。
本地特殊需求: 某个孤岛可能需要额外的、仅对本业务有用的属性。解决方案:允许在孤岛本地维度表中添加这些“私有属性”,但核心的、共享的属性必须严格遵循一致性定义。
缓慢变化维度传播: SCD处理(尤其是Type 2)在中心完成,新的维度记录(含新代理键)必须及时分发到所有相关孤岛,确保它们的事实表能关联到正确的历史版本。
超大维度: 如亿级客户的维度。解决方案:考虑维度表分区、使用更高效的键结构、或采用“迷你维度”技术拆分出频繁变化的属性。
多源整合: 如果权威源来自多个系统(如客户数据来自CRM和ERP),整合逻辑(匹配、合并、消歧)必须在中心维度加工流程中完成,确保输出单一、一致的视图。
跨域分析SQL示例:
SELECT
客户.等级,
产品.分类,
SUM(销售.销售额) AS 总销售额,
AVG(库存.周转天数) AS 平均周转
FROM 销售事实表 销售
JOIN 中心_客户维度 客户 ON 销售.客户键 = 客户.代理键 -- 一致性维度关联
JOIN 中心_产品维度 产品 ON 销售.产品键 = 产品.代理键
JOIN 库存事实表 库存 ON 库存.产品键 = 产品.代理键 -- 跨孤岛关联!
WHERE 时间.季度 = '2025Q2'
GROUPBY 客户.等级, 产品.分类
实现效果:
客户全生命周期分析:融合营销成本+销售利润+服务支出
商品全域追踪:从采购、库存到销售、退货的完整链路
企业统一KPI:所有部门使用相同计算规则
🔍 6. 持续监控与治理
数据质量监控: 监控中心维度表和分发到孤岛的维度的数据质量(完整性、准确性、一致性、及时性)。
变更管理: 任何对维度标准(新增属性、修改定义、更改SCD策略)的变更都必须通过数据治理流程审批,并同步更新中心加工流程和所有相关文档,通知所有订阅方。
元数据管理: 清晰记录每个一致性维度的定义、来源、加工逻辑、分发关系等元数据,方便理解和管理。
💎 四、关键成功要素
高层支持与业务驱动: 这是企业级数据整合项目,必须有强有力的业务领导和明确的业务价值驱动。
强大的数据治理: 一致性维度是数据治理落地的典型成果,需要明确的组织、流程、职责。
业务与IT紧密合作: 业务定义标准,IT实现标准。双方需深度协作。
分阶段实施: 从最重要、最共享的维度(日期、客户、产品)开始,证明价值,再逐步扩展。不要试图一次性解决所有维度。
选择合适的工具: 强大的ETL/ELT工具、数据质量工具、元数据管理工具对支撑整个过程至关重要。
持续投入: 一致性维度不是一次性项目,需要持续的维护、监控和改进。
五、实战案例:零售企业的破壁之路
📦 案例背景: “优购”零售公司
业务现状:
拥有线上商城、线下连锁门店。
使用多个核心系统:
CRM系统: 管理客户信息、会员积分、营销活动。
ERP系统: 管理采购、库存、财务(应收/应付)。
POS系统: 处理线下门店销售交易。
电商平台系统: 处理线上订单、物流。

数据仓库现状(孤岛):
市场营销数据集市: 基于CRM系统构建,分析客户画像、营销活动效果、会员忠诚度。核心维度:客户、营销活动、时间。核心事实:营销响应、积分变动。
销售分析数据集市: 基于POS和电商系统构建,分析线上线下销售情况、热销商品、渠道表现。核心维度:产品、门店、渠道(线上/线下)、促销、时间。核心事实:销售额、销售量、订单数。
供应链数据集市: 基于ERP系统构建,分析库存周转、采购成本、供应商绩效。核心维度:产品、仓库、供应商、时间。核心事实:库存量、采购成本、入库量、出库量。

核心痛点(孤岛效应):
“高价值客户”定义打架: 市场部在CRM中定义“高价值客户”基于最近1年消费总额 > 10万元;销售部在销售分析中定义基于最近6个月购买频次 > 10次。两份报告名单差异大,管理层困惑。
无法分析“高价值客户”的完整价值链:
市场部知道某客户响应了促销,但不知道ta线上线下具体买了什么、花了多少钱(销售数据在另一个集市)。
销售部知道某客户买了很多高端产品,但不知道ta的获取成本、服务成本(在CRM和ERP集市)。
供应链部看到某高端产品库存积压,但无法精准定位哪些“高价值客户”可能对此感兴趣进行促销(客户和销售数据割裂)。
商品分析不统一:
销售部按“商品SKU + 颜色”分析;供应链部按“商品SKU”分析(不关注颜色库存);市场部按“商品大类”分析。同一个商品在不同报表中名字/分类可能不同。
时间口径不一致: 销售部用“订单创建时间”,财务部用“款项入账时间”,供应链部用“商品出库时间”。导致月度销售报告和财务收入报告、库存报告对不上。

🌉 解决方案:实施一致性维度打通孤岛
目标: 构建企业级分析能力,例如分析“高价值客户(统一定义)在全渠道(线上+线下)购买特定商品类别的历史行为、贡献利润(收入-商品成本-营销成本-服务成本),以及相关商品的库存周转情况”。

🔑 关键步骤与一致性维度应用
1. 识别关键共享维度(企业总线矩阵):
分析三个数据集市的核心业务过程(客户管理、销售交易、库存管理)。
识别出最关键的一致性维度候选:
客户维度: 市场、销售、财务分析都需要。
产品维度: 销售、供应链、市场(商品类促销)都需要。
时间维度: 所有业务过程都需要。
仓库/门店维度: 供应链、销售(线下)需要。
渠道维度: 销售、市场需要。
构建企业总线矩阵(简化示例):

结论:客户
、产品
、时间
、仓库/门店
是最优先需要建立一致性的维度。渠道
、促销
次之。

2. 定义统一维度标准(数据治理):

成立工作组: 市场总监、销售运营经理、供应链经理、财务分析师 + 数据架构师、ETL负责人。
客户维度(示例):
业务定义: “在优购有过至少一次购买记录的注册会员”。
粒度: 单个自然人(使用统一身份证号/手机号匹配)。
关键属性与标准:
客户代理键 (Surrogate Key)
: 统一生成的无意义整数,核心枢纽!客户自然键 (Natural Key)
: CRM系统ID + 手机号(用于匹配)。客户姓名
: 标准格式(姓+名)。注册日期
: YYYY-MM-DD。客户等级
: 统一定义! 根据过去12个月的总消费金额划分:铂金(>10万)、金卡(5-10万)、银卡(1-5万)、普通(<1万)。(解决痛点1)地址
: 标准省市区街道格式。最近购买渠道
: 线上/线下。营销偏好
: 短信/邮件/APP Push。SCD策略:
客户等级
、地址
、最近购买渠道
、营销偏好
使用 Type 2 (新增记录,保留历史)。姓名
变更用 Type 1 (覆盖)。
产品维度(示例):
业务定义: “优购销售的最小库存单位(SKU)的商品”。
粒度: SKU级别(包含颜色、尺码等)。
关键属性与标准:
产品代理键
: 统一生成。产品自然键
: ERP系统SKU编码(唯一)。产品名称
: 统一官方名称。产品分类
: 统一层级! (e.g., 大类->中类->小类)。例如:服装 -> 男装 -> T恤。品牌
、颜色
、尺码
、成本价
、建议零售价
。SCD策略:
成本价
用 Type 3 (保留当前值和上一次值?或Type 2看需求);产品名称
、分类
变更用 Type 2。(解决痛点3)
时间维度 (标准):
粒度:日。
属性:年、季度、月、周、日、财年、节假日标志、促销期标志。所有数据集市必须使用此统一时间维度的
日期代理键
关联事实表!(解决痛点4)
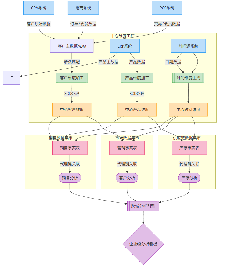
3.建立中心化的维度管理流程(MDM + ETL):
客户维度权威源:客户主数据管理系统 (MDM)。整合来自CRM、电商注册、POS会员的数据,进行清洗、匹配、去重、合并,生成“黄金记录”。
产品维度权威源:ERP系统(作为产品主数据来源)。
时间维度: 由ETL工具按标准日历生成。
ETL流程 (以客户维度为例):
抽取: 从CRM、电商、POS抽取客户原始数据。
清洗匹配: 标准化姓名、地址、手机号;使用身份证号/手机号/邮箱匹配同一客户在不同系统的记录。
业务规则应用:按统一规则计算客户等级(过去12个月总消费)。
生成代理键 & 处理SCD:
新客户:插入新记录,生成新代理键。
客户等级变化 (Type 2):插入新记录,生成新代理键,旧记录标记失效,新记录生效。(确保历史销售关联正确的历史等级)
加载: 将处理好的、包含统一代理键和属性的客户维度表加载到中心维度库。

4.分发一致性维度到孤岛:
市场营销集市:
订阅中心客户维度表。
本地ETL:将CRM中的客户自然键替换为中心客户维度的代理键。同时获取所需的统一属性(如统一等级、地址)。
保留集市特有的属性(如营销活动响应细节)在本地。
销售分析集市:
处理订单时,用订单中的客户手机号/ID找到中心客户维度,获取其代理键替换原始客户ID。
用商品SKU找到中心产品维度,获取其代理键替换原始SKU。
用订单日期找到中心时间维度,获取其代理键替换原始日期字段。
订阅中心客户维度表、产品维度表、时间维度表。
销售事实表ETL:
本地可保留门店维度(如果需要门店特有属性)。
供应链集市:
订阅中心产品维度表、时间维度表、仓库维度表(假设也统一了)。
库存/采购事实表ETL: 类似销售,用SKU关联中心产品代理键,用日期关联中心时间代理键,用仓库ID关联中心仓库代理键。

5.处理挑战:
遗留系统适配 (销售分析集市): 旧的销售事实表设计可能直接用了CRM的客户ID。方案: 在销售集市建立临时映射表
旧CRM客户ID -> 中心客户代理键
,在ETL中转换。逐步迁移到新标准。本地特殊需求 (市场营销集市): 市场部需要“客户社交媒体活跃度”属性(其他部门不需要)。方案: 在中心客户维度表不包含此属性。市场集市ETL在加载中心客户维度后,在其本地维度副本中额外加入
社交媒体活跃度
(从本地源获取)。
🚀 实施后效果:打通孤岛,实现企业级分析
痛点1解决: “高价值客户”定义统一为“过去12个月总消费>10万”。市场、销售、财务报表关于“铂金客户数量”和“铂金客户销售额”的指标完全一致。
痛点2解决: 分析师可以轻松构建跨孤岛的分析:
查询: “找出所有铂金客户(来自中心客户维度),在过去一个季度(中 心时间维度)通过线上渠道(中心渠道维度)购买的‘高端男装T恤’(中心产品维度,统一分类)的:
总销售额(来自销售事实表)
平均商品成本(来自供应链事实表,通过产品代理键关联)
参与的营销活动次数和成本(来自市场事实表,通过客户代理键关联)
这些T恤在主要仓库的当前库存水平(来自供应链事实表,通过产品代理键、仓库代理键关联)”
结果: 得到一份完整的“铂金客户高端T恤购买与库存分析”,用于指导精准营销和库存调配。
痛点3解决: 所有报表中的“商品名称”、“商品分类”都源自中心产品维度,完全一致。销售报告按SKU+颜色分析,供应链报告按SKU分析,但基础定义一致,可以关联。
痛点4解决: 所有事实表关联统一的时间维度代理键。月度报告指定使用“
时间维度.月份 = '2025-05'
”,则销售、财务、库存数据都严格对应2025年5月(按统一日历定义),数据完全可比。

💡 总结与启示
“优购”案例清晰地展示了一致性维度如何作为“标准连接器”:
物理连接: 通过统一的代理键(
客户代理键
,产品代理键
,时间代理键
),将原本分散在不同数据集市的事实表(销售、库存、营销)在物理层面关联起来。语义统一: 通过严格定义的维度属性和业务规则(统一的客户等级、产品分类、日历),确保不同孤岛对同一个业务实体(客户、产品、时间)的理解和使用是绝对一致的。
价值释放: 使得复杂的、跨业务领域的分析(如客户全生命周期价值、商品全链路追踪)成为可能,为企业决策提供前所未有的整合视角。
关键点: 成功的核心在于 数据治理(统一标准) + 技术实现(中心生成&分发代理键)。这需要业务部门深度参与定义标准,IT部门强力执行ETL和分发流程。从最关键的维度(客户、产品、时间)入手,用实际分析场景驱动,是项目成功的关键。

结语:从割据到统一
一致性维度不是单纯的技术方案,而是企业数据战略的基础设施。当所有系统用同一种语言描述客户、产品与时间,数据才能真正成为组织的血脉而非枷锁。一致性维度并非一蹴而就,但却是打破数据壁垒最根本的解法。 从识别核心共享维度开始,逐步构建你的企业数据“通用语言”,坚持下去,当第一个真正跨系统的分析报告成功产出时,你会感受到这一切努力的价值!🚀
欢迎关注作者获取《一致性维度实施检查清单》📎
文档资料及PPT获取:
我用夸克网盘分享了「🔖 一致性维度实施检查清单 V1.0.md」,点击链接即可保存。打开「夸克APP」在线查看,支持多种文档格式转换。
链接:https://pan.quark.cn/s/33b963bc23c9
我用夸克网盘分享了「零售企业数据孤岛破壁:一致性维度的应用.pptx」,点击链接即可保存。打开「夸克APP」在线查看,支持多种文档格式转换。
链接:https://pan.quark.cn/s/cd02d25751ff
往期精彩




