在数字化转型浪潮中,企业对实时数据处理的时效性、稳定性要求日益严苛。然而,传统流计算框架常面临编码复杂、运维低效、容错不足等痛点,企业面临的流数据挑战已从单一计算转向多集群、高并发、强一致性的复杂场景:
开发效率低:手动推导表结构、编写订阅逻辑,代码冗余且易出错;
运维成本高:节点故障需人工干预,缺乏自动化恢复机制;
扩展性受限:跨集群资源共享困难,任务调度依赖人工配置。
DolphinDB 推出的企业级实时流计算平台 ORCA,将以三大核心革新,重新定义流计算新范式!
欢迎访问官网【开发者中心】-【白皮书】获取完整资料,文末附有下载链接!

背景介绍
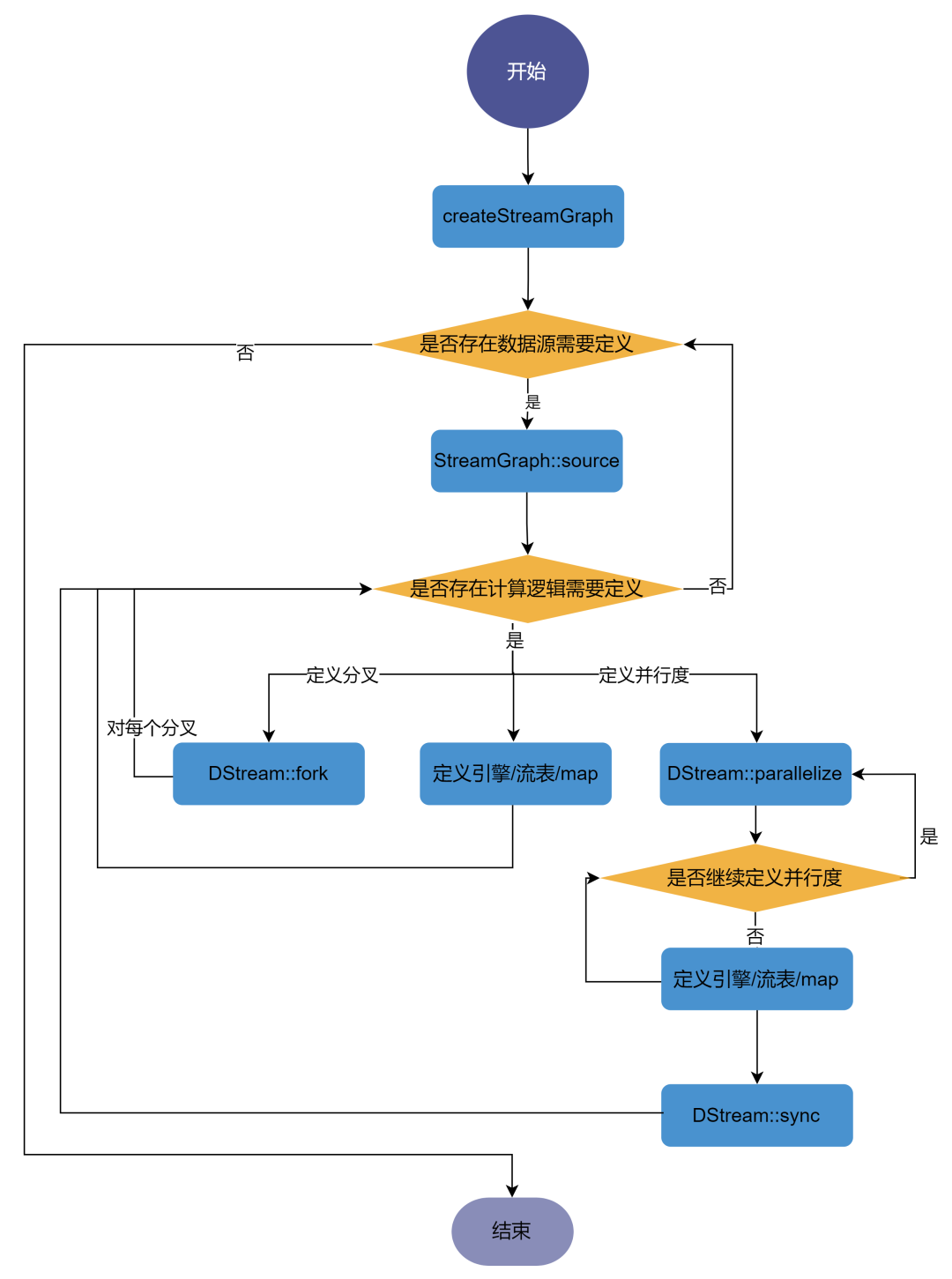
传统流计算架构在多集群环境下暴露显著短板,面临编码复杂、开发门槛高、运维困难三大痛点。ORCA 平台以「声明式 API」「自动调度」「金融级高可用」为核心突破,通过链式编程简化开发流程,智能资源调度释放运维压力,Checkpoint 机制实现故障秒级恢复,构建企业级流计算新范式。ORCA 重新定义了流计算任务的生命周期管理,使复杂实时计算任务的开发效率大幅提升。

核心概念
设计原理
可视化与运维

应用场景
小结与展望
立即行动
📥 下载《ORCA 企业级实时计算平台白皮书》,解锁完整技术细节与最佳实践:
深入解读声明式 API 设计原理;
获取金融、物联网行业落地案例;
了解可视化运维及高可用配置指南。
🔗 下载链接:https://dolphindb.cn/whitepaper
💡 免费试用:点击阅读原文,下载 DolphinDB 社区版即可免费体验 ORCA
Explore More

文章转载自DolphinDB,如果涉嫌侵权,请发送邮件至:contact@modb.pro进行举报,并提供相关证据,一经查实,墨天轮将立刻删除相关内容。




