今天早上许多群里出现网站故障的讨论,比如 cnblogs 全国访问一片红,一看原来是阿里云又出故障了。

根据阿里云健康看板状态页,北京时间凌晨 02:57 阿里云发现故障,早上 8:11 分确认解析异常修复。 https://status.aliyun.com/#/eventDetail?eventId=27

这次爆炸的是 aliyuncs.com 域名,用过阿里云服务的朋友们都知道,像对象存储这种核心服务使用的域名都是 aliyuncs.com 的子域名。那么域名解析故障的影响范围可想而知。
而且因为有 DNS 缓存的存在,实际上真正影响的时间会更长,也绝非只有这几个小时。例如,截止到本文发出,老冯实测,阿里云在海外的解析依然 “没有恢复”,被解析到 sinkhole.shadowserver.org 。可能是因为 DNS 缓存的原因。

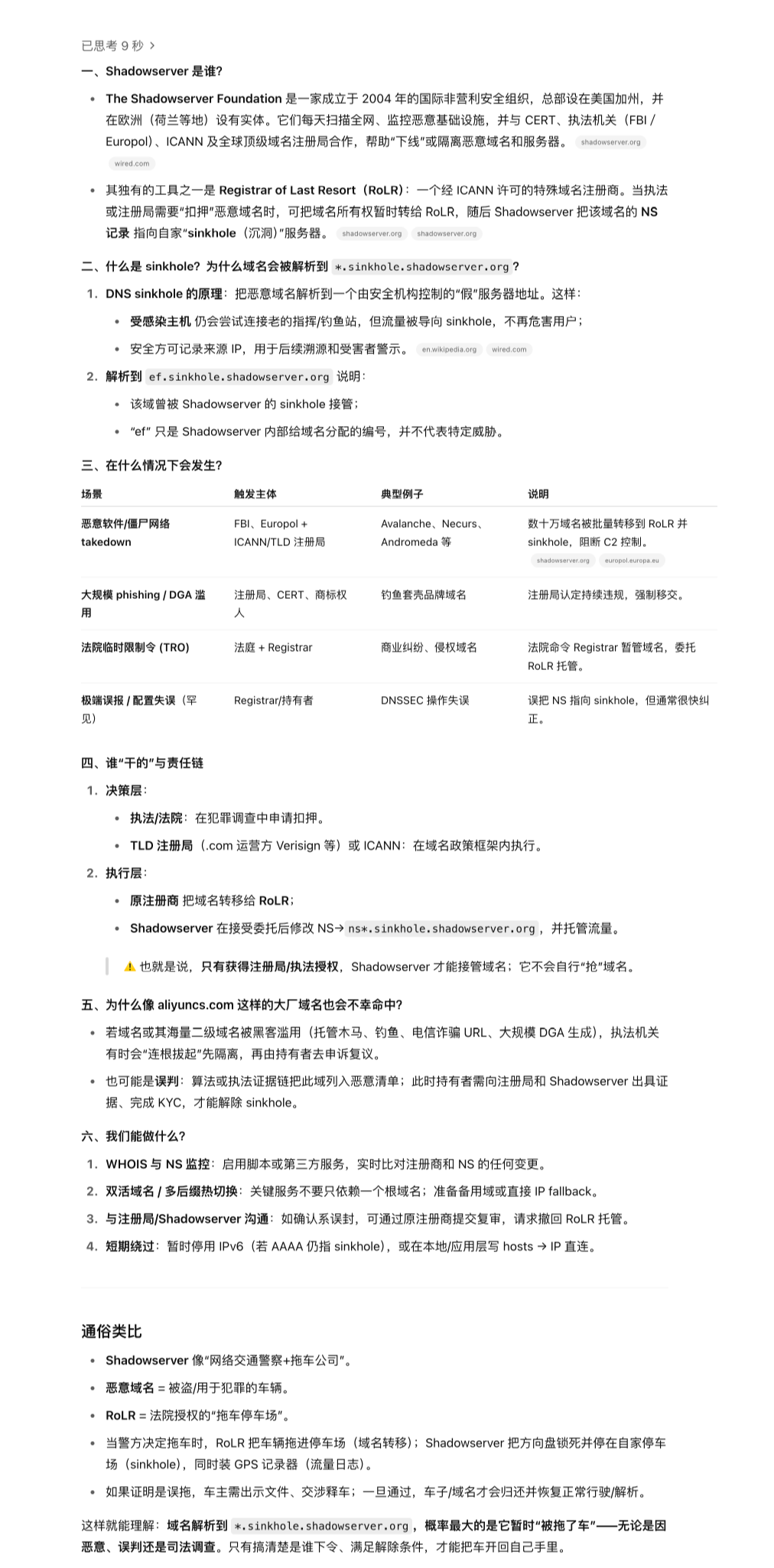
有网友在微博上表示这次故障的原因是域名被人拿了,解析到 SS (Shadow Server)。

这里提一嘴,Shadowserver 相当于赛博拖车厂

有客户在 V 站上贴出了止损建议,评论也蛮有意思的。
阿里云大早上来了个惊喜,被客户叼炸了
https://v2ex.com/t/1136705#reply12


总之,这又是一场足以进入云计算故障历史的事件。这些以前看似 ”不可能出现“ 的问题,一次又一次真真切切的发生在大家面前。
老冯对此没有更多评论,这件事本身就已经足够魔幻了
云计算泥石流专栏
记一次阿里云 DCDN 加速仅 32 秒就欠了 1600 的问题处理(扯皮) 转
互联网技术大师速成班 马工
门内的国企如何看门外的云厂商 Leo
卡在政企客户门口的阿里云 马工
你怎么还在招聘DBA? 马工
References
[1]
: https://status.aliyun.com/#/eventDetail?eventId=27




