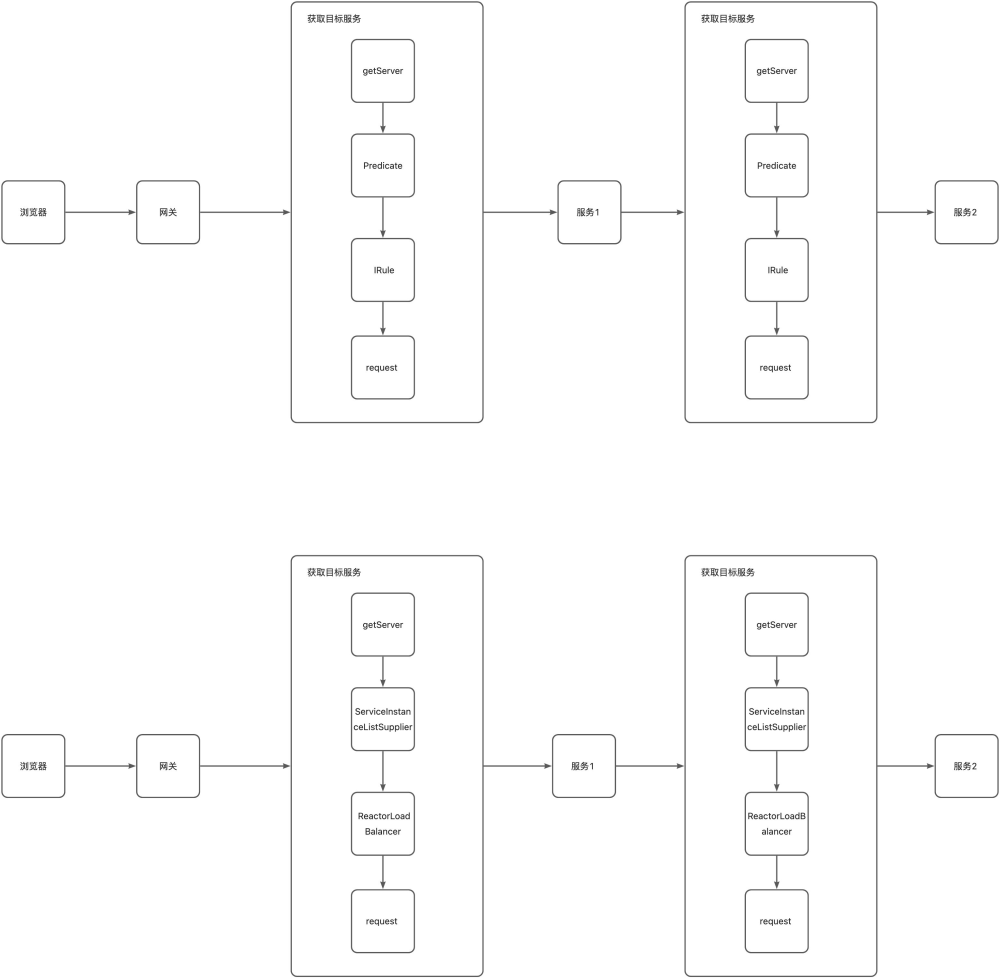
微服务关系梳理如下

目前如飞速低代码平台等低代码平台都采用微服务架构。
推荐几个开源爬虫项目
用灵燕智能体平台开发agent时应用,常用到爬虫工具,推荐几款开源爬虫项目:
https://gitee.com/AJay13/ECommerceCrawlers
https://github.com/dataabc/weiboSpider
https://github.com/codelucas/newspaper
https://github.com/crawlab-team/crawlab
https://github.com/searxng/searxng
https://github.com/unclecode/crawl4ai
「喜欢这篇文章,您的关注和赞赏是给作者最好的鼓励」
关注作者
【版权声明】本文为墨天轮用户原创内容,转载时必须标注文章的来源(墨天轮),文章链接,文章作者等基本信息,否则作者和墨天轮有权追究责任。如果您发现墨天轮中有涉嫌抄袭或者侵权的内容,欢迎发送邮件至:contact@modb.pro进行举报,并提供相关证据,一经查实,墨天轮将立刻删除相关内容。




